
 
LEI COMPLEMENTAR Nº 36, DE 28 DE ABRIL DE 2022
Dispõe
sobre a Organização Administrativa da Câmara Municipal de Alfredo Chaves e dá
outras providências.
 
 
O PODER EXECUTIVO DO MUNICÍPIO DE ALFREDO CHAVES, ESTADO
DO ESPÍRITO SANTO, faz saber que o Poder Legislativo Municipal aprovou e o
Chefe do Poder Executivo sanciona a seguinte Lei:
 
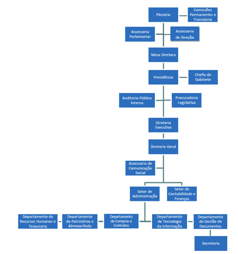
Art. 1º A Câmara Municipal de Alfredo
Chaves, para a execução de serviços de sua responsabilidade, compõe-se dos
seguintes órgãos:
 
I - Órgãos de
Direção:
 
a) Presidência;
b) Mesa Diretora.
 
II - Órgãos de
Deliberação:
 
a) Plenário;
b) Comissões.
 
III - Órgãos
de Assessoramento e Fiscalização:
 
a) Assessoria Parlamentar;
b) Procuradoria Legislativa;
c) Auditoria Pública Interna; 
d) Assessoria de Comunicação Social;
e) Chefia de Gabinete.
 
a) Assessoria
Parlamentar; (Redação
dada pela Lei Complementar n° 48, de 05 de abril de 2024)
 
IV - Órgão de
Administração:
 
a) Diretoria Executiva.
 
Parágrafo Único. A representação gráfica da Estrutura
Administrativa da Câmara Municipal está no Organograma constante do Anexo II
desta Lei.
 
Art. 2º Os órgãos de direção são compostos
pela Presidência e pela Mesa Diretora.
 
Art. 3º Compete à Presidência dirigir
administrativamente a Câmara Municipal, sendo responsável pela direção dos
trabalhos institucionais, estando suas atribuições dispostas no Regimento
Interno.
 
Art. 4º A Mesa Diretora é o órgão de
direção, execução e disciplina dos trabalhos legislativos da Câmara Municipal,
conforme atribuições e competências previstas no Regimento Interno e na Lei
Orgânica do Município de Alfredo Chaves.
 
Parágrafo Único. A Mesa Diretora, eleita na forma
do Regimento Interno, é composta pelo Presidente da Câmara Municipal,
Vice-Presidente, 1º Secretário e 2º Secretário.
 
Art. 5º Os órgãos de deliberação da
Câmara Municipal são o Plenário e as Comissões.
 
Art. 6º O Plenário é o órgão
deliberativo e soberano da Câmara Municipal, sendo constituído pela reunião dos
Vereadores em exercício, em local, forma e número legal para deliberar, tendo
como competência as atribuições previstas no Regimento Interno.
 
§ 1º O local é o recinto próprio da Câmara Municipal
definido pelo Regimento Interno;
 
§ 2º A forma legal é a Sessão;
 
§ 3º O número legal é o quórum determinado pelo
Regimento Interno.
 
Art. 7º As Comissões, em caráter
permanente ou transitório, são constituídas por Vereadores com finalidade de
emitir pareceres especializados, proceder a estudos, realizar investigações e
representar o Poder Legislativo Municipal:
 
I - serão
permanentes, quando subsistem nas legislaturas;
 
II - serão
transitórias ou temporárias, as que se extinguem com o término da legislatura,
ou antes dela, se atingido o fim para que forem criadas ou findo o prazo
estipulado para o seu funcionamento.
 
Parágrafo Único. A formação, competências e
atribuições das Comissões estão previstas no Regimento Interno.
 
Art. 8º São atribuições comuns a todos
os níveis de direção e assessoramento:
 
I - programar,
organizar, orientar, dirigir, coordenar e supervisionar a execução de todas as
tarefas de responsabilidade da direção ou do assessoramento;
 
II - promover
os meios adequados ao suprimento das necessidades, de modo a assegurar o
desempenho da unidade que dirige;
 
III - assessorar
o superior imediato no planejamento e na organização das atividades e dos
serviços que lhe forem solicitados;
 
IV - responsabilizar-se
e prestar contas junto à direção ou chefia hierarquicamente superior dos
resultados esperados e alcançados;
 
V - cumprir e fazer
cumprir, na área de sua atuação, as normas e regulamentos vigentes;
 
VI - distribuir
os serviços ao pessoal sob sua direção, examinando o andamento dos trabalhos e
providenciando sua pronta conclusão;
 
VII - promover
a sistematização das formas de execução dos serviços de sua competência;
 
VIII - informar
e instruir processos de sua área de atuação, encaminhando aqueles que dependem
de solução de autoridade imediatamente superior;
 
IX - proferir
despachos interlocutórios em processos cuja decisão caiba ao nível
imediatamente superior e decisório em processos de sua competência;
 
X - manter a
disciplina do pessoal de seu órgão ou unidade de trabalho;
 
XI - despachar
com o superior hierárquico imediato os assuntos de sua competência.
 
Art. 9º O ocupante de cargo de direção e
assessoramento não poderá, em hipótese alguma, escusar-se de decidir em
assuntos de sua competência, sob pena de ser responsabilizado pelas
consequências decorrentes de sua recusa ou omissão.
 
Art. 10 Cumpre aos Servidores cujas
atribuições não foram especificadas nesta Lei observar as prescrições legais e
regulamentares, executar com zelo e presteza as tarefas que lhe forem
cometidas, cumprir as ordens e determinações superiores e formular sugestões ao
aperfeiçoamento do trabalho.
 
 
Art. 11 A Assessoria Parlamentar é o
órgão que tem por competência auxiliar os Vereadores em suas atividades
parlamentares, em especial:
 
I - acompanhar e
fornecer o apoio necessário aos Vereadores nos trabalhos das sessões
legislativas;
 
II - assistir
os Vereadores quanto à elaboração de proposições em geral e quaisquer outros
atos inerentes ao exercício de suas funções parlamentares;
 
III - planejar
e executar as iniciativas parlamentares que vão ao encontro do interesse
público ou correlacionadas ao mandato parlamentar;
 
IV - assessorar
os membros das comissões parlamentares, permanentes ou temporárias,
orientando-os quanto aos expedientes e pareceres a serem emitidos;
 
V - assessorar o
Vereador no planejamento, coordenação e orientação das atividades relacionadas
ao processo legislativo junto à Câmara Municipal;
 
VI - realizar
atendimentos legislativos por solicitação de Vereadores;
 
VII - elaborar,
sob a orientação do Vereador, pronunciamentos, pareceres e expedientes em
geral;
 
VIII - acompanhar
a tramitação das matérias;
 
IX - exercer
outras atividades de assessoria correlatas.
 
§ 1º O cargo de Assessor Parlamentar, com duas
vagas, tem provimento em comissão, de livre nomeação e exoneração, possuindo
natureza de assessoramento, com vencimento fixado no Anexo I desta Lei, e
deverá ser preenchido por pessoa com curso de bacharelado em Direito,
devidamente inscrito nos quadros da Ordem dos Advogados do Brasil, que
acumulará as atividades fins do órgão.
 
§ 1° O cargo de
Assessor Parlamentar, com três vagas, tem provimento em comissão, de livre
nomeação e exoneração, possuindo natureza de assessoramento, com vencimento
fixado no Anexo I desta Lei, e deverá ser preenchido por pessoa com curso de
bacharelado em Direito, devidamente inscrita nos quadros da Ordem dos Advogados
do Brasil, que acumulará as atividades fins do órgão. (Redação
dada pela Lei Complementar n° 48, de 05 de abril de 2024)
 
§ 2º O Assessor Parlamentar será nomeado ou
exonerado pelo Presidente da Câmara Municipal mediante indicação dos
Vereadores.
 
(Incluído
pela Lei Complementar n° 48, de 05 de abril de 2024)
 
Art. 11-A A Assessoria
de Direção é o órgão que tem por competência assessorar, em suas atividades, os
Órgãos de Direção, a que se referem o art. 1º, I, e os arts.
2º ao 4º, da presente Lei, em especial: (Dispositivo
incluído pela Lei Complementar n° 48, de 05 de abril de 2024)
 
I - acompanhar e fornecer o apoio necessário ao Presidente
e aos demais membros da Mesa Diretora nos trabalhos das sessões legislativas; (Dispositivo
incluído pela Lei Complementar n° 48, de 05 de abril de 2024)
 
II - assistir o Presidente e os demais membros da Mesa
Diretora quanto à elaboração de proposições, decisões, despachos e quaisquer
outros atos inerentes ao exercício das funções da Presidência e da Mesa
Diretora; (Dispositivo
incluído pela Lei Complementar n° 48, de 05 de abril de 2024)
 
III - planejar e executar as iniciativas de competência da
Presidência e da Mesa Diretora que vão ao encontro do interesse público; (Dispositivo
incluído pela Lei Complementar n° 48, de 05 de abril de 2024)
 
IV - assessorar o Presidente e os demais membros da Mesa
Diretora, orientando-os quanto aos atos administrativos e legislativos a serem
expedidos; (Dispositivo
incluído pela Lei Complementar n° 48, de 05 de abril de 2024) 
 
V - assessorar o Presidente e os demais membros da Mesa
Diretora no planejamento, coordenação e orientação das atividades relacionadas
ao processo legislativo junto à Câmara Municipal; (Dispositivo
incluído pela Lei Complementar n° 48, de 05 de abril de 2024)
 
VI - assessorar, acompanhar e orientar o Presidente e
demais membros da Mesa Diretora acerca dos assuntos e processos relacionados ao
Tribunal de Contas do Estado do Espírito Santo; (Dispositivo
incluído pela Lei Complementar n° 48, de 05 de abril de 2024)
 
VII - elaborar, sob a orientação do Presidente e dos demais
membros da Mesa Diretora, pronunciamentos, pareceres e expedientes em geral; (Dispositivo
incluído pela Lei Complementar n° 48, de 05 de abril de 2024)
 
VIII - acompanhar a tramitação das matérias; (Dispositivo
incluído pela Lei Complementar n° 48, de 05 de abril de 2024)
 
IX - exercer outras atividades de assessoria correlatas. (Dispositivo
incluído pela Lei Complementar n° 48, de 05 de abril de 2024)
 
§ 1° O cargo de Assessor de Direção, com uma vaga,
tem provimento em comissão, de livre nomeação e exoneração, possuindo natureza
de assessoramento, com vencimento fixado no Anexo I desta Lei, e deverá ser
preenchido por pessoa com curso de bacharelado em Direito, devidamente inscrita
nos quadros da Ordem dos Advogados do Brasil, que acumulará as atividades fins
do órgão. (Dispositivo
incluído pela Lei Complementar n° 48, de 05 de abril de 2024)
 
§ 2° O Assessor de Direção será nomeado ou
exonerado pelo Presidente da Câmara Municipal. (Dispositivo
incluído pela Lei Complementar n° 48, de 05 de abril de 2024)
 
Art. 12 A Procuradoria Legislativa é o
órgão que tem competência para representação do Poder Legislativo Municipal e
do Presidente da Câmara Municipal, em todos os âmbitos que demandem a ação de
profissional advogado, conforme atribuições previstas nas Leis que regulamentam
o exercício da profissão de Advogado e em especial:
 
I - representar o
Poder Legislativo Municipal e defendê-lo em juízo ou fora dele, em todo e
qualquer processo;
 
II - opinar
sobre interpelação de textos legais;
 
III - elaborar
e/ou analisar minuta de contratos, convênios, acordos, ajustes e outros;
 
IV - emitir
pareceres em assuntos de sua competência;
 
V - proceder à
análise e/ou redação de projetos de leis, resoluções, decretos legislativos,
contratos, regulamentos e afins;
 
VI - preparar
as informações a serem prestadas em Mandados impetrados contra ato da Mesa
Diretora e da Presidência;
 
VII - manter
a Presidência da Câmara Municipal informados sobre os processos judiciais em
andamento, providências adotadas e despachos proferidos;
 
VIII - assessorar,
quando solicitado, as comissões de sindicâncias e inquéritos administrativos;
 
IX - desenvolver,
quando solicitado, estudos jurídicos das matérias em exame nas Comissões e no
Plenário, com o objetivo de subsidiar os autores e responsáveis pelos pareceres
e debates;
 
X - exercer outras
atividades correlatas.
 
Parágrafo Único. As funções referentes à
Procuradoria Legislativa são exercidas pelo Procurador Legislativo, ocupante de
cargo de provimento efetivo, do Quadro
de Carreiras da Câmara Municipal, que acumulará as atividades fins do órgão.
 
Art. 13 A Auditoria Pública Interna é o
órgão fiscalizador das atividades no âmbito da Câmara Municipal e está
diretamente subordinada ao Sistema
de Controle Interno do Município de Alfredo Chaves, tendo as seguintes
atribuições:
 
I - coordenar as
atividades relacionadas com o Sistema
de Controle Interno do Município, promover a integração operacional e orientar
os procedimentos de controle no âmbito da Câmara Municipal;
 
II - apoiar o
controle externo no exercício de sua missão institucional, supervisionando e auxiliando
os setores no cumprimento das normas do Tribunal de Contas do Estado do
Espírito Santo;
 
III - assessorar
a administração do Poder Legislativo Municipal nos aspectos relacionados com os
controles interno e externo e quanto à legalidade dos atos de gestão, podendo
emitir relatórios e pareceres internos sobre os mesmos;
 
IV - interpretar
e pronunciar-se sobre a legislação concernente à execução orçamentária,
financeira e patrimonial;
 
V - medir e avaliar
a eficiência, eficácia e efetividade dos procedimentos de controle interno, por
meio das atividades de auditoria interna a serem realizadas, mediante
metodologia e programação próprias, nos diversos sistemas administrativos,
podendo expedir relatórios internos com recomendações para o aprimoramento dos
controles;
 
VI - exercer
o acompanhamento sobre a observância dos limites constitucionais, da Lei de
Responsabilidade Fiscal e os estabelecidos nos demais instrumentos legais;
 
VII - estabelecer
mecanismos voltados a comprovar a legalidade e a legitimidade dos atos de
gestão, avaliar os resultados quanto à eficácia, eficiência e economicidade na
gestão orçamentária, financeira, patrimonial e operacional da Câmara Municipal;
 
VIII - supervisionar
as medidas adotadas pelo Poder Legislativo Municipal, para retorno da despesa
total com pessoal ao respectivo limite, caso necessário, nos termos dos artigos
22 e 23, da Lei de Responsabilidade Fiscal;
 
IX - tomar as
providências, conforme disposto no art. 31, da Lei de Responsabilidade Fiscal,
para recondução dos montantes das dívidas consolidada e mobiliária aos
respectivos limites;
 
X - acompanhar a divulgação
dos instrumentos de transparência da gestão fiscal nos termos da Lei de
Responsabilidade Fiscal, em especial quanto ao Relatório Resumido da Execução
Orçamentária e ao Relatório de Gestão Fiscal, aferindo a consistência das
informações constantes de tais documentos;
 
XI - manifestar-se,
quando solicitado pela administração, acerca da regularidade e legalidade de
processos licitatórios, sua dispensa ou inexigibilidade sobre o cumprimento
e/ou legalidade de atos, contratos e outros instrumentos congêneres;
 
XII - propor
a melhoria ou ampliação de sistemas de processamento eletrônico de dados com o
objetivo de aprimorar o controle interno, agilizar as rotinas e melhorar o
nível das informações;
 
XIII - verificar
os atos da admissão de pessoal para posterior registro no Tribunal de Contas;
 
XIV - alertar
formalmente a autoridade administrativa competente para que instaure a Tomada
de Contas, sob pena de responsabilidade solidária, nas ações destinadas a
apurar os atos ou fatos inquinados de ilegais, ilegítimos ou antieconômicos que
resultem em prejuízo ao erário praticados por agentes públicos, ou quando não
forem prestadas as contas ou, ainda, quando ocorrer desfalque, desvio de
dinheiro, bens ou valores públicos;
 
XV - representar
ao Sistema
de Controle Interno do Município, sob pena de responsabilidade solidária, sobre
as irregularidades e ilegalidades identificadas e as medidas adotadas.
 
Parágrafo Único. As funções referentes à
Auditoria Pública Interna são exercidas pelo Auditor Público Interno, ocupante
de cargo de provimento efetivo, do Quadro
de Carreiras da Câmara Municipal, que acumulará as atividades fins do órgão.
 
Art. 14 A Assessoria de Comunicação
Social tem como âmbito de ação o assessoramento direto ao Presidente da Câmara
Municipal na comunicação e divulgação das ações do Poder Legislativo Municipal,
em especial:
 
I - apresentar,
apurar e editar notícias de atos relevantes do Poder Legislativo Municipal para
atualização do site institucional;
 
II - monitorar
os canais de comunicação e redes sociais, promovendo também a interação com
seguidores e usuários;
 
III - assessorar
a produção de discursos do Presidente e demais Vereadores para pronunciamentos
em Sessões Solenes ou demais cerimônias em que estiverem representando a Câmara
Municipal;
 
IV - assessorar
os Vereadores na preparação de correspondências;
 
V - elaborar
boletins informativos a critério do superior, submetendo-lhe a publicação;
 
VI - organizar
e manter atualizado cadastro contendo nomes, telefones e endereços de
autoridades e instituições de interesse da Câmara Municipal;
 
VII - manter-se
atualizado sobre a história e o funcionamento da Câmara Municipal, com o
objetivo de prestar informações corretas aos visitantes;
 
VIII - desenvolver
programas de visitação de alunos de estabelecimentos de ensino às dependências
da Câmara Municipal, expondo sobre sua organização e seu funcionamento e a
importância da representação exercida pelos Vereadores;
 
IX - desenvolver
outros programas com vistas a promover o nome da Câmara Municipal, por meio da
integração da comunidade com os trabalhos legislativos;
 
X - promover a
realização das atividades de divulgação, imprensa e relações públicas da Câmara
Municipal, dirigindo e supervisionando o sistema de informações acerca dos
serviços do Poder Legislativo Municipal;
 
XI - realizar
atividades jornalísticas na cobertura de eventos de interesse da Câmara
Municipal;
 
XII - apreciar
as relações existentes entre a Câmara Municipal e o público em geral, propondo
medidas para melhorá-las;
 
XIII - programar
solenidades, expedir convites e anotar as providências que se façam necessárias
ao fiel cumprimento dos programas;
 
XIV - promover
a organização de arquivos de recortes de jornais relativos a assuntos de
interesse do Poder Legislativo Municipal;
 
XV - providenciar
a cobertura jornalística das atividades e de atos de caráter público da Câmara
Municipal;
 
XVI - providenciar,
junto à imprensa, a publicação, retificação e revisão dos atos da Câmara
Municipal;
 
XVII - exercer
outras atividades correlatas.
 
Parágrafo Único. As funções referentes à
Assessoria de Comunicação Social são exercidas pelo Analista de Comunicação,
ocupante de cargo de provimento efetivo, do Quadro
de Carreiras da Câmara Municipal, que acumulará as atividades fins do órgão.
 
Art. 15 A Chefia de Gabinete é o órgão
diretamente ligado ao Gabinete do Presidente da Câmara Municipal de Alfredo
Chaves, com as seguintes competências:
 
I - prover os serviços
de apoio à Presidência, necessários ao bom andamento e controle dos trabalhos
legislativos;
 
II - acompanhar
o cumprimento dos prazos dos projetos encaminhados para decisões e despachos da
Presidência;
 
III - proceder
ao controle de viagens e de utilização dos veículos pela Presidência;
 
IV - promover
as medidas necessárias à realização de viagens do Presidente;
 
V - promover o
registro dos nomes, endereços e telefones das autoridades, entidades, órgãos
governamentais, e demais pessoas de interesse da Presidência da Câmara
Municipal;
 
VI - coordenar
os contatos do Presidente com órgãos e autoridades, bem como preparar sua
agenda diária;
 
VII - recepcionar
visitantes e hóspedes oficiais da Câmara Municipal, conduzindo-os à presença do
Presidente e prestando-lhes todo o apoio necessário durante sua permanência na
Câmara Municipal;
 
VIII - organizar
e manter arquivo de documentos e papéis de interesse do Presidente;
 
IX - receber,
preparar e ordenar as correspondências da Presidência da Câmara Municipal;
 
X - preparar o
expediente a ser assinado ou despachado pelo Presidente;
 
XI - receber
e ordenar os processos administrativos e financeiro-contábeis para ciência e
providências cabíveis pela Presidência;
 
XII - exercer
outras atividades correlatas.
 
Parágrafo Único. O cargo de Chefe de Gabinete,
com uma vaga, tem provimento em comissão, sendo de livre nomeação e exoneração,
possuindo natureza de assessoramento, com vencimento fixado no Anexo I desta
Lei, e deverá ser preenchido por pessoa com escolaridade mínima de nível
superior completo, que acumulará as atividades fins do órgão.
 
 
Art. 16 A Diretoria Executiva é o órgão
que tem por objetivo organizar e supervisionar a execução das atividades de
apoio, serviços administrativos e financeiros da Câmara Municipal, de acordo
com a Mesa Diretora.
 
§ 1º A Direção Executiva apresenta a seguinte
estrutura interna:
 
I - em nível de
direção superior: Diretoria Geral;
 
II - em nível
de execução dos serviços administrativos: Órgãos Auxiliares:
 
a) Setor de Administração;
b) Setor de Contabilidade e Finanças.
 
§ 2º Compete à Diretoria Geral:
 
I - quanto às
atividades de apoio parlamentar:
 
a) prover os serviços de apoio à Mesa Diretora, necessários
ao bom andamento e controle dos trabalhos legislativos;
b) manter-se em permanente contato com órgãos semelhantes
de outras Câmaras, objetivando estabelecer intercâmbio de técnicas e
informações sobre seu campo de atuação;
c) planejar, junto aos Departamentos, os trabalhos de
acompanhamento e análise das atividades, objetivando o aperfeiçoamento da
organização administrativa e parlamentar e o estabelecimento e a racionalização
de procedimentos legislativos sob sua responsabilidade;
d) acompanhar as ações de gestão de pessoas;
e) planejar e supervisionar a execução de trabalhos que
visem à colaboração e o assessoramento à Mesa, às Comissões e aos Vereadores;
f) desenvolver programação que garanta oportunamente o
apoio técnico às atividades das Comissões;
g) acompanhar a relação dos projetos em condições de
figurarem na Ordem do Dia ou de serem aprovados por dispositivos regimentais;
h) determinar a preparação de proposições, editais,
convites e demais atos legislativos, controlando, inclusive, o cumprimento dos
prazos estabelecidos;
i) acompanhar o cumprimento dos prazos dos projetos encaminhados
para sanção do Poder Executivo Municipal;
j) supervisionar a preparação os Termos de Posse dos
Vereadores Municipais;
k) promover e acompanhar a execução das atividades de
referência legislativa, sinopse, biblioteca, documentação e arquivo legislativo
e histórico da Câmara Municipal;
l) transmitir aos Assessores e Servidores da Câmara as
ordens e os comunicados do Presidente;
m) observar as normas de guarda e consulta dos documentos
confidenciais, reservados e secretos sob sua responsabilidade;
n) manter-se permanentemente informado a respeito das
atividades desenvolvidas pelas Comissões;
o) rever, periodicamente, os processos e documentos
legislativos, propondo a destinação mais adequada a cada um deles;
p) promover a celeridade dos serviços da Câmara Municipal,
por meio de informatização de suas atividades;
q) organizar e manter as fontes de informática, visando
fornecer serviços mais eficientes aos usuários;
r) supervisionar os trabalhos de digitação, operação e
controle dos serviços em execução;
s) supervisionar os serviços da rede de computadores,
providenciando os reparos que se fizerem necessários nos equipamentos de
informática da Câmara;
t) exercer outras atividades correlatas.
 
II - quanto
às atividades de apoio administrativo-financeiro:
 
a) promover e supervisionar a execução de todas as
atividades relativas à administração de pessoal da Câmara Municipal;
b) promover e supervisionar a realização de licitações para
compra de materiais, obras e serviços necessários às atividades da Câmara
Municipal;
c) promover e supervisionar as atividades de padronização,
aquisição, recebimento, guarda, distribuição e controle do material utilizado;
d) promover e acompanhar as atividades de tombamento,
registro, inventário, proteção e conservação dos bens móveis e imóveis da
Câmara Municipal;
e) promover e acompanhar as atividades de recebimento,
distribuição, controle do andamento e arquivamento dos papéis e documentos de
teor administrativo da Câmara Municipal;
f) promover e orientar os serviços de conservação, interna
e externa, do prédio, móveis, instalações, máquinas de escritório, computadores
e equipamentos da Câmara Municipal;
g) promover e supervisionar as atividades relativas aos
veículos da Câmara Municipal, bem como acompanhar os serviços de vigilância,
limpeza, zeladoria, portaria, copa, reprodução de papéis e documentos, bem como
de telefonia da Câmara Municipal;
h) orientar as unidades da Câmara Municipal para a
elaboração do orçamento anual, promovendo a organização de um efetivo sistema
de acompanhamento e controle orçamentário da Câmara Municipal;
i) promover a preparação de relatórios que evidenciem o
comportamento geral da execução orçamentária da Câmara Municipal;
j) orientar o Setor de Contabilidade e Finanças, visando a
compatibilização das tomadas de contas às exigências dos órgãos de controle
externo;
k) promover e supervisionar o processamento da despesa e a
manutenção atualizada dos registros e controles contábeis da administração
financeira, orçamentária e patrimonial da Câmara Municipal;
l) promover e supervisionar a preparação dos balancetes,
bem como do balanço geral e das prestações de contas da Câmara Municipal;
m) promover e acompanhar as atividades de recebimento,
pagamento, guarda e movimentação de dinheiros e outros valores da Câmara
Municipal;
n) exercer funções de Ouvidor, encaminhando ao setor
competente as reclamações e/ou sugestões recebidas, acompanhando o atendimento
e, ao final, informar ao reclamante as providências tomadas;
o) e exercer outras atividades correlatas.
 
Parágrafo Único. O cargo de Diretor Geral, com
uma vaga, tem provimento em comissão, sendo de livre nomeação e exoneração,
possuindo natureza de direção, com vencimento fixado no Anexo I desta Lei, e
deverá ser preenchido por pessoa com escolaridade mínima de nível superior
completo, que acumulará as atividades fins do órgão.
 
Art. 17 O Setor de Administração é o
órgão diretamente subordinado à Diretoria Executiva e tem por fim coordenar e
supervisionar as atividades relacionadas aos serviços de expedientes,
registros, pessoal e recursos humanos, patrimônio, divulgação, relações públicas,
informação, arquivo, biblioteca, informática, protocolo, limpeza e conservação,
auxiliando as atividades e serviços dos demais órgãos da Câmara Municipal.
 
Art. 18 O Setor de Administração
compõe-se dos seguintes departamentos:
 
I - Departamento de
Recursos Humanos e Tesouraria;
 
II - Departamento
de Patrimônio e Almoxarifado;
 
III - Departamento
de Compras e Contratos;
 
IV - Departamento
de Tecnologia da Informação;
 
V - Departamento de
Gestão de Documentos.
 
Art. 19 Compete ao Departamento de
Recursos Humanos e Tesouraria:
 
I - manter
atualizado e sob controle, o registro de pessoal da Câmara Municipal,
procedendo às anotações de nomeação e posse, afastamentos, exonerações e
demissões, enquadramentos, promoções, direitos e vantagens de cada Servidor,
férias, e outros fatos funcionais previstos em Lei;
 
II - promover
a verificação dos dados relativos ao controle dos direitos e benefícios, tais
como salário-família, adicional por tempo de serviço e outras vantagens dos
Servidores, conforme previsto na legislação em vigor;
 
III - promover
a apuração do tempo de serviço do pessoal, para todo e qualquer fim de direito;
 
IV - cumprir
a legislação específica aos Servidores da Câmara Municipal, promovendo o
recolhimento, nas épocas próprias, das contribuições previdenciárias e do
imposto de renda, na fonte, dos Servidores da Câmara Municipal à Secretaria
Municipal de Finanças;
 
V - promover a
inspeção médica periódica dos Servidores da Câmara Municipal, inclusive por
ocasião de admissão, concessão de licenças, aposentadorias, e outros fins
previstos em Lei;
 
VI - promover
a lavratura de todos os atos referentes ao pessoal;
 
VII - confeccionar
as folhas de pagamento mensais;
 
VIII - promover
o controle de frequência dos Servidores para todos os fins de direito;
 
IX - promover
o recrutamento e a seleção dos Servidores da Câmara Municipal e o planejamento
e a execução dos programas de treinamento e capacitação;
 
X - encaminhar para
publicação o resultado dos concursos públicos;
 
XI - supervisionar
a seleção de candidatos a cursos de treinamento, providenciando a expedição de
certificados de conclusão e o registro, na ficha funcional dos Servidores, dos
resultados dos cursos;
 
XII - comunicar
à Diretoria Geral irregularidades que se relacionem com a administração de
pessoal da Câmara Municipal;
 
XIII - preparar
cheques para os pagamentos autorizados, promovendo, diariamente, a publicação
do movimento de caixa do dia anterior;
 
XIV - assinar
todos os cheques emitidos e endossar os destinados a depósitos em
estabelecimentos bancários, juntamente com o presidente da Câmara Municipal;
 
XV - incumbir-se
dos contatos com estabelecimentos bancários, em assuntos de sua competência;
 
XVI - requisitar
talões de cheques;
 
XVII - preparar
relatórios que demonstrem o comportamento geral da execução orçamentária em
função da disponibilidade financeira;
 
XVIII - efetuar
conciliações bancárias, confeccionar relatórios de pagamentos e o controle de
recebimento e pagamentos de notas fiscais.
 
XIX - exercer
outras atividades correlatas.
 
Parágrafo Único. O cargo de Gerente de Recursos
Humanos e Tesouraria, com uma vaga, tem provimento em comissão, sendo de livre
nomeação e exoneração, possuindo natureza de direção, com vencimento fixado no
Anexo I desta Lei, e deverá ser preenchido por pessoa com escolaridade mínima
de nível superior completo, que acumulará as atividades fins do órgão.
 
Art. 20 Compete ao Departamento de
Patrimônio e Almoxarifado:
 
I - promover o
registro contábil dos bens patrimoniais em poder da Câmara Municipal;
 
II - promover
a guarda e conservação dos valores da Câmara Municipal;
 
III - executar
atividades relativas à padronização, aquisição, guarda, distribuição e controle
do material utilizado pela Câmara Municipal, promover a manutenção e controle
do estoque, armazenamento, guarda, conservação, classificação e registro dos
materiais de consumo;
 
IV - promover
o tombamento e cadastro do patrimônio, organizar e manter atualizado inventário
dos bens materiais permanentes, móveis e imóveis;
 
V - receber as
notas de entrega e as faturas dos fornecedores com as declarações de
recebimento, conferência e aceitação do material ou produto;
 
VI - promover
o fornecimento, e respectivo controle de consumo, dos materiais regularmente
requisitados pelos órgãos que compõem a estrutura administrativa da Câmara
Municipal;
 
VII - supervisionar
a guarda, abastecimento, lubrificação, lavagem, e manutenção dos veículos da
Câmara Municipal;
 
VIII - fazer
inspecionar, periodicamente, os veículos e providenciar os reparos necessários;
 
IX - promover
o controle dos gastos de óleo, combustível e lubrificantes, assim como as
despesas de manutenção dos veículos, e proceder ao controle de quilometragem e
uso dos veículos;
 
X - zelar pela
regularidade da situação legal e habilitação dos motoristas da Câmara
Municipal, em face da legislação de trânsito em vigor e proceder ao controle da
documentação necessária à utilização legal dos veículos, como emplacamento,
pagamentos de IPVA, DPVAT e Seguro Auto;
 
XI - na
pessoa do Gerente de Patrimônio e Almoxarifado, dirigir o veículo oficial nas
ocasiões em que o(a) motorista oficial esteja impedido(a) e/ou impossibilitado(a)
de fazê-lo, desde que esteja habilitado para tal;
 
XII - promover
a organização de cadastro de fornecedores, assim como a elaboração e manutenção
atualizada do catálogo de materiais, e controle de consumo para fins de
previsão e controle de despesas;
 
XIII - supervisionar
a conservação das instalações elétrica e hidráulica da Câmara Municipal, assim
como a recuperação de esquadrias, móveis e outros utensílios, para que
funcionem regularmente;
 
XIV - zelar
pela conservação de telefones, computadores, aparelhos de fax, copiadoras,
aparelhagem de som, TV e vídeo, ventiladores, geladeiras, entre outros;
 
XV - manter o
controle dos Servidores e Vereadores que possuem a chave da Câmara Municipal,
inclusive das salas;
 
XVI - supervisionar
a conservação e a limpeza interna e externa do prédio, todos os órgãos e
setores, móveis e instalações da Câmara Municipal;
 
XVII - zelar
pela observância das normas de segurança e higiene do prédio e suas
instalações;
 
XVIII - manter
as bandeiras oficiais sob sua guarda;
 
XIX - exercer
outras atividades correlatas.
 
Parágrafo Único. O cargo de Gerente de Patrimônio
e Almoxarifado, com uma vaga, tem provimento em comissão, sendo de livre
nomeação e exoneração, possuindo natureza de direção, com vencimento fixado no
Anexo I desta Lei, e deverá ser preenchido por pessoa com escolaridade mínima
de nível superior completo, que acumulará as atividades fins do órgão.
 
Art. 21 O Departamento de Compras e
Contratos tem como objetivo e competência:
 
I - efetuar todas
as compras da Câmara Municipal de Alfredo Chaves;
 
II - prestar
apoio à Comissão Permanente de Licitação;
 
III - administrar
e padronizar contratos de bens e serviços e seus aditivos;
 
IV - providenciar
o cadastro de fornecedores de bens e serviços;
 
V - promover o
controle dos prazos de entrega de material, providenciando as cobranças quando
for o caso;
 
VI - preparar
os processos de compra;
 
VII - efetuar
o lançamento de informações no sistema de compras, assinaturas e publicações;
 
VIII - efetuar
o gerenciamento das informações acerca de licitações e providenciar lançamento
das respectivas informações no sistema de compras e publicações.
 
IX - exercer outras
atividades correlatas.
 
Parágrafo Único. O cargo de Gerente de Compras e
Contratos, com uma vaga, tem provimento em comissão, sendo de livre nomeação e
exoneração, possuindo natureza de direção, com vencimento fixado no Anexo I
desta Lei, e deverá ser preenchido por pessoa com escolaridade mínima de nível
superior completo, que acumulará as atividades fins do órgão.
 
Art. 22 Compete ao Departamento de
Tecnologia da Informação:
 
I - planejar,
coordenar, controlar e executar serviços de tecnologia da informação para todos
os setores e gabinetes da Câmara Municipal;
 
II - coordenar
a implantação de sistema integrado de informatização de toda administração
legislativa;
 
III - acompanhar,
controlar e manter em funcionamento os computadores da Câmara Municipal;
 
IV - executar
e coordenar a utilização dos aparelhos eletrônicos do Plenário e outros
equipamentos correlatos;
 
V - gravar, por
meio de sistema de áudio, todas as sessões ordinárias e extraordinárias, além
das sessões solenes e outros eventos promovidos pela Câmara Municipal ou
terceiros;
 
VI - dar
funcionamento às máquinas de impressão, scanners e fotocópia da Câmara
Municipal;
 
VII - acompanhar
os eventos realizados no Plenário da Casa;
 
VIII - dar
funcionamento ao sistema de rede, internet, intranet e outros serviços online
utilizados na Câmara Municipal;
 
IX - administrar
o Portal da Transparência;
 
X - administrar, no
site da Câmara Municipal, os sistemas E/Sic/Fale Conosco, bem como publicar os
áudios das sessões, atualizar o calendário, e-mails institucionais, dentre
outras funções dessa natureza;
 
XI - administrar
linhas telefônicas fixas e móveis;
 
XII - desenvolver
outras atividades afins.
 
Parágrafo Único. As funções referentes ao
Departamento de Tecnologia da Informação são exercidas pelo Analista de
Tecnologia da Informação, ocupante de cargo de provimento efetivo, do Quadro
de Carreiras da Câmara Municipal, que acumulará as atividades fins do órgão.
 
Art. 22-A Compete ao
Gerente de Tecnologia da Informação organizar e supervisionar a execução das
atividades do Departamento de Tecnologia da Informação, previstas no art. 22,
da presente de Lei, e, em especial: (Dispositivo
incluído pela Lei Complementar n° 48, de 05 de abril de 2024)
 
I - atuar no planejamento estratégico e operacional da
Câmara, com vistas a subsidiar a definição das prioridades de gestão de
tecnologia da informação; (Dispositivo
incluído pela Lei Complementar n° 48, de 05 de abril de 2024)
 
II - propor políticas e diretrizes na área de tecnologia da
informação; (Dispositivo
incluído pela Lei Complementar n° 48, de 05 de abril de 2024)
 
III - responsabilizar-se pela gestão e manutenção da
política de segurança da informação; (Dispositivo
incluído pela Lei Complementar n° 48, de 05 de abril de 2024)
 
IV - zelar pela garantia da manutenção dos equipamentos e
sistemas de informática; (Dispositivo
incluído pela Lei Complementar n° 48, de 05 de abril de 2024)
 
V - identificar, implementar e administrar soluções de
infraestrutura de tecnologia da informação para o desenvolvimento da Câmara; (Dispositivo
incluído pela Lei Complementar n° 48, de 05 de abril de 2024)
 
VI - efetuar o planejamento e a gestão de capacidade dos
elementos de infraestrutura necessários ao funcionamento dos serviços e
soluções de tecnologia da informação; (Dispositivo
incluído pela Lei Complementar n° 48, de 05 de abril de 2024)
 
VII - exercer outras atividades correlatas. (Dispositivo
incluído pela Lei Complementar n° 48, de 05 de abril de 2024)
 
Parágrafo único. O cargo de Gerente de Tecnologia
da Informação, com uma vaga, tem provimento em comissão, sendo de livre
nomeação e exoneração, possuindo natureza de direção, com vencimento fixado no
Anexo I desta Lei, e deverá ser preenchido por pessoa com bacharelado em
Ciência da Computação ou Curso de Tecnologia em Análise e Desenvolvimento de
Sistemas ou curso superior equivalente. (Dispositivo
incluído pela Lei Complementar n° 48, de 05 de abril de 2024)
 
Art. 23 Compete ao Departamento de
Gestão de Documentos:
 
I - a gestão de
documentos da Câmara Municipal e a definição de padrões e normas para registro,
movimentação, arquivo e digitalização de documentos;
 
II - receber,
registrar, autuar, distribuir, expedir e informar aos interessados sobre o
andamento dos processos, correspondências e documentos movimentados no âmbito
da Câmara Municipal;
 
III - fazer
protocolar todas as proposições conforme determina o Regimento Interno, bem
como outros documentos que se fizerem necessários;
 
IV - promover
o recebimento, numeração, distribuição e controle da movimentação de papéis
entre os diversos órgãos e departamentos da Câmara Municipal;
 
V - arquivar
permanentemente e desarquivar, quando for o caso, autos e documentos, cuidando
da conservação e organização da massa documental armazenada no arquivo geral;
 
VI - promover
o registro de tramitação de Projetos de Lei e demais proposições, o despacho
final e a data do respectivo arquivamento;
 
VII - promover
a organização e manutenção atualizada do arquivo e respectivo fichário das
Leis, resoluções e demais atos de interesse da Câmara Municipal;
 
VIII - promover
o controle de prazos de permanência dos projetos e documentos nas Comissões e
órgãos que os estejam processando;
 
IX - formalizar
os atos oficiais que devam ser assinados pelo Presidente, dando-lhes número e
promovendo a sua publicação, quando for o caso;
 
X - providenciar a
publicação das proposições e dos trabalhos da Câmara Municipal sujeitos à
Presidência, assim como registro das mesmas;
 
XI - promover
todos os trabalhos de digitação e digitalização da Câmara Municipal, por
sistema informatizado, quando necessário;
 
XII - promover
o recebimento da correspondência dirigida aos Vereadores e aos órgãos da Câmara
Municipal e providenciar sua correta distribuição;
 
XIII - organizar
o sistema de referência e de índices necessários à pronta consulta de qualquer
documento arquivado;
 
XIV - prestar
as informações aos interessados a respeito de processos, papéis e outros
documentos arquivados e autorizar o seu empréstimo, mediante recibo;
 
XV - registrar,
classificar, catalogar, guardar, e conservar todas as publicações da Câmara
Municipal, mantendo atualizado o sistema de fichários;
 
XVI - desenvolver
outras atividades afins.
 
Parágrafo Único. O cargo de Gerente de Gestão de
Documentos, com uma vaga, tem provimento em comissão, sendo de livre nomeação e
exoneração, possuindo natureza de direção, com vencimento fixado no Anexo I
desta Lei, e deverá ser preenchido por pessoa com escolaridade mínima de nível
superior completo, que acumulará as atividades fins do órgão.
 
Art. 24 Compete ainda ao Setor de
Administração como atividade auxiliar dos demais órgãos da Câmara Municipal,
por meio de sua Secretaria:
 
I - acompanhar e
auxiliar os trabalhos de sessões da Câmara Municipal;
 
II - atender
e efetuar ligações telefônicas, quando solicitado;
 
III - realizar
atendimento ao público e Vereadores;
 
IV - realizar
serviços de fotocópias;
 
V - desenvolver
outras atividades afins.
 
Parágrafo Único. As funções inerentes à
Secretaria ficarão sob a responsabilidade do Gerente de Gestão de Documentos.
 
 
Art. 25 O setor de Contabilidade e
Finanças é o órgão diretamente subordinado à Diretoria Executiva, o qual se
responsabiliza pelos serviços de Contabilidade, com as seguintes competências e
atribuições:
 
I - assessorar o
Presidente quanto ao planejamento, coordenação, controle e avaliação das
atividades desenvolvidas pela Câmara Municipal e elaborar, em coordenação com a
Presidência, a proposta orçamentária anual de acordo com a política
estabelecida pelo governo municipal;
 
II - promover
a execução de atividades de natureza econômico-financeiras da Câmara Municipal;
 
III - obter
informações de natureza econômico-financeiras a respeito da Câmara Municipal,
mantendo atualizado um sistema de registros e dados estatísticos das
informações colhidas;
 
IV - remeter
à Prefeitura Municipal e aos outros órgãos, na época própria, os balancetes
mensais, financeiro e orçamentário, para fins de consolidação das contas
públicas municipais e, para fins orçamentários, a previsão de despesas da
Câmara Municipal para o exercício seguinte;
 
V - fazer
registrar, sintética e analiticamente, em todas as suas fases, as operações da
Câmara Municipal, resultantes e independentes da execução orçamentária, bem
como os bens patrimoniais;
 
VI - organizar,
mensalmente, os balancetes do exercício financeiro, assinar os balanços,
balancetes, e outros documentos de apuração contábil e financeira, visando
todos os documentos contábeis;
 
VII - levantar,
na época própria, o balanço geral da Câmara Municipal, contendo os respectivos
quadros demonstrativos, processar a despesa, e manter o registro e os controles
contábeis da administração financeira e patrimonial da Câmara Municipal;
 
VIII - acompanhar
e controlar a execução de contratos celebrados pela Câmara Municipal, promover
o empenho prévio das despesas, acompanhar a execução orçamentária, em todas as
suas fases, conferindo todos os elementos dos respectivos processos;
 
IX - promover
o exame e conferência dos processos de pagamento, tomando as providências
cabíveis quando se verificarem irregularidades;
 
X - fornecer
elementos, quando solicitados, para a abertura de créditos adicionais;
 
XI - manter o
controle dos depósitos e retiradas bancárias, conferindo, no mínimo, uma vez
por mês, os extratos de contas correntes, promover o recebimento das
importâncias devidas à Câmara Municipal e autorizar o pagamento da despesa, de
acordo com as disponibilidades de numerário;
 
XII - promover
o registro dos títulos e valores sob guarda e providenciar depósitos nos
estabelecimentos de crédito, determinar o recebimento de suprimentos de
numerários, necessários aos pagamentos de cada dia, mediante cheques ou ordens
bancárias;
 
XIII - promover,
para fins de integração à Contabilidade Central do Município, na Prefeitura
Municipal, o encaminhamento dos demonstrativos contábeis já mencionados e,
anualmente, os empenhos não pagos, assim como os inventários dos bens em poder
da Câmara Municipal, elaborar a prestação de contas da Câmara Municipal,
promover, no encerramento do exercício, a entrega do saldo numerário em seu
poder à Secretaria Municipal de Finanças;
 
XIV - efetuar
a montagem dos processos de empenho/liquidações e pagamentos.
 
XV - preparar
relatórios que demonstrem o comportamento geral da execução orçamentária em
função da disponibilidade financeira;
 
XVI - incumbir-se
dos contatos com estabelecimentos bancários, em assuntos de sua competência;
 
XVII - providenciar
o recolhimento das contribuições previdenciárias dos Servidores da Câmara
Municipal;
 
XVIII - providenciar
o recolhimento do imposto de renda, incidente na fonte, sobre os rendimentos
pagos a qualquer título aos Vereadores, aos Servidores da Câmara Municipal e a
terceiros;
 
XIX - exercer
outras atividades correlatas.
 
Parágrafo Único. As funções referentes à
Contabilidade e Finanças são exercidas pelo Analista de Contabilidade, ocupante
de cargo de provimento efetivo, do Quadro
de Carreiras da Câmara Municipal, que acumulará as atividades fins do órgão.
 
Art. 26 São responsabilidades comuns aos
Servidores lotados nos Órgãos Auxiliares da Câmara Municipal:
 
I - observar e
cumprir as leis, instruções e normas legais internas da Câmara Municipal;
 
II - proceder
com presteza e zelo em todas as atividades que lhe forem confiadas, no órgão a
que estiver servindo;
 
III - providenciar
a rápida movimentação de documentos, papéis e outros, entre os diversos Órgãos
e Setores da Câmara, à Prefeitura Municipal, ao Poder Judiciário, bem como aos
demais órgãos e entidades públicas e privadas, quando necessário e autorizado;
 
IV - manter
em perfeitas condições de uso e conservação os equipamentos postos sob sua
responsabilidade;
 
V - emitir
informações e esclarecimentos aos seus superiores hierárquicos acerca dos
assuntos de sua competência;
 
VI - manter-se
assíduo, agir com urbanidade e lealdade para com os colegas, ser gentil e
prestativo no ambiente de serviço e para com os visitantes.
 
Art. 27 Os cargos de provimento em comissão
são de livre nomeação e exoneração e se referem às atividades fins da Direção
Executiva e da Assessoria, conforme atribuições e responsabilidades previstas
nesta Lei.
 
Art. 28 O provimento de cargos
comissionados é de competência do Presidente da Câmara Municipal, observado o
disposto no art. 11, § 2º, e se encontram ordenados conforme denominação,
símbolo e número de cargos constantes do Anexo I desta Lei.
 
Parágrafo Único. O Servidor efetivo designado
para ocupar cargo de provimento em comissão, poderá optar:
 
I - pelo
recebimento do padrão salarial do cargo em comissão;
 
II - pelo
recebimento do vencimento do seu cargo efetivo e de carreira, acrescida de uma
gratificação adicional de 40% (quarenta por cento) do valor salarial do cargo
em comissão.
 
Art. 29 O Servidor efetivo da Câmara
Municipal ocupante de cargo em comissão, ao deixar de exercê-lo, voltará a
perceber somente o vencimento correspondente ao seu cargo, sem direito à
incorporação de qualquer vantagem financeira acessória.
 
Art. 30 Função Gratificada é a vantagem
pecuniária, de caráter transitório, criada para remunerar encargos em nível de
direção, chefia e assessoramento, atribuída, exclusivamente, a Servidores
efetivos da Câmara Municipal.
 
Art. 31 A designação para o exercício da
Função Gratificada será feita pelo Presidente da Câmara Municipal ouvida a Mesa
Diretora.
 
Art. 32 Somente serão designados para o
exercício de função gratificada Servidores efetivos da Câmara Municipal.
 
Parágrafo Único. As funções gratificadas não
constituem situação permanente, mas vantagem transitória pelo efetivo exercício
de assessoramento ou atividade similar.
 
Art. 33 O Servidor da Câmara Municipal
ocupante de uma função gratificada, ao deixar de exercê-la, voltará a perceber
somente o vencimento correspondente ao seu cargo, sem direito à incorporação de
qualquer vantagem financeira acessória.
 
Art. 34 Os direitos e deveres dos
Servidores ocupantes de cargos efetivos serão regidos de acordo com o disposto
no Plano de Cargos e Carreiras da Câmara Municipal.
 
Art. 35 Os diversos órgãos que compõem a
estrutura administrativa da Câmara Municipal deverão funcionar em perfeita
harmonia e articulação, em regime de mútua colaboração e parceria.
 
Art. 36 Todos os documentos, antes de
transitarem pela Câmara Municipal, serão protocolizados na Secretaria.
 
Art. 37 O horário de trabalho dos
Servidores, efetivos e comissionados, da Câmara Municipal de Alfredo Chaves
será fixado por meio de ato do Presidente, atendendo às necessidades dos
Vereadores e da população, de acordo com a natureza das funções e as características
de cada órgão.
 
Parágrafo Único. Para o pessoal que tenha jornada
de trabalho especial, será observada a legislação específica em vigor.
 
Art. 38 A Câmara Municipal de Alfredo
Chaves regulamentará essa Lei, naquilo que couber, no prazo máximo de sessenta
dias após a sua promulgação.
 
Art. 39 A Presidência da Câmara
resolverá todos os casos omissos nesta Lei, respeitada a legislação vigente.
 
Art. 40 Esta Lei
entrará em vigor na data de sua publicação, revogando-se as disposições em
contrário, em especial a Lei
Complementar Municipal nº 018/2019.
 
Alfredo Chaves (ES), 28 de abril de 2022.
 
 
Este texto não substitui o original publicado e arquivado na Prefeitura Municipal de Alfredo Chaves.
 
 
 
| CARGO | SÍMBOLO | VENCIMENTOS | NÚMERO DE CARGOS | 
| Assessor
  Parlamentar | CC-1 | R$ 4.170,00 | 02 | 
| Diretor
  Geral | CC-2 | R$ 3.980,00 | 01 | 
| Gerente de
  Recursos Humanos e Tesouraria | CC-3 | R$ 3.290,00 | 01 | 
| Gerente de
  Patrimônio e Almoxarifado | CC-3 | R$ 3.290,00 | 01 | 
| Gerente de
  Compras e Contratos | CC-3 | R$ 3.290,00 | 01 | 
| Gerente de
  Gestão de Documentos | CC-3 | R$ 3.290,00 | 01 | 
| Chefe de
  Gabinete | CC-3 | R$ 3.290,00 | 01 | 
 
(Redação
dada pela Lei Complementar n° 48, de 05 de abril de 2024)
 
 
| CARGO | SÍMBOLO | VENCIMENTOS | NÚMERO DE CARGOS | 
| Assessor Parlamentar | CC-1 | R$ 4.790,74 | 03 | 
| Assessor de
  Direção | CC-1 | R$ 4.790,74 | 01 | 
| Diretor Geral | CC-2 | R$ 4.572.45 | 01 | 
| Gerente de Tecnologia da Informação | CC-3 | R$ 3.779,74 | 01 | 
| Gerente de Recursos Humanos e Tesouraria | CC-3 | R$ 3.779,74 | 01 | 
| Gerente de Patrimônio e
  Almoxarifado | CC-3 | R$ 3.779,74 | 01 | 
| Gerente de Compras e Contratos | CC-3 | R$ 3.779,74 | 01 | 
| Gerente de Gestão de
  Documentos | CC-3 | R$ 3.779,74 | 01 | 
| Chefe de Gabinete | CC-3 | R$ 3.779,74 | 01 | 
 
 

(Redação
dada pela Lei Complementar n° 48, de 05 de abril de 2024)
