
O PODER EXECUTIVO DO MUNICÍPIO DE ALFREDO CHAVES, ESTADO DO ESPÍRITO SANTO, faz saber que Poder Legislativo do Município de Alfredo Chaves (ES) aprovou e o Chefe do Poder Executivo sanciona a seguinte Lei:
Art. 1º Fica autorizado e aprovado o desmembramento da Secretaria Municipal de Meio Ambiente e Serviços Urbanos.
Art. 2º O inciso III, §1º, alínea "F", do art. 11 da Lei Complementar nº 014, de 05 de abril de 2019, passa a vigorar com a seguinte redação, criando-se a alínea "J" para dispor sobre a Secretaria Municipal de Serviços Urbanos:
"Art. 11 ………………………………………………………………………………………………….
§ 1º …………………………………………………………………………………………………………
III - ………………………………………………………………………………………………………….
a) …………………………………………………………………………………………………………….
b) …………………………………………………………………………………………………………….
c) …………………………………………………………………………………………………………….
d) .............................................................................................
e) .............................................................................................
f) Secretaria Municipal de Meio Ambiente - SEMAB;
g) Secretaria Municipal de Esporte e Lazer - SEMEL;
e) Secretaria Municipal de Turismo e Cultura - SEMTUC;
i) Secretaria Municipal de Comunicação Social- SEMCOM"
j) Secretaria Municipal de Serviços Urbanos - SEMSU;"
Art. 3º O Art. 14 da Lei Complementar nº 014, de 05 de abril de 2019, passa a vigorar com a seguinte redação:
"Art. 14 Serviço Autônomo de Água e Esgoto - SAAE, é autarquia vinculada à Secretaria Municipal de Meio Ambiente, para efeito de supervisão do cumprimento dos fins estatutários, sem prejuízo da autonomia administrativa e financeira, tendo o Diretor Geral, status de Secretário enquadrando-se no padrão CC0".
Art. 4º A seção VII da Lei Complementar nº 014, de 05 de abril de 2019, passa a vigorar com a seguinte redação:
Art. 190 A Secretaria Municipal do Meio Ambiente têm como objetivos: formular e aplicar a Política Municipal de Meio Ambiente, objetivando a proteção, a recuperação e a melhoria da qualidade ambiental do Município.
Art. 191 Compete à Secretaria Municipal de Meio Ambiente.
I - estabelecer diretrizes destinadas à melhoria das condições ambientais do Município;
II - articular-se com instituições federais, estaduais e municipais para a execução coordenada de programas relativos à preservação dos recursos naturais renováveis;
III - articular-se com órgãos federais e estaduais com vistas à obtenção de financiamento para programas relacionados com o reflorestamento ou manejo de florestas do Município;
IV - colaborar com a Secretaria de Estado para Assuntos do Meio Ambiente e como SAAE na elaboração e execução de planos e medidas que visam o controle da poluição causada por esgotos sanitários;
V - garantir a prestação de serviços municipais de acordo com as diretrizes do Conselho Municipal de Defesa do Meio Ambiente;
VI - planejar, orientar, controlar e avaliar o meio ambiente do Município;
VII - preservar e restaurar os processos ecológicos essenciais e a integridade do patrimônio genético;
VIII - proteger a fauna e aflora;
IX - promover, periodicamente, auditorias nos sistemas de controle de poluição e de prevenção de riscos de acidentes das instalações e atividades de significativo potencial poluidor, incluindo a avaliação de seus efeitos sobre o meio ambiente, bem como sobre a saúde dos trabalhadores e da poluição;
X - coordenar a fiscalização da produção, da estocagem, do transporte, da comercialização e da utilização de técnicas, métodos e instalações que comportem risco efetivo ou potencial para a sadia qualidade de vida e meio ambiente;
XI - exigir na forma da Lei, para a implantação ou ampliação de atividades de significativo potencial poluidor, estudo prévio de impacto ambiental, a que se dará publicidade, assegurada a participação da sociedade civil em todas as fases da sua elaboração;
XII - estabelecer e coordenar o atendimento a normas, critérios e padrões de qualidade ambiental;
XIII - promover medidas judiciais e administrativas de responsabilização dos causadores de poluição ou degradação ambiental;
XIV - exigir, na forma da Lei, através do órgão encarregado da execução da política municipal de proteção ambiental, prévia autorização para instalação, ampliação e operação de instalações ou atividades efetivas ou potencialmente poluidoras ou causadoras de degradação ambiental;
XV - estimular a utilização de alternativas energéticas, capazes de reduzir os níveis de poluição, em particular o uso do gás natural e do biogás para fins automotivos;
XVI - implantar unidades de conservação representativa dos ecossistemas originais do espaço territorial do Município;
XVII - incentivar a integração das universidades, instituições de pesquisa e associações civis nos esforços para garantir e aprimorar o controle da poluição, inclusive no ambiente de trabalho;
XVIII - orientar campanhas de educação comunitária destinadas a sensibilizar o público e as instituições de atuação no Município para os problemas de preservação do meio ambiente;
XIX - garantir o amplo acesso dos interessados às informações sobre as fontes e causa da poluição e da degradação ambiental;
XX - promover a conscientização da população e adequação do ensino de forma a segurar a difusão dos princípios e objetivos da proteção ambiental;
XXI - assessorar a administração Municipal em todos os aspectos relativos à ecologia e à preservação do meio ambiente;
XXII - contribuir, coordenar e cumprir a formulação do Plano de Ação do Governo Municipal e os programas gerais e setoriais inerentes à Secretaria;
XXIII - garantir a prestação de serviços municipais de acordo com as diretrizes de governo;
XXIV - organizar, coordenar e exercer o controle de atividades da Secretaria de Meio Ambiente;
XXV - implantar em parceria com os Órgãos Ambientais do Estado e da União, quando for o caso, para o licenciamento de atividades desenvolvidas no território municipal;
XXVI - implantar em parceria com os Órgãos Ambientais do Estado e da União, quando for o caso, para a fiscalização das atividades desenvolvidas no território municipal;
XXVII - desempenhar outras atividades afins.
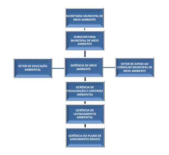
Art. 192 A Secretaria Municipal de Meio Ambiente do Município de Alfredo Chaves tem uma subsecretaria e demais órgãos.
Art. 193 Compete ao Subsecretário Municipal de Meio Ambiente do Município de Alfredo Chaves:
I - substituir o Secretário Municipal de Meio Ambiente em suas faltas ou impedimentos, ausências temporárias, férias, licenças ou afastamento ocasionais;
II - assistir o Secretário Municipal de Meio Ambiente no exercício de suas atribuições e desempenhar atividades afins.
Art. 194 Os Órgãos vinculados à Secretaria Municipal de Meio Ambiente, são:
I - Gerência Municipal de Meio Ambiente:
a) Setor de Educação Ambiental;
b) Setor de Apoio ao Conselho Municipal de Meio Ambiente.
II - Gerência Municipal de Fiscalização e Controle Ambiental;
III - Gerência Municipal de Licenciamento Ambiental;
IV - Gerência
Municipal do Plano de Saneamento Básico.
V - Coordenador Municipal de Meio Ambiente. (Dispositivo incluído pela Lei Complementar nº 52, de 06 de janeiro de 2025)
Art. 194-A Compete ao Coordenador de Meio Ambiente: (Dispositivo incluído pela Lei Complementar nº 52, de 06 de janeiro de 2025)
I - a coordenação, orientação e controle da execução da política de desenvolvimento agropecuário do Município; (Dispositivo incluído pela Lei Complementar nº 52, de 06 de janeiro de 2025)
II - o incentivo, implantação e administração da exploração alternativa de atividades ligadas à agropecuária no Município; (Dispositivo incluído pela Lei Complementar nº 52, de 06 de janeiro de 2025)
III - a promoção do intercâmbio e convênios com entidades federais, estaduais e iniciativa privada, nos assuntos relativos às políticas de desenvolvimento agropecuário; (Dispositivo incluído pela Lei Complementar nº 52, de 06 de janeiro de 2025)
IV - a realização de estudos, pesquisas e avaliações socioeconômicas, visando à previsão, diversificação e aumento da produtividade agropecuária; (Dispositivo incluído pela Lei Complementar nº 52, de 06 de janeiro de 2025)
V - a realização de programas e projetos visando à melhoria de qualidade de vida no meio rural, como forma de evitar o êxodo; (Dispositivo incluído pela Lei Complementar nº 52, de 06 de janeiro de 2025)
VI - a organização e execução de programas de assistência técnica e apoio aos produtores rurais, em articulação com os órgãos e entidades afins; (Dispositivo incluído pela Lei Complementar nº 52, de 06 de janeiro de 2025)
VII - o incentivo à organização e ao associativismo rural, e ao fortalecimento do sistema cooperativo; (Dispositivo incluído pela Lei Complementar nº 52, de 06 de janeiro de 2025)
VIII - a promoção da educação ambiental e da formação da consciência coletiva sobre a conservação e a valorização da natureza como condição para melhoria da qualidade de vida; (Dispositivo incluído pela Lei Complementar nº 52, de 06 de janeiro de 2025)
IX - o controle e a fiscalização das agressões ao meio ambiente, nele compreendido o ambiente de trabalho, em articulação com as organizações estaduais e federais afins; (Dispositivo incluído pela Lei Complementar nº 52, de 06 de janeiro de 2025)
X - a viabilização de programas que busquem preservação e restauração dos processos ecológicos essenciais; (Dispositivo incluído pela Lei Complementar nº 52, de 06 de janeiro de 2025)
XI - o controle e fiscalização da produção, comercialização e emprego de técnicas, métodos e substâncias que comportem risco para a qualidade de vida e ao meio-ambiente; (Dispositivo incluído pela Lei Complementar nº 52, de 06 de janeiro de 2025)
XII - a elaboração, fiscalização e coordenação de projetos de saneamento básico, de tratamento e destinação final do lixo, em articulação com órgãos afins; (Dispositivo incluído pela Lei Complementar nº 52, de 06 de janeiro de 2025)
XIII - o desenvolvimento de ações de proteção à flora e à fauna do Município; (Dispositivo incluído pela Lei Complementar nº 52, de 06 de janeiro de 2025)
XIV - o desempenho de outras competências afins. (Dispositivo incluído pela Lei Complementar nº 52, de 06 de janeiro de 2025)
Art. 195 A Gerência Municipal de Meio Ambiente tem como objetivo e competência:
I - articular e integrar as ações e atividades ambientais desenvolvidas no Município pelos órgãos e entidades diversos, municipais, estaduais, federais e/ou não governamentais, quando necessários;
II - articular e integrar ações e atividades ambientais intermunicipais, favorecendo quaisquer instrumentos de cooperação;
III - identificar e caracterizar os ecossistemas do Município, definindo as funções específicas de seus componentes, as fragilidades, as ameaças, os riscos e os usos compatíveis;
IV - Compatibilizar o desenvolvimento econômico e social com a preservação da qualidade do meio ambiente e do equilíbrio ecológico, visando assegurar as condições da sadia qualidade de vida e do bem-estar da coletividade;
V - controlar a produção, extração, comercialização, transporte e o emprego de materiais, bens e serviços, métodos e técnicas que comportem risco para a vida ou comprometam a qualidade de vida e o meio ambiente;
VI - estabelecer normas, critérios e padrões de emissão de efluentes e de qualidade ambiental, bem como normas relativas a uso e manejo de recursos ambientais, naturais ou não, adequando-os, permanentemente, em face da lei, de inovações tecnológicas e de alterações decorrentes da ação antrópica ou natural;
VII - criar instrumentos e condições que propiciem o desenvolvimento da pesquisa e a aplicação da melhor tecnologia disponível para a constante redução dos níveis de poluição e o uso racional dos recursos ambientais;
VIII - preservar e conservar as áreas protegidas no Município;
IX - prover sobre os meios e condições necessários ao estímulo para a preservação, conservação, melhoria e recuperação ambientais, incluindo incentivos fiscais, subvenções especiais, bem como o estabelecimento, na forma da lei, de mecanismo de compensação para prevenir e atenuar os prejuízos coletivos decorrentes de ações sobre o meio ambiente;
X - estabelecer meios indispensáveis à efetiva imposição ao poluidor, da obrigação de recuperar e/ou indenizar os danos causados ao meio ambiente, sem prejuízo da aplicação das sanções administrativas e penais cabíveis;
XI - fixar, na forma da lei, a contribuição dos usuários pela utilização de recursos ambientais com fins econômicos;
XII - exercer, sob todas as formas, o poder de polícia administrativa, para condicionar, passiva ou ativamente e restringir o uso e gozo de bens, atividades e direitos individuais, em benefício da manutenção do equilíbrio ecológico, essencial à sadia qualidade de vida;
XIII - criar espaços territoriais especialmente protegidos, sobre os quais o Poder Público fixará as limitações administrativas pertinentes, e unidades de conservação, objetivando a preservação, conservação, melhoria e recuperação de ecossistemas caracterizados pela importância de seus componentes representativos;
XIV - promover a educação ambiental na sociedade e na rede de ensino municipal;
XV - promover o zoneamento ambiental;
XVI - desempenhar outras atividades afins.
Art. 196 O Setor de Educação Ambiental tem como objetivo e competência planejar, executar, coordenar e avaliar as atividades educativas e informativas junto aos órgãos governamentais, não governamentais e à população em geral, despertando o interesse e envolvimento para com as questões ambientais, dentro de uma visão política, social, econômica e cultural, que leve à melhoria da qualidade de vida; promover atividades educativas e informativas de sensibilização para a preservação, conservação e recuperação ambiental, propiciando à população em geral acesso a informação sobre meio ambiente e ecologia.
Art. 197 O Setor de Apoio ao Conselho Municipal de Meio Ambiente tem como objetivo e competência assessorar todos os procedimentos que envolvem o respectivo conselho municipal.
Art. 198 A Gerência Municipal de Fiscalização e Controle Ambiental tem como objetivo a fiscalização, o controle e o monitoramento das atividades, processos e obras que causem ou possam causar impactos ambientais serão realizados pela SEMAB, observado o disposto nesta Lei, no Código Municipal de Proteção Ambiental e demais legislações.
Art. 199 À Gerência Municipal de Fiscalização e Controle Ambiental compete:
I - o controle ambiental será realizado por todos os meios e formas legalmente permitidos, compreendendo o acompanhamento regular das atividades, processos e obras, públicos e privados, sempre tendo como objetivo a manutenção do meio ambiente ecologicamente equilibrado;
II - o controle ambiental deverá envolver as ações de planejamento, administrativas, financeiras e institucionais indispensáveis à defesa e melhoria da qualidade de vida, considerando não só as atividades e empreendimentos pontuais, mas também as variadas formas de seus respectivos entornos, bem como a dinâmica sócio-econômico;
III - As atividades de monitoramento serão, sempre que possível, de responsabilidade técnica e financeira dos que forem diretamente interessados na implantação ou operação de atividades ou empreendimentos licenciados ou não, de conformidade com a programação estabelecida pelo órgão ambiental competente;
IV - A fiscalização das atividades ou empreendimentos que causam ou podem causar degradação ambiental será efetuada pelos diferentes órgãos ou entidades federais, estaduais e municipais, no exercício regular de seu poder de polícia, sem prejuízo da utilização de sistemas de apoio comunitário, concretizados mediante a utilização de instrumentos apropriados;
V - a constatação operativa das infrações ambientais implicará na aplicação de um sistema de sanções caracterizadas em razão da natureza e gravidade das condutas não só medidas pelos efeitos ou consequências, mas também pelo perigo ou ameaça que representem à integridade do meio ambiente natural, artificial e do trabalho.
Art. 200 A Gerência Municipal de Licenciamento Ambiental tem como objetivo o licenciamento da localização, instalação, ampliação e a operação de empreendimentos e atividades utilizadoras de recursos considerados efetivos ou potencialmente poluidores; conceder a licença ambiental estabelecendo as condições, restrições e medidas de controle ambiental que deverão ser obedecidas pelo empreendedor, pessoa física ou jurídica, para localizar, instalar, ampliar e operar empreendimentos.
Art. 201 À Gerência Municipal de Licenciamento Ambiental compete:
I - o licenciamento para execução de planos, programas, projetos, obras, a localização, a construção, a instalação, a operação e a ampliação de atividades de serviços;
II - o uso e exploração de recursos ambientais de qualquer espécie, de iniciativa privada ou do Poder Público Federal, Estadual ou Municipal, consideradas efetiva ou potencialmente poluidoras, ou capazes, de qualquer forma, de causar degradação ambiental, dependendo de anuência Municipal da SEMAB, sem prejuízo de outras licenças legalmente exigíveis.
Art. 202 À Gerência Municipal do Plano de Saneamento Básico, no âmbito da Secretaria Municipal de Meio Ambiente, terá por competência primordial promover, no âmbito municipal, a gestão e o gerenciamento dos serviços públicos de saneamento básico.
Art. 203 A Gerência Municipal do Plano de Saneamento Básico contará com Setor de Água e Esgoto, de Resíduos Sólidos, de Drenagem e Manejo de Águas Pluviais com as funções instituídas por lei municipal específica, acompanhada da adoção de medidas de responsabilidade fiscal, para tanto na forma da Lei Complementar n.º 101, de 04 de março de 2000.
Art. 204 Sem prejuízo do que vier a ser disposta na lei específica, a Gerência Municipal do Plano de Saneamento Básico terá as seguintes atribuições:
I - atuar para assegurar a intersetorialidade das ações dos serviços públicos de saneamento básico com as demais políticas públicas municipais transversais a esses serviços;
II - implementar, executar e controlar os programas, projetos e ações previstos no Plano Municipal de Saneamento Básico;
III - planejar, propor a execução e fiscalizar os serviços técnicos e administrativos necessários para o controle de problemas e deficiências relacionadas com a gestão dos serviços públicos de saneamento básico;
IV - promover a capacitação de recursos humanos, em estreita colaboração com universidades e outras instituições, visando ao desenvolvimento e intercâmbio tecnológico e à busca de subsídios para a formulação e implementação de programas e atividades destinadas à identificação de metodologias, tecnologias e soluções voltadas à execução dos serviços públicos de saneamento básico;
V - manter o Sistema Municipal de Informações sobre Saneamento Básico e atualizar os indicadores e dados referentes à gestão e ao gerenciamento desses serviços públicos;
VI - difundir informações sobre saneamento básico dando publicidade ao Sistema Municipal de Informações sobre Saneamento Básico, capacitando a sociedade e mobilizando a participação pública para a gestão dos serviços, preservação e conservação da qualidade ambiental;
VII - articular-se, pela via da consensualidade, preferencialmente pela gestão associada, com o Estado e os demais Municípios vizinhos com vista à integração da gestão dos serviços públicos de saneamento básico aos demais sistemas e políticas regionais, locais e setoriais e à integração da gestão;
VIII - desempenhar competência fiscalizatória dos serviços de abastecimento de água potável, de esgotamento sanitário, de limpeza urbana e manejo de resíduos sólidos e de drenagem e manejo das águas pluviais urbanas, limpeza e fiscalização preventiva das respectivas redes urbanas;
IX - aplicar as sanções por infrações a regras jurídicas que disciplinam a adequada prestação de serviços públicos de saneamento básico na forma da legislação nacional e municipal, assim como em seus regulamentos, nas normas técnicas e nos atos jurídicos deles decorrentes;
X - acompanhar e disciplinar, em caráter normativo e em sua esfera de competências, a implementação e a operacionalização dos instrumentos fiscalizatórios, na forma da legislação nacional;
XI - promover a interface com a entidade de regulação designada, acompanhando e tomando as providências necessárias para fazer valer a regulação e fiscalização sobre os serviços de saneamento básico, a pedido e em articulação com a entidade de regulação;
XII - impedir a ocupação do uso do solo nas principais linhas de micro e macrodrenagem para garantia das áreas de permeabilidade.
Art. 205 Fica atribuído ao Conselho Municipal de Saneamento Básico a competência primordial para desempenhar o controle social sobre os serviços públicos de saneamento básico, na forma desta Lei.
Art. 206 O Conselho Municipal de Saneamento Básico foi criado e regulamentado pela Lei Ordinária nº 602 de 23 de março de 2017."
Art. 5º Fica criada a Seção X da Lei Complementar nº 014, de 05 de abril de 2019, que dispõe sobre a Secretaria Municipal de Serviços Urbanos, a saber:
Art. 223 A Secretaria Municipal de Serviços Urbanos é órgão integrante de Administração Específica, diretamente ligada ao Chefe do Poder Executivo, tendo por finalidade a coordenação, a execução e o controle das atividades de manutenção e conservação dos prédios públicos municipais; atividades de carpintaria, limpeza pública, conservação de parques, jardins, cemitérios, praças, quadra de esportes, resíduos sólidos, bem como o planejamento e a garantia da prestação dos serviços urbanos, no âmbito do Município de Alfredo Chaves, de modo a solucionar os problemas futuros e existentes.
Art. 224 Compete à Secretaria Municipal de Serviços Urbanos.
I - Auxiliar na normatização e fiscalização o comércio ambulante, as bancas de revistas, quiosques, os trailers e demais serviços similares;
II - administrar, fiscalizar, implantar, regular e racionalizar os serviços urbanos em cemitérios públicos, áreas públicas, solo urbano, iluminação pública convencional e especial de vias e logradouros públicos e outros serviços públicos municipais;
III - atender e orientar, com cordialidade, a todos quantos busquem informações, apoio e serviços a serem prestados no interesse do desenvolvimento urbano;
IV - Adotar medidas preventivas, em conjunto com órgãos congêneres, relativas à saúde pública;
V - vincular suas ações à paisagem da cidade de modo a mantê-la sempre atrativa e saudável, objetivando o cumprimento da sua vocação turística, priorizando essas ações em prol do bem-estar da população e do desenvolvimento das atividades turísticas;
VI - proceder, dentro das normas técnicas, à análise, ao licenciamento, à fiscalização e aos serviços de poda e abate de árvores;
VII - proceder, no âmbito do seu Órgão, à gestão e ao controle financeiro dos recursos orçamentários previstos na sua Unidade, bem como à gestão de pessoas e recursos materiais existentes, em consonância com as diretrizes e regulamentos emanados do Chefe do Poder Executivo;
VIII - promover um sistema de gerência in loco, que operacionalize a coleta de resíduos orgânicos e inorgânicos;
IX - preparar relatório com informações referentes a atuação desta Secretaria e aos resultados alcançados, tendo em vista as metas estabelecidas, os planos e projetos em execução, para consolidação em reunião com todos os órgãos da estrutura básica e posterior divulgação pelo órgão competente nos meios de comunicação com o intuito de dar ciência a comunidade;
X - exercer outras atividades correlatas.
Art.
225 A Secretaria Municipal de Serviços Urbanos de Alfredo Chaves
será gerida pelo Secretário Municipal de Serviços Urbanos, uma gerência, uma
coordenadoria e dois setores. (Redação dada pela Lei Complementar nº 52,
de 06 de janeiro de 2025)
Art.
226 Compete à Gerência Municipal de Serviços Urbanos de Alfredo
Chaves: (Redação dada pela Lei Complementar nº 52, de 06 de janeiro de
2025)
I - substituir o Secretário Municipal de Serviços Urbanos em suas faltas ou impedimentos, ausências temporárias, férias, licenças ou afastamento ocasionais;
II - assistir o Secretário Municipal de Serviços Urbanos no exercício de suas atribuições e desempenhar atividades afins.
Art. 227 Os Órgãos vinculados à Secretaria Municipal de Serviços Urbanos são:
I - Gerência Municipal de Serviços Urbanos:
II - Coordenadoria Municipal de Serviços Urbanos: (Dispositivo incluído pela Lei Complementar nº 52, de 06 de janeiro de 2025)
a) Setor de Limpeza Pública;
b) Setor de Serviço
de Paisagismo e Administração de Praça, Parques, Jardins e Cemitério.
Art. 228 A Coordenadoria Municipal de Serviços Urbanos tem como função e competência de executar, superintender, acompanhar, fiscalizar, e atribuir funções aos garis e demais servidores em exercício na prestação dos serviços de limpeza e coleta de lixo no âmbito do Município de Alfredo Chaves/ES, bem como, propor medidas administrativas de modo a solucionar os problemas existentes. (Redação dada pela Lei Complementar nº 52, de 06 de janeiro de 2025)
Art. 229 O Setor de Serviço de Limpeza Pública tem como objetivo e competência elaborar planos e programas para o desenvolvimento dos sistemas globais de limpeza pública; planejar e coordenar a execução de atividades de limpeza pública no Município.
Art. 230 O Setor de Serviço de Paisagismo e de Administração de Praças, Parques, Jardins e Cemitério tem como objetivo e competência executar as atividades de arborização, poda e plantio; exercer as atividades de replantio e manutenção nas vias e logradouros públicos e efetuar o corte e remoção da arborização de ruas, praças, avenidas e outros logradouros em conjunto com a área afim; administrar e executara conservação de parques, praças e jardins e desenvolver estudos e projetos para estas áreas; executar a limpeza e controle da administração dos cemitérios municipais."
Art. 6º Os artigos 223 a 231 da Lei Complementar Nº 014/2019, de 05 de abril de 2019, passão a ter as seguintes numerações:
Art. 231 O quadro dos Órgãos da Administração Direta fica composto por cargos comissionados constantes no Anexo XIV.
Art. 232 Ao Provimento dos cargos comissionados não incidem restrições, podendo ser ocupados por profissionais efetivos ou alheios ao quadro da Prefeitura Municipal de Alfredo Chaves.
Art. 233 O servidor designado para ocupar cargo de provimento em comissão poderá optar pelo recebimento do padrão salarial do cargo comissionado, ou pelo recebimento do salário do cargo de carreira acrescida de uma gratificação adicional de 40% (quarenta por cento) do valor do cargo em comissão.
Art. 234 O Poder Executivo, visando promover a adequação das dotações orçamentárias, bem como dos respectivos programas e ações, ànova estrutura administrativa, poderá suplementar dotações orçamentárias, obedecendo ao limite imposto na Lei Orçamentária Anual e em caso de crédito especial deverá submeter projeto de lei específico ao Poder Legislativo Municipal.
Art. 235 A Estrutura Organizacional Administrativa da Prefeitura Municipal de Alfredo Chaves, estabelecida na presente Lei, entrará em funcionamento gradativamente, na medida em que os órgãos que a compõem forem sendo implantados, conforme a conveniência da administração e a disponibilidade financeira.
Parágrafo Único. A implantação dos órgãos será feita através da efetivação das seguintes medidas:
I - Provimento das respectivas chefias;
II - Elaboração e aprovação do Regimento Interno correspondente;
III - Dotação de elementos humanos, materiais e financeiros indispensáveis ao funcionamento.
Art. 236 Os cargos de Controlador Geral Municipal, Coordenador Municipal de Governo, Coordenador Municipal de Defesa Civil, Diretor Geral do Serviço de Água e Esgoto e Procurador Geral Municipal, terão status de Secretário Municipal para todos os efeitos legais, sendo regidos pelo padrão CC0.
Art. 237 Considerando momentos de dificuldades financeiras e/ou por necessidade de interesse público, poderá ser feita a junção de secretarias, por meio de Decreto, objetivando a redução de despesas financeiras, observando os princípios constitucionais e da administração pública, em especial o princípio da segregação de função.
Art. 238 Fica revogada a Lei Ordinária Nº 572, de 10 de julho de 2016.
Art. 239 Esta Lei entra em vigor na data de sua publicação."
Art. 7º O Anexo XI da Lei Complementar Nº 014/2019, de 05 de abril de 2019, passa a vigorar com a redação do Anexo I da presente Lei.
Art. 8º Fica criado o Anexo II que dispõe sobre a representação gráfica da estrutura organizacional da Secretaria Municipal de Serviços Urbanos.
Art. 9º Esta Lei entra em vigor na data de sua publicação.
Art. 10 Revogam-se as disposições em contrário.
Alfredo Chaves (ES), 06 de junho de 2019.
Este texto não substitui o original publicado e arquivado na Prefeitura Municipal de Alfredo Chaves.


