
O PODER EXECUTIVO DO MUNICÍPIO DE ALFREDO CHAVES, ESTADO DO ESPÍRITO SANTO, faz saber que Poder Legislativo do Município de Alfredo Chaves (ES) aprovou e o Chefe do Poder Executivo sanciona a seguinte Lei:
Art. 1º Esta Lei estabelece os Princípios Gerais da Administração, definindo a nova Estrutura Organizacional do Poder Executivo do Município de Alfredo Chaves.
Art. 2º A Administração Pública Municipal obedecerá aos princípios e diretrizes da legalidade, impessoalidade, moralidade, publicidade, eficiência, razoabilidade, unidade, indivisibilidade e indisponibilidade do interesse público, descentralização, democratização, participação popular, transparência e valorização dos servidores públicos.
Parágrafo Único. A Administração Pública Municipal primará pelo desenvolvimento de ações integradas com entidades representativas e com conhecimento específico ou munícipes de notório saber, sobre os problemas sociais que envolvem a comunidade.
Art. 3º Esta Lei dispõe sobre a Reorganização da Estrutura Organizacional da Prefeitura Municipal de Alfredo Chaves/ES, renomeia as Secretarias Municipais, redefine e redistribui as atribuições e competências dos órgãos da administração direta e estabelece diretrizes para administração pública indireta.
Art. 4º O planejamento das atividades da Administração Municipal obedecerá às diretrizes estabelecidas neste Título, traçadas através da elaboração e manutenção atualizada dos seguintes instrumentos:
II - Planejamento Estratégico;
III - Plano Plurianual;
IV - Diretrizes Orçamentárias;
V - Orçamento Anual;
VI - Plano de Trabalho do Governo Municipal.
Parágrafo Único. A elaboração e execução do planejamento das atividades municipais guardarão inteira consonância com os planos e programas do Governo do Estado do Espírito Santo e dos Órgãos da Administração Federal.
Art. 5º A cada secretaria municipal ou unidade equivalente, caberá elaborar, dirigir e orientar os planos de ação dentro de sua área de competência, podendo, mediante justificativa e aprovação do Chefe do Poder Executivo, realizar a concessão de servidor sob sua subordinação para outro setor da administração municipal.
Art. 6º A aprovação dos planos referidos no artigo anterior é de competência exclusiva do Prefeito Municipal.
Art. 7º A Secretaria Municipal de Planejamento e Desenvolvimento coordenará a elaboração do Plano Diretor Municipal, Planejamento Estratégico, do Plano Plurianual, as Diretrizes Orçamentárias e o Orçamento Anual.
Art. 8º As atividades da Administração Municipal serão objeto de permanente coordenação, especialmente na execução do Planejamento Estratégico e do Plano Plurianual do Governo.
Parágrafo Único. A coordenação será exercida em todos os níveis da Administração Municipal, mediante a atuação dos Secretários, dos Coordenadores, Diretores e dos Gerentes de cada área e a realização sistemática de reuniões com as chefias imediatamente subordinadas.
Art. 9º O Controle das atividades da Administração Municipal será exercido em todos os órgãos, compreendendo especificamente:
I - o controle, pela secretaria municipal competente ou unidade equivalente, da execução dos programas e da observância das normas que orientam as atividades de cada órgão que a compõem;
II - o controle da aplicação dos recursos financeiros públicos e da guarda dos bens da Prefeitura, pelos órgãos próprios.
Parágrafo Único. A Prefeitura recorrerá para a execução de compras, obras, serviços e alienações, sempre que admissível, mediante contrato, concessão, permissão ou convênio, regulamentadas pelas normas previstas na Lei Federal Nº 8.666, de 21 de junho de 1.993 e legislação posterior, e obedecerá ao rito processual prescrito na lei, decreto, regulamento, portaria e instruções editados no âmbito da Administração Municipal, de forma a alcançar melhor rendimento, evitando novos encargos permanentes e ampliação desnecessária do quadro de servidores.
Art. 10 A Estrutura Organizacional da Administração da Prefeitura Municipal de Alfredo Chaves rege-se pelo disposto neste Título, sendo composto pelos seguintes órgãos:
I - ÓRGÃOS DE GOVERNANÇA - são aqueles que têm a responsabilidade de prestar apoio e assistência ao Chefe do Poder Executivo Municipal no planejamento, monitoramento e na avaliação das decisões estratégicas e atividades que demandam a execução de seu Plano de Governo e no cumprimento de suas atribuições institucionais.
II - ÓRGÃOS DE NATUREZA MEIO - são aqueles que têm a responsabilidade de planejar, coordenar, executar e avaliar os processos de apoio financeiro e administrativo que são necessários para o funcionamento do conjunto da Administração Municipal, em especial os requeridos para a geração, com eficiência, eficácia e oportunidade, dos serviços e atividades para o cumprimento da missão institucional da Prefeitura Municipal.
III - ÓRGÃOS DE NATUREZA FIM - tem a seu cargo as responsabilidades de planejar, executar e avaliar as ações relacionadas aos planos, programas, projetos, políticas públicas e serviços prestados pelo Poder Público Municipal, que visem o cumprimento de sua missão institucional, a resolução dos problemas e necessidades da população e o aproveitamento das potencialidades e oportunidades de desenvolvimento integral do Município.
Art. 11 A Prefeitura Municipal de Alfredo Chaves/ES, para a execução das atribuições de responsabilidade do Município, e em consonância ao disposto no art. 10 é composta dos seguintes Órgãos e Unidades, diretamente subordinados ao Prefeito Municipal:
§ 1º Entidades de Administração Direta:
I - ÓRGÃOS DE GOVERNANÇA:
a) Gabinete do Prefeito Municipal - GPM;
b) Coordenadoria Municipal de Governo - CMG;
c) Coordenadoria Municipal de Defesa Civil - COMDEC;
d) Direção Geral do Serviço Autônomo de Água e Esgoto;
e) Controladoria Geral do Município - CGM;
f) Ouvidoria Geral do Município - OGM;
g) Procuradoria Geral do Município - PGM.
h) Secretaria Municipal de Administração - SEMAD. (Dispositivo incluído pela Lei Complementar nº 52, de 06 de janeiro de 2025)
II - ÓRGÃOS DE NATUREZA MEIO:
a) Secretaria Municipal Administração - SEMA; (Dispositivo revogado pela Lei Complementar nº 52, de 06
de janeiro de 2025)
b) Secretaria Municipal de Finanças - SEMAF;
c) Secretaria Municipal de Planejamento e Desenvolvimento - SEMPLAD.
III - ÓRGÃOS DE NATUREZA FIM:
a) Secretaria Municipal de Educação - SEME;
b) Secretaria Municipal de Saúde - SEMUS;
c) Secretaria Municipal de Assistência Social e Cidadania - SEMASC;
d) Secretaria Municipal de Obras - SEMO;
e) Secretaria Municipal de Agricultura - SEMAG;
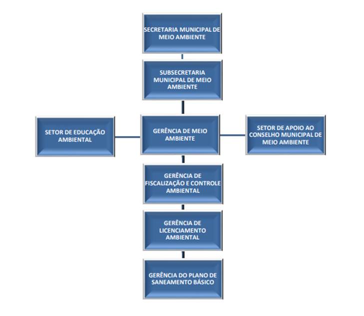
f) Secretaria Municipal de Meio Ambiente e Serviços Urbanos -
SEMASU;
g) Secretaria Municipal de Esporte e Lazer - SEMEL;
h) Secretaria Municipal de Turismo e Cultura - SEMTUC;
i) Secretaria Municipal de Comunicação Social - SEMCOM.
f) Secretaria Municipal de Meio Ambiente - SEMAB; (Redação dada pela Lei Complementar nº 15, de 06 de junho de 2019)
g) Secretaria Municipal de Esporte e Lazer - SEMEL; (Redação dada pela Lei Complementar nº 15, de 06 de junho de 2019)
h) Secretaria Municipal de Turismo e Cultura - SEMTUC; (Redação dada pela Lei Complementar nº 15, de 06 de junho de 2019)
i) Secretaria Municipal de Comunicação Social- SEMCOM;(Redação dada pela Lei Complementar nº 15, de 06 de junho de 2019)
j) Secretaria Municipal de Serviços Urbanos - SEMSU; (Dispositivo incluído pela Lei Complementar nº 15, de 06 de junho de 2019)
j) Secretaria Municipal de Segurança Pública – SEMSP. (Dispositivo incluído pela Lei Complementar n° 47, de 04 de abril de 2024)
IV - ÓRGÃOS COLEGIADOS, de funções consultivas e orientadoras, irão propiciar as tomadas de decisões pelo Chefe do Poder Executivo, bem como discutir, fiscalizar, planejar, propor e executar atividades para as quais foram criados.
§ 2º As atas elaboradas após cada reunião dos Conselhos Municipais deverão ser aprovadas e publicadas no Diário Oficial do Município, nos termos da Lei.
§ 3º As atribuições e a forma de escolha dos seus membros são definidas na lei de criação de cada conselho.
§ 4º Os membros dos conselhos municipais serão nomeados por ato do Poder Executivo e não farão jus a nenhuma espécie de remuneração pela participação, exceto aquela constante em lei específica.
Art. 12 O Poder Executivo será exercido pelo Prefeito Municipal, auxiliado pelos órgãos que constituem os serviços integrados na Estrutura Administrativa Organizacional da Prefeitura.
Art. 13 Administração Indireta compreenderá entidades tipificadas na legislação, a saber:
I - Autarquias;
II - Fundações Públicas;
III - Empresas Públicas;
IV - Sociedade de Economia Mista.
Parágrafo Único. Entidades de Administração Indireta:
I - Autarquias:
a) Serviço Autônomo de Água e Esgoto -SAAE.
Art. 14 Serviço Autônomo de Água e Esgoto -
SAAE, é autarquia vinculada à Secretaria Municipal de Meio Ambiente e Serviços
Urbanos, para efeito de supervisão do cumprimento dos fins estatutários, sem
prejuízo da autonomia administrativa e financeira, tendo o Diretor Geral,
status de Secretário enquadrando- se no padrão CC0.
Art. 14 Serviço Autônomo de Água e Esgoto - SAAE, é autarquia vinculada à Secretaria Municipal de Meio Ambiente, para efeito de supervisão do cumprimento dos fins estatutários, sem prejuízo da autonomia administrativa e financeira, tendo o Diretor Geral, status de Secretário enquadrando-se no padrão CC0. (Redação dada pela Lei Complementar nº 15, de 06 de junho de 2019)
Art. 15 Representação gráfica da Estrutura
Organizacional da Prefeitura Municipal de Alfredo Chaves é a constantes dos Anexo I, Anexo II, Anexo III, Anexo VI, Anexo V, Anexo
VI, Anexo VII, Anexo VIII, Anexo IX, Anexo X, Anexo XI, Anexo XII e Anexo XIII,
parte integrante desta Lei.
Art. 15 Representação
gráfica da Estrutura Organizacional da Prefeitura Municipal de Alfredo Chaves são
as constantes no Anexo I, Anexo II, Anexo III, Anexo IV, Anexo V, Anexo VI,
Anexo VII, Anexo VIII, Anexo IX, Anexo X, Anexo XI, Anexo XII, Anexo XIII e
Anexo XIV, parte integrante desta Lei. (Redação
dada pela Lei Complementar n° 47, de 04 de abril de 2024)
Art. 16 Fica criado o Conselho Superior Consultivo e Deliberativo da Administração e Planejamento do Poder Público do Município de Alfredo Chaves (CSCDAP), composto por até 09 (nove) membros, podendo fazer parte deste os integrantes da Administração Pública das três esferas de governo, tendo como competência:
I - análise da Execução do Plano de Governo;
II - o gerenciamento do Sistema Municipal de Administração Geral;
III - estudar e propor alternativas visando apresentar soluções compatíveis com a realidade municipal;
IV - acompanhar a execução de programas e projetos que lhes forem designados;
V - cumprir tarefas especiais determinadas pelo Chefe do Poder Executivo Municipal;
VI - formular diretrizes, normas e padrões técnicos para o funcionamento de atividades ou serviços compreendidos no sistema, assim como controlar e orientar o seu cumprimento;
VII - o acompanhamento, através de balancetes e relatórios de atividades, das execuções econômicas-financeiras das Secretarias, visando evitar desperdícios e gastos, tendo como objetivo primordial a redução de custos operacionais dos serviços públicos e sua plena realização;
§ 1º O Prefeito Municipal regulamentará por decreto, a concessão de adicional de função aos membros do Conselho Superior Consultivo e Deliberativo da Administração e Planejamento do Poder Público Municipal.
§ 2º O Colegiado Consultivo e Deliberativo da Administração e Planejamento do Poder Público Municipal, mediante deliberação, aprovará seu regimento interno e seu calendário de reuniões.
Art. 17 O Gabinete do Prefeito é um Órgão subordinado ao Prefeito Municipal, tendo como âmbito de ação o seu assessoramento em Políticas Públicas e de imediato desempenho de suas atribuições, coordenando os serviços gerais de administração do Gabinete através da recepção, estudo e triagem do expediente encaminhando ao Executivo, divulgando seus atos e ações, desenvolvendo em parceria com outros órgãos, atividades inerentes às áreas de comunicação, cerimonial e relações públicas; o seu assessoramento parlamentar e o seu relacionamento com o Poder Legislativo Municipal.
Art. 18 O Chefe de Gabinete ligado e subordinado diretamente ao Chefe do Poder Executivo tem por atribuições e competências:
I - coordenar a elaboração da agenda do Chefe do Poder Executivo e adotar as providências relacionadas à sua correta realização;
II - recepcionar e efetuar a triagem do expediente encaminhado ao Chefe do Poder Executivo Municipal, bem como registrar e arquivar os referidos expedientes;
III - recepcionar lideranças políticas e parlamentares do Município, bem como outras autoridades das demais esferas de governo e dos Poderes da República, administrando a agenda do Chefe do Poder Executivo;
IV - prestar assistência e assessoramento direto e imediato ao Chefe do Poder Executivo, nas atividades relacionadas com o cumprimento de suas atribuições legais;
V - auxiliar o Chefe do Poder Executivo Municipal nas interações com as lideranças e organizações de base, Conselhos e demais órgãos de deliberação e controle social, em articulação com as demais Secretarias Municipais;
VI - articular contatos com lideranças políticas e parlamentares, bem como outras autoridades das demais esferas de governo, em cooperação e consonância com a Coordenadoria Municipal de Governo e Secretaria Municipal de Administração;
VII - assessorar no planejamento, coordenação e supervisão das atividades de comunicação pública institucional e de imprensa, necessárias para promover, divulgar e facilitar as ações do Governo Municipal;
VIII - manter o Chefe do Poder Executivo informado sobre noticiários que envolvam o Município ou que sejam de seu interesse;
IX - assessorar o Chefe do Poder Executivo Municipal no relacionamento com a imprensa, visando o intercâmbio de informações entre o Governo Municipal e a sociedade civil;
X - coordenar as atividades de cerimonial da Prefeitura Municipal, adotando as medidas necessárias para organizar eventos e reuniões com a presença do Chefe do Poder Executivo e demais autoridades;
XI - assessorar na coordenação, acompanhamento e programação da divulgação das atividades e ações administrativas e políticas do Município e do Governo Municipal por meio de campanhas publicitárias, redação de notícias, reportagens e documentários a serem veiculadas em jornais, rádios, televisão e mídias sociais;
XII - controlar, acompanhar e manter registros de matérias divulgadas sobre o Município nos veículos de comunicação, para fins de consulta e estudos;
XIII - prestar assessoramento ao Chefe do Poder Executivo e demais órgãos do poder executivo, no que se refere a teses e pareceres por meio da consultoria jurídica;
XIV - programar, formular e executar atividades de consultoria por meio de elaboração de pareceres aos demais órgãos e unidades municipais da administração por meio da consultoria jurídica;
XV - prestar as informações demandadas pela comunidade sobre as atividades do Governo Municipal;
XVI - manter atualizada nos meios de comunicação e no Portal da Transparência as Leis, Decretos e Regulamentos expedidos pelo Chefe do Poder Executivo;
XVII - desenvolver ações com vistas a melhorar o atendimento aos cidadãos;
XVIII - exercer as demais atribuições que lhe forem conferidas por leis regulamentos ou normas;
XIX - desempenhar outras atividades afins, sempre que solicitado ou por determinação expressa do Chefe do Executivo Municipal;
Art. 19 À Assessoria Jurídica Municipal ligada e subordinada diretamente ao Chefe do Poder Executivo compete:
I - prestar consultoria e assessoramento jurídico aos órgãos da Administração Direta e Indireta junto à Procuradoria Geral do Município;
II - elaborar Pareceres Jurídicos Fundamentados; sugerir ao Procurador Geral alterações nas legislações pertinente aos servidores públicos municipais, de modo a ajustá-la ao interesse Público do Município;
III - opinar, previamente, sobre a legalidade e a forma dos editais e outros atos convocatórios de licitações, bem como dos contratos, consórcios e convênios;
IV - elaborar pareceres em processos administrativos sobre servidores públicos que contenham indagação jurídica;
V - opinar, previamente, às decisões do Prefeito nos processos que tratem de direito, deveres, disciplina, vantagens e prerrogativas dos servidores públicos municipais;
VI - assistir o Município nas transações imobiliárias e em qualquer ato jurídico administrativo;
VII - elaborar, redigir, estudar e examinar anteprojetos de lei, decretos e regulamentos, assim como elaboraras minutas de contratos, escrituras, convênios e de qualquer outros atos jurídicos;
VIII - executar toda e qualquer delegação de atribuição recebida do Procurador Geral, respeitadas as atribuições do cargo;
IX - executar as atividades de administração geral, controle de material e patrimônio; elaborar, anualmente, relatório das atividades realizadas pela Procuradoria Geral, encaminhando-o ao Procurador Geral;
X - atender o público em geral;
XI - realizar outras tarefas afins.
Parágrafo Único. O ocupante do cargo de Assessor Jurídico Municipal deverá atender aos requisitos específicos de formação em Nível Superior em Direito e estar regularmente inscrito na Ordem dos Advogados do Brasil.
Art. 20 O Motorista de Gabinete ligado e subordinado diretamente ao Chefe do Poder Executivo tem por atribuições e competências:
I - acompanhar o Chefe do Poder Executivo, prestando suporte e assistência na condução de veículos que o transportam;
II - assessorar no encaminhamento de documentos em repartições públicas e privadas;
III - executar tarefas que estejam sujeitas a serem realizadas fora do horário de expediente;
IV - buscar informações nos diferentes setores administrativos, quando solicitado pelo Gabinete;
V - executar outras atividades correlatas;
VI - executar as tarefas externas e diligências do Prefeito Municipal;
VII - outras atividades inerentes ao assessoramento direto e diário do Prefeito Municipal.
Parágrafo Único. O ocupante do cargo de Motorista de Gabinete deverá possuir Carteira Nacional de Habilitação (categoria B).
Art. 21 A Coordenadoria de Governo é órgão ligado diretamente ao Chefe do Poder Executivo Municipal, encarregado de prestar assistência imediata ao Prefeito, bem como proceder à supervisão, coordenação e controle das atividades desenvolvidas pelas Secretarias Municipais.
Art. 22 Compete à Coordenadoria de Governo:
I - exercer a coordenação de governo, articulando as ações com as demais secretarias, pelo princípio da transversalidade e da qualidade dos serviços prestados à comunidade;
II - monitorar a implantação das propostas do programa de governo visando à qualificação das políticas públicas desenvolvidas;
III - estabelecer a relação do Poder Público Municipal com as diferentes esferas governamentais de outros municípios, do Governo do Estado e do Governo Federal;
IV - acompanhar a firmatura de convênios, contratos, termos de fomento, termos de parceria com outros órgãos e entidades;
V - apoiar e assessorar as diferentes secretarias municipais em suas demandas internas e no desenvolvimento de novas políticas públicas;
VI - apoiar o desenvolvimento das diferentes conferências públicas em suas etapas municipais;
VII - apoiar as atividades dos diferentes conselhos municipais, em especial o Conselho Tutelar;
VIII - proporcionar e intensificar a relação da administração pública com a comunidade local, principalmente junto as OSs e Conselhos Municipais;
IX - monitorar e apoiar o desenvolvimento do Orçamento Participativo (OP);
X - propor o aperfeiçoamento das políticas, leis e normas administrativas em vigor, visando à qualificação das ações do governo e políticas públicas;
XI - organização de estratégias de captação de recursos por meio de emendas parlamentares, adesão a programas e participação de editais dos diferentes órgãos do Governo Federal, Estadual, autarquias públicas e privadas;
XII - contribuir e coordenar a formulação do Plano de Ação do Governo Municipal e de programas gerais e setoriais inerentes ao Gabinete do Prefeito;
XIII - garantir a prestação de serviços municipais de acordo com as diretrizes de governo;
XIV - estabelecer diretrizes para a atuação do Gabinete do Prefeito;
XV - estabelecer objetivos para o conjunto de atividades do Gabinete do Prefeito, vinculados à prazos e políticas para sua consecução;
XVI - promover a integração com órgãos e entidades da Administração Municipal, objetivando o cumprimento de atividades setoriais;
XVII - promover contatos e relações com autoridades e organizações dos diferentes níveis e esferas governamentais;
XVIII - orientar e coordenar a elaboração da agenda de atividades e programas oficiais/governamentais do Prefeito Municipal;
XIX - promover, supervisionar e coordenar a implantação das políticas setoriais do Gabinete do Prefeito;
XX - promover o acompanhamento da tramitação dos Projetos de Leis do Executivo e Legislativo;
XXI - orientar o atendimento de pedidos de informações da Câmara Municipal;
XXII - participar das avaliações das ações governamentais; e
XXIII - coordenar os serviços de assessoramento direto ao Prefeito Municipal e ao Vice-Prefeito.
§ 1º Compete, ainda, desenvolver:
I - a coordenação e orientação dos serviços do Poder Executivo, promovendo medidas que busquem o seu constante aprimoramento;
II - a proposição de medidas destinadas à promover a modernização administrativa do Município;
III - o controle de execução física dos planos e projetos municipais, bem como a avaliação dos seus resultados;
IV - a supervisão da elaboração de projetos, estudos e pesquisas necessários ao desenvolvimento das políticas estabelecidas pelo Governo Municipal.
§ 2º Enquanto a estrutura organizacional da Coordenadoria de Governo do Município não for regulamentada por Lei específica, a administração proporcionará as condições, os recursos financeiros e humanos necessários ao cumprimento e desempenho das atribuições constantes nesta seção.
Art. 23 A Coordenadoria Municipal de Defesa Civil - COMDEC do Município de Alfredo Chaves está diretamente subordinada ao Prefeito ou ao seu eventual substituto e tem a finalidade de coordenar, em nível municipal, todas as ações de defesa civil, nos períodos de normalidade e anormalidade.
§ 1º Compete ao Coordenador Municipal de Defesa Civil:
I - convocar reuniões da COMDEC;
II - dirigir a entidade e representá-la perante os órgãos governamentais e não-governamentais;
III - propor planos de trabalho;
IV - participar das votações e declarar aprovadas as resoluções;
V - resolver os casos omissos e praticar todos os atos necessários ao regular funcionamento da COMDEC;
VI - assessorar o Chefe do Poder Executivo Municipal acerca das ações de defesa Civil no Município, sejam preventivas, de preparação, socorro ou de recuperação;
VII - manter contato com as Secretarias Municipais, a fim de estabelecer um plano de emergência para utilização dos recursos do Município;
VIII - coordenar as ações de Defesa Civil dentro do Município.
§ 2º O Coordenador Municipal de Defesa Civil será indicado pelo Chefe do Poder Executivo Municipal e poderá delegar atribuições aos demais membros da COMDEC, sempre que julgar necessário ao bom cumprimento das finalidades da entidade, observados os preceitos legais.
§ 3º A Coordenadoria Municipal de Defesa Civil- COMDEC e seus órgãos estão regulamentados em legislação específica.
§ 4º A Coordenadoria Municipal de Defesa Civil terá como órgão auxiliar a Gerência de Defesa Civil. (Dispositivo incluído pela Lei Complementar nº 52, de 06 de janeiro de 2025)
§ 5º Compete à Gerência de Da Defesa Civil: (Dispositivo incluído pela Lei Complementar nº 52, de 06 de janeiro de 2025)
I - planejar e executar ações de prevenção, monitoramento e resposta a desastres; (Dispositivo incluído pela Lei Complementar nº 52, de 06 de janeiro de 2025)
II - auxiliar na coordenação a recuperação das áreas afetadas; (Dispositivo incluído pela Lei Complementar nº 52, de 06 de janeiro de 2025)
III - elaborar planos de contingência; (Dispositivo incluído pela Lei Complementar nº 52, de 06 de janeiro de 2025)
IV - mapear áreas de risco e emitir alertas; (Dispositivo incluído pela Lei Complementar nº 52, de 06 de janeiro de 2025)
V - auxiliar na coordenação das equipes de emergência; (Dispositivo incluído pela Lei Complementar nº 52, de 06 de janeiro de 2025)
VI - promover campanhas educativas; (Dispositivo incluído pela Lei Complementar nº 52, de 06 de janeiro de 2025)
VII - gerenciar recursos e articular parcerias com outros órgãos e entidades; (Dispositivo incluído pela Lei Complementar nº 52, de 06 de janeiro de 2025)
VIII - garantir assistência humanitária às vítimas; (Dispositivo incluído pela Lei Complementar nº 52, de 06 de janeiro de 2025)
IX - supervisionar a reconstrução e assegurar o cumprimento das legislações relacionadas à gestão de riscos e desastres. (Dispositivo incluído pela Lei Complementar nº 52, de 06 de janeiro de 2025)
Art. 24 O Órgão de Fiscalização Integrante da Administração Municipal é a Controladoria Geral do Município, com atuação prévia, concomitante e posterior aos atos administrativos, visa a avaliação da ação governamental e da gestão fiscal dos administradores municipais, por intermédio da fiscalização contábil, financeira, orçamentária, operacional e patrimonial, quanto à legalidade, legitimidade, economicidade, aplicação das subvenções e renúncia de receitas, e, em especial, tem as seguintes atribuições:
I - fiscalizar e avaliar a gestão orçamentária financeira e patrimonial dos órgãos da administração direta e indireta, com vistas à implantação regular e à utilização racional dos recursos e bens públicos;
II - elaborar, apreciar e submeter ao ordenador de despesas, estudos e propostas de diretrizes, programas e ações que objetivem racionalizar a execução da despesa e o aperfeiçoamento da gestão orçamentária, financeira e patrimonial, no âmbito dos órgãos da administração direta e indireta; que objetivem racionalizar, também, a implementação da arrecadação das receitas orçadas;
III - acompanhar a execução física e financeira dos projetos e atividades, bem como a aplicação, sob qualquer forma, dos recursos públicos;
IV - tomar as contas dos responsáveis por bens e valores, inclusive do Prefeito ao final de sua gestão, quando não prestadas voluntariamente;
V - subsidiar os responsáveis pela elaboração de planos, orçamentos e programação financeira, com informações e avaliações relativas à gestão dos órgãos da Administração Municipal;
VI - executar os trabalhos de auditoria contábil, administrativa e operacional junto aos órgãos do Poder Executivo;
VII - verificar e certificar as contas dos responsáveis pela aplicação, utilização ou guarda de bens e valores públicos, ou todo aquele, por ação ou omissão, der causa à perda, subtração ou estrago de valores, bens e materiais de propriedade ou responsabilidade do Município;
VIII - emitir relatório, por ocasião do encerramento do exercício, salvo as contas e balanço geral do Município;
IX - organizar e manter atualizado o cadastro dos responsáveis por dinheiro, valores e bens públicos, assim como dos órgãos e entidades sujeitos à auditoria pelo Tribunal de Contas do Estado e da União;
X - comprovar a legitimidade dos atos de gestão;
XI - apoiar o controle externo no exercício de sua missão institucional;
XII - supervisionar as medidas adotadas pelos Poderes para o retorno da despesa total com pessoal ao respectivo limite, caso necessário, nos termos dos arts. 22 e 23 da LC Nº101/2000;
XIII - efetuar o controle da destinação de recursos obtidos com a alienação de ativos, tendo em vista as restrições constitucionais e da LC Nº 101/2000;
XIV - realizar o controle sobre o cumprimento do limite de gastos totais do legislativo municipal, inclusive no que se refere ao atingimento de metas fiscais, nos termos da Constituição Federal e da LC Nº 101/2000, informando-o sobre a necessidade de providências e, em caso de não atendimento, informar ao Tribunal de Contas do Estado;
XV - viabilizar o atingimento das metas fiscais, físicas e de resultados dos programas de governo, quanto à eficácia, a eficiência e a efetividade da gestão nos órgãos e nas entidades da Administração Pública Municipal, bem como da aplicação de recursos públicos por entidade de direito privado, estabelecidas na lei de diretrizes orçamentárias;
XVI - cientificar a autoridade responsável e ao Órgão quando constatadas ilegalidades ou irregularidades na administração municipal.
Art. 25 A Controladoria Geral do Município contará com uma Assessoria Municipal de Controle Interno, a qual compete a assistência direta e imediata ao Controlador Geral do Município, atuando nas áreas de controle, risco, transparência e integridade da gestão, além de auxiliar na interlocução sobre assuntos relacionados a ética, ouvidoria e correição entre as unidades municipais e os órgãos de controle e de defesa do Município.
§ 1º A Assessoria Municipal de Controle Interno terá as seguintes atribuições:
I - prestar assessoramento técnico à Controladoria Geral Municipal para assuntos administrativos na gestão e execução econômico-financeiro-orçamentária;
II - estudar e sugerir soluções para assuntos de ordem econômica- financeira-orçamentária de interesse do Poder Executivo;
III - analisar e orientar a aplicação de normas gerais de controle interno, ditadas pela legislação federal aplicável, pela legislação municipal específica e normas correlatas, no âmbito da Controladoria Geral Municipal para assuntos administrativos;
IV - promover estudos e pesquisas, propor sistematização, normatização e padronização de procedimentos operacionais na gestão e execução econômico- financeiro-orçamentário
V - auxiliar na fiscalização e análise quanto a legitimidade dos gastos com folha de pagamento;
VI - auxiliar na verificação de regularidade dos procedimentos licitatórios;
VII - representar junto a Controladoria Geral do Município as eventuais ilegalidades ou irregularidades apuradas;
VIII - elaborar relatórios de gestão;
IX - auxiliar na verificação e avaliação da adoção de medidas para observância dos limites com despesas de pessoal;
X - apoiar o controle externo no cumprimento de sua missão institucional;
XI - formular e executar o plano de atuação da assessoria, observadas as orientações técnicas aplicáveis;
XII - auxiliar na elaboração e manutenção do Manual da Controladoria e Auditoria Interna e/ou introdução de novos procedimentos, levando em consideração novas normatizações, o aperfeiçoamento de técnicas e procedimentos de controle interno;
XIII - manter intercâmbio de dados e conhecimentos técnicos com unidades de atuação similar de outros órgãos da Administração Pública;
XIV - solicitar, quando necessário, parecer técnico a profissional comprovadamente habilitado, sobre questões que exijam conhecimento específico para fundamentação de parecer;
XV - exercer outras atribuições inerentes à área de competência técnica que forem determinadas pela Administração Superior ou que decorram de inovação técnica e/ou legislativa.
§ 2º O ocupante do cargo de Assessor de Controle Interno deverá atender aos requisitos específicos de formação em Nível Superior, devidamente reconhecido pelo MEC e comprovar conhecimento sobre a matéria orçamentária, financeira, contábil, jurídica e administração-pública.
Art. 26 Nos termos da legislação, poderão ser contratados especialistas para atender às exigências de trabalho técnico.
Art. 27 Enquanto a estrutura organizacional da Controladoria Geral do Município não for regulamentada por Lei específica, a administração proporcionará as condições, os recursos financeiros e humanos necessários ao cumprimento e desempenho das atribuições constantes nesta seção.
Art. 28 A Ouvidoria Municipal subordinada diretamente ao Gabinete do Prefeito tem como objetivo: garantir aos cidadãos o pleno exercício de seus direitos em relação à Administração Direta e Indireta do Poder Executivo Municipal, através de ações junto as suas diversas secretarias ou órgãos.
Art. 29 Compete à Ouvidoria:
I - exercer a representação do cidadão junto à Administração Municipal;
II - receber reclamações e ou sugestões formalizadas pelos munícipes com dados de identidade e endereço completo, analisando-as em conjunto com os órgãos envolvidos, mantendo o cidadão informado em relação às providências e soluções adotadas;
III - solicitar aos diversos órgãos da Administração Municipal, direta e indireta, dados e informações sobre serviços prestados diariamente aos munícipes visando à centralização do sistema de informações;
IV - sugerir medidas de aprimoramento da organização e das atividades desenvolvidas pelo Poder Executivo Municipal em benefício dos munícipes;
V - desempenhar outras atribuições afins.
Art. 30 A Procuradoria Jurídica é um órgão subordinado ao Prefeito Municipal, tendo como área de competência o seu assessoramento imediato e aos Órgãos Municipais da Administração Direta em assuntos jurídico-administrativos; a representação judicial e extrajudicial do Município na defesa de seu patrimônio, direitos e interesses; a preparação de projetos de leis, decretos, contratos, convênios, acordos e demais documentos de natureza jurídica; a execução da cobrança da Dívida Ativa do Município; participação na composição das Comissões de Sindicância e Processos Administrativos; emissão de Pareceres sobre consultas formuladas pelo Prefeito e pelos demais órgãos da administração municipal; assessoramento nos atos executivos relativos a desapropriação, aquisição e alienação de móveis e imóveis pelo município e outras atividades correlatas.
Art. 31 A Procuradoria Jurídica terá uma subprocuradoria e seu seguinte órgão:
I - Procon Municipal.
Art. 32 Compete ao Procurador Geral Municipal:
I - representar o Município e o Prefeito Municipal, quando solicitado por este;
II - representar o Município de Alfredo Chaves em juízo ou fora dele, ou seja, judicial e/ou extrajudicialmente;
III - cumprir e fazer cumprir as normas vigentes na Administração Pública Municipal;
IV - propor convênios, contratos, acordos, ajustes e outras medidas que se recomendem para a consecução dos objetivos da Procuradoria e do interesse do município;
V - planejar, executar, coordenar, controlar e fiscalizar as atividades e os membros da Procuradoria Geral;
VI - prestar assessoramento jurídico ao Prefeito Municipal, emitindo parecer sobre consulta formulada pelo mesmo;
VII - emitir pareceres, sobre o aspecto legal, em caráter de orientação uniforme aos órgãos da Administração Pública Municipal;
VIII - aprovar minuta de contrato e minuta-padrão de escritura, convênio, ante - projeto de lei, decreto e portaria, bem como outros instrumentos jurídicos que lhe sejam apresentados;
IX - representar a municipalidade judicialmente, atuando/representando em qualquer instância judiciária, atuando nos feitos em que haja interesse da Administração Pública, seja como autora, ré, assistente, interveniente ou terceira interessada;
X - cobrar a dívida ativa do Município, judicial e extrajudicial;
XI - avocar o exercício de ato inerente à atribuição do Sub-Procurador- Geral e dos Procuradores Municipais;
XII - Exercer outras atividades correlatas.
Art. 33 Compete ao Subprocurador Geral Municipal:
I - substituir o Procurador-Geral do Município em suas faltas ou impedimentos, ausências temporárias, férias, licenças ou afastamento ocasionais;
II - assistir o Procurador-Geral do Município no exercício de suas atribuições, especialmente:
a) na distribuição, aos órgãos de atividade-fim, dos processos administrativos encaminhados à Procuradoria Geral Municipal;
b) na representação do Município de Alfredo Chaves em juízo ou fora dele, ou seja, judicial e/ou extrajudicialmente;
c) na representação da municipalidade na esfera judicial, atuando/representando em qualquer instância judiciária, atuando nos feitos em que haja interesse da Administração Pública, seja como autora, ré, assistente, interveniente ou terceira interessada;
d) na cobrança da dívida ativa do Município, judicial e extrajudicial;
e) na apreciação dos pareceres emitidos pelo órgãos de atividades-fim.
III - determinar correição de natureza técnica nos órgãos de atividades-fim, de atividades-meio e de assessoramento;
IV - coordenar os trabalhos dos órgãos de atividades-meio, sugerindo as medidas necessárias à racionalização, à eficiência e ao aperfeiçoamento dos serviços próprios;
V - elaborar pareceres jurídicos fundamentados; sugerir ao Procurador Geral alterações na legislação pertinente aos servidores públicos municipais, de modo a ajustá-la ao interesse público municipal;
VI - prover as necessidades de pessoal e de material dos órgãos de atividades-fim e de atividades-meio, de acordo com a disponibilidade orçamentária e financeira;
VII - expedir atos de lotação dos servidores da Procuradoria Geral do Município;
VIII - aplicar as leis referentes a direitos e vantagens dos Procuradores do Município e dos Servidores da Procuradoria Geral do Município; e
IX - adotar as providências necessárias ao pleno desempenho das atividades cometidas à Procuradoria Geral Municipal.
Parágrafo Único. O ocupante do cargo de Procurador Geral e Subprocurador Geral deverão atender aos requisitos específicos de formação em Nível Superior em Direito e estar regularmente inscrito na Ordem dos Advogados do Brasil.
Art. 34 Órgão de Proteção e Defesa de Consumidor-Procon/Alfredo Chaves, tem como objetivo planejar, orientar e integrar a política municipal de educação, proteção e defesa do consumidor.
Art. 35 O PROCON Municipal terá seus seguintes órgãos:
I - A Gerência Municipal de Proteção e Defesa do Consumidor - PROCON;
II - Setor de Atendimento ao Consumidor;
III - Setor de Fiscalização;
IV - Setor de Assessoria Técnica (Assessoria Jurídica).
Art. 36 A Gerência Municipal de Proteção e Defesa do Consumidor - PROCON, cabe promover e supervisão e orientação executiva da gestão administrativa, técnica, financeira, orçamentária e patrimonial do PROCON MUNICIPAL DE ALFREDO CHAVES, buscando os melhores métodos que assegurem a eficácia, economicidade e efetividade da ação operacional; representar judicial e extrajudicialmente o Órgão Autarquia, cabendo-lhe ainda:
I - zelar pelo cumprimento da Lei nº 8.078/90 e seu regulamento, do Decreto Federal nº 2.181/97 e legislação complementar;
II - funcionar, no processo contencioso administrativo, como instância de Instrução e Julgamento, proferindo decisões administrativas, dentro das regras fixadas pela Lei nº 8.078/90, pelo Decreto Federal nº 2.181/97 e legislação complementar;
III - decidir sobre os pedidos de informação, certidão e vistas de processos do contencioso administrativo;
IV - gerir o Fundo Municipal de Defesa do Consumidor, nos termos da legislação vigente;
V - presidir o Conselho Diretor do Fundo Municipal de Defesa do Consumidor;
VI - zelar pelo cumprimento da Lei nº 8.078/90, pelo Decreto Federal nº 2.181/97 e legislação complementar, bem como expedir instruções e atos administrativos, com o intuito de disciplinar e manter em perfeito funcionamento os serviços do PROCON MUNICIPAL DE ALFREDO CHAVES;
VII - decidir sobre as sanções administrativas prevista no art. 56 da Lei nº 8.078/90, seu regulamento e legislação complementar aos infratores das normas de defesa do consumidor.
VIII - assessorar o Prefeito na formulação da política do sistema municipal de proteção e defesa do consumidor;
IX - propor, planejar, elaborar e coordenar a política do sistema municipal de defesa dos direitos e interesses dos consumidores;
X - acompanhar a execução e o desempenho das atividades do PROCON, contando com o Conselho Municipal de Defesa do Consumidor - CONDECON para elaboração, revisão e atualização das normas referidas no § 1º do art. 55 da Lei nº 8.078/90 e para gerir o Fundo Municipal de Defesa dos Direitos Difusos;
XI - desempenhar outras atividades correlatas.
Art. 37 Ao Setor de Atendimento do PROCON Municipal compete controlar os trabalhos nas diversas etapas de atendimento ao consumidor e dos processos administrativos, cabendo-lhe ainda:
I - promover e zelar pelo bom atendimento ao consumidor, prestar informações, orientações e esclarecimentos inerentes à proteção e defesa dos seus direitos;
II - adotar os encaminhamentos pertinentes, pré conciliação, instauração, abertura e autuação de processo administrativo, promover despacho saneador e designar pauta;
III - acompanhar com zelo o registro e o fluxo de processos administrativos, trabalhar com celeridade na movimentação dos feitos, objetivando rapidez na solução dos conflitos submetidos ao crivo do Órgão;
IV - receber, controlar e distribuir expedientes e processos administrativos sobre relação de consumo;
V - organizar, registrar e atualizar cadastro de reclamações fundamentadas, sendo elas atendidas ou não atendidas, contra fornecedores de produtos e serviços (pessoa física e/ou jurídica);
VI - solicitar o comparecimento das partes envolvidas para esclarecimento, formalizando quando possível, acordos ou conciliações, mediante a lavratura de termo próprio;
VII - outras atividades correlatas.
Art. 38 Ao Setor de Fiscalização compete o planejamento, a programação, a coordenação e execução das ações de fiscalização para a verificação de rede de abastecimento, priorizando a qualidade, a quantidade, a origem, a característica, a composição, a garantia, o prazo de validade e segurança de produtos e serviços, visando o interesse da preservação da vida, da saúde, da segurança, do patrimônio, da informação e do bem estar do consumidor, bem como os riscos que apresentem, cabendo-lhe ainda:
I - a lavratura de peças fiscais, auto de infração, termo de constatação, termo de depósito, termo de apreensão e demais expedientes pertinentes, contra quaisquer pessoas seja ela física e/ou jurídica que infrinjam os dispositivos do Código de Proteção e Defesa do Consumidor, atos da autoridade competente e legislação complementar que visem proteger as relações de consumo;
II - efetuar diligências e vistorias, na forma de constatação, visando subsidiar com informações os processos de denúncia ou reclamações de consumidores;
III - propositura e execução de operações especiais de fiscalização, em conjunto com outros órgãos ou entidades federais, estaduais e municipais;
IV - recebimento e aferição da veracidade de reclamações e denuncias e, prestar informações em processos submetidos ao seu exame;
V - exercício da fiscalização preventiva dos direitos do consumidor bem como da publicidade de produtos e serviços, com vistas à coibição de propaganda enganosa ou abusiva;
VI - auxiliar a fiscalização de preços, abastecimento, quantidade, e segurança de bens e serviços (art. 55, §1º, da Lei 8.078/1990);
VII - outras atividades correlatas.
Art. 39 À Assessoria de Atendimento do PROCON compete assessorar tecnicamente o Gerente Executivo em todas as ações de sua competência; elaborar pareceres, e outras atividades correlatas, tendo como objetivo final a defesa do consumidor, competindo-lhe ainda:
I - assessorar tecnicamente, quando solicitado, a realização de acordo entre as partes envolvidas nas reclamações de consumo individuais ou coletivas;
II - proferir pareceres em processos decorrentes de ação fiscalizadora e reclamação formalizada por consumidor, sugerindo ao Gerente Executivo a procedência ou improcedência da reclamação, bem como as penas aplicáveis, quando for o caso, na forma da lei e dos regulamentos;
III - coordenar a realização de audiência de conciliação segundo o rito sumaríssimo, procedendo-se aos registros, atas, celebrando-se termos de acordos e demais encaminhamentos que o momento processual demandar;
IV - apoio ao Gerente Executivo na elaboração de decisões administrativas;
V - desenvolver outras atividades compatíveis com as suas atribuições ou que lhes forem designadas pelo Gerente Executivo.
Art. 40 A Secretaria Municipal de Administração, ligada diretamente ao Chefe do Poder Executivo, tem como objetivos:
I - planejar, coordenar, normatizar e executar os sistemas de administração quanto: a modernização da estrutura organizacional e dos métodos de trabalho; a racionalização ao uso de bens e equipamentos; ao desenvolvimento e aperfeiçoamento aos recursos humanos; ao recrutamento, seleção, treinamento, pagamento, controle funcional e financeiro de pessoal da Prefeitura; as atividades de segurança, medicina do trabalho e saúde ocupacional dos servidores; a padronização, aquisição, guarda, distribuição, controle do material permanente e de consumo, registro, inventário, proteção e conservação dos bens moveis e imóveis; as comunicações administrativas, arquivo, documentação, telefonia e manutenção do transporte oficial de modo a garantir a prestação dos serviços administrativos da Prefeitura Municipal de Alfredo Chaves para a implementação das atividades-fim;
II - assessorar ao Prefeito e demais órgãos da Prefeitura no exame e trato de assuntos técnico-administrativos;
III - planejar, coordenar, elaborar outras atividades afins.
Art. 41 Compete a Secretaria Municipal de Administração:
I - contribuir, coordenar e cumprir a formulação do plano de ação do Governo Municipal e os programas gerais e setoriais inerentes a Secretaria;
II - garantir a prestação de serviços municipais de acordo com as diretrizes do governo;
III - estabelecer diretrizes para a atuação da secretaria;
IV - estabelecer objetivos para o conjunto de atividades da Secretaria, vinculadas a prazos e políticas para a sua consecução;
V - promover a integração com órgãos e entidades da administração pública e iniciativa privada, objetivando o cumprimento de atividades setoriais;
VI - propor políticas sobre a administração de pessoal;
VII - administrar o plano de cargos e salários;
VIII - programar e gerenciar as atividades de recrutamento, seleção, registro e controle funcionais, pagamento e demais atividades relativas ao pessoal da Prefeitura;
IX - relacionar-se com órgãos representativos dos servidores municipais;
X - promover a inspeção da saúde dos servidores para efeito de admissão, licença, aposentadoria e outros fins legais e a divulgação de técnicas e métodos de segurança e medicina do trabalho no ambiente da Prefeitura;
XI - elaborar e implantar normas e controles referentes à administração do material e do patrimônio da Prefeitura;
XII - implantar normas e procedimentos para o processamento de licitações destinadas a efetivar compra de materiais necessários às atividades da Prefeitura;
XIII - elaborar normas e promover atividades relativas ao recebimento, distribuição, controle do andamento, triagem e arquivamento dos processos e documentos em geral que tramitam na Prefeitura;
XIV - coordenar os serviços de copa e zeladoria em geral;
XV - controlar em conjunto com a Coordenadoria Municipal de Transporte, os serviços de transporte interno da Prefeitura;
XVI - assessorar os órgãos da Prefeitura em assuntos administrativos referentes a pessoal, arquivo, patrimônio e comunicações administrativas; e
XVII - elaborar, coordenar, acompanhar as demais atividades afins.
Art. 42 A Secretaria Municipal de Administração terá uma Subsecretaria e demais órgãos.
Art. 43 Compete ao Subsecretário Municipal de Administração:
I - Substituir o Secretário de Administração do Município em suas faltas ou impedimentos, ausências temporárias, férias, licenças ou afastamento ocasionais;
II - Assistir o Secretário de Administração do Município no exercício de suas atribuições e desempenhar atividades afins.
Art. 44 Os Órgãos vinculados à Secretaria
Municipal de Administração, são:
I - Coordenadoria
Municipal de Gestão de Recursos Humanos;
a) Gerência de Recursos Humanos.
II - Coordenadoria
Técnica Organizacional de Equipe;
III - Coordenadoria
Técnica Administrativa;
IV - Gerência
de Compras, Cadastro e Preparação de Processos de Compras;
V - Gerência de
Patrimônio;
VI - Gerência
de Almoxarifado;
VII - Gerência
de Licitação e Contratos;
VIII - Gerencia
de Protocolo;
IX - Gerência
de Arquivo.
X - Gerência de
Informatização e Processamento de Dados;
XI - Gerência
de Procedimentos Licitatórios nas Modalidades de Pregão Eletrônico e
Presencial;
XII - Gerência
de Vigilância Patrimonial;
XIII - Setor de
Serviço Especializado em Segurança e em Medicina do Trabalho.
XIV - Assessor
Técnico Administrativo;
Art. 44 Os Órgãos vinculados à Secretaria Municipal de Administração, são: (Redação dada pela Lei Complementar n° 42, de 06 de outubro de 2023)
I - Coordenadoria Municipal de Gestão de Recursos
Humanos; (Redação
dada pela Lei Complementar n° 42, de 06 de outubro de 2023)
a) Gerência de Recursos Humanos: (Redação
dada pela Lei Complementar n° 42, de 06 de outubro de 2023)
II - Coordenadoria Técnica Organizacional de
Equipe; (Redação
dada pela Lei Complementar n° 42, de 06 de outubro de 2023)
III - Coordenadoria Técnica Administrativa; (Redação
dada pela Lei Complementar n° 42, de 06 de outubro de 2023)
IV - Coordenadoria de Informatização e
Processamento de Dados; (Redação
dada pela Lei Complementar n° 42, de 06 de outubro de 2023)
V - Gerência de Compras, Cadastro e Preparação
de Processos de Compras; (Redação
dada pela Lei Complementar n° 42, de 06 de outubro de 2023)
V - Coordenadoria
de Licitações, Compra e Contratos; (Redação dada
pela Lei Complementar nº 52, de 06 de janeiro de 2025)
a) Gerência de Patrimônio e Arquivo; (Dispositivo incluído pela Lei Complementar nº 52, de 06 de janeiro de 2025)
b) Gerência de Almoxarifado; (Dispositivo incluído pela Lei Complementar nº 52, de 06 de janeiro de 2025)
VI - Gerência de Patrimônio; (Redação
dada pela Lei Complementar n° 42, de 06 de outubro de 2023)
VII - Gerência de Almoxarifado; (Redação
dada pela Lei Complementar n° 42, de 06 de outubro de 2023)
VIII - Gerência de Licitação e Contratos; (Dispositivo revogado pela Lei Complementar nº 52, de 06
de janeiro de 2025)
(Redação
dada pela Lei Complementar n° 42, de 06 de outubro de 2023)
IX - Gerencia de Protocolo; (Redação
dada pela Lei Complementar n° 42, de 06 de outubro de 2023)
X - Gerência de Arquivo; (Redação
dada pela Lei Complementar n° 42, de 06 de outubro de 2023)
X - Coordenadoria de Tecnologia da Informação; (Redação dada pela Lei Complementar nº 52, de 06 de janeiro de 2025)
XI - Gerência de Procedimentos Licitatórios nas Modalidades de
Pregão Eletrônico e Presencial; (Dispositivo revogado pela Lei Complementar nº 52, de 06
de janeiro de 2025)
(Redação
dada pela Lei Complementar n° 42, de 06 de outubro de 2023)
XII - Gerência de Vigilância Patrimonial; (Redação
dada pela Lei Complementar n° 42, de 06 de outubro de 2023)
XII - Setor de Serviço Especializado em Segurança e
em Medicina do Trabalho; (Redação
dada pela Lei Complementar n° 42, de 06 de outubro de 2023)
XIV - Assessor Técnico Administrativo; (Redação
dada pela Lei Complementar n° 42, de 06 de outubro de 2023)
Art. 45 Compete à Coordenadoria Municipal de
Gestão de Recursos Humanos assegurar o pleno cumprimento de todas as
atribuições que a integram.
Art. 46 Das atribuições inerentes ao Cadastro:
I - organizar,
controlar, conservar e manter atualizados os registros, arquivos de documentos
e dados cadastrais de todo pessoal da Prefeitura Municipal de Alfred do
Chaves/ES;
II - preparar e
instruir os processos de benefícios de seguridade social;
III - acompanhar
e arquivar os dados da vida funcional dos servidores;
IV - manter o
Tribunal de Contas atualizado dos atos de admissão, desligamento, concessão de
aposentadoria e pensão;
V - controlar e
acompanhar as progressões funcionais dos servidores;
VI - preparar e
controlar a documentação necessária para fins de provimento de cargos
permanentes e contratações temporárias; e
VII - executar
os procedimentos administrativos relativos aos estagiários.
Art. 47 Das atribuições inerentes ao Pagamento:
I - coordenar e
executar as operações de processamento da folha de pagamento;
II - analisar e
implementar os processos referentes à concessão de vantagens, descontos legais
e obrigatórios, bem como seus pagamentos no exercício e em exercícios
anteriores;
III - controlar
as ocorrências referentes à frequência de pessoal, a fim de alimentar o sistema
de pagamento; e
IV - encaminhar
informações fiscais e sociais aos órgãos governamentais.
Art. 48 Das atribuições inerentes ao
Recrutamento e Movimentação de Pessoas:
I - recrutar e
contratar, por meio de concurso público ou processo seletivo, de acordo com a
orientação vigente e as necessidades institucionais;
II - acompanhar
e promover a movimentação de pessoal e ocupação de vagas;
III - gerenciar
o programa de estagiários da Prefeitura Municipal de Alfredo Chaves;
IV - intermediar
e acompanhar movimentações, remanejamentos e remoções dos servidores;
Art. 49 Das atribuições inerentes ao
Desenvolvimento de Pessoas:
I - desenvolver
programas de orientação, capacitação e acompanhamento visando ao
aperfeiçoamento funcional do servidor;
II - coordenar
e operacionalizar o programa de avaliação de desempenho dos servidores;
III - acompanhar
e avaliar o programa de estagiários;
IV - desenvolver,
programas de orientação, acompanhamento e preparação para a aposentadoria dos
servidores;
V - efetuar o
levantamento das demandas de capacitação e aperfeiçoamento do servidor;
VI - elaborar o
plano anual de capacitação dos servidores Municipais; e
VII - desenvolver
programas que facilitem a integração de novos servidores.
Art. 50 Das atribuições inerentes aos
Benefícios e Qualidade de Vida:
I - desenvolver
programas de atendimento, orientação e acompanhamento biopsicossocial do
servidor;
II - realizar
ações junto aos servidores que apresentem problemas de desempenho no trabalho,
bem como análise de suas causas;
III - planejar,
implementar, executar e avaliar as ações de saúde e segurança no trabalho;
IV - executar
atividades educacionais e programas de prevenção das doenças ocupacionais;
V - executar e
avaliar projetos e ações que contribuam para a qualidade de vida dos servidores
ativos e aposentados;
VI - desenvolver,
em parceria com a divisão de capacitação, desenvolvimento e acompanhamento,
programas de orientação, acompanhamento e preparação para a aposentadoria dos
servidores; e
VII - manter
atualização cadastral dos benefícios concedidos pela Prefeitura Municipal de
Alfredo Chaves aos servidores.
Parágrafo Único. a Coordenadoria Municipal de
Gestão de Recursos Humanos contará com a Gerência de Recursos Humanos, a qual
compete: auxiliar no planejamento, coordenação e execução das atividades de
recrutamento, seleção e treinamento; auxiliar no pagamento e controle funcional
e financeiro do pessoal da Prefeitura, desenvolver outras atividades afins.
Art. 51 A Coordenadoria Técnica Organizacional
de Equipe tem como objetivo e competência: gerir e administrar pessoas/equipe e
serviços da Administração Pública Municipal; organizar os processos
organizacionais para garantir que tudo que foi solicitado em sua área
operacional seja recebido, planejado, e executado de acordo com as expectativas
do solicitante; acompanhar o registro de frequência dos funcionários lotados em
sua área de atuação; realizar reunião mensal com a equipe para acompanhamento
das tarefas e desempenho dos indicadores; identificar as infrações
administrativas e informá-las formalmente ao órgão superior competente;
disciplinar, organizar, contribuir, instruir e monitorar o pessoal integrante
da respectiva equipe, a fim de manter a ordem e a segurança de todos.
Art. 52 Coordenadoria Técnica Administrativa
tem como objetivo e competência coordenar as atividades, o controle, a análise
e o planejamento do fluxo de atividades e processos da área; desempenhar as
políticas e processos, criando os fluxos da área; auxiliar na elaboração e
implantação de procedimentos e políticas administrativas; garantir a realização
de todas as atividades e operações da área; acompanhar e analisar todos os
indicadores da área e criação do plano de ação como forma de garantir o alcance
das metas; tomar decisões, consultando o Secretário de Administração, com base
em relatórios gerenciais; fornecer informações sobre
custos de instalações internas às demais áreas para elaboração do orçamento
anual; acompanhar a execução de serviços gerais e acompanhar o atendimento aos
chamados referentes a demandas direcionadas à área, através do sistema interno
do setor.
Art. 53 A Gerência de Compras, Cadastro e
Preparação de Processos de Compras tem como objetivo e competência efetuar
todas as compras da Prefeitura Municipal de Alfredo Chaves e prestar apoio
técnico à Comissão Permanente de Licitação; administrar e padronizar contratos
de bens e serviços e seus aditivos; providenciar o cadastro de fornecedores de
bens e serviços e preparar os processos de compra e de licitação.
Art. 54 A Gerência de Patrimônio tem como
objetivo e competência programar, coordenar, executar e controlar as atividades
relacionadas à administração de patrimônio, manutenção e conservação de bens
móveis e imóveis.
Art. 55 A Gerência de Almoxarifado tem como
objetivo e competência receber, estocar e distribuir os bens para os diversos
órgãos da Prefeitura Municipal de Alfredo Chaves.
Art. 56 A Gerência de Licitações e Contratos
tem como objetivo e competência realizar as diversas modalidades de licitação
com base na Lei Federal Nº 8.666/93, exceto as modalidades de pregão presencial
e eletrônico.
Art. 57 A Gerência de Protocolo tem como
objetivo e competência organizar o recebimento, a classificação, a numeração, a
distribuição e o controle da movimentação dos documentos e papéis encaminhados
pelo público à Prefeitura e daqueles que tramitam entre as diversas unidades
desta.
Art. 58 A Gerência de Arquivo tem como objetivo
e competência executar o recebimento, classificação, catalogação, guarda e
conservação de processos e documentos, promovendo a divulgação do acervo junto
à comunidade.
Art. 59 A Gerência de Informatização e
Processamento de Dados tem como objetivo e competência planejar, coordenar,
controlar, prestar serviços de informática para os órgãos da administração
municipal, observando as diretrizes de Governo; implantar um sistema integrado
de informatização de toda administração; desenvolver outras atividades afins.
Art. 60 Gerência de Procedimentos Licitatórios
nas Modalidades de Pregão Eletrônico e Presencial tem como objetivo e
competência realizar as licitações nas modalidades pregão presencial e
eletrônico com base na Lei Federal Nº 8.666/93, e suas alterações.
Art. 61 Gerência de Vigilância Patrimonial tem
como objetivo e competência: gerenciar os postos de vigilância e controle de
acesso, realizar rondas ostensivas (a pé ou com carro/moto), garantir a
incolumidade física das pessoas e a integridade do patrimônio público, atuar
como força de pronta resposta na averiguação de alarmes ou situação suspeita de
violação ao bem, contatando as forças policiais competentes, controlar,
coordenar e fiscalizar o sistema de vigilância eletrônica.
Art. 62 O Setor de Serviço Especializado em Segurança
e em Medicina do Trabalho tem como objetivo: esclarecer aos servidores dos
eminentes riscos no ambiente de trabalho e promover ações para neutralizá-los
ou eliminá-los, sempre visando a promoção da saúde, prevenção de acidentes de
trabalho e de doenças ocupacionais.
Art. 63 Compete ao Setor de Serviço
Especializado em Segurança e em Medicina do Trabalho:
I - realização
de exames médicos admissionais;
II - realização
de exames médicos periódicos;
III - realização
de exames médicos para avaliação de mudança de função (readaptação);
IV - realização
de exames médicos demissionais;
V - analisar condições
dos acidentes de trabalho e orientar sobre medidas preventivas e/ou corretivas
em caso de inadequações;
VI - analisar
as condições de segurança dos locais de trabalho, das instalações e
equipamentos, com vistas especialmente aos problemas de controle de risco,
higiene do trabalho, ergonomia, prática contra incêndio;
VII - planejar,
desenvolver e implantar medidas relacionadas a controle de riscos;
VIII - vistoriar,
avaliar, emitir parecer, laudos técnicos e indicar medidas de controle sobre
grau de exposição a agentes agressivos de riscos físicos, químicos e
biológicos;
IX - analisar
riscos, acidentes e falhas, investigando causas, propondo medidas preventivas e
corretivas;
X - especificar,
controlar e fiscalizar sistemas de proteção coletiva e equipamentos de
segurança, inclusive os de proteção individual;
XI - ministrar
treinamentos voltados à segurança do trabalho, prevenção de acidentes;
XII - avaliação,
elaboração e emissão de Laudo Técnico de Condições Ambientais do Trabalho -
LTCAT compreendendo laudos setoriais e individuais, por Médico do Trabalho,
para fins de comprovação da exposição a agentes nocivos prejudiciais à saúde ou
integridade física do servidor da Prefeitura Municipal de Alfredo Chaves, assim
como, a caracterização ou a ausência de insalubridade e periculosidade
§ 1º Compete também ao Setor de Serviço
Especializado em Segurança e em Medicina do Trabalho o Programa de Controle Médico
de Saúde Ocupacional (PCMSO), que tem como atribuições:
I - planejamento,
avaliação, elaboração, implantação, coordenação, assistência técnica ao
desenvolvimento e emissão do relatório anual do Programa de Controle Médico de
Saúde Ocupacional - PCMSO;
II - confeccionar
o PCMSO, com descrição de ações preventivas, descrição dos EPI's
a serem utilizados, em atendimento às normativas da NR-7, com descrição
completa das atividades desenvolvidas, e ainda elaboração do Quadro III
proposto na NR-7;
III - os
documentos deverão conter as seguintes informações:
a) indicação de exames admissionais a serem realizados por
cargo e setor de trabalho;
b) indicação de exames periódicos a serem realizados
considerando a atividade que realiza o agente de exposição, a idade entre
outros;
c) indicação de exames demissionais a serem realizados
considerando o cargo e atividade desempenhada;
d) indicação de exames de retorno ao trabalho e de mudança de
cargo / função a serem realizados;
e) assinatura do relatório efetuado pelo médico do trabalho
responsável.
§ 2º Programa de Prevenção de Riscos Ambientais
(PPRA), Mapa de Risco e PCA:
I - avaliação,
elaboração, implantação, coordenação, assistência técnica ao desenvolvimento e
emissão do relatório de avaliação dos resultados do Programa de Prevenção de
Riscos Ambientais - PPRA compreendendo mapa de risco, com o seguinte formato:
a) completa descrição das ações preventivas, o tipo de EPI
com o respectivo número do Certificado de Aprovação, em atendimento às
normativas da NR-9;
b) assistência técnica em Segurança do Trabalho, nas demandas
internas e judiciais;
c) medições em caso de riscos químicos e físicos a que
estiverem expostos os servidores: vibrações, pressões, ruídos, temperaturas
extremas, radiações ionizantes e não-ionizantes, poeiras, fumos, névoas,
neblinas, gases ou vapores e iluminância;
II - relatório
a ser entregue deverá conter as seguintes informações:
a) avaliação e reconhecimento dos riscos ambientais com
vistoria detalhada do ambiente de trabalho (internos e externos);
b) descrição e análise física das áreas que compõem a
Prefeitura Municipal de Alfredo Chaves;
c) descrição e análise qualitativa e quantitativa dos riscos
químicos, físicos e biológicos existentes nos ambientes de trabalho;
d) orientação sobre o uso de EPI's;
e) elaboração dos mapas de risco, dimensionamento do grau de
cada risco e indicação do local para fixação.
III - O Programa
de Conservação Auditiva - PCA é considerado um conjunto de medidas coordenadas
que objetiva prevenir a instalação ou evolução das perdas auditivas
ocupacionais, sendo que, obrigatoriamente deve permanecer integrado com o PCMSO
e o PPRA. Dessa forma, sempre que houver o risco para a audição do trabalhador
é necessária a implantação do PCA.
Art. 64 Serviço Especializado em Segurança e em
Medicina do Trabalho deverá ser regulamentado por meio de Lei específica.
Art. 65 Ao Assessor Técnico Administrativo
compete: assessorar o superior imediato nos assuntos relativos à área de
atuação, elaborando e propondo programas de trabalho, desenvolvendo atividades
de planejamento, organização, avaliação, controle e orientação; planejar,
desenvolver e acompanhar treinamentos, palestras e eventos, prestar assessoria
administrativa, orientação e supervisão à outros profissionais em assuntos de
sua área de atuação, realizar atividades de consultoria interna, prestar
informações e outros documentos relativos à sua competência, manter intercâmbio
com outros profissionais, áreas e órgãos; propor definição de diretrizes, bem
como de coordenação e supervisão de ações monitorando resultados e fomentando
políticas de interesse do Órgão.
Art. 45 Compete à Coordenadoria Municipal de Gestão de Recursos Humanos assegurar o pleno cumprimento de todas as atribuições que a integram. (Redação dada pela Lei Complementar n° 42, de 06 de outubro de 2023)
Art. 46 Das atribuições inerentes ao
Cadastro: (Redação
dada pela Lei Complementar n° 42, de 06 de outubro de 2023)
I - organizar, controlar, conservar e manter
atualizados os registros, arquivos de documentos e dados cadastrais de todo
pessoal da Prefeitura Municipal de Alfredo Chaves/ES; (Redação
dada pela Lei Complementar n° 42, de 06 de outubro de 2023)
II - preparar e instruir os processos de benefícios
de seguridade social; (Redação
dada pela Lei Complementar n° 42, de 06 de outubro de 2023)
III - acompanhar e arquivar os dados da vida
funcional dos servidores; (Redação
dada pela Lei Complementar n° 42, de 06 de outubro de 2023)
IV - manter o Tribunal de Contas atualizado dos
atos de admissão, desligamento, concessão de aposentadoria e pensão; (Redação
dada pela Lei Complementar n° 42, de 06 de outubro de 2023)
V - controlar e acompanhar as progressões
funcionais dos servidores; (Redação
dada pela Lei Complementar n° 42, de 06 de outubro de 2023)
VI - preparar e controlar a documentação necessária
para fins de provimento de cargos permanentes e contratações temporárias; e (Redação
dada pela Lei Complementar n° 42, de 06 de outubro de 2023)
VII - executar os procedimentos administrativos
relativos aos estagiários. (Redação
dada pela Lei Complementar n° 42, de 06 de outubro de 2023)
Art. 47 Das atribuições inerentes ao
Pagamento: (Redação
dada pela Lei Complementar n° 42, de 06 de outubro de 2023)
I - coordenar e executar as operações de
processamento da folha de pagamento; (Redação
dada pela Lei Complementar n° 42, de 06 de outubro de 2023)
II - analisar e implementar os processos referentes
à concessão de vantagens, descontos legais e obrigatórios, bem como seus
pagamentos no exercício e em exercícios anteriores; (Redação
dada pela Lei Complementar n° 42, de 06 de outubro de 2023)
III - controlar as ocorrências referentes à
frequência de pessoal, a fim de alimentar o sistema de pagamento; e (Redação
dada pela Lei Complementar n° 42, de 06 de outubro de 2023)
IV - encaminhar informações fiscais e sociais aos
órgãos governamentais. (Redação
dada pela Lei Complementar n° 42, de 06 de outubro de 2023)
Art. 48 Das atribuições inerentes ao
Recrutamento e Movimentação de Pessoas: (Redação
dada pela Lei Complementar n° 42, de 06 de outubro de 2023)
I - recrutar e contratar, por meio de concurso
público ou processo seletivo, de acordo com a orientação vigente e as
necessidades institucionais; (Redação
dada pela Lei Complementar n° 42, de 06 de outubro de 2023)
II - acompanhar e promover a movimentação de
pessoal e ocupação de vagas; (Redação
dada pela Lei Complementar n° 42, de 06 de outubro de 2023)
III - gerenciar o programa de estagiários da
Prefeitura Municipal de Alfredo Chaves; (Redação
dada pela Lei Complementar n° 42, de 06 de outubro de 2023)
IV - intermediar e acompanhar movimentações,
remanejamentos e remoções dos servidores. (Redação
dada pela Lei Complementar n° 42, de 06 de outubro de 2023)
Art. 49 Das atribuições inerentes ao
Desenvolvimento de Pessoas: (Redação
dada pela Lei Complementar n° 42, de 06 de outubro de 2023)
I - desenvolver programas de orientação,
capacitação e acompanhamento visando ao aperfeiçoamento funcional do servidor;
(Redação
dada pela Lei Complementar n° 42, de 06 de outubro de 2023)
II - coordenar e operacionalizar o programa de
avaliação de desempenho dos servidores; (Redação
dada pela Lei Complementar n° 42, de 06 de outubro de 2023)
III - acompanhar e avaliar o programa de
estagiários; (Redação
dada pela Lei Complementar n° 42, de 06 de outubro de 2023)
IV - desenvolver, programas de orientação,
acompanhamento e preparação para a aposentadoria dos servidores; (Redação
dada pela Lei Complementar n° 42, de 06 de outubro de 2023)
V - efetuar o levantamento das demandas de
capacitação e aperfeiçoamento do servidor; (Redação
dada pela Lei Complementar n° 42, de 06 de outubro de 2023)
VI - elaborar o plano anual de capacitação dos
servidores Municipais; e(Redação
dada pela Lei Complementar n° 42, de 06 de outubro de 2023)
VII - desenvolver programas que facilitem a
integração de novos servidores. (Redação
dada pela Lei Complementar n° 42, de 06 de outubro de 2023)
Art. 50 Das atribuições inerentes aos
Benefícios e Qualidade de Vida: (Redação
dada pela Lei Complementar n° 42, de 06 de outubro de 2023)
I - desenvolver programas de atendimento,
orientação e acompanhamento biopsicossocial do servidor; (Redação
dada pela Lei Complementar n° 42, de 06 de outubro de 2023)
II - realizar ações junto aos servidores que
apresentem problemas de desempenho no trabalho, bem como análise de suas
causas; (Redação
dada pela Lei Complementar n° 42, de 06 de outubro de 2023)
III - planejar, implementar, executar e avaliar as
ações de saúde e segurança no trabalho; (Redação
dada pela Lei Complementar n° 42, de 06 de outubro de 2023)
IV - executar atividades educacionais e programas
de prevenção das doenças ocupacionais; (Redação
dada pela Lei Complementar n° 42, de 06 de outubro de 2023)
V - executar e avaliar projetos e ações que
contribuam para a qualidade de vida dos servidores ativos e aposentados; (Redação
dada pela Lei Complementar n° 42, de 06 de outubro de 2023)
VI - desenvolver, em parceria com a divisão de
capacitação, desenvolvimento e acompanhamento, programas de orientação,
acompanhamento e preparação para a aposentadoria dos servidores; e(Redação
dada pela Lei Complementar n° 42, de 06 de outubro de 2023)
VII - manter atualização cadastral dos benefícios
concedidos pela Prefeitura Municipal de Alfredo Chaves aos servidores. (Redação
dada pela Lei Complementar n° 42, de 06 de outubro de 2023)
Parágrafo único. A Coordenadoria
Municipal de Gestão de Recursos Humanos contará com a Gerência de Recursos
Humanos, a qual compete: auxiliar no planejamento, coordenação e execução das
atividades de recrutamento, seleção e treinamento; auxiliar no pagamento e
controle funcional e financeiro do pessoal da Prefeitura, desenvolver outras
atividades afins. (Redação
dada pela Lei Complementar n° 42, de 06 de outubro de 2023)
Art. 51 A Coordenadoria Técnica
Organizacional de Equipe tem como objetivo e competência: gerir e administrar
pessoas/equipe e serviços da Administração Pública Municipal; organizar os
processos organizacionais para garantir que tudo que foi solicitado em sua área
operacional seja recebido, planejado, e executado de acordo com as expectativas
do solicitante; acompanhar o registro de frequência dos funcionários lotados em
sua área de atuação; realizar reunião mensal com a equipe para acompanhamento
das tarefas e desempenho dos indicadores; identificar as infrações
administrativas e informá-las formalmente ao órgão superior competente;
disciplinar, organizar, contribuir, instruir e monitorar o pessoal integrante
da respectiva equipe, a fim de manter a ordem e a segurança de todos. (Redação
dada pela Lei Complementar n° 42, de 06 de outubro de 2023)
Art. 52 Coordenadoria Técnica
Administrativa tem como objetivo e competência coordenar as atividades, o
controle, a análise e o planejamento do fluxo de atividades e processos da
área; desempenhar as políticas e processos, criando os fluxos da área; auxiliar
na elaboração e implantação de procedimentos e políticas administrativas;
garantir a realização de todas as atividades e operações da área; acompanhar e
analisar todos os indicadores da área e criação do plano de ação como forma de
garantir o alcance das metas; tomar decisões, consultando o Secretário de
Administração, com base em relatórios gerenciais; fornecer
informações sobre custos de instalações internas às demais áreas para
elaboração do orçamento anual; acompanhar a execução de serviços gerais e
acompanhar o atendimento aos chamados referentes a demandas direcionadas à
área, através do sistema interno do setor. (Redação
dada pela Lei Complementar n° 42, de 06 de outubro de 2023)
Art. 53 A Coordenadoria de
Informatização e Processamento de Dados tem como objetivo e competência
planejar, coordenar, controlar, prestar serviços de informática para os órgãos
da administração municipal, observando as diretrizes de Governo; implantar um
sistema integrado de informatização de toda administração; desenvolver outras
atividades afins. (Redação
dada pela Lei Complementar n° 42, de 06 de outubro de 2023)
Art. 54 A Gerência de
Compras, Cadastro e Preparação de Processos de Compras tem como objetivo e
competência efetuar todas as compras da Prefeitura Municipal de Alfredo Chaves
e prestar apoio técnico à Comissão Permanente de Licitação; administrar e
padronizar contratos de bens e serviços e seus aditivos; providenciar o
cadastro de fornecedores de bens e serviços e preparar os processos de compra e
de licitação. (Dispositivo revogado pela Lei
Complementar nº 52, de 06 de janeiro de 2025)
(Redação
dada pela Lei Complementar n° 42, de 06 de outubro de 2023)
Art. 55 A Gerência de
Patrimônio tem como objetivo e competência programar, coordenar, executar e
controlar as atividades relacionadas à administração de patrimônio, manutenção
e conservação de bens móveis e imóveis. (Dispositivo revogado pela Lei Complementar nº 52, de 06
de janeiro de 2025)
(Redação
dada pela Lei Complementar n° 42, de 06 de outubro de 2023)
Art. 56 A Gerência de Almoxarifado
tem como objetivo e competência receber, estocar e distribuir os bens para os
diversos órgãos da Prefeitura Municipal de Alfredo Chaves. (Redação
dada pela Lei Complementar n° 42, de 06 de outubro de 2023)
Art. 57 A Gerência de
Licitações e Contratos tem como objetivo e competência realizar as diversas
modalidades de licitação com base na Legislação vigente, exceto as modalidades
de pregão presencial e eletrônico. (Dispositivo revogado pela Lei Complementar nº 52, de 06
de janeiro de 2025)
(Redação
dada pela Lei Complementar n° 42, de 06 de outubro de 2023)
Art. 58 A Gerência de Protocolo tem
como objetivo e competência organizar o recebimento, a classificação, a
numeração, a distribuição e o controle da movimentação dos documentos e papéis
encaminhados pelo público à Prefeitura e daqueles que tramitam entre as diversas
unidades desta. (Redação
dada pela Lei Complementar n° 42, de 06 de outubro de 2023)
Art. 59 A Gerência de
Arquivo tem como objetivo e competência executar o recebimento, classificação,
catalogação, guarda e conservação de processos e documentos, promovendo a
divulgação do acervo junto à comunidade. (Dispositivo revogado pela Lei Complementar nº 52, de 06
de janeiro de 2025)
(Redação dada pela Lei Complementar n° 42, de 06 de outubro de 2023)
Art. 59-A A Coordenadoria de Tecnologia da Informação terá como seus órgãos: 02 (duas) gerências, 01 (um) cientista da Computação, 02 (dois) assessores Técnicos em Tecnologia da Informação e 01 (um) auxiliar Técnico de Informática. (Dispositivo incluído pela Lei Complementar nº 52, de 06 de janeiro de 2025)
Art. 59-B Compete à Coordenadoria de Tecnologia da Informação: (Dispositivo incluído pela Lei Complementar nº 52, de 06 de janeiro de 2025)
I - gerir toda a Infraestrutura de Tecnologia da Informação, administrando as redes, servidores e equipamentos de TI, garantindo seu funcionamento adequado; (Dispositivo incluído pela Lei Complementar nº 52, de 06 de janeiro de 2025)
II - gerir os Sistemas e Aplicações de Informática, promovendo o desenvolvimento, implantação e manutenção de sistemas internos, além de garantir sua atualização contínua; (Dispositivo incluído pela Lei Complementar nº 52, de 06 de janeiro de 2025)
III - garantir a segurança da Informação, implementando políticas de segurança, proteção contra ameaças cibernéticas, backup e recuperação de dados; (Dispositivo incluído pela Lei Complementar nº 52, de 06 de janeiro de 2025)
IV - prestar suporte técnico, atendendo às secretarias e Órgãos da Administração Pública Municipal a fim de resolver os problemas e promover treinamento para utilização eficiente dos recursos tecnológicos; (Dispositivo incluído pela Lei Complementar nº 52, de 06 de janeiro de 2025)
V - gerir os dados e banco de dados, promovendo a administração de dados e sistemas de armazenamento, garantindo a qualidade e segurança das informações; (Dispositivo incluído pela Lei Complementar nº 52, de 06 de janeiro de 2025)
VI - gerir os Projetos de TI, realizando planejamento e execução de projetos tecnológicos, com foco em transformação digital e inovação; (Dispositivo incluído pela Lei Complementar nº 52, de 06 de janeiro de 2025)
VII - promover a governança de TI na Rede da Administração Pública Municipal, a fim de estabelecer políticas de gerenciamento, conformidade regulatória e gestão de riscos, garantindo assim, segurança de todos os dados insertos nos sistemas; (Dispositivo incluído pela Lei Complementar nº 52, de 06 de janeiro de 2025)
VIII - promover a inovação tecnológica, realizando pesquisas e implementação de novas tecnologias que melhorem a eficiência e competitividade da organização; (Dispositivo incluído pela Lei Complementar nº 52, de 06 de janeiro de 2025)
IX - promover a negociação e gestão de contratos com fornecedores de tecnologia da informação e serviços terceirizados; (Dispositivo incluído pela Lei Complementar nº 52, de 06 de janeiro de 2025)
X - planejar e controlar o orçamento da Coordenadoria da Tecnologia da Informação, visando otimização de recursos e redução de custos; (Dispositivo incluído pela Lei Complementar nº 52, de 06 de janeiro de 2025)
XI - atuar no planejamento estratégico e operacional da Administração Pública Municipal, com vistas a subsidiar a definição das prioridades de gestão de tecnologia da informação; (Dispositivo incluído pela Lei Complementar nº 52, de 06 de janeiro de 2025)
XII - propor políticas e diretrizes na área de tecnologia da informação; (Dispositivo incluído pela Lei Complementar nº 52, de 06 de janeiro de 2025)
XIII - monitorar e acompanhar os indicadores de desempenho e relatórios sobre a operação de TI. (Dispositivo incluído pela Lei Complementar nº 52, de 06 de janeiro de 2025)
Art. 59-C Compete à Gerência de Tecnologia da Informação: (Dispositivo incluído pela Lei Complementar nº 52, de 06 de janeiro de 2025)
I - promover o gerenciamento técnico da Rede de Informática e de computadores, bem como, de programas correlatos da Coordenadoria de Tecnologia da Informação; (Dispositivo incluído pela Lei Complementar nº 52, de 06 de janeiro de 2025)
II - articular e coordenar a parte administrativa e operacional do Setor, gerenciando os seus subordinados, promovendo a capacitação e formação do quadro de servidores e programas correlatos, por delegação do Coordenador de Tecnologia da Informação; (Dispositivo incluído pela Lei Complementar nº 52, de 06 de janeiro de 2025)
III - responsabilizar-se pela gestão e manutenção da política de segurança da informação; (Dispositivo incluído pela Lei Complementar nº 52, de 06 de janeiro de 2025)
IV - zelar pela garantia da manutenção dos equipamentos e sistemas de informática; (Dispositivo incluído pela Lei Complementar nº 52, de 06 de janeiro de 2025)
V - identificar, implementar e administrar soluções de infraestrutura de tecnologia da informação para o desenvolvimento da Administração Pública Municipal; (Dispositivo incluído pela Lei Complementar nº 52, de 06 de janeiro de 2025)
VI - efetuar o planejamento e a gestão de capacidade dos elementos de infraestrutura necessários ao funcionamento dos serviços e soluções de tecnologia da informação; (Dispositivo incluído pela Lei Complementar nº 52, de 06 de janeiro de 2025)
VII - gerenciar os contratos e os tratos com os fornecedores de tecnologia da informação; (Dispositivo incluído pela Lei Complementar nº 52, de 06 de janeiro de 2025)
VIII - exercer outras atividades correlatas. (Dispositivo incluído pela Lei Complementar nº 52, de 06 de janeiro de 2025)
Art. 59-D Suprimido. (Emenda do Legislativo) (Dispositivo incluído pela Lei Complementar nº 52, de 06 de janeiro de 2025)
Art. 59-E Compete aos Assessores Técnicos em Tecnologia da Informação: (Dispositivo incluído pela Lei Complementar nº 52, de 06 de janeiro de 2025)
I - fornecer suporte especializado em soluções tecnológicas à todas as Pastas Administrativas da Prefeitura Municipal de Alfredo Chaves/ES; (Dispositivo incluído pela Lei Complementar nº 52, de 06 de janeiro de 2025)
II - prestar consultoria e suporte técnico, orientando sobre decisões tecnológicas e resolvendo problemas técnicos, auxiliando os servidores municipais a utilizar as ferramentas tecnológicas de forma eficiente; (Dispositivo incluído pela Lei Complementar nº 52, de 06 de janeiro de 2025)
III - auxiliar no planejamento e acompanhamento da execução de projetos tecnológicos, propondo melhorias; (Dispositivo incluído pela Lei Complementar nº 52, de 06 de janeiro de 2025)
IV - auxiliar no desenvolvimento ou adaptação de sistemas internos; (Dispositivo incluído pela Lei Complementar nº 52, de 06 de janeiro de 2025)
V - administrar redes, servidores e assegurar a segurança dos sistemas; (Dispositivo incluído pela Lei Complementar nº 52, de 06 de janeiro de 2025)
Em resumo, o assessor técnico em TI alia conhecimento técnico e estratégico para otimizar e implementar soluções tecnológicas que atendam às necessidades da organização. (Dispositivo incluído pela Lei Complementar nº 52, de 06 de janeiro de 2025)
Art. 59-F Suprimido. (Emenda do Legislativo) (Dispositivo incluído pela Lei Complementar nº 52, de 06 de janeiro de 2025)
Art. 60 Gerência de
Procedimentos Licitatórios nas Modalidades de Pregão Eletrônico e Presencial
tem como objetivo e competência realizar as licitações nas modalidades pregão
presencial e eletrônico com base na Legislação vigente e suas alterações.
(Dispositivo revogado pela Lei Complementar nº 52,
de 06 de janeiro de 2025)
(Redação
dada pela Lei Complementar n° 42, de 06 de outubro de 2023)
Art. 61 Gerência de Vigilância
Patrimonial tem como objetivo e competência: gerenciar os postos de vigilância
e controle de acesso, realizar rondas ostensivas (a pé ou com carro/moto),
garantir a incolumidade física das pessoas e a integridade do patrimônio público,
atuar como força de pronta resposta na averiguação de alarmes ou situação
suspeita de violação ao bem, contatando as forças policiais competentes,
controlar, coordenar e fiscalizar o sistema de vigilância eletrônica. (Redação
dada pela Lei Complementar n° 42, de 06 de outubro de 2023)
Art. 62 O Setor de Serviço
Especializado em Segurança e em Medicina do Trabalho tem como objetivo:
esclarecer aos servidores dos eminentes riscos no ambiente de trabalho e
promover ações para neutralizá-los ou eliminá-los, sempre visando a promoção da
saúde, prevenção de acidentes de trabalho e de doenças ocupacionais. (Redação
dada pela Lei Complementar n° 42, de 06 de outubro de 2023)
Art. 63 Compete ao Setor de Serviço
Especializado em Segurança e em Medicina do Trabalho: (Redação
dada pela Lei Complementar n° 42, de 06 de outubro de 2023)
I - realização de exames médicos admissionais; (Redação
dada pela Lei Complementar n° 42, de 06 de outubro de 2023)
II- realização de exames médicos periódicos; (Redação
dada pela Lei Complementar n° 42, de 06 de outubro de 2023)
III - realização de exames médicos para avaliação
de mudança de função (readaptação); (Redação
dada pela Lei Complementar n° 42, de 06 de outubro de 2023)
IV - realização de exames médicos demissionais;
(Redação
dada pela Lei Complementar n° 42, de 06 de outubro de 2023)
V - analisar condições dos acidentes de trabalho e
orientar sobre medidas preventivas e/ou corretivas em caso de inadequações;
(Redação
dada pela Lei Complementar n° 42, de 06 de outubro de 2023)
VI - analisar as condições de segurança dos locais
de trabalho, das instalações e equipamentos, com vistas especialmente aos
problemas de controle de risco, higiene do trabalho, ergonomia, prática contra
incêndio; (Redação
dada pela Lei Complementar n° 42, de 06 de outubro de 2023)
VII - planejar, desenvolver e implantar medidas
relacionadas a controle de riscos; (Redação
dada pela Lei Complementar n° 42, de 06 de outubro de 2023)
VIII - vistoriar, avaliar, emitir parecer, laudos
técnicos e indicar medidas de controle sobre grau de exposição a agentes
agressivos de riscos físicos, químicos e biológicos; (Redação
dada pela Lei Complementar n° 42, de 06 de outubro de 2023)
IX - analisar riscos, acidentes e falhas,
investigando causas, propondo medidas preventivas e corretivas; (Redação
dada pela Lei Complementar n° 42, de 06 de outubro de 2023)
X - especificar, controlar e fiscalizar sistemas de
proteção coletiva e equipamentos de segurança, inclusive os de proteção
individual; (Redação
dada pela Lei Complementar n° 42, de 06 de outubro de 2023)
XI - ministrar treinamentos voltados à segurança do
trabalho, prevenção de acidentes; (Redação
dada pela Lei Complementar n° 42, de 06 de outubro de 2023)
XII - avaliação, elaboração e emissão de Laudo
Técnico de Condições Ambientais do Trabalho - LTCAT compreendendo laudos
setoriais e individuais, por Médico do Trabalho, para fins de comprovação da
exposição a agentes nocivos prejudiciais à saúde ou integridade física do
servidor da Prefeitura Municipal de Alfredo Chaves, assim como, a
caracterização ou a ausência de insalubridade e periculosidade. (Redação
dada pela Lei Complementar n° 42, de 06 de outubro de 2023)
§ 1° Compete também ao Setor de
Serviço Especializado em Segurança e em Medicina do Trabalho o Programa de
Controle Médico de Saúde Ocupacional (PCMSO), que tem como atribuições: (Redação
dada pela Lei Complementar n° 42, de 06 de outubro de 2023)
I - planejamento, avaliação, elaboração,
implantação, coordenação, assistência técnica ao desenvolvimento e emissão do
relatório anual do Programa de Controle Médico de Saúde Ocupacional - PCMSO;
(Redação
dada pela Lei Complementar n° 42, de 06 de outubro de 2023)
II - confeccionar o PCMSO, com descrição de ações
preventivas, descrição dos EPI´s a serem utilizados,
em atendimento às normativas da NR-7, com descrição completa das atividades
desenvolvidas, e ainda elaboração do Quadro III proposto na NR-7; (Redação
dada pela Lei Complementar n° 42, de 06 de outubro de 2023)
III - os documentos deverão conter as seguintes
informações: (Redação
dada pela Lei Complementar n° 42, de 06 de outubro de 2023)
a) indicação de exames admissionais a serem
realizados por cargo e setor de trabalho; (Redação
dada pela Lei Complementar n° 42, de 06 de outubro de 2023)
b) indicação de exames periódicos a serem
realizados considerando a atividade que realiza o agente de exposição, a idade
entre outros; (Redação
dada pela Lei Complementar n° 42, de 06 de outubro de 2023)
c) indicação de exames demissionais a serem
realizados considerando o cargo e atividade desempenhada; (Redação
dada pela Lei Complementar n° 42, de 06 de outubro de 2023)
d) indicação de exames de retorno ao trabalho e de
mudança de cargo / função a serem realizados; (Redação
dada pela Lei Complementar n° 42, de 06 de outubro de 2023)
e) assinatura do relatório efetuado pelo médico do
trabalho responsável. (Redação
dada pela Lei Complementar n° 42, de 06 de outubro de 2023)
§ 2° Programa de Prevenção de Riscos
Ambientais (PPRA), Mapa de Risco e PCA: (Redação
dada pela Lei Complementar n° 42, de 06 de outubro de 2023)
I - avaliação, elaboração, implantação,
coordenação, assistência técnica ao desenvolvimento e emissão do relatório de
avaliação dos resultados do Programa de Prevenção de Riscos Ambientais - PPRA
compreendendo mapa de risco, com o seguinte formato: (Redação
dada pela Lei Complementar n° 42, de 06 de outubro de 2023)
a) completa descrição das ações preventivas, o tipo
de EPI com o respectivo número do Certificado de Aprovação, em atendimento às
normativas da NR-9; (Redação
dada pela Lei Complementar n° 42, de 06 de outubro de 2023)
b) assistência técnica em Segurança do Trabalho,
nas demandas internas e judiciais; (Redação
dada pela Lei Complementar n° 42, de 06 de outubro de 2023)
c) medições em caso de riscos químicos e físicos a
que estiverem expostos os servidores: vibrações, pressões, ruídos, temperaturas
extremas, radiações ionizantes e não-ionizantes, poeiras, fumos, névoas,
neblinas, gases ou vapores e iluminância; (Redação
dada pela Lei Complementar n° 42, de 06 de outubro de 2023)
II - relatório a ser entregue deverá conter as
seguintes informações: (Redação
dada pela Lei Complementar n° 42, de 06 de outubro de 2023)
a) avaliação e reconhecimento dos riscos ambientais
com vistoria detalhada do ambiente de trabalho (internos e externos); (Redação
dada pela Lei Complementar n° 42, de 06 de outubro de 2023)
b) descrição e análise física das áreas que compõem
a Prefeitura Municipal de Alfredo Chaves; (Redação
dada pela Lei Complementar n° 42, de 06 de outubro de 2023)
c) descrição e análise qualitativa e quantitativa
dos riscos químicos, físicos e biológicos existentes nos ambientes de trabalho;
(Redação
dada pela Lei Complementar n° 42, de 06 de outubro de 2023)
d) orientação sobre o uso de EPI's;
(Redação
dada pela Lei Complementar n° 42, de 06 de outubro de 2023)
e) elaboração dos mapas de risco, dimensionamento
do grau de cada risco e indicação do local para fixação. (Redação
dada pela Lei Complementar n° 42, de 06 de outubro de 2023)
III - o Programa de Conservação Auditiva – PCA é
considerado um conjunto de medidas coordenadas que objetiva prevenir a
instalação ou evolução das perdas auditivas ocupacionais, sendo que,
obrigatoriamente deve permanecer integrado com o PCMSO e o PPRA. Dessa forma,
sempre que houver o risco para a audição do trabalhador é necessária a
implantação do PCA. (Redação
dada pela Lei Complementar n° 42, de 06 de outubro de 2023)
Art. 64 O Serviço Especializado em Segurança
e em Medicina do Trabalho deverá ser regulamentado por meio de Lei específica.
(Redação
dada pela Lei Complementar n° 42, de 06 de outubro de 2023)
Art. 65 Ao Assessor Técnico
Administrativo compete: assessorar o superior imediato nos assuntos relativos à
área de atuação, elaborando e propondo programas de trabalho, desenvolvendo
atividades de planejamento, organização, avaliação, controle e orientação; planejar,
desenvolver e acompanhar treinamentos, palestras e eventos, prestar assessoria
administrativa, orientação e supervisão a outros profissionais em assuntos de
sua área de atuação, realizar atividades de consultoria interna, prestar
informações e outros documentos relativos à sua competência, manter intercâmbio
com outros profissionais, áreas e órgãos; propor definição de diretrizes, bem
como de coordenação e supervisão de ações monitorando resultados e fomentando
políticas de interesse do Órgão. (Redação
dada pela Lei Complementar n° 42, de 06 de outubro de 2023)
Art. 66 A Secretaria Municipal de Finanças,
ligada diretamente ao Chefe do Poder Executivo, tem como objetivo: planejar,
coordenar, executar e avaliar as atividades financeiras da administração
Municipal, bem como os serviços atinentes às políticas municipais tributarias e
econômica financeira, provendo registros contábeis referentes à execução
financeira e a fiscalização tributária.
Art. 67 Compete a Secretaria Municipal de
Finanças:
I - contribuir
na formulação do Plano de Ação do Governo Municipal e de programas gerais e
setoriais inerentes a Secretaria;
II - garantir a
prestação de serviços municipais de acordo com as diretrizes de governo;
III - estabelecer
diretrizes para a atuação da Secretaria;
IV - estabelecer
objetivos para o conjunto de atividades da Secretaria, vinculadas a prazos e
políticas para sua consecução;
V - promover a
integração com órgãos e entidades da administração Municipal, objetivando o
cumprimento de atividades setoriais;
VI - promover
contatos e relações com autoridades e organizações dos diferentes níveis
governamentais;
VII - participar,
em articulação com a Secretaria Municipal de Planejamento e Desenvolvimento, a
Secretaria Municipal de Administração, Controladoria Geral Municipal e demais
órgãos competentes, da elaboração das propostas dos orçamentos anuais e
plurianual de investimentos;
VIII - promover
a elaboração da proposta orçamentária anual das diretrizes orçamentárias, do
plano plurianual de aplicação, a execução orçamentária e o acompanhamento
financeiro;
IX - propor
políticas nas áreas tributária e financeira de competência do Município;
X - conceber,
implantar e gerir sistema de administração financeira;
XI - promover o
planejamento e o controle das atividades referentes aos fluxos de recursos financeiros,
orçamentários e extraorçamentários, administrando especialmente os pagamentos a
fornecedores e contratos de financiamento com terceiros;
XII - promover
a arrecadação dos tributos e rendas municipais, cumprindo e fiscalizando o
cumprimento de leis, decretos, portarias, normas e regulamentos disciplinares
da matéria tributária;
XIII - administrar
a dívida ativa do Município;
XIV - promover
o pagamento dos compromissos da Prefeitura;
XV - promover o
lançamento dos impostos, taxas, multas e contribuições de melhoria do
Município;
XVI - assegurar
a arrecadação, diretamente ou por delegação, das rendas patrimoniais,
industriais e diversas do Município;
XVII - examinar
e julgar recursos contra lançamentos fiscais em 1ª instâncias administrativas;
XVIII - coordenar
as atividades de classificação, registro, controle e análise dos atos fatos de
natureza financeira, de origem orçamentária ou extraordinária com repercussões
sobre o patrimônio do Município, de pagamentos e recebimentos, da guarda de
valores imobiliários e do controle do caixa municipal.
Art. 66 A Coordenadoria de Licitações, Compras e Contratos tem como objetivo e competência de coordenar todas as licitações, compras e contratos da Prefeitura Municipal de Alfredo Chaves e prestar apoio técnico à Comissão Permanente de Licitação; administrar e padronizar contratos de bens e serviços e seus aditivos; providenciar o cadastro de fornecedores de bens e serviços e preparar os processos de compra e de licitação eletrônico e presencial e nas modalidades da Lei 14.133/2021 e suas alterações e com base na Legislação vigente. (Redação dada pela Lei Complementar nº 52, de 06 de janeiro de 2025)
Parágrafo Único. As Gerências de Almoxarifado,
Patrimônio e Arquivo ficarão subordinada à Coordenadoria de Licitações, Compras
e Contratos da Secretaria de Administração. (Dispositivo
incluído pela Lei Complementar nº 52, de 06 de janeiro de 2025)
Art. 67 A Gerência de Patrimônio e Arquivo tem
como objetivo e competência programar, coordenar, executar e controlar as
atividades relacionadas à administração de patrimônio, manutenção e conservação
de bens móveis e imóveis, executar o recebimento, classificação, catalogação,
guarda e conservação de processos e documentos, promovendo a divulgação do
acervo junto à comunidade. (Redação dada pela
Lei Complementar nº 52, de 06 de janeiro de 2025)
Art. 68 A Secretaria Municipal de Finanças do Município de Alfredo Chaves terá uma Subsecretaria e demais órgãos:
Art. 69 Compete ao Subsecretário Municipal de Finanças:
I - substituir o Secretário de Finanças do Município em suas faltas ou impedimentos, ausências temporárias, férias, licenças ou afastamento ocasionais;
II - assistir o Secretário de Finanças do Município no exercício de suas atribuições e desempenhar atividades afins.
Art. 70 Os Órgãos vinculados à Secretaria Municipal de Finanças, são:
I - Coordenadoria Municipal de Contabilidade;
a) Gerência de Contabilidade.
II - Coordenador Municipal de Tesouraria;
a) Gerência de Tesouraria.
III - Coordenadoria do Núcleo de Atendimento ao Contribuinte - CONAC;
a) Gerência do Núcleo de Atendimento ao Contribuinte- NAC.
IV - Coordenadoria de Assuntos Tributários de Interesse Municipal - CATRIM;
a) Gerência de Tributos e Fiscalização Municipal.
Art. 71 A Coordenadoria Municipal de Contabilidade é órgão ligado diretamente à Secretaria Municipal de Finanças, encarregado de toda Contabilidade Pública, também conhecida como Contabilidade Governamental, se dedicando ao estudo do Patrimônio do Ente Público Municipal, registrando, controlando e demonstrando a execução dos orçamentos, dos atos e fatos da fazenda pública, bem como do patrimônio público e suas variações.
Art. 72 À Coordenadoria Municipal de Contabilidade compete:
I - coordenar a receita e despesa nos aspectos orçamentários, patrimonial, econômico e financeiro, bem como efetuar a análise das transações contábeis ocorridas, elaborando relatório demonstrativo;
II - coordenar a elaboração da peça orçamentária com base na proposta definida pelo Gabinete do Prefeito (GP), bem como efetuar o acompanhamento de sua execução, gerando relatórios para fins de planejamento;
III - acompanhar o limite de endividamento, controlar a utilização de recursos obtidos junto aos órgãos federais e estaduais e exercer controle de auxílios e subvenções concedidos pelo Município;
IV - preparar relatórios para o Tribunal de Contas, Câmara Municipal e demais órgãos oficiais, prestando informações quando solicitado;
V - responder pelo gerenciamento da peça orçamentária, assessorando as diversas áreas da Prefeitura sobre a utilização das dotações, remanejamentos e orientação técnica para o cumprimento das normas legais;
VI - fixar as diretrizes de política orçamentária nos aspectos de elaboração e execução do Orçamento, do Plano Plurianual e da Lei de Diretrizes Orçamentárias;
VII - controlar os resultados da execução orçamentária, avaliando os custos operacionais e a rentabilidade econômica dos serviços, bem como avaliar o desempenho econômico, financeiro e contábil das ações municipais;
VIII - preparar relatórios estatísticos, gerenciais e formular previsões do comportamento da receita e despesa da Administração Municipal;
IX - efetuar a conciliação contábil das contas, bem como realizar levantamentos contábeis;
X - confeccionar balancetes mensais e o balanço anual;
XI - prestar contas ao Tribunal de Contas do Estado do Espírito Santo e aos órgãos fiscalizadores da Administração Municipal;
XII - certificar a liquidação da despesa, com base na legislação vigente, garantindo-se a perfeita execução da despesa pública;
XIII - dar pareceres em processos administrativos visando regularizá-los e orientar as áreas envolvidas;
XIV - elaborar o fechamento diário das atividades contábeis;
XV - desenvolver outras atividades relacionadas à contabilidade, a critério da chefia imediata.
Parágrafo Único. A Coordenadoria Municipal de Contabilidade contará com a Gerência de Contabilidade, que tem como objetivo e competência: verificar, preparar e escriturar documentos sujeitos a lançamentos contábeis, auxiliando no controle das receitas e despesas, bem como registrar contas; auxiliar na elaboração, em época determinada em lei, o balanço geral da municipalidade, consolidando com os balanços das autarquias; registrar os atos e fatos relativos a qualquer forma de doação e alienação de bens do município, bem como a incorporação dos que lhe forem adquiridos; realizar o fechamento das planilhas de lançamentos e emitir relatórios em geral para conferência; elaborar todos os tipos de relatórios e balanços exigidos em lei, dentro do prazo, para os encaminhamentos devidos a todos os órgãos competentes; elaborar as prestações de contas, bem como dos recursos recebidos para a aplicação em projetos específicos; escrituração sintética e analítica, em todas as sua fases do empenho e dos lançamentos relativos às operações contábeis, patrimoniais e financeiras da Prefeitura; auxiliar na elaboração dos balancetes mensais financeiros e orçamentários; o acompanhamento, execução e controle de acordos, contratos e convênios; a liquidação das despesas; a análise e o controle dos custos por obra, serviço, projeto ou unidades administrativa; o controle das retiradas e depósitos bancários, conferindo, mensalmente os extratos bancários; arquivamento de processos liquidados e outras atividades correlatas.
Art. 73 A Coordenadoria Municipal de Tesouraria é órgão ligado diretamente à Secretaria Municipal de Finanças, encarregado de estabelecer normas, critérios e procedimentos relativos ao desenvolvimento de todas as atividades de Tesouraria, tendo como objetivo geral assegurar e controlar os recursos monetários necessários às atividades do Município de Alfredo Chaves/ES nas melhores condições, prestando contas dos recursos captados, e administrando as obrigações de pagamento.
Art. 74 A Coordenadoria Municipal de Tesouraria, que tem as seguintes atribuições:
I - examinar as ordens de pagamento, verificando a autorização e confrontando-as com empenhos.
II - controlar os prazos de vencimentos das despesas;
III - preparar os documentos relativos aos pagamentos a serem efetivados pela Prefeitura, bem como controlar a movimentação financeira para elaboração do fluxo de caixa;
IV - manter o arquivo físico das ordens de pagamento e respectivos comprovantes.
V - efetuar o recebimento de todos os valores destinados à Prefeitura envolvendo taxas, impostos, transferências, doações, empréstimos e outras formas de entrada monetária;
VI - efetuar a aplicação de recursos e formalizar as operações de crédito;
VII - efetuar a cotação de taxas de juros no mercado, negociando junto a instituições financeiras, bem como efetuar cálculos de atualização monetária e juros sobre contratos e empréstimos;
VIII - efetuar a restituição de valores e cauções e formalizar as transferências intergovernamentais;
IX - elaborar boletins diários e o livro-caixa da Prefeitura para manter o controle dos saldos bancários da Administração Municipal;
X - elaborar o fluxo de caixa do Tesouro Municipal e emitir pareceres sobre matéria econômico-financeira;
XI - manter a guarda das cauções, cheques, ações, cartas de fiança, apólice de seguro e outros documentos entregues à responsabilidade do Departamento.
XII - coordenar os processos de análise e elaboração de fluxo de caixa previsto e realizado, a fim de identificar discrepâncias e solicitar correções;
XIII - acompanhar o desempenho econômico-financeiro do Município de Alfredo Chaves/ES por meio de levantamento de dados;
XIV - elaborar relatórios e indicadores de tesouraria;
XV - cumprir e fazer cumprir o Regimento Interno e as demais disposições legais ou regulamentares do funcionamento da Coordenadoria.
XVI - organizar e orientar as gerências e as secretarias, quanto a apresentação da documentação adequada para prestação de contas, através do caixa e bancos;
XVII - encaminhar à Administração as recomendações de procedimentos e práticas a serem adotadas de forma padronizada, para apreciação e deliberação da administração do Município;
XVIII - designar substituto ou auxiliar para assumir o encargo de executar a tarefa de registro e resumo dos trabalhos desenvolvidos em notas de reunião;
Parágrafo Único. A Coordenadoria Municipal de Tesouraria contará com a Gerência de Tesouraria, que tem como objetivo e competência: a atividade de recebimento de receitas provenientes de tributos ou a qualquer título; execução de pagamentos das despesas previamente processadas e autorizadas; a guarda e conservação de valores e títulos da Prefeitura; a emissão de cheques e requisição de talonários; o controle rigorosamente em dia, dos saldos das contas em estabelecimentos de créditos e movimentados pela Prefeitura; o recolhimento das importâncias devidas referentes a encargos da Prefeitura; a escrituração do livro caixa; a elaboração do boletim de movimento financeiro diário; o fornecimento de suprimento de dinheiro a outros órgãos da administração direta, quando autorizado pelo Prefeito; e outras atividades correlatas.
Art. 75 A Coordenadoria de Assuntos Tributários de Interesse Municipal, ligada diretamente à Secretaria Municipal de Finanças, tem como objetivos: a coordenação geral e controle das atividades tributárias do Município de Alfredo Chaves.
Art. 76 À Coordenadoria de Assuntos Tributários de Interesse Municipal compete:
I - assessorar o Prefeito e o Secretário Municipal de Finanças na formulação de planos, programas e tomadas de decisões;
II - coordenar a articulação com todos os órgãos da Secretaria, em nível de assessoramento direto ao Secretário Municipal de Finanças, a fim de integrar a ação global da instituição e compatibilizar as normas de procedimentos;
III - propor normas e procedimentos que facilitam o controle e verificação do recolhimento da receita própria de sua competência;
IV - programar e avaliar os serviços de arrecadação das receitas próprias da Secretaria Municipal de Finanças, bem como propor normas e programas destinados a acelerar a cobrança de tributos municipais;
V - colaborar na adoção de medidas necessárias à obtenção de adequado relacionamento contribuinte/fisco, inclusive promovendo reuniões e debates, expedindo instruções sobre as obrigações legais e regulamentares dos contribuintes;
VI - opinar sobre projetos de lei de natureza tributária que devam ser submetidos à Câmara Municipal;
VII - expedir atos normativos para execução dos serviços fiscais e de outras tarefas realizadas pelo pessoal que lhe é subordinado;
VIII - propor e elaborar, em conjunto com outros órgãos, instituições e manuais referentes a interpretação das normas tributárias, visando uniformidade de procedimentos fiscais;
IX - realizar propostas para o aperfeiçoamento do Sistema Tributário do Município;
X - propor programas de treinamento e aperfeiçoamento do pessoal lotado em sua área de competência;
XI - organizar, catalogar e divulgar normas, decisões e julgados administrativos e outras informações da área tributária de interesse do Município;
XII - supervisionar tecnicamente as atividades do sistema integrado de fiscalização tributária e perícias fiscais;
XIII - auxiliar nos trabalhos que envolvam auditorias;
XIV - promover a apuração de procedimentos e representações que envolvam a atuação dos órgãos ou de servidores da Secretaria Municipal de Finanças;
XV - sugerir ao Secretário ou adotar medidas visando o atendimento ou solução de matérias constantes nas denúncias, nos requerimentos e nas representações relativas à atuação da Secretaria Municipal de Finanças;
XVI - apurar por meio de sindicância, infração administrativa disciplinar atribuída a servidores da Secretaria Municipal de Finanças, denúncias formais, relativas a irregularidades e ilegalidades praticadas em qualquer órgão da SEMAF, dando ciência imediata ao titular do órgão a quem se subordine o autor ou autores do ato objeto da denúncia;
XVII - receber e examinar denúncias, requerimentos e representações que envolvam a atuação dos órgãos ou de servidores da Secretaria Municipal de Finanças;
XVIII - requerer ao Secretário de Finanças a designação de comissão para fins de Processo Administrativo Disciplinar;
XIX - sugerir ao Secretário Municipal de Finanças, quando necessário, a requisição de serviços técnicos e complementares afetos a outros órgãos ou entes públicos;
XX - examinar e emitir parecer ou relatório em processos que lhe sejam submetidos, encaminhado-os ao Secretário Municipal de Finanças;
XXI - sugerir ao Secretário Municipal de Finanças a adoção ou alteração de normas, orientações complementares, métodos e técnicas de trabalho, visando a racionalizar, uniformizar e aperfeiçoar a atuação disciplinar;
XXII - zelar pelo cumprimento regular e eficiente das normas legais e regulamentares;
XXIII - coordenar, acompanhar e arquivar cópia dos processos disciplinares contra à Fazenda Municipal;
XXIV - estudar e propor ao Secretário Municipal de Finanças medidas visando a dinamização e racionalização das atividades da Secretaria Municipal de Finanças;
XXV - exercer e auxiliar em outras atividades correlatas, especialmente as que forem atribuídas pelo Secretário Municipal de Finanças.
§ 1º A Coordenadoria de Assuntos Tributários de Interesse Municipal contará com a Gerência de Tributos e Fiscalização Municipal, que tem como objetivo e competência: promover a arrecadação dos tributos e rendas municipais, cumprindo e fiscalizando o cumprimento de leis, decretos, portarias, normas e regulamentos disciplinares da matéria tributária; inscrever e manter sobre controle a dívida ativa do município; coordenar os registros e as análises de dados sobre o comportamento fiscal dos contribuintes, com a finalidade de dirigir a fiscalização e orientar ações contra incorreções, sonegação, evasão e fraude no pagamento dos tributos municipais.
§ 2º A Gerência de Tributos e Fiscalização Municipal também compete:
I - planejar a operacionalização dos serviços de cadastro e fiscalização tributária;
II - orientar aos contribuintes quanto ao cumprimento de suas obrigações fiscais;
III - zelar pelo cumprimento das disposições do Código Tributário Municipal e demais legislação complementar;
IV - elaboração e atualização do cadastro de contribuintes de taxas e tributos municipais e a coordenação de atividades nas áreas de cadastro e fiscalização tributária;
V - organização, manutenção e atualização do cadastro de estabelecimentos comerciais, industriais e prestadoras de serviços, sujeitos ao pagamento de taxas e tributos municipais;
VI - organização e atualização do cadastro imobiliário e de contribuintes do Município;
VII - lançamento dos impostos, taxas e contribuição de melhoria, promovendo suas baixas, assim que forem liquidados os débitos correspondentes;
VIII - avaliação dos imóveis em caso de desapropriação ou alienação;
IX - proceder às alterações no cadastro concernentes a novos registros, baixas, e transferências de propriedades;
X - emitir e entregar carnês de cobrança de tributos ou fazer convênios para a sua execução;
XI - fornecer a relação de contribuintes em débito com a Prefeitura Municipal de Alfredo Chaves;
XII - acompanhar e controlar o recolhimento dos tributos municipais;
XIII - a notificação, intimação e auto de infração, quando da não observância às normas fiscais estabelecidas;
XIV - a fiscalização do cumprimento das leis e regulamentos fiscais relativos aos exercícios de atividades comerciais, industriais, de construções, profissionais liberais e prestadores de serviços;
XV - a inspeção e vistoria a fim de verificar a exatidão das declarações do contribuinte;
XVI - preparação e fornecimento de certidão negativa;
XVII - a inscrição em dívida ativa dos contribuintes em débito com a Prefeitura;
XVIII - a cobrança da Dívida Ativa na fase administrativa;
XIX - a elaboração mensal do demonstrativo da arrecadação da dívida para efeito da baixa no ativo financeiro;
XX - a emissão de Alvarás de Licença para funcionamento do comércio, indústria, construção e das atividades profissionais liberais;
XXI - a fiscalização do funcionamento do comércio ambulante e divertimentos públicos em geral;
XXII - executar um trabalho de conscientização tributária em todo o território municipal;
XXIII - outras atividades correlatas.
Art. 77 A Coordenadoria do Núcleo de Atendimento ao Contribuinte, ligada e subordinada diretamente à Secretaria Municipal de Finanças, compete:
I - conhecer a estrutura de atendimento ao contribuinte compreendendo as seguintes ações:
a) coordenar o levantamento de dados e a realização de pesquisas;
b) coordenar a identificação dos catálogos de todos os serviços oferecidos por canal de atendimento (via internet, presencial, plantão fiscal, entre outros);
c) acompanhar o mapeamento e o volume de serviços utilizados por canal de atendimento;
d) identificar e priorizar a realização de pesquisas e treinamentos de pessoas para a sua aplicação;
e) conhecer e coordenar a catalogação das principais dúvidas do contribuinte, junto aos canais de atendimento existentes;
II - analisar, propor e coordenar a execução de ações relacionadas à qualidade no atendimento ao contribuinte, compreendendo as seguintes tarefas:
a) analisar o fluxo de trabalho das centrais de atendimento existentes e propor plano de ação para a transformação em centrais de atendimento de excelência ao contribuinte;
b) identificar as necessidades e priorizar a qualificação dos recursos humanos das centrais de atendimento;
c) propor adequação da quantidade de recursos humanos à necessidades identificadas em cada central de atendimento;
d) propor extinção, criação ou melhorias dos processos das centrais de atendimento (inclusive instalações físicas);
e) criar e coordenar o plano de ação para implementação dos processos propostos;
f) disponibilizar catálogos de serviços e manter atualizada uma base de perguntas e respostas conforme as demandas dos contribuintes no portal da Prefeitura de Alfredo Chaves;
g) propor política de atendimento ao contribuinte baseada no código de Defesa do Contribuinte;
h) coordenar as ações para implementação do sistema de triagem e de tempo de atendimento junto ao NAC;
i) coordenar as ações de divulgação das pesquisas, das políticas adotadas de atendimento ao contribuinte, entre outros;
j) propor o alinhamento com o Planejamento Estratégico do canal de atendimento da Ouvidoria, como o meio de contato para reclamações de atendimento, denúncia de irregularidades fiscais e sugestões do contribuinte, e do canal de atendimento Plantão Fiscal, como meio para esclarecimento e informações sobre legislação tributária;
k) criar meios de ampla divulgação dos servidores disponíveis ao contribuinte;
l) coordenar as atividades para identificação dos setores do NAC;
III - acompanhar e monitorar os planos de ação, compreendendo as seguintes atividades:
b) monitorar os resultados das pesquisas aplicadas e as indicações das ações de melhorias;
c) monitorar os planos de ação e ações previstas no inciso II deste artigo;
d) revisar periodicamente os planos de ações e as ações propostas no inciso II deste artigo;
IV - avaliar os resultados e proceder a indicações e correções de melhorias;
V - emitir pareceres para tomadas de decisões relacionadas ao atendimento ao contribuinte;
VI - realizar outras atividades correlatas ao atendimento dos contribuintes.
Parágrafo Único. A Coordenadoria do Núcleo de Atendimento ao Contribuinte contará com a Gerência do Núcleo de Atendimento ao Contribuinte (NAC), que tem como objetivo e competência: facilitar o atendimento a todos os contribuintes que procuram o setor; executar, orientar, informar, esclarecer dúvidas e adotar medidas para melhorar a arrecadação, adotar procedimentos ágeis; fazer campanhas educativas e de conscientização e buscar parcerias para o bom andamento das atividades de competência do Núcleo.
Art. 78 A Secretaria Municipal de Planejamento e Desenvolvimento, ligada diretamente ao Chefe do Poder Executivo, tem como objetivo: administrar o sistema de planejamento e desenvolvimento municipal; formular, elaborar, coordenar, atualizar e supervisionar o orçamento municipal; coordenar a programação financeira orçamentária, elaborar, coordenar, atualizar, supervisionar e avaliar os planos, programas e projetos de desenvolvimento sócio-econômico e urbanístico, em articulação com os demais órgãos municipais na formulação de políticas públicas; propor e executar políticas relativas à ordenação territorial e tecnologia da informação, bem como disponibilizar para a sociedade informações indicadores relativos ao município; implantar projeto de transparência dos atos da Administração Pública Municipal.
Art. 79 Compete a Secretaria Municipal de Planejamento e Desenvolvimento:
I - formular e implementar o planejamento estratégico e integrado do Município;
II - promover e coordenar as articulações entre os órgãos da Administração Municipal, Estadual e Federal, e outros órgãos representantes da sociedade civil no interesse da integração das ações metropolitanas;
III - formular e aprimorar estratégias, normas, indicadores e padrões de operacionalização de ações governamentais, no âmbito do Município;
IV - promover e estimular a execução das políticas públicas voltadas para o desenvolvimento econômico, social e urbano do Município;
V - Articular e orientar a modernização e a reforma da Administração Municipal;
VI - desenvolver os programas de consórcios, concessões e de parcerias públicas e privadas;
VII - desenvolver e detalhar projetos técnicos de interesse do Município;
VIII - promover o planejamento global do Município, em articulação e cooperação com os níveis Federal e Estadual de governo;
IX - elaborar e coordenar o sistema de planejamento e de orçamento, os planos plurianuais, de metas e de integração de ações e as propostas orçamentárias em articulação com as diversas secretarias e demais órgãos da estrutura do Município;
X - formular e coordenar os planos municipais de desenvolvimento urbano, social, econômico, científico e tecnológico;
XI - administrar o sistema cartográfico e de estatística municipal;
XII - promover a realização de estudos e pesquisas sobre a realidade sócio-econômica do Município de Alfredo Chaves;
XIII - planejar e executar o plano de desenvolvimento integrado das atividades econômicas do Município, fomentando a atração e a seleção de investimentos públicos e privados;
XIV - apoiar os trabalhos dos conselhos de desenvolvimento econômico, urbano, saneamento e meio ambiente;
XV - avaliar e monitorar a ação governamental e dos órgãos e entidades da Administração Pública Municipal na consecução de metas e programas prioritários, definidos pelo Prefeito;
XVI - atuar nas ações relativas a emergência e calamidade pública, em parceria com a Defesa Civil do Município;
XVII - articular e propor políticas municipais de desenvolvimento da indústria, do comércio e dos serviços;
XVIII - formular política de apoio à microempresa, empresa de pequeno porte, agroturismo e artesanato;
XIX - coordenar a execução do Plano Diretor do Município;
XX - promover medidas compatíveis com a destinação institucional do órgão;
XXI - desempenhar outras atribuições que lhe forem expressamente cometidas pelo Chefe do Poder Executivo.
Art. 80 A Secretaria Municipal de Planejamento e Desenvolvimento terá sua subsecretaria e os seguintes órgãos.
Art. 81 Compete ao Subsecretário Municipal de Planejamento e Desenvolvimento:
I - substituir o Secretário de Planejamento e Desenvolvimento do Município em suas faltas ou impedimentos, ausências temporárias, férias, licenças ou afastamento ocasionais;
II - assistir o Secretário de Planejamento e Desenvolvimento do Município no exercício de suas atribuições e desempenhar atividades afins.
Art. 82 Os Órgãos vinculados à Secretaria Municipal de Planejamento e Desenvolvimento, são:
I - Gerência de
Planejamento e Desenvolvimento Econômico e Social;
I - Coordenadoria
de Planejamento e Desenvolvimento Econômico e Social; (Redação dada pela Lei Complementar nº 52, de 06 de
janeiro de 2025)
II - Gerência de Estudos, Projetos e Prestação de Contas;
III - Gerência do Plano Diretor Municipal;
IV - Agente de Desenvolvimento.
Art. 83 À Gerência de Planejamento e
Desenvolvimento Econômico e Social compete:
Art. 83 À Coordenadoria de Planejamento e Desenvolvimento Econômico e Social compete: (Redação dada pela Lei Complementar nº 52, de 06 de janeiro de 2025)
I - promover a atração de novas empresas para o Município, bem como criar condições para o fortalecimento das já existentes, proporcionado condições para o desenvolvimento sustentável, priorizando os setores de acordo com a vocação do Município;
II - elaborar Plano de Desenvolvimento Econômico para o Município, promovendo a geração de trabalho e renda nas áreas de agroindústria, indústria, comércio, serviços e turismo, atualizando-o permanentemente;
III - fomentar o acompanhamento técnico-gerencial dos projetos de desenvolvimento econômico do Município;
IV - desenvolver ações de incentivo à micro e pequenas empresas, através de projetos que fortaleçam o seu surgimento, sobrevivência e crescimento, elaborando programas setoriais de desenvolvimento em atuação conjunta com entidades específicas;
V - estimular a criação de incubadoras de empresas júnior dando orientações empresariais que permitam manter o seu primeiro negócio em condições de sobrevivência e crescimento;
VI - promover a identificação de áreas para a implantação de pólos industriais e de serviços;
VII - identificar junto ao meio industrial, comercial e de serviços às necessidades para melhorar a competitividade atual e futura das empresas locais;
VIII - promover o desenvolvimento da zona rural, através de orientação e assistência técnica aos proprietários e demais usuários da terra, fomentando o desenvolvimento da agroindústria;
IX - fomentar as potencialidades econômicas do Município de Alfredo Chaves;
X - fomentar o desenvolvimento sustentável do turismo em Alfredo Chaves;
XI - fomentar eventos e feiras que possam induzir o desenvolvimento da cidade e atrair turista;
XII - fomentar o desenvolvimento científico e tecnológico, voltado para a melhoria da qualidade de vida, aumento da produtividade e outras demandas e potencialidades da população do Município de Alfredo Chaves;
XIII - estabelecer convênios de cooperação técnica com outros municípios e entidades públicas ou privadas que contribuam para o desenvolvimento econômico do Município;
XIV - propor e orientar programas e projetos de fomento e de melhoria das infra-estruturas que permitam viabilizar o desenvolvimento econômico do Município;
XV - estimular a capacidade empreendedora dos empresários e de todos aqueles que desejarem montar seu próprio negócio nos limites do Município;
XVI - identificar necessidade e orientar programas de capacitação dos trabalhadores do Município junto a entidades públicas ou privadas, objetivando melhor qualificação profissional;
XVII - atuar como Secretaria-Executiva do Conselho Municipal de Desenvolvimento Econômico e Social;
XVIII - atuar em todo o Planejamento estratégico do Município, do Governo e da Administração Municipal;
XIX - atuar no Plano Plurianual, na Lei de Diretrizes Orçamentária e na Lei Orçamentária Anual;
XX - contribuir e coordenar a formulação do Plano de Ação do Governo Municipal e de Programas gerais e setoriais;
XXI - garantir a prestação de serviços municipais de acordo com o Plano de ação do Governo Municipal;
XXII - estabelecer diretrizes para a atuação da Administração Municipal;
XXIII - estabelecer objetivos para o conjunto de atividades da Secretaria e da administração Municipal, vinculadas a prazos e políticas para a sua consecução;
XXIV - promover a integração com órgãos e entidades da Administração Municipal, objetivando o cumprimento de atividades setoriais;
XXV - promover contatos e relações com autoridades e organizações dos diferentes níveis governamentais;
XXVI - demais atividades correlatas.
Art. 84 A Gerência de Estudos, Projetos e Prestação de Contas tem como objetivo e competência: elaborar e ou acompanhar a elaboração de estudos para análise de viabilidade de implantação dos projetos de interesse da municipalidade; acompanhar o desenvolvimento das etapas de todos os processos que terão que prestar contas juntos aos órgãos das diversas esferas de governo; juntar documentos, elaborar relatórios e apresentar a prestação de contas, conforme determina a legislação vigente, observando os procedimentos legais e cabíveis.
Art. 85 A Gerência do Plano Diretor Municipal - PDM tem como objetivo e competência: ordenar o pleno desenvolvimento das funções sociais do Município e garantir o bem-estar de seus habitantes; acompanhar, controlar e executar o instrumento global e estratégico da política de desenvolvimento local.
Art. 86 O Agente de Desenvolvimento tem como objetivo e competência: planejar, executar e articular as políticas para implementação da Lei Geral das Micro e Pequenas Empresas no Município; criar uma articulação e mobilização na cidade em torno da causa do desenvolvimento local; planejar estrategicamente, interagir com as lideranças, ter capacidade de negociação e ponderação, devendo acompanhar um conhecimento básico e crescente sobre desenvolvimento, suas práticas e princípios; desenvolver competências específicas, como planejamento estratégico, técnicas para moderação de grupos, negociação e solução de conflitos, além da elaboração e gestão de projetos, articulação, captação de recursos.
Art. 87 A Secretaria Municipal de agricultura, subordinada diretamente ao chefe do Poder Executivo, tem como âmbito de ação o planejamento, a coordenação, a execução e o controle das atividades referentes à agricultura, pecuária, reflorestamento, apoio ao cooperativismo rural, eletrificação rural, telefonia rural, tecnologias voltadas para o desenvolvimento do campo e demais atividades desenvolvidas na área rural do Município.
Art. 88 Compete à Secretaria Municipal de Agricultura:
I - a realização de programas de fomento à agropecuária, indústria, comércio e todas as atividades produtivas do Município;
II - a articulação com diferentes órgãos, tanto no âmbito governamental como na iniciativa privada, visando o aproveitamento de incentivos e recursos financeiros para a economia do Município;
III - a elaboração de cadastro dos diversos tipos de produtores agrícolas rurais do Município;
IV - apoiar à difusão de novas tecnologias nas diversas áreas da produção rural;
V - a manutenção de culturas tradicionais, bem como a diversificação de novas culturas vegetais e animais;
VI - orientação para o uso do solo, correção, adubação e tratos culturais;
VII - apoiar aos pequenos proprietários do Município com maquinários e técnicos capacitados e equipamentos;
VIII - a implantação e manutenção de viveiros, objetivando ao fornecimento de mudas e sementes aos produtores com a finalidade de melhorar a qualidade e diversificação dos produtos, bem como a criação e manutenção de hortas comunitárias e escolares;
IX - apoiar todo o programa de desenvolvimento voltado para o produtor rural;
X - apoiar o cooperativismo rural;
XI - planejar, coordenar, orientar, acompanhar e executar os programas da área;
XII - apoiar operacionalmente a execução de todos os projetos que envolvam o uso de máquinas e equipamentos;
XIII - emitir o Certificado Fitossanitário de Origem - CFO;
XIV - apoiar o produtor rural com máquinas e equipamentos;
XV - gerenciar, coordenar, controlar e fiscalizar as atividades desenvolvidas no Parque de Exposição Agropecuária do Município de Alfredo Chaves.
XVI - demais atividades correlatas.
Art. 89 A Secretaria Municipal de Agricultura terá uma subsecretaria e demais órgãos:
Art. 90 Compete ao Subsecretário Municipal de Agricultura:
I - substituir o Secretário de Agricultura do Município em suas faltas ou impedimentos, ausências temporárias, férias, licenças ou afastamento ocasionais;
II - assistir o Secretário de Agricultura do Município no exercício de suas atribuições e desempenhar atividades afins.
Art. 91 Os Órgãos vinculados à Secretaria Municipal de Agricultura, são:
I - Coordenadoria Técnica de Serviços de Inspeção Municipal;
II - Gerência de Apoio ao Produtor Rural;
III - Gerência de Programas e Projetos da Agricultura.
IV - Gerência de Apoio ao INCRA e ITR; (Dispositivo incluído pela Lei Complementar n° 47, de 04 de abril de 2024)
V - Coordenadoria Municipal de Agricultura. (Dispositivo incluído pela Lei Complementar n° 47, de 04 de abril de 2024)
Art. 92 A Coordenadoria Técnica de Serviços de Inspeção Municipal tem por objetivo e competência:
I - emitir certificado de registro dos estabelecimentos;
II - elaborar o programa de trabalho de inspeção e fiscalização;
III - elaborar plano de inspeção e fiscalização nos estabelecimentos registrados no S.I.M., além de supervisão dos respectivos inspetores, de forma que seja mantida uma atenção intensiva e periódica;
IV - elaborar programas de treinamento e capacitação para o corpo técnico responsável pela execução das atividades de inspeção;
V - elaborar programa de análises fiscais;
VI - elaborar programa de combate à clandestinidade;
VII - promover a integração e o relacionamento entre o S.I.M. e secretarias do Município, no que concerne aos assuntos relacionados à inspeção de produtos de origem animal;
VIII - orientar os funcionários sob sua responsabilidade, coordenando os trabalhos relacionados à inspeção de produtos de origem animal;
IX - coordenar os materiais destinados ao S.I.M. para a plena execução dos trabalhos relacionados à inspeção de produtos de origem animal;
X - propor, em conjunto com o(a) Secretário(a) Municipal de Agricultura, aos estabelecimentos ações corretivas para as não conformidades detectadas;
XI - representar o S.I.M. sempre que houver solicitação por parte de qualquer instância do poder público ou da iniciativa privada;
XII - participar de projetos de educação sanitária relacionados à inspeção;
XIII - Elaborar notas técnicas, manuais técnicos e toda legislação necessária para garantir o pleno cumprimento, qualitativo e quantitativo, das ações de inspeção;
XIV - efetuar a compilação de dados estatísticos e gráficos;
XV - coordenar ações de fiscalização com outros órgãos/instituições, no combate ao abate clandestino de animais e fabricação/industrialização de produtos sem inspeção sanitária oficial.
Art. 93 A Gerência de Apoio ao Produtor Rural tem por objetivo e competência: elaborar, coordenar e executar no todo ou em parte, projetos executivos de apoio ao produtor rural, supervisionar sua execução e acompanhar a prestação de contas.
Art. 94 Gerência de Programas e Projetos da Agricultura tem por objetivo e competência: elaborar, coordenar e executar no todo ou em parte, projetos executivos de apoio ao produtor rural, supervisionar sua execução e acompanhar a prestação de contas.
Art. 94-A A Coordenadoria Municipal de Agricultura é órgão ligado diretamente a Secretaria Municipal de Agricultura, e tem como objetivo facilitar o atendimento a todos os contribuintes que procuram o setor; executar, oriental; informar, esclarecer dúvidas e adotar medidas para melhorar a arrecadação, adotar procedimentos ágeis; fazer campanhas educativas e de conscientização e buscar parcerias para o bom andamento das atividades de competência da secretaria. (Dispositivo incluído pela Lei Complementar n° 47, de 04 de abril de 2024)
I - Planejar, organizar, coordenar, controlar e implementar a política de organização dos trabalhos da secretaria; (Dispositivo incluído pela Lei Complementar n° 47, de 04 de abril de 2024)
II - Coordenar a identificação dos catálogos de todos os serviços oferecidos por canal de atendimento (via internet, presencial, entre outros); (Dispositivo incluído pela Lei Complementar n° 47, de 04 de abril de 2024)
III - Acompanhar o mapeamento e o volume de serviços utilizados por canal de atendimento; (Dispositivo incluído pela Lei Complementar n° 47, de 04 de abril de 2024)
IV - Identificar e priorizar a realização de pesquisas e treinamentos de pessoas para a sua aplicação; (Dispositivo incluído pela Lei Complementar n° 47, de 04 de abril de 2024)
V - Conhecer e coordenar a catalogação das principais dúvidas dos produtores, junto aos canais de atendimento existentes; (Dispositivo incluído pela Lei Complementar n° 47, de 04 de abril de 2024)
VI - Analisar, propor e coordenar a execução de ações relacionadas a qualidade no atendimento ao produtor rural, compreendendo as seguintes tarefas: (Dispositivo incluído pela Lei Complementar n° 47, de 04 de abril de 2024)
a) analisar o fluxo de trabalho das centrais de atendimento existentes e propor plano de ação para a transformação em centrais de atendimento de excelência ao produtor rural; (Dispositivo incluído pela Lei Complementar n° 47, de 04 de abril de 2024)
b) Identificar as necessidades e priorizar a qualificação dos recursos humanos das centrais de atendimento; (Dispositivo incluído pela Lei Complementar n° 47, de 04 de abril de 2024)
c) propor adequação da quantidade de recursos humanos a necessidades identificadas em cada central de atendimento; (Dispositivo incluído pela Lei Complementar n° 47, de 04 de abril de 2024)
d) propor extinção, criação ou melhorias dos processos das centrais de atendimento (inclusive instalações físicas); (Dispositivo incluído pela Lei Complementar n° 47, de 04 de abril de 2024)
e) criar e coordenar o plano de ação para implementação dos processos propostos; (Dispositivo incluído pela Lei Complementar n° 47, de 04 de abril de 2024)
f) disponibilizar catálogos de serviços e manter atualizada uma base de perguntas e respostas. (Dispositivo incluído pela Lei Complementar n° 47, de 04 de abril de 2024)
VII - conforme as demandas dos contribuintes no portal da Prefeitura de Alfredo Chaves; acompanhar e monitorar os planos de ação, compreendendo as seguintes atividades: (Dispositivo incluído pela Lei Complementar n° 47, de 04 de abril de 2024)
a) monitorar os resultados das pesquisas aplicadas e as indicações das ações de melhorias. (Dispositivo incluído pela Lei Complementar n° 47, de 04 de abril de 2024)
Art. 94-B A Gerência de Apoio ao INCRA e /TR tem por objetivo e competência: (Dispositivo incluído pela Lei Complementar n° 47, de 04 de abril de 2024)
I - Planejar, organizar, coordenar, controlar, implementar a política de serviço de cadastro rural de competência do INCRA (Instituto Nacional de Colonização e Reforma Agraria) e ITR (Imposto Territorial Rural), no âmbito municipal, independentemente do local de residência dos solicitantes proprietários e posseiros rurais ou do imóvel; (Dispositivo incluído pela Lei Complementar n° 47, de 04 de abril de 2024)
II - Realizar a inclusão ou a alteração cadastral de imóveis rurais e pessoas a ele associados no SNCR; (Dispositivo incluído pela Lei Complementar n° 47, de 04 de abril de 2024)
III Verificar e analisar a documentação comprobatória apresentada pelos detentores de imóveis rurais;
IV - Proceder as atualizações cadastrais solicitadas pelos detentores de imóveis mediante apresentação de documentação comprobatória exigida pelos normativos do INCRA; (Dispositivo incluído pela Lei Complementar n° 47, de 04 de abril de 2024)
V- Realizar consultas no SNCR e responder as respectivas demandas, observadas as restrições de sigilos; (Dispositivo incluído pela Lei Complementar n° 47, de 04 de abril de 2024)
VI - Emitir o Certificado de Cadastro de Imóvel Rural - CCIR; (Dispositivo incluído pela Lei Complementar n° 47, de 04 de abril de 2024)
VII - Encaminhar ao INCRA os requerimentos e documentos recepcionados referentes aos serviços de cadastro rural e competência da Autarquia, quando demandado pelos interessados; (Dispositivo incluído pela Lei Complementar n° 47, de 04 de abril de 2024)
VIII - Prestar informações correlates aos serviços de cadastro rural de competência do INCRA sobre cadastramento, CCIR, cancelamento de cadastro, certidões de cadastros, descaracterização e o desmembramento de Imóveis Rurais; (Dispositivo incluído pela Lei Complementar n° 47, de 04 de abril de 2024)
IX - Consultar ao CNIR, o qual tem como objetivo prover o Estado com dados qualificados indispensáveis a formulação das políticas públicas voltadas a questão agraria, disponibilizar para a sociedade informações oficiais sobre o meio rural brasileiro e conferir maior segurança jurídica as questões relacionadas a propriedade territorial rural, ao prever a modelização do intercâmbio com os serviços notariais e registrais; (Dispositivo incluído pela Lei Complementar n° 47, de 04 de abril de 2024)
X - Alteração de titularidade por alienação total, cancelamento e reativação do ITR; (Dispositivo incluído pela Lei Complementar n° 47, de 04 de abril de 2024)
XI - Emissão de comprovante de Inscrição do ITR no sistema CAFIR. (Dispositivo incluído pela Lei Complementar n° 47, de 04 de abril de 2024)
Art. 95 A Secretaria Municipal de Obras tem como objetivo: planejar, coordenar, executar e avaliar as atividades relacionadas à execução de obras de pavimentação e drenagem do Município, e sua conservação e manutenção; planejamento, execução e manutenção de obras de construção civil; manutenção e conservação das edificações municipais; garantir o perfeito funcionamento dos veículos, caminhões, máquinas e equipamentos públicos; garantir o cumprimento da legislação municipal sobre a concessão do transporte de passageiro individual e coletivo.
Art. 96 Compete à Secretaria Municipal de Obras:
I - contribuir e coordenar a formulação do Plano de Ação do Governo Municipal e de programas gerais e setoriais inerentes à Secretaria;
II - garantir a prestação de serviços municipais de acordo com as diretrizes de governo;
III - estabelecer diretrizes para a atuação da Secretaria;
IV - estabelecer objetivos para o conjunto de atividades da Secretaria, vinculadas a prazos e políticas para sua consecução;
V - promover a integração com órgãos e entidades da administração, objetivando o cumprimento de atividades setoriais;
VI - promover contatos e relações com autoridades e organizações dos diferentes níveis governamentais;
VII - promover a execução de obras públicas e serviços de conservação e recuperação periódica nos próprios municipais;
VIII - coordenar a elaboração e o cumprimento do plano de manutenção do município, em colaboração com as demais Secretarias Municipais;
IX - coordenar a execução de atividades de construção e conservação das vias e obras públicas;
X - promover a execução de atividades de construção, conservação e manutenção de canais e galerias pluviais das áreas urbanas;
XI - acompanhar o andamento das obras públicas contratadas à terceiros;
XII - colaborar com as demais Secretarias a fim de obter o licenciamento para localização e funcionamento de atividades comerciais, industriais e de serviços, de acordo com as normas municipais que regulam o uso do solo;
XIII - promover um processo sistemático de planejamento e normatizaçãodaestruturaorganizacionaledosmétodosdetrabalhodaPrefeitura Municipal de Alfredo Chaves;
XIV - promover a integração com órgãos e entidades da Administração pública e iniciativa privada, objetivando o cumprimento de atividades setoriais;
XV - organizar, coordenar e exercer o controle de atividades urbanas do Município;
XVI - desenvolver demais atividades afins.
Art. 97 A Secretaria Municipal de Obras do Município terá uma subsecretaria e demais órgãos:
Art. 98 Compete ao Subsecretário Municipal de Obras:
I - Substituir o Secretário de Obras do Município em suas faltas ou impedimentos, ausências temporárias, férias, licenças ou afastamento ocasionais;
II - Assistir o Secretário de Obras do Município no exercício de suas atribuições e desempenhar atividades afins.
Art. 99 Os Órgãos vinculados à Secretaria Municipal de Obras, são:
I - Coordenadoria Municipal de Transporte.
a) Gerência de Transportes;
b) Assessor Técnico de Inspeção e Fiscalização de Transporte;
II - Gerência de Iluminação Pública;
III - Gerência de Mecânica Geral;
IV - Gerência de Obras Públicas.
Art. 100 À Coordenadoria Municipal de Gestão de Transporte compete as seguintes atribuições:
I - planejar, organizar, dirigir, coordenar, controlar e implementar a política de transportes e trânsito, bem como suas ações de fiscalização;
II - organizar a circulação de cargas;
III - gerenciar, supervisionar e executar serviços de sua compentência;
IV - monitorar e avaliar a implementação dos planos, programas e ações decorrentes de transporte e trânsito;
V - planejar, organizar, dirigir, coordenar e controlar a execução de convênios firmados com órgãos federais e estaduais, bem como, entidades governamentais e não governamentais nas áreas de sua competência;
VI - mapear e manter atualizada a estrutura viária do Município;
VII - realizar estudos para a melhoria da estrutura viária do Município;
VIII - propor alterações no trânsito e na estrutura viária para melhorar o fluxo de deslocamento dos veículos;
IX - manter cadastro atualizado das empresas de transporte de passageiros e respectivos veículos em uso;
X - manter em perfeito estado de conservação as estradas de rodagem, bem como fiscalizar sua utilização;
XI - coordenar todos os serviços técnicos concernentes à construção, reconstrução, pavimentação e melhoramentos de estradas do Município;
XII - prever e requisitar o material necessário à construção, conservação e melhoramentos das estradas municipais;
XIII - planejar, coordenar, supervisionar, avaliar e fiscalizar as atividades do pessoal que estiver sob sua responsabilidade;
XIV - participar da implantação de planos, fluxos e rotinas, objetivando a simplificação e aperfeiçoamento de métodos de trabalho;
XV - solucionar problemas surgidos em seu âmbito e quando de maior relevância e peculiaridade submeter à apreciação superior;
XVI - coordenar, controlar, fiscalizar as concessões da exploração dos serviços de transporte de passageiro municipal, individual e coletivo, prezando por sua conservação e manutenção.
§ 1º A Coordenadoria contará com uma gerência e uma assessoria, quais sejam:
I - a Gerência de Transportes tem como objetivos e competência: auxiliar no planejamento, coordenação e gerenciamento da execução das políticas municipais de transporte, trânsito e de infra-estrutura, promovendo sua articulação com as políticas regionais, estaduais e nacionais, através da adequada administração dos recursos disponíveis; auxiliar no planejamento, coordenação e execução das diretrizes da administração municipal concernente ao uso de toda frota de veículos, caminhões e ônibus, do município, além de acompanhar, controlar, fiscalizar, em conjunto com a Coordenadoria de Transportes, a concessão do transporte de passageiro individual e coletivo municipal.
II - a Assessoria Técnica de Inspeção e Fiscalização de Transporte Público tem como competência e atribuições: implantar normas e procedimentos referentes à fiscalização dos veículos, seus condutores e prestadores de transporte público diferenciado; elaborar estudos de novas tecnologias de veículos e equipamentos; assessorar na fiscalização da infraestrutura das garagens e dos veículos pertencentes a Administração Municipal.
Art. 101 A Gerência de Iluminação Pública tem por objetivo: elaborar, coordenar e executar no todo ou em parte, projetos executivos de iluminação pública e supervisionar sua execução pela empresa concessionária de energia elétrica.
Art. 102 A Gerência de Mecânica Geral tem como objetivo e competência: atender as demandas, controlar, executar os serviços, assim como a substituição de peças, quando necessário, de todo e qualquer defeito apresentado pelos veículos, motos, caminhões, ônibus, tratores, retro-esscavadeira, pá- carregadeira, motoniveladora e qualquer outro equipamento do Poder Público Municipal ou de outro órgão que esteja à disposição da municipalidade.
Art. 103 A Gerência de Obras Públicas tem como objetivos e competência: coordenar as atividades relacionadas ao planejamento e execução de obras e serviços de engenharia sob responsabilidade da municipalidade; implantar, coordenar e executar as medidas técnicas e administrativas de competência do Poder Público Municipal; orientar e preparar programas e projetos arquitetônicos, elaborados pela Secretaria ou contratados, em parceria com os órgãos afins; analisar, fiscalizar e julgar os pedidos de aprovação de projetos e de licença de edificações públicas e particulares; promover a aprovação de projetos, de acordo com a legislação vigente, e a emissão de pareceres referentes aos projetos de construção e regularização de obras; elaborar, acompanhar e controlar, em articulação com as áreas afins, projetos destinados a programas de apoio à construção, ampliação e melhorias habitacionais de pessoas de baixa renda, em áreas do Município.
Art. 104 A Secretaria Municipal de Esportes e Lazer tem como objetivos:planejar e coordenar o apoio e a execução de atividades esportivas e de lazer que permitam a humanização da vida urbana e a integração de todas as comunidades urbanas e rurais; impulsionar a população para o desenvolvimento da cidadania, atividades que permitem a humanização da vida urbana e a integração de todas as comunidades urbanas e rurais.
Art. 105 Compete à Secretaria Municipal de Esportes e Lazer:
I - planejar e coordenar projetos e programas de desenvolvimento de atividades esportivas e de lazer;
II - promover o incentivo a prática esportiva pela população;
III - contribuir para a manutenção e ampliação de áreas públicas para prática esportiva e lazer;
IV - coordenar as atividades de educação esportiva da população;
V - desenvolver, promover, divulgar e controlar as atividades esportivas nos centros de lazer do Município, estimulando o hábito de esporte de massa na comunidade;
VI - desenvolver, promover, divulgar e controlar as atividades de esportes radicais no Município;
VII - obter a participação e colaboração dos órgãos e entidades privadas nas promoções;
VIII - coordenar programas, projetos e eventos esportivos especializados, voltados para os portadores de deficiências físicas, incapacitados e idosos;
IX - desenvolver, promover, divulgar as atividades nos centros de lazer do Município, estimulando o hábito de esporte de massa na comunidade;
X - elaborar e atualizar os registros das entidades esportivas e centros comunitários;
XI - acompanhar, incentivar e apoiar as manifestações e atividades esportivas das entidades, atletas e comunidades;
XII - criar meios para implantação de atividades simples, envolvendo grande número de participantes;
XIII - supervisionar os equipamentos esportivos, instalações locais destinados à prática do esporte no Município;
XIV - fiscalizar e orientar quanto à utilização das áreas esportivas e de lazer;
XV - incentivar o uso das praças e parques, organizando a utilização da área esportiva;
XVI - incentivar o uso dos centros de lazer por entidades organizadas, estimulando a prática esportiva;
XVII - solicitar, quando necessário, o conserto dos equipamentos esportivos e recreativos;
XVIII - incentivar e realizar campanhas educativas visando à utilização e conservação das áreas esportivas e recreativas do Município;
XIX - acompanhar a execução dos projetos esportivos, recreativos e de lazer da Secretaria nas áreas;
XX - coordenar o uso das instalações das áreas esportivas conveniadas com o Município;
XXI - coordenar o uso das instalações das áreas esportivas conveniadas com o Município;
XXII - promover, apoiar e incentivar ruas de lazer e atividades correlatas nas comunidades;
XXIII - sugerir a criação e utilização de áreas para a comunidade;
XXIV - desenvolver e promover cursos, seminários e palestras;
XXV - elaborar o calendário anual de eventos esportivos, bem como, acompanhar a execução dos mesmos;
XXVI - elaborar e acompanhar a execução dos Projetos de recreação e Lazer;
XXVII - estimular o intercâmbio com entidades organizadas;
XXVIII - organizar atividades com a participação de pais e filhos;
XXIX - organizar torneios e campeonatos de Futebol de Várzea;
XXX - coordenar a realização e a participação em todos os tipos de competição esportiva;
XXXI - promover a doação de material esportivo, traves e etc., como forma de incentivo aos esportes;
XXXII - estabelecer parcerias com entidades sem fins lucrativos para a realização de eventos esportivos, celebrando convênio para o repasse de recursos financeiros;
XXXIII - elaborar projetos de captação de recursos, conforme Lei Federal nº 11.438/2006 e suas alterações.
XXXIV - desempenhar atividades afins.
Art. 106 A Secretaria
Municipal de Esportes e Lazer terá uma subsecretaria, e demais órgãos. (Dispositivo revogado pela Lei Complementar nº 52, de
06 de janeiro de 2025)
Art. 107 Compete ao
Subsecretário Municipal de Esportes e Lazer: (Dispositivo revogado pela Lei Complementar nº 52, de
06 de janeiro de 2025)
I - substituir o
Secretário de Esportes e Lazer do Município em suas faltas ou impedimentos,
ausências temporárias, férias, licenças ou afastamento ocasionais; (Dispositivo revogado pela Lei Complementar nº 52, de
06 de janeiro de 2025)
II - assistir o
Secretário de Esportes e Lazer do Município no exercício de suas atribuições e
desempenhar atividades afins. (Dispositivo
revogado pela Lei Complementar nº 52, de 06 de janeiro de 2025)
Art. 107-A Compete ao Gerente de Esportes e Lazer: (Dispositivo incluído pela Lei Complementar nº 52, de 06 de janeiro de 2025)
I - auxiliar na promoção de cursos, seminários, congressos, encontros e atividades correlatas que auxiliem o treinamento e aperfeiçoamento dos servidores lotados na Secretaria Municipal de Esporte e Lazer; (Dispositivo incluído pela Lei Complementar nº 52, de 06 de janeiro de 2025)
II - acompanhar e Elaborar Relatórios sobre os eventos desportivos; (Dispositivo incluído pela Lei Complementar nº 52, de 06 de janeiro de 2025)
III - acompanhar e Elaborar Relatórios sobre o desempenho dos servidores lotados na Secretaria Municipal de Esportes e Lazer; (Dispositivo incluído pela Lei Complementar nº 52, de 06 de janeiro de 2025)
IV - buscar patrocínios e captar recursos variados para a realização das atividades correlatas à SEMEL; (Dispositivo incluído pela Lei Complementar nº 52, de 06 de janeiro de 2025)
V - coordenar a
realização de competições esportivas no âmbito municipal. (Dispositivo incluído pela Lei Complementar nº 52, de
06 de janeiro de 2025)
Art. 108 Os Órgãos vinculados à Secretaria Municipal de Esportes e Lazer, são:
I - Coordenadoria de Projetos e Execução de Atividades Esportivas;
II - Setor de Desenvolvimento Esportivo;
III - Setor de Apoio aos Esportes Escolares.
Art. 109 A Coordenadoria de Projetos e Execução de Atividades Esportivas, tendo como atribuições: coordenar, orientar, executar e auxiliar no controle dos projetos de esporte e lazer no Município de Alfredo Chaves.
Art. 110 A Coordenadoria de Projetos e Execução de Atividades Esportivas competem as seguintes atribuições:
I - auxiliar na
coordenação e elaboração dos planos e programas que tenham por objetivo o
desenvolvimento das atividades desportivas e recreativas; (Dispositivo revogado pela Lei Complementar nº 52, de
06 de janeiro de 2025)
II - auxiliar na
promoção de cursos, seminários, congressos, encontros e atividades correlatas
que auxiliem o treinamento e aperfeiçoamento dos servidores lotados na
Secretaria Municipal de Esporte e Lazer; (Dispositivo
revogado pela Lei Complementar nº 52, de 06 de janeiro de 2025)
III - coordenar a realização de competições esportivas no âmbito municipal;
IV - auxiliar no controle do calendário esportivo no âmbito da Secretaria Municipal de Esporte e Lazer;
V - controlar o sistema de informação na área das práticas de educação física e atividade de registro e cadastramentos de alunos atletas;
VI - planejar e executar atividades nas quadras esportivas, campo de futebol, praças saudáveis e parques, estabelecendo um calendário anual;
Art. 111 O Setor de Desenvolvimento Esportivo tem como objetivo e competência: planejar, autorizar, executar, disciplinar, supervisionar e fiscalizar a execução das modalidades esportivas.
Art. 112 O Setor de Apoio aos Esportes Escolares tem como objetivo e competência: planejar, autorizar, executar, disciplinar, supervisionar e fiscalizar a execução dos esportes escolares.
Art. 113 A Secretaria Municipal de Educação tem como objetivo planejar e garantir a prestação dos serviços educacionais no âmbito do Município.
Art. 114 Compete a Secretaria Municipal de Educação:
I - contribuir, coordenar e cumprir para a formulação do Plano de Ação do Governo Municipal e programas gerais e setoriais inerentes a Secretaria;
II - garantir a prestação de serviços municipais de acordo com as diretrizes de governo;
III - estabelecer diretrizes para a atuação da Secretaria, visando a ampliação da oferta de vagas e a melhoria da qualidade de ensino;
IV - estabelecer objetivos para o conjunto de atividades da Secretaria vinculados a prazos e políticas para sua consecução;
V - promover a integração com órgãos e entidades da administração, objetivando o cumprimento de atividades setoriais;
VI - articular-se com outras esferas de governo e prefeituras de outros municípios para estabelecimento de convênios e consórcios na busca de soluções para problemas educacionais municipais de caráter regional;
VII - promover a viabilização da execução da política de educação para crianças, adolescentes e adultos, na modalidade regular e não-formal;
VIII - promover a viabilização da execução da política de educação para pessoas portadores de necessidade educativas especiais, nas áreas de excepcionalidades mental, física, auditiva e visual, integrando o excepcional social, física e funcionalmente ao sistema de ensino;
IX - promover a melhoria da qualidade de ensino, considerando suas dimensões pedagógicas e política;
X - promover a elaboração de diagnóstico, estudos estatísticos, normas e projetos setoriais de interesse da Educação;
XI - promover a avaliação e execução da política de educação para jovens e adultos;
XII - promover eventos recreativos e esportivos de caráter integrativo, voltado aos alunos das escolas municipais;
XIII - ampliar o parque escolar, em observância às especificações técnicas para construções escolares e aos estudos oriundos do planejamento da rede;
XIV - coordenar as atividades de infra-estrutura relativa a materiais, prédios e equipamentos e de recursos humanos necessários ao funcionamento regular do sistema educacional;
XV - valorizar os profissionais de ensino, garantido seus direitos na forma da lei;
XVI - manter intercâmbio com os sistemas de ensino de outros Municípios, dos Estados e do Distrito Federal, assim como com o Conselho Estadual e Federal de Educação;
XVII - planejar ações para promoção da participação dos pais e dos profissionais no processo educativo;
XVIII - planejar ações para promoção da participação de alunos nas decisões no âmbito das Unidades Escolares da Rede Municipal de Ensino;
XIX - organizar eleições para os Conselhos de Escola, acompanhando e assessorando seus membros;
XX - planejar ações para desenvolver relações interpessoais, envolvendo pais, comunidades e profissionais de educação;
XXI - executar os serviços de recebimento, classificação, catalogação, guarda e conservação de processos e documentos da rede de ensino municipal;
XXII - divulgar o acervo do arquivo junto à comunidade;
XXIII - executar o serviço de manutenção e conservação pra proteger o acervo;
XXIV - promover o desenvolvimento de projetos especiais que objetivem o enriquecimento curricular;
XXV - apoiar a Unidade do Movimento Promocional do Estado do Espírito Santo - MEPES, instalada no Município, celebrando convênio para repasse de recursos financeiros, pedagógico e humanos;
XXVI - desempenhar outras atividades afins.
Art. 115 A Secretaria Municipal de Educação terá uma subsecretaria e demais órgãos.
Art. 116 Compete ao Subsecretário Municipal de Educação:
I - substituir o Secretário de Educação do Município em suas faltas ou impedimentos, ausências temporárias, férias, licenças ou afastamento ocasionais;
II - assistir o Secretário de Educação do Município no exercício de suas atribuições e desempenhar atividades afins.
Art. 117 Os Órgãos vinculados à Secretaria
Municipal de Educação, são:
I - Gerência de
Planejamento, Projetos, e Manutenção da Rede Física Escolar;
II - Gerência
Setorial de Pessoal;
III - Setor
Transporte Oficial e Escolar;
IV - Setor de
Serviço de Alimentação e Nutrição;
V - Setor de
Administração de Materiais;
VI - Centros de
Educação Infantil (Creches);
VII - Escolas
de Ensino Fundamental;
VIII - Coordenação
Escolar da Educação Básica;
Art. 117 Os Órgãos vinculados à Secretaria Municipal de Educação, são: (Redação dada pela Lei Complementar n° 42, de 06 de outubro de 2023)
I - Coordenadoria Setorial de Planejamento; (Redação
dada pela Lei Complementar n° 42, de 06 de outubro de 2023)
II - Gerência de Planejamento, Projetos, e
Manutenção da Rede Física Escolar; (Redação
dada pela Lei Complementar n° 42, de 06 de outubro de 2023)
III - Gerência Setorial de Prestação de Contas; (Redação
dada pela Lei Complementar n° 42, de 06 de outubro de 2023)
I - Coordenadoria Setorial de Planejamento: (Redação dada pela Lei Complementar nº 52, de 06 de janeiro de 2025)
a) Gerência de Recursos Humanos e Almoxarifado; (Dispositivo incluído pela Lei Complementar nº 52, de 06 de janeiro de 2025)
b) Gerência de Planejamento e Projetos; (Dispositivo incluído pela Lei Complementar nº 52, de 06 de janeiro de 2025)
c) Gerência de Prestação de Contas; (Dispositivo incluído pela Lei Complementar nº 52, de 06 de janeiro de 2025)
d) Gerência de Transporte Oficial e Escolar. (Dispositivo incluído pela Lei Complementar nº 52, de 06 de janeiro de 2025)
II - Gerência Pedagógica: (Redação dada pela Lei Complementar nº 52, de 06 de janeiro de 2025)
a) Subgerência de Educação Especial Inclusiva; (Dispositivo incluído pela Lei Complementar nº 52, de 06 de janeiro de 2025)
a)1) Setor de Psicologia; (Dispositivo incluído pela Lei Complementar nº 52, de 06 de janeiro de 2025)
a)2) Setor de Serviço Social; (Dispositivo incluído pela Lei Complementar nº 52, de 06 de janeiro de 2025)
b) Subgerência de Ensino Fundamental; (Dispositivo incluído pela Lei Complementar nº 52, de 06 de janeiro de 2025)
b)1) Setor de Escolas Anos Iniciais; (Dispositivo incluído pela Lei Complementar nº 52, de 06 de janeiro de 2025)
b)2) Setor de Escolas Anos Finais; (Dispositivo incluído pela Lei Complementar nº 52, de 06 de janeiro de 2025)
b)3) Setor de Escolas em Tempo Integral; (Dispositivo incluído pela Lei Complementar nº 52, de 06 de janeiro de 2025)
c) Subgerência de Educação Infantil; (Dispositivo incluído pela Lei Complementar nº 52, de 06 de janeiro de 2025)
c)1) Setor de Creches; (Dispositivo incluído pela Lei Complementar nº 52, de 06 de janeiro de 2025)
c)2) Setor de Pré-Escolas. (Dispositivo incluído pela Lei Complementar nº 52, de 06 de janeiro de 2025)
III - Gerência
de Nutrição e Alimentação Escolar. (Redação dada
pela Lei Complementar nº 52, de 06 de janeiro de 2025)
IV - Gerência de Pessoal da Educação; (Redação
dada pela Lei Complementar n° 42, de 06 de outubro de 2023)
V - Setor de Informatização; (Redação
dada pela Lei Complementar n° 42, de 06 de outubro de 2023)
VI - Setor de Alimentação e Nutrição Escolar; (Redação
dada pela Lei Complementar n° 42, de 06 de outubro de 2023)
VII - Setor de Administração de Materiais; (Redação
dada pela Lei Complementar n° 42, de 06 de outubro de 2023)
VIII - Setor de Transporte Oficial e Escolar; (Redação
dada pela Lei Complementar n° 42, de 06 de outubro de 2023)
IX - Centros de Educação Infantil (Creches) – Diretor Escolar; (Dispositivo incluído pela Lei Complementar n° 42, de 06 de outubro de 2023)
X - Escolas de Ensino Fundamental – Diretor Escolar; (Dispositivo incluído pela Lei Complementar n° 42, de 06 de outubro de 2023)
XI - Coordenação Escolar da Educação Básica; (Dispositivo incluído pela Lei Complementar n° 42, de 06 de outubro de 2023)
Art. 118 A Gerência de Planejamento, Projetos e
Manutenção da Rede Física Escolar tem como objetivo: articular e coordenar a
parte administrativa e operacional do Setor em que estiver lotado
Art. 119 À Gerência de Planejamento, Projetos e
Manutenção da Rede Física Escolar compete:
I - promover o
gerenciamento técnico do Setor de Planejamento, Projetos e Manutenção da Rede
Física e de programas correlatos da Secretaria, por delegação do Secretário;
II - articular-se
com órgãos que mantenham parceria com a Secretaria, objetivando alinhar as
ações a serem implementadas;
III - articular
os procedimentos necessários ao licenciamento das edificações municipais
educacionais;
IV - promover o
acompanhamento técnico-gerencial dos projetos em desenvolvimento;
V - participar
do processo de planejamento setorial;
VI - fornecer informações
sobre a execução das atividades planejadas;
VII - coordenar
e acompanhar o desenvolvimento de programas e projetos a cargo da Secretaria
que dizem respeito à infraestrutura física dos estabelecimentos municipais
educacionais;
VIII - tomar
decisões relativas à aquisição de produtos e contratação de serviços, sob a
orientação do superior hierárquico;
IX - emitir
relatórios sobre as atividades executadas pela Secretaria;
X - elaborar
correspondências em geral correspondentes ao cargo;
XI - acompanhar
o planejamento do Plano de Ações Articuladas da Secretaria de Educação;
XII - executar
o monitoramento e acompanhamento das ações do Sistema Integrado de
Planejamento, Orçamento e Finanças do Ministério da Educação no âmbito da
Secretaria Municipal de Educação;
XIII - levar ao
conhecimento do superior imediato, verbalmente ou por escrito, depois de
convenientemente apurado, todas as ocorrências que não lhe caiba resolver, bem
como todos os documentos que dependam de decisão superior;
XIV - dar
conhecimento ao superior hierárquico de todos os fatos ocorridos e de outros
que tenha realizado por iniciativa própria;
XV - desempenhar
outras atribuições afins.
Art. 120 A Gerência Setorial de Pessoal tem com
objetivos: articular e coordenar a parte administrativa e operacional do Setor
em que estiver lotado.
Art. 121 À Gerência Setorial de Pessoal
compete:
I - executar as
atividades de atendimento e recepção ao público para o Secretário;
II - atender as
ligações telefônicas dirigidas ao Secretário;
III - providenciar
a Agenda diária do Secretário divulgando-a as partes.
IV - providenciar
os processos de requisição de adiantamento, taxa de inscrição, diárias e
passagens para o Secretário;
V - preparar a
redação e digitação da correspondência do Secretário;
VI - supervisionar
os serviços de copa da Secretaria;
VII - solicitar
e supervisionar a execução dos serviços de limpeza e conservação da sede da
Secretaria;
VIII - coordenar
as atividades de controle de pessoal, relacionadas com registros;
IX - promover a
constante atualização dos registros funcionais dos servidores municipais;
X - controlar a
situação do pessoal à disposição, em suspensão contratual e outros
afastamentos;
XI - orientar e
fiscalizar o cumprimento da legislação de pessoal do setor;
XII - providenciar
a escala de férias do pessoal sob sua supervisão;
XIII - preparar
os editais sobre seleção simplificada para contrato por tempo determinado, de
acordo com as necessidades detectadas nas unidades escolares;
XIV - tomar
todas as providências administrativas necessárias à realização de seleção
simplificada para contrato por tempo determinado;
XV - determinar
a publicação dos editais e informações, bem como dos respectivos resultados;
XVI - atender e
analisar as solicitações de reposição/remanejamento de pessoal, em conjunto ao
superior hierárquico;
XVII - programar
e gerenciar as atividades de recrutamento, seleção, registro e controle
funcionais e demais atividades relativas aos servidores das unidades escolares
e secretaria;
XVIII - relacionar-se
com o setor de recursos humanos da administração;
XIX - desempenhar
outras atribuições afins.
Art. 122 O Setor de Transporte Oficial e
Escolar da Educação tem como objetivo: autorizar, executar, disciplinar,
supervisionar e fiscalizar a operação dos serviços de transporte escolar
realizado no âmbito do Município.
Art. 123 Ao Setor de Transporte Oficial Escolar
da Educação compete:
I - providenciar
a abertura e acompanhamento dos processos de compra dos materiais necessários à
utilização, conservação e manutenção dos veículos da secretaria;
II - elaborar
os termos de referência e providenciar todas as documentações necessárias para
abertura de processo de contratação de fornecimento de materiais e ou prestação
de serviços;
III - acompanhar
a vigência dos contratos de materiais de consumo necessários ao funcionamento
dos veículos, assim como os de prestação de serviços;
IV - controlar
o estoque dos materiais referentes aos veículos da pasta;
V - controlar e
acompanhar relatórios das manutenções corretivas realizadas e histórico das
manutenções;
VI - acompanhar
manutenções corretivas realizadas interna ou externamente nos veículos;
VII - realizar
periodicamente serviços de fiscalização nos veículos, quanto às normas de
segurança, de conduta e condições dos veículos;
VIII - elaborar
relatórios e notificações, quando necessário, remetendo ao superior;
IX - controlar
e cuidar para que o contrato firmado entre a prefeitura e a prestadora do
serviço seja cumprido nos seus artigos;
X - realizar
periodicamente reuniões com os condutores dos veículos e alunos que utilizam o
transporte;
XI - reestruturar
as linhas do transporte escolar, quando necessário;
XII - exigir cumprimento
das normas que constam no Código Nacional de Trânsito;
XIII - criar
regulamento para alunos usuários do transporte escolar, caso necessário;
XIV - atender a
pais de alunos e professores das escolas sobre problemas no transporte;
XV - trabalhar
junto à direção das escolas que utilizam o transporte para que o serviço seja
executado da melhor maneira;
XVI - monitorar
e controlar quilometragem dos veículos da pasta;
XVII - controlar
os mapas de quilometragem diários do transporte escolar;
XVIII - acompanhar
as inspeções necessárias nos veículos que prestam serviço;
XIX - pedir
empenhos e pagamento das notas fiscais das empresas prestadoras do transporte;
XX - desempenhar
atividades afins.
Art. 124 O Setor de Serviço de Alimentação
Escolar e Nutrição tem como objetivo: Programar as compras, o armazenamento, a
distribuição, a qualidade e o valor nutricional de gêneros alimentícios e no
que compete os utensílios de cozinha necessários ao programa da merenda
escolar, bem como pesquisar, elaborar, coordenar e controlar os programas e
serviços de nutrição referentes à merenda escolar.
Art. 125 Ao Setor de Serviço de Alimentação
Escolar e Nutrição compete:
I - programar compras,
armazenamento e distribuição de gêneros alimentícios e utensílios de cozinha
necessários ao programa de merenda escolar;
II - realizar a
abertura e acompanhamento dos processos de compra dos materiais necessários à
elaboração da merenda escolar;
III - elaborar
pesquisas de preços para a instauração de processos de compra com dispensa ou
não de licitação;
IV - elaborar os
termos de referência e providenciar todas às documentações necessárias para
abertura de processo de contratação de fornecimento de materiais e ou prestação
de serviços;
V - acompanhar
os processos licitatórios e realizar Chamada Pública;
VI - solicitar
a emissão das ordens de compra ou serviço dos fornecedores ao Setor de Compras
da prefeitura, bem como certificar-se do recebimento das ordens pelos
fornecedores;
VII - acompanhar
a vigência dos contratos de aquisição de materiais destinados a merenda escolar
e informar com antecedência de pelo menos sessenta dias ao superior para tomada
de decisão;
VIII - receber
e conferir os materiais de consumo entregues pelos fornecedores, conforme as
especificações inseridas na ordem de fornecimento;
IX - solicitar
espaço para o armazenamento adequado dos materiais, evitando perdas,
deterioração e garantindo que o material permanecerá em bom estado;
X - controlar,
movimentar e distribuir materiais, conforme os procedimentos adequados;
XI - encaminhar
aos setores responsáveis, as notas fiscais, juntamente com comunicação interna
informando a fonte de recurso, programa e ou número da conta bancária e demais
documentos necessários à contabilização e pagamento;
XII - gerar
relatório estatístico sobre a demanda anual dos materiais de consumo para
orientar a elaboração do planejamento para o exercício financeiro seguinte;
XIII - evitar
excesso de estoques, que representam custos desnecessários;
XIV - supervisionar
a distribuição da merenda escolar;
XV - elaborar
relatórios mensais com conteúdos relacionados aos recursos aplicados na
alimentação e apresentá-los ao Conselho de Alimentação Escolar e aos outros
segmentos que se fizerem necessários;
XVI - apoiar o
Conselho de Alimentação Escolar no desenvolvimento de todas as suas ações;
XVII - subsidiar
e assessorar o Secretário de Educação nas tomadas de decisão referentes ao
Setor.
Art. 126 O Setor de Serviço de Alimentação
Escolar e Nutrição terá o seguinte órgão:
I - Coordenadoria
de Distribuição da Alimentação Escolar.
Art. 127 Ao Coordenador de Distribuição da
Alimentação Escolar, compete:
I - realizar
pesagem, mensuração e outras técnicas definidas pelo Nutricionista, para
concretização da avaliação nutricional e de consumo alimentar;
II - executar a
distribuição da merenda escolar segundo o calendário aprovado pela Secretaria
Municipal de Educação;
III - colaborar
na supervisão das atividades de higienização de alimentos, ambientes,
equipamentos e utensílios, visando à segurança alimentar e difundindo as
técnicas sanitárias vigentes;
IV - executar o
controle dos relatórios de entrega dos produtos;
V - colaborar
no treinamento de merendeiras;
VI - auxiliar
no controle periódico dos trabalhos executados;
VII - exercer
atividades correlatas.
Art. 128 O Setor de Administração de Materiais
tem como objetivo: determinar quando e quanto adquirir materiais ao menor
custo, executar o recebimento, armazenamento, gestão do estoque e a
distribuição do material de consumo e permanente de uso específico da Secretaria
e seus órgãos.
Art. 129 Ao Setor de Administração de
Materiais, compete:
I - programar
as compras e a distribuição dos materiais;
II - realizar a
abertura e acompanhamento dos processos de compra dos materiais necessários à
utilização, conservação e manutenção da Secretaria e suas unidades escolares,
conforme dispositivos em Lei;
III - elaborar
pesquisas de preços para a instauração de processos de compra com dispensa ou
não de licitação;
IV - elaborar
os termos de referência e providenciar todas às documentações necessárias para
abertura de processo de contratação de fornecimento de materiais e ou prestação
de serviços;
V - acompanhar
os processos licitatórios;
VI - solicitar
a emissão das ordens de compra ou serviço dos fornecedores ao Setor de Compras
da prefeitura, bem como certificar-se do recebimento das ordens pelos
fornecedores;
VII - acompanhar
a vigência dos contratos de aquisição de materiais da pasta e informar com
antecedência de pelo menos sessenta dias ao superior para tomada de decisão;
VIII - receber
e conferir os materiais de consumo e os bens patrimoniáveis
entregues pelos fornecedores, conforme as especificações inseridas na ordem de
fornecimento;
IX - solicitar
espaço para o armazenamento adequado dos materiais, evitando perdas,
deterioração e garantindo que o material permanecerá em bom estado;
X - controlar,
movimentar e distribuir materiais, conforme os procedimentos adequados;
XI - gerir o
fornecimento de gás liquefeito de petróleo da Secretaria, bem como a
autorização de entrega às unidades escolares;
XII - encaminhar
aos setores responsáveis, as notas fiscais, juntamente com comunicação interna
informando a fonte de recurso e ou número da conta bancária e demais documentos
necessários à contabilização e pagamento;
XIII - gerar
relatório estatístico sobre a demanda anual dos materiais de consumo para
orientar a elaboração do planejamento para o exercício financeiro seguinte;
XIV - evitar excesso
de estoques, que representam custos desnecessários;
XV - controlar
a movimentação dos bens patrimoniados, bem como dos termos de responsabilidade
das unidades escolares;
XVI - solicitar
e orientar as unidades escolares quanto ao procedimento para tombamento dos
bens patrimoniáveis adquiridos ou recebidos em
doação;
XVII - receber
e encaminhar móveis e equipamentos danificados à manutenção;
XVIII - desempenhar
atividades afins.
Art. 130 Os Centros de Educação Infantil tem
como objetivo: desenvolver e executar práticas educacionais em consonância com
as políticas de educação infantil e com as diretrizes da Secretaria, atendendo
a crianças de 00(zero) a 05(cinco) anos.
Art. 131 Aos Centros de Educação Infantil
compete:
I - fazer
cumprir as normas, procedimentos, políticas e estratégias previstas nos planos
de ação da Secretaria;
II - participar
da elaboração e/ou revisão da proposta curricular dos Centros de Educação
Infantil;
III - planejar,
executar e avaliar atividades de formação em serviço dos profissionais dos
Centros de Educação infantil, em conjunto com a divisão Setorial de Recursos
Humanos;
IV - planejar,
executar e avaliar ações que promovam a participação das comunidades escolar e
local no processo educativo;
V - desempenhar
outras atribuições afins.
Art. 132 As Escolas de Ensino Fundamental têm
como objetivo desenvolver práticas educacionais em consonância com as
diretrizes da Secretaria, atendendo crianças, adolescentes e adultos.
Art. 133 Às Escolas de Ensino Fundamental
compete:
I - planejar,
executar, acompanhar e avaliar as ações no âmbito da Unidade Escolar da rede
municipal de ensino, fazendo cumprir as normas, procedimentos, políticas e
estratégias previstos no Plano da Ação da Secretaria;
II - elaborar
e/ou implementar o projeto político pedagógico da unidade, garantindo a sua
efetividade;
III - desenvolver
ações de apoio ao processo educativo, através de projetos integrados com outros
órgãos e Secretarias, mediante articulações com o Departamento de Ensino
Fundamental;
IV - promover a
articulação junto às diversas entidades inseridas na comunidade local, visando
a um trabalho participativo no processo educativo;
V - promover o
acompanhamento e a avaliação das atividades de formação em serviço, de
profissionais da unidade escolar;
VI - desempenhar
outras atribuições afins.
Art. 134 A Coordenação Escolar da Educação Básica
desenvolve as atividades relacionadas com a organização e o funcionamento da
unidade de ensino, participando, com os demais profissionais, educandos e a
comunidade escolar, das ações desenvolvidas, em consonância com a proposta
pedagógica.
Art. 135 São atribuições da Coordenação Escolar
da Educação Básica;
I - participar
da elaboração, execução e avaliação da proposta pedagógica;
II - participar
de estudo, pesquisa e levantamento para formulação, implementação, manutenção e
funcionamento do Plano de Desenvolvimento Escolar - PDE;
III - participar
do planejamento e organização do horário de aula e do calendário da unidade de
ensino;
IV - encaminhar
ao diretor da unidade de ensino o problema identificado em relação ao educando
e sua família, solucionando questões relacionadas às suas atribuições;
V - promover
condição de cooperação com os demais profissionais da unidade de ensino e a
integração escola-comunidade;
VI - buscar
solução em situação de conflito na relação interpessoal no âmbito escolar e, se
necessário, encaminhar à direção da unidade de ensino;
VII - escriturar,
de forma correta e fidedigna, o livro de ponto, em seu turno de atuação,
registrando a ausência do servidor, do docente e a reposição de aula, bem como
acompanhar o cumprimento do horário de planejamento e outras atividades;
VIII - registrar,
em livro próprio, a ocorrência considerada relevante no turno de sua atuação,
informando a direção da unidade de ensino ou a quem de direito;
IX - coordenar
a entrada, o recreio e a saída do educando, no turno de funcionamento, mantendo
a organização escolar;
X - supervisionar
as condições de manutenção, higiene, segurança e limpeza da unidade de ensino;
XI - zelar pelo
patrimônio público e recursos didáticos-pedagógicos;
XII - outras
atribuições que lhe forem conferidas.
Art. 118 Compete à
Coordenadoria Setorial de Planejamento a articulação e coordenação da gestão
administrativa e operacional do Setor, instruindo seus subordinados de modo a
se conscientizarem sobre a responsabilidade que possuem. (Redação
dada pela Lei Complementar n° 42, de 06 de outubro de 2023)
Art. 118 À Coordenadoria Setorial de Planejamento
compete promover o gerenciamento técnico da Rede Física e de programas
correlatos da Secretaria, articular e coordenar a parte administrativa e
operacional do Setor em que estiver lotado, gerenciando as coordenadorias a ela
subordinadas, prestando-lhes auxílio técnico e de pessoal, promovendo a
capacitação e formação do quadro de servidores e programas correlatos, por
delegação da Secretária Municipal de Educação. (Redação
dada pela Lei Complementar nº 52, de 06 de janeiro de 2025)
I - coordenar a organização do planejamento da Secretaria Municipal de Educação; (Dispositivo incluído pela Lei Complementar n° 42, de 06 de outubro de 2023)
II - averiguar as ocorrência que envolvam a
Secretaria Municipal de Educação e, formalmente, dar conhecimento ao superior
imediato com toda documentação comprobatória, cabendo a ele(a) a decisão
saneadora; (Dispositivo
incluído pela Lei Complementar n° 42, de 06 de outubro de 2023)
III - orientar a equipe quanto a aplicação de
recursos da Manutenção e Desenvolvimento do Ensino em processos de aquisições e
serviços; (Dispositivo
incluído pela Lei Complementar n° 42, de 06 de outubro de 2023)
IV - acompanhar a aplicação de recursos financeiro
provenientes do FUNDEB em processos de aquisições, serviços e outros recursos
externos, todos provenientes de programas e convênios com o Governo Federal e
Estadual; (Dispositivo
incluído pela Lei Complementar n° 42, de 06 de outubro de 2023)
V - prestar informações ao Controle Interno sobre
os recursos aplicados em Manutenção e Desenvolvimento do Ensino e outras
demandas; (Dispositivo
incluído pela Lei Complementar n° 42, de 06 de outubro de 2023)
VI - contribuir com informações para a elaboração
da peça orçamentária da LOA - Lei Orçamentária Anual pertinente à Secretaria
Municipal de Educação. (Dispositivo
incluído pela Lei Complementar n° 42, de 06 de outubro de 2023)
VII - gerenciar e acompanhar a execução dos
convênios firmados pela municipalidade, através da Secretaria Municipal de
Educação, bem como a elaboração de prestação de contas dos recursos recebidos. (Dispositivo
incluído pela Lei Complementar n° 42, de 06 de outubro de 2023)
VIII - colaborar com a Secretaria Municipal de
Educação na coordenação dos trabalhos relativos à execução da despesa, visando
o cumprimento dos percentuais exigidos nas legislações vigentes e articulando
com outros setores da estrutura organizacional da municipalidade. (Dispositivo
incluído pela Lei Complementar n° 42, de 06 de outubro de 2023)
IX - acompanhar a toda e qualquer auditoria, seja
na área fiscal, financeira ou patrimonial, quando solicitado pelo superior. (Dispositivo
incluído pela Lei Complementar n° 42, de 06 de outubro de 2023)
X - dar suporte na captação de recursos financeiros
através de convênios e programas. (Dispositivo
incluído pela Lei Complementar n° 42, de 06 de outubro de 2023)
XI - flexibilizar as informações do orçamento da
Secretaria Municipal de Educação, na execução de empenho, liquidação e o
pagamento da despesa, quando solicitado pelas secretarias responsáveis pela
execução financeira (Dispositivo
incluído pela Lei Complementar n° 42, de 06 de outubro de 2023)
XII - propor procedimento com vistas a disciplinar
o fluxo dos processos relativos às contratações de produtos e serviços. (Dispositivo
incluído pela Lei Complementar n° 42, de 06 de outubro de 2023)
XIII - participar do planejamento, acompanhamento e
avaliação dos projetos especiais desenvolvidos pela secretaria. (Dispositivo
incluído pela Lei Complementar n° 42, de 06 de outubro de 2023)
XIV - elaborar e submeter à apreciação e aprovação
do(a) Secretário(a) Municipal de Educação a proposta dos planos, programas e
projetos a serem desenvolvidos pela secretaria. (Dispositivo
incluído pela Lei Complementar n° 42, de 06 de outubro de 2023)
XV - discutir e definir métodos e ferramentas em
conjunto com os coordenadores dos planos, projetos e programas do setor
pedagógico para o planejamento e execução do Plano de Ações Articuladas – PAR. (Dispositivo
incluído pela Lei Complementar n° 42, de 06 de outubro de 2023)
XVI - dar suporte à Secretaria Municipal de
Educação na celebração de convênios, ajustes, acordos e atos similares com
órgãos e entidades públicas. (Dispositivo
incluído pela Lei Complementar n° 42, de 06 de outubro de 2023)
XVII - orientar as ações desenvolvidas pela
Gerência subordinada, de acordo com as normas em vigor e diretrizes
estabelecidas pelo Secretário. (Dispositivo
incluído pela Lei Complementar n° 42, de 06 de outubro de 2023)
XVIII - exercer outras competências
correlatas. (Dispositivo
incluído pela Lei Complementar n° 42, de 06 de outubro de 2023)
Art. 119 O ocupante do cargo
de Coordenadoria Setorial de Planejamento, deverá possuir graduação em nível de
ensino superior, acrescida de documento hábil comprobatório de seus registros
definitivos nos conselhos ou órgãos de classes. (Dispositivo revogado pela Lei Complementar nº 52, de
06 de janeiro de 2025)
(Redação
dada pela Lei Complementar n° 42, de 06 de outubro de 2023)
Art. 119-A Compete à Gerência de Recursos Humanos e Almoxarifado da Secretaria Municipal de Educação: (Dispositivo incluído pela Lei Complementar nº 52, de 06 de janeiro de 2025)
I - executar as atividades de atendimento e recepção ao público para a Secretaria; (Dispositivo incluído pela Lei Complementar nº 52, de 06 de janeiro de 2025)
II - atender as ligações telefônicas dirigidas à Secretária; (Dispositivo incluído pela Lei Complementar nº 52, de 06 de janeiro de 2025)
III - providenciar a Agenda diária do Secretário divulgando-a as partes; (Dispositivo incluído pela Lei Complementar nº 52, de 06 de janeiro de 2025)
IV - providenciar os processos de requisição de adiantamento, taxa de inscrição, diárias e passagens para o Secretário; (Dispositivo incluído pela Lei Complementar nº 52, de 06 de janeiro de 2025)
V - preparar a redação e digitação da correspondência do Secretário; (Dispositivo incluído pela Lei Complementar nº 52, de 06 de janeiro de 2025)
VI - supervisionar os serviços de copa da Secretaria; (Dispositivo incluído pela Lei Complementar nº 52, de 06 de janeiro de 2025)
VII - solicitar e supervisionar a execução dos serviços de limpeza e conservação da sede da Secretaria; (Dispositivo incluído pela Lei Complementar nº 52, de 06 de janeiro de 2025)
VIII - coordenar as atividades de controle de pessoal, relacionadas com registros; (Dispositivo incluído pela Lei Complementar nº 52, de 06 de janeiro de 2025)
IX - promover a constante atualização dos registros funcionais dos servidores municipais; (Dispositivo incluído pela Lei Complementar nº 52, de 06 de janeiro de 2025)
X - controlar a situação do pessoal à disposição, em suspensão contratual e outros afastamentos; (Dispositivo incluído pela Lei Complementar nº 52, de 06 de janeiro de 2025)
XI - orientar e fiscalizar o cumprimento da legislação de pessoal do setor; (Dispositivo incluído pela Lei Complementar nº 52, de 06 de janeiro de 2025)
XII - providenciar a escala de férias do pessoal sob sua supervisão; (Dispositivo incluído pela Lei Complementar nº 52, de 06 de janeiro de 2025)
XIII - preparar os editais sobre seleção simplificada para contrato por tempo determinado, de acordo com as necessidades detectadas nas unidades escolares; (Dispositivo incluído pela Lei Complementar nº 52, de 06 de janeiro de 2025)
XIV - tomar todas as providências administrativas necessárias à realização de seleção simplificada para contrato por tempo determinado; (Dispositivo incluído pela Lei Complementar nº 52, de 06 de janeiro de 2025)
XV - determinar a publicação dos editais e informações, bem como dos respectivos resultados; (Dispositivo incluído pela Lei Complementar nº 52, de 06 de janeiro de 2025)
XVI - atender e analisar as solicitações de reposição/remanejamento de pessoal, em conjunto ao superior hierárquico; (Dispositivo incluído pela Lei Complementar nº 52, de 06 de janeiro de 2025)
XVII - programar e gerenciar as atividades de recrutamento, seleção, registro e controle funcionais e demais atividades relativas aos servidores das unidades escolares e secretaria; (Dispositivo incluído pela Lei Complementar nº 52, de 06 de janeiro de 2025)
XVIII - relacionar-se com o setor de recursos humanos da administração; (Dispositivo incluído pela Lei Complementar nº 52, de 06 de janeiro de 2025)
XIX - desempenhar outras atribuições afins; (Dispositivo incluído pela Lei Complementar nº 52, de 06 de janeiro de 2025)
XX - programar as compras e a distribuição dos materiais; (Dispositivo incluído pela Lei Complementar nº 52, de 06 de janeiro de 2025)
XXI - realizar a abertura e acompanhamento dos processos de compra dos materiais necessários à utilização, conservação e manutenção da Secretaria e suas unidades escolares, conforme dispositivos em Lei; (Dispositivo incluído pela Lei Complementar nº 52, de 06 de janeiro de 2025)
XXII - elaborar pesquisas de preços para a instauração de processos de compra com dispensa ou não de licitação; (Dispositivo incluído pela Lei Complementar nº 52, de 06 de janeiro de 2025)
XXIII - elaborar os termos de referência e providenciar todas às documentações necessárias para abertura de processo de contratação de fornecimento de materiais e ou prestação de serviços; (Dispositivo incluído pela Lei Complementar nº 52, de 06 de janeiro de 2025)
XXIV - acompanhar os processos licitatórios; (Dispositivo incluído pela Lei Complementar nº 52, de 06 de janeiro de 2025)
XXV - solicitar a emissão das ordens de compra ou serviço dos fornecedores ao Setor de Compras da Prefeitura, bem como certificar-se do recebimento das ordens pelos fornecedores; (Dispositivo incluído pela Lei Complementar nº 52, de 06 de janeiro de 2025)
XXVI - acompanhar a vigência dos contratos de aquisição de materiais da pasta e informar com antecedência de pelo menos noventa dias ao superior para tomada de decisão; (Dispositivo incluído pela Lei Complementar nº 52, de 06 de janeiro de 2025)
XXVII - receber e conferir os materiais de consumo e os bens patrimoniáveis entregues pelos fornecedores, conforme as especificações inseridas na ordem de fornecimento; (Dispositivo incluído pela Lei Complementar nº 52, de 06 de janeiro de 2025)
XXVIII - solicitar espaço para o armazenamento adequado dos materiais, evitando perdas, deterioração e garantindo que o material permanecerá em bom estado; (Dispositivo incluído pela Lei Complementar nº 52, de 06 de janeiro de 2025)
XXIX - controlar, movimentar e distribuir materiais, conforme os procedimentos adequados; (Dispositivo incluído pela Lei Complementar nº 52, de 06 de janeiro de 2025)
XXX - gerir o fornecimento de gás liquefeito de petróleo da Secretaria, bem como a autorização de entrega às unidades escolares; (Dispositivo incluído pela Lei Complementar nº 52, de 06 de janeiro de 2025)
XXXI - encaminhar aos setores responsáveis, as notas fiscais, juntamente com comunicação interna informando a fonte de recurso e ou número da conta bancária e demais documentos necessários à contabilização e pagamento; (Dispositivo incluído pela Lei Complementar nº 52, de 06 de janeiro de 2025)
XXXII - gerar relatório estatístico sobre a demanda anual dos materiais de consumo para orientar a elaboração do planejamento para o exercício financeiro seguinte; (Dispositivo incluído pela Lei Complementar nº 52, de 06 de janeiro de 2025)
XXXIII - evitar excesso de estoques, que representam custos desnecessários; (Dispositivo incluído pela Lei Complementar nº 52, de 06 de janeiro de 2025)
XXXIV - controlar a movimentação dos bens patrimoniados, bem como dos termos de responsabilidade das unidades escolares; (Dispositivo incluído pela Lei Complementar nº 52, de 06 de janeiro de 2025)
XXXV - solicitar e orientar as unidades escolares quanto ao procedimento para tombamento dos bens patrimoniáveis adquiridos ou recebidos em doação; (Dispositivo incluído pela Lei Complementar nº 52, de 06 de janeiro de 2025)
XXXVI - receber e encaminhar móveis e equipamentos danificados à manutenção; (Dispositivo incluído pela Lei Complementar nº 52, de 06 de janeiro de 2025)
XXXVII - desempenhar atividades afins. (Dispositivo incluído pela Lei Complementar nº 52, de 06 de janeiro de 2025)
Art. 119-B Compete à Gerência de Planejamento e Projetos: (Dispositivo incluído pela Lei Complementar nº 52, de 06 de janeiro de 2025)
I - articular-se com órgãos que mantenham parceria com a Secretaria, objetivando alinhar as ações a serem implementadas; (Dispositivo incluído pela Lei Complementar nº 52, de 06 de janeiro de 2025)
III - articular os procedimentos necessários ao licenciamento das edificações municipais educacionais; (Dispositivo incluído pela Lei Complementar nº 52, de 06 de janeiro de 2025)
IV - promover o acompanhamento técnico-gerencial dos projetos em desenvolvimento; (Dispositivo incluído pela Lei Complementar nº 52, de 06 de janeiro de 2025)
V - participar do processo de planejamento setorial; (Dispositivo incluído pela Lei Complementar nº 52, de 06 de janeiro de 2025)
VI - fornecer informações sobre a execução das atividades planejadas; (Dispositivo incluído pela Lei Complementar nº 52, de 06 de janeiro de 2025)
VII - coordenar e acompanhar o desenvolvimento de programas e projetos a cargo da Secretaria que dizem respeito à infraestrutura física dos estabelecimentos municipais educacionais; (Dispositivo incluído pela Lei Complementar nº 52, de 06 de janeiro de 2025)
VIII - tomar decisões relativas à aquisição de produtos e contratação de serviços, sob a orientação do superior hierárquico; (Dispositivo incluído pela Lei Complementar nº 52, de 06 de janeiro de 2025)
IX - emitir relatórios sobre as atividades executadas pela Secretaria; (Dispositivo incluído pela Lei Complementar nº 52, de 06 de janeiro de 2025)
X - elaborar correspondências em geral correspondentes ao cargo; (Dispositivo incluído pela Lei Complementar nº 52, de 06 de janeiro de 2025)
XI - acompanhar o planejamento do Plano de Ações Articuladas da Secretaria de Educação; (Dispositivo incluído pela Lei Complementar nº 52, de 06 de janeiro de 2025)
XII - executar o monitoramento e acompanhamento das ações do Sistema Integrado de Planejamento, Orçamento e Finanças do Ministério da Educação no âmbito da Secretaria Municipal de Educação; (Dispositivo incluído pela Lei Complementar nº 52, de 06 de janeiro de 2025)
XIII - levar ao conhecimento do superior imediato, por escrito, depois de convenientemente apurado, todas as ocorrências que não lhe caiba resolver, bem como todos os documentos que dependam de decisão superior; (Dispositivo incluído pela Lei Complementar nº 52, de 06 de janeiro de 2025)
XIV - dar conhecimento ao superior hierárquico de todos os fatos ocorridos e de outros que tenha realizado por iniciativa própria; (Dispositivo incluído pela Lei Complementar nº 52, de 06 de janeiro de 2025)
XV - desempenhar outras atribuições afins. (Dispositivo incluído pela Lei Complementar nº 52, de 06 de janeiro de 2025)
Art. 119-C Compete à Gerência de Prestação de Contas: (Dispositivo incluído pela Lei Complementar nº 52, de 06 de janeiro de 2025)
I - arrecadar e contabilizar todas as verbas oriundas da esfera Federal, Estadual e Municipal, destinadas à Secretaria Municipal de Educação, mantendo em dia a escrituração; (Dispositivo incluído pela Lei Complementar nº 52, de 06 de janeiro de 2025)
II - apresentar relatórios financeiros e balancetes sobre todas as verbas destinadas à SEME; (Dispositivo incluído pela Lei Complementar nº 52, de 06 de janeiro de 2025)
III - conservar, sob sua guarda e responsabilidade, os documentos relativos à contadoria da SEME; (Dispositivo incluído pela Lei Complementar nº 52, de 06 de janeiro de 2025)
IV - manter todo o numerário em estabelecimento bancário nas agências de relacionamento da Administração Pública do Município de Alfredo Chaves/ES; (Dispositivo incluído pela Lei Complementar nº 52, de 06 de janeiro de 2025)
V - inventariar todo o patrimônio da SEME. (Dispositivo incluído pela Lei Complementar nº 52, de 06 de janeiro de 2025)
Art. 119-D Compete à Gerência de Transporte Oficial e Escolar: (Dispositivo incluído pela Lei Complementar nº 52, de 06 de janeiro de 2025)
I - autorizar, executar, disciplinar, supervisionar e fiscalizar a operação dos serviços de transporte oficial e escolar realizado no âmbito da SEME no Município de Alfredo Chaves/ES; (Dispositivo incluído pela Lei Complementar nº 52, de 06 de janeiro de 2025)
II - providenciar a abertura e acompanhamento dos processos de compra dos materiais necessários à utilização, conservação e manutenção dos veículos da SEME; (Dispositivo incluído pela Lei Complementar nº 52, de 06 de janeiro de 2025)
III - elaborar os termos de referência e providenciar todas as documentações necessárias para abertura de processo de contratação de fornecimento de materiais e ou prestação de serviços para a frota veicular da SEME; (Dispositivo incluído pela Lei Complementar nº 52, de 06 de janeiro de 2025)
IV - acompanhar a vigência dos contratos de materiais de consumo necessários ao funcionamento dos veículos, assim como os de prestação de serviços; (Dispositivo incluído pela Lei Complementar nº 52, de 06 de janeiro de 2025)
V - controlar o estoque dos materiais referentes aos veículos da pasta; (Dispositivo incluído pela Lei Complementar nº 52, de 06 de janeiro de 2025)
VI - controlar e acompanhar relatórios das manutenções corretivas realizadas e histórico das manutenções veiculares; (Dispositivo incluído pela Lei Complementar nº 52, de 06 de janeiro de 2025)
VII - acompanhar manutenções corretivas realizadas interna ou externamente nos veículos; (Dispositivo incluído pela Lei Complementar nº 52, de 06 de janeiro de 2025)
VIII - realizar periodicamente serviços de fiscalização nos veículos, quanto às normas de segurança, de conduta e condições dos veículos; (Dispositivo incluído pela Lei Complementar nº 52, de 06 de janeiro de 2025)
IX - elaborar relatórios e notificações, quando necessário, remetendo-os ao superior hierárquico; (Dispositivo incluído pela Lei Complementar nº 52, de 06 de janeiro de 2025)
X - controlar e cuidar para que o contrato firmado entre a Prefeitura e a prestadora do serviço seja cumprido em todos os seus artigos; (Dispositivo incluído pela Lei Complementar nº 52, de 06 de janeiro de 2025)
XI - realizar periodicamente reuniões com os condutores dos veículos e alunos que utilizam o transporte; (Dispositivo incluído pela Lei Complementar nº 52, de 06 de janeiro de 2025)
XII - reestruturar as linhas do transporte escolar, quando necessário; (Dispositivo incluído pela Lei Complementar nº 52, de 06 de janeiro de 2025)
XIII - exigir cumprimento das normas que constam no Código Nacional de Trânsito; (Dispositivo incluído pela Lei Complementar nº 52, de 06 de janeiro de 2025)
XIV - criar regulamento para alunos usuários do transporte escolar, caso necessário; (Dispositivo incluído pela Lei Complementar nº 52, de 06 de janeiro de 2025)
XV - atender a pais de alunos e professores das escolas sobre problemas no transporte; (Dispositivo incluído pela Lei Complementar nº 52, de 06 de janeiro de 2025)
XVI - trabalhar junto à direção das escolas que utilizam o transporte para que o serviço seja executado da melhor maneira; (Dispositivo incluído pela Lei Complementar nº 52, de 06 de janeiro de 2025)
XVII - monitorar e controlar quilometragem dos veículos da pasta; (Dispositivo incluído pela Lei Complementar nº 52, de 06 de janeiro de 2025)
XVIII - controlar os mapas de quilometragem diários do transporte escolar; (Dispositivo incluído pela Lei Complementar nº 52, de 06 de janeiro de 2025)
XIX - acompanhar as inspeções necessárias nos veículos que prestam serviço; (Dispositivo incluído pela Lei Complementar nº 52, de 06 de janeiro de 2025)
XX - pedir empenhos e pagamento das notas fiscais das empresas prestadoras do transporte; (Dispositivo incluído pela Lei Complementar nº 52, de 06 de janeiro de 2025)
XXI - desempenhar
atividades afins. (Dispositivo incluído pela Lei
Complementar nº 52, de 06 de janeiro de 2025)
Art. 120 À Gerência de Planejamento,
Projetos e Manutenção da Rede Física Escolar compete: (Dispositivo revogado pela Lei Complementar nº 52, de
06 de janeiro de 2025)
(Redação
dada pela Lei Complementar n° 42, de 06 de outubro de 2023)
I - promover o gerenciamento técnico do Setor de Planejamento,
Projetos e Manutenção da Rede Física e de programas correlatos da Secretaria
Municipal de Educação, por delegação da Coordenadoria e do(a) Secretário(a); (Dispositivo revogado pela Lei Complementar nº 52, de
06 de janeiro de 2025)
(Dispositivo
incluído pela Lei Complementar n° 42, de 06 de outubro de 2023)
II - assistir a Coordenadoria e a Secretaria na articulação com
órgãos que mantenham parceria, objetivando alinhar as ações a serem
implementadas; (Dispositivo revogado pela
Lei Complementar nº 52, de 06 de janeiro de 2025)
(Dispositivo
incluído pela Lei Complementar n° 42, de 06 de outubro de 2023)
III - articular os procedimentos necessários ao licenciamento das
edificações municipais educacionais; (Dispositivo revogado pela Lei Complementar nº 52, de
06 de janeiro de 2025)
(Dispositivo
incluído pela Lei Complementar n° 42, de 06 de outubro de 2023)
IV - promover o acompanhamento técnico-gerencial dos projetos em
desenvolvimento; (Dispositivo revogado pela
Lei Complementar nº 52, de 06 de janeiro de 2025)
(Dispositivo
incluído pela Lei Complementar n° 42, de 06 de outubro de 2023)
V - participar do processo de planejamento setorial; (Dispositivo revogado pela Lei Complementar nº 52, de
06 de janeiro de 2025)
(Dispositivo
incluído pela Lei Complementar n° 42, de 06 de outubro de 2023)
VI - fornecer informações sobre a
execução das atividades planejadas; (Dispositivo revogado pela Lei Complementar nº 52, de
06 de janeiro de 2025)
(Dispositivo
incluído pela Lei Complementar n° 42, de 06 de outubro de 2023)
VII - coordenar e acompanhar o desenvolvimento de programas e
projetos a cargo da Secretaria que dizem respeito à infraestrutura física dos
estabelecimentos municipais educacionais; (Dispositivo revogado pela Lei Complementar nº 52, de
06 de janeiro de 2025)
(Dispositivo
incluído pela Lei Complementar n° 42, de 06 de outubro de 2023)
VIII - emitir relatórios sobre as atividades executadas pela
Secretaria; (Dispositivo revogado pela
Lei Complementar nº 52, de 06 de janeiro de 2025)
(Dispositivo
incluído pela Lei Complementar n° 42, de 06 de outubro de 2023)
IX - elaborar correspondências em geral correspondentes ao cargo;
(Dispositivo revogado pela Lei Complementar nº
52, de 06 de janeiro de 2025)
(Dispositivo
incluído pela Lei Complementar n° 42, de 06 de outubro de 2023)
X - acompanhar o planejamento do Plano de Ações Articuladas da
Secretaria de Educação; (Dispositivo revogado pela Lei Complementar nº 52, de
06 de janeiro de 2025)
(Dispositivo
incluído pela Lei Complementar n° 42, de 06 de outubro de 2023)
XI - executar o monitoramento e acompanhamento das ações do Sistema
Integrado de Planejamento, Orçamento e Finanças do Ministério da Educação no
âmbito da Secretaria Municipal de Educação; (Dispositivo revogado pela Lei Complementar nº 52, de
06 de janeiro de 2025)
(Dispositivo
incluído pela Lei Complementar n° 42, de 06 de outubro de 2023)
XII - desempenhar outras atribuições afins. (Dispositivo revogado pela Lei Complementar nº 52, de
06 de janeiro de 2025)
(Dispositivo
incluído pela Lei Complementar n° 42, de 06 de outubro de 2023)
Art. 121 Compete a Gerência
Setorial de Prestação de Contas a articulação e coordenação administrativa e
operacional da prestação de contas da Secretaria Municipal de Educação, tendo
por finalidade: (Dispositivo revogado
pela Lei Complementar nº 52, de 06 de janeiro de 2025)
(Redação
dada pela Lei Complementar n° 42, de 06 de outubro de 2023)
I - promover o gerenciamento técnico do Setor e de programas
correlatos da Secretaria, por delegação do Secretário. (Dispositivo revogado pela Lei Complementar nº 52, de
06 de janeiro de 2025)
(Redação
dada pela Lei Complementar n° 42, de 06 de outubro de 2023)
II - prestar suporte aos Diretores da rede municipal de ensino
quanto a execução e prestação de contas dos Programas de transferências de
recursos financeiros do governo federal e municipal às UEx
– Unidades Executoras. (Dispositivo revogado pela Lei Complementar nº 52, de
06 de janeiro de 2025)
(Redação
dada pela Lei Complementar n° 42, de 06 de outubro de 2023)
III - analisar as Prestações de Contas das UEx,
bem como emitir parecer técnico. (Dispositivo revogado pela Lei Complementar nº 52, de
06 de janeiro de 2025)
(Redação
dada pela Lei Complementar n° 42, de 06 de outubro de 2023)
IV - prestar suporte ao Gestor municipal de educação quanto a
execução dos Programas de transferências de recursos financeiros do governo
federal (PNATE, PNAE e PDDE) e do governo estadual, bem como realizar prestação
de contas a serem disponibilizadas aos conselhos (CAE e CACS-FUNDEB).
(Dispositivo revogado pela Lei Complementar nº
52, de 06 de janeiro de 2025)
(Redação
dada pela Lei Complementar n° 42, de 06 de outubro de 2023)
V - inserir as prestações de contas, através de sistema
disponibilizado pelo Governo Federal (SIGPC). (Dispositivo revogado pela Lei Complementar nº 52, de
06 de janeiro de 2025)
(Redação
dada pela Lei Complementar n° 42, de 06 de outubro de 2023)
VI - gerenciar o acompanhamento técnico-administrativo das
prestações de contas, designadas pelo superior hierárquico. (Dispositivo revogado pela Lei Complementar nº 52, de
06 de janeiro de 2025)
(Redação
dada pela Lei Complementar n° 42, de 06 de outubro de 2023)
VII - orientar os gestores quanto as parcerias estabelecidas pela
administração pública com organização da sociedade civil que envolvam a
transferência de recursos financeiros. (Dispositivo revogado pela Lei Complementar nº 52, de
06 de janeiro de 2025)
(Redação
dada pela Lei Complementar n° 42, de 06 de outubro de 2023)
VIII - participar da execução técnico-gerencial de Projetos e
Programas em desenvolvimento. (Dispositivo revogado pela Lei Complementar nº 52, de
06 de janeiro de 2025)
(Redação
dada pela Lei Complementar n° 42, de 06 de outubro de 2023)
IX - contribuir em treinamentos de usuários e demonstração de
prestação de contas, pertinentes à sua área de atuação, incluindo a preparação
de ambiente, equipamento e material de apresentação. (Dispositivo revogado pela Lei Complementar nº 52, de
06 de janeiro de 2025)
(Redação
dada pela Lei Complementar n° 42, de 06 de outubro de 2023)
X - manter-se atualizado em relação às legislações vigentes
aplicáveis na sua área de atuação e das necessidades do setor/departamento.
(Dispositivo revogado pela Lei Complementar nº
52, de 06 de janeiro de 2025)
(Redação
dada pela Lei Complementar n° 42, de 06 de outubro de 2023)
XI - colaborar no processo de planejamento setorial do PAR – Plano
de Ações Articuladas; (Dispositivo
revogado pela Lei Complementar nº 52, de 06 de janeiro de 2025)
(Redação
dada pela Lei Complementar n° 42, de 06 de outubro de 2023)
XII - fornecer informações sobre a
execução das atividades planejadas; (Dispositivo
revogado pela Lei Complementar nº 52, de 06 de janeiro de 2025)
(Redação
dada pela Lei Complementar n° 42, de 06 de outubro de 2023)
XIII - colaborar nos processos de aquisições de produtos e
contratação de serviços, quanto: (Dispositivo revogado pela Lei Complementar nº 52, de
06 de janeiro de 2025)
(Redação
dada pela Lei Complementar n° 42, de 06 de outubro de 2023)
a) a programação das compras ou serviços. (Dispositivo revogado pela Lei Complementar nº 52, de
06 de janeiro de 2025)
(Dispositivo
incluído pela Lei Complementar n° 42, de 06 de outubro de 2023)
b) ao acompanhamento da execução dos processos de aquisições e
contratações; (Dispositivo revogado pela
Lei Complementar nº 52, de 06 de janeiro de 2025)
(Dispositivo
incluído pela Lei Complementar n° 42, de 06 de outubro de 2023)
c) a conferência das notas fiscais, juntamente com comunicação
interna informando a fonte de recurso, programa e ou número da conta bancária e
demais documentos necessários à contabilização e pagamento, visando a prevenção
de erros ou falhas; (Dispositivo
revogado pela Lei Complementar nº 52, de 06 de janeiro de 2025)
(Dispositivo
incluído pela Lei Complementar n° 42, de 06 de outubro de 2023)
XIV - emitir relatórios sobre as atividades executadas pela
Secretaria Municipal de Educação; (Dispositivo revogado pela Lei Complementar nº 52, de
06 de janeiro de 2025)
(Redação
dada pela Lei Complementar n° 42, de 06 de outubro de 2023)
XV - elaborar correspondências em geral correspondentes ao cargo; (Dispositivo revogado pela Lei Complementar nº 52, de
06 de janeiro de 2025)
(Redação
dada pela Lei Complementar n° 42, de 06 de outubro de 2023)
XVI - levar ao conhecimento do superior imediato, verbalmente ou
por escrito, depois de convenientemente apurado, todas as ocorrências que não
lhe caiba resolver, bem como todos os documentos que dependam de decisão
superior; (Dispositivo revogado pela
Lei Complementar nº 52, de 06 de janeiro de 2025)
(Redação
dada pela Lei Complementar n° 42, de 06 de outubro de 2023)
XVII - dar conhecimento ao superior hierárquico de todos os fatos
ocorridos e de outros que tenha realizado por iniciativa própria; (Dispositivo revogado pela Lei Complementar nº 52, de
06 de janeiro de 2025)
(Redação
dada pela Lei Complementar n° 42, de 06 de outubro de 2023)
XVIII - desempenhar outras atribuições afins. (Dispositivo revogado pela Lei Complementar nº 52, de
06 de janeiro de 2025)
(Redação
dada pela Lei Complementar n° 42, de 06 de outubro de 2023)
Art. 122 Compete à Gerência
de Pessoal da Educação: (Dispositivo revogado pela Lei Complementar nº 52, de
06 de janeiro de 2025)
(Redação
dada pela Lei Complementar n° 42, de 06 de outubro de 2023)
I - executar as atividades de atendimento e recepção ao público
para o Secretário; (Dispositivo revogado pela
Lei Complementar nº 52, de 06 de janeiro de 2025)
(Dispositivo
incluído pela Lei Complementar n° 42, de 06 de outubro de 2023)
II - atender as ligações telefônicas dirigidas ao Secretário; (Dispositivo revogado pela Lei Complementar nº 52, de
06 de janeiro de 2025)
(Dispositivo
incluído pela Lei Complementar n° 42, de 06 de outubro de 2023)
III - providenciar a agenda diária do Secretário divulgando-a as
partes. (Dispositivo revogado pela
Lei Complementar nº 52, de 06 de janeiro de 2025)
(Dispositivo
incluído pela Lei Complementar n° 42, de 06 de outubro de 2023)
IV - providenciar os processos de requisição de adiantamento, taxa
de inscrição, diárias e passagens para o Secretário; (Dispositivo revogado pela Lei Complementar nº 52, de
06 de janeiro de 2025)
(Dispositivo
incluído pela Lei Complementar n° 42, de 06 de outubro de 2023)
V - preparar a redação e digitação da correspondência do
Secretário; (Dispositivo revogado
pela Lei Complementar nº 52, de 06 de janeiro de 2025)
(Dispositivo
incluído pela Lei Complementar n° 42, de 06 de outubro de 2023)
VI - supervisionar os serviços de copa da Secretaria; (Dispositivo revogado pela Lei Complementar nº 52, de
06 de janeiro de 2025)
(Dispositivo
incluído pela Lei Complementar n° 42, de 06 de outubro de 2023)
VII - solicitar e supervisionar a execução dos serviços de limpeza
e conservação da sede da Secretaria; (Dispositivo
revogado pela Lei Complementar nº 52, de 06 de janeiro de 2025)
(Dispositivo
incluído pela Lei Complementar n° 42, de 06 de outubro de 2023)
VIII - coordenar as atividades de controle de pessoal, apurada
através do ponto eletrônico ou manual; (Dispositivo
revogado pela Lei Complementar nº 52, de 06 de janeiro de 2025)
(Dispositivo
incluído pela Lei Complementar n° 42, de 06 de outubro de 2023)
IX - promover a constante atualização dos registros funcionais dos
servidores municipais; (Dispositivo
revogado pela Lei Complementar nº 52, de 06 de janeiro de 2025)
(Dispositivo
incluído pela Lei Complementar n° 42, de 06 de outubro de 2023)
X - controlar a situação do pessoal à disposição, em suspensão
contratual e outros afastamentos; (Dispositivo
revogado pela Lei Complementar nº 52, de 06 de janeiro de 2025)
(Dispositivo
incluído pela Lei Complementar n° 42, de 06 de outubro de 2023)
XI - orientar e fiscalizar o cumprimento da legislação de pessoal
do setor; (Dispositivo revogado pela
Lei Complementar nº 52, de 06 de janeiro de 2025)
(Dispositivo
incluído pela Lei Complementar n° 42, de 06 de outubro de 2023)
XII - providenciar a escala de férias do pessoal sob sua
supervisão; (Dispositivo revogado pela
Lei Complementar nº 52, de 06 de janeiro de 2025)
(Dispositivo
incluído pela Lei Complementar n° 42, de 06 de outubro de 2023)
XIII - preparar os editais sobre seleção simplificada para contrato
por tempo determinado, de acordo com as necessidades detectadas nas unidades
escolares; (Dispositivo revogado pela
Lei Complementar nº 52, de 06 de janeiro de 2025)
(Dispositivo
incluído pela Lei Complementar n° 42, de 06 de outubro de 2023)
XIV- tomar todas as providências administrativas necessárias à
realização de seleção simplificada para contrato por tempo determinado; (Dispositivo revogado pela Lei Complementar nº 52, de
06 de janeiro de 2025)
(Dispositivo
incluído pela Lei Complementar n° 42, de 06 de outubro de 2023)
XV - determinar a publicação dos editais e informações, bem como dos
respectivos resultados; (Dispositivo
revogado pela Lei Complementar nº 52, de 06 de janeiro de 2025)
(Dispositivo
incluído pela Lei Complementar n° 42, de 06 de outubro de 2023)
XVI - atender e analisar as solicitações de reposição/remanejamento
de pessoal, em conjunto ao superior hierárquico; (Dispositivo revogado pela Lei Complementar nº 52, de
06 de janeiro de 2025)
(Dispositivo
incluído pela Lei Complementar n° 42, de 06 de outubro de 2023)
XVII - programar e gerenciar as atividades de recrutamento,
seleção, registro e controle funcionais e demais atividades relativas aos
servidores das unidades escolares e secretaria; (Dispositivo revogado pela Lei Complementar nº 52, de
06 de janeiro de 2025)
(Dispositivo
incluído pela Lei Complementar n° 42, de 06 de outubro de 2023)
XVIII- relacionar-se com o setor de recursos humanos da
administração; (Dispositivo revogado pela
Lei Complementar nº 52, de 06 de janeiro de 2025)
(Dispositivo
incluído pela Lei Complementar n° 42, de 06 de outubro de 2023)
XIX - desempenhar outras atribuições afins. (Dispositivo revogado pela Lei Complementar nº 52, de
06 de janeiro de 2025)
(Dispositivo
incluído pela Lei Complementar n° 42, de 06 de outubro de 2023)
Art. 123 Compete ao Setor de
Informatização desenvolver atividades de suporte técnico aos usuários de
microcomputadores, envolvendo utilização de aplicativos e problemas de hardware
e software. Assim como o objetivo: (Dispositivo revogado pela Lei Complementar nº 52, de
06 de janeiro de 2025)
(Redação
dada pela Lei Complementar n° 42, de 06 de outubro de 2023)
I - realizar atividades técnicas, envolvendo a avaliação, controle,
montagem, testes, monitoramento e manutenção de equipamentos de informática,
bem como montagem de aparelhos ou componentes eletrônico informatizados da
secretaria e escolas. (Dispositivo
revogado pela Lei Complementar nº 52, de 06 de janeiro de 2025)
(Redação
dada pela Lei Complementar n° 42, de 06 de outubro de 2023)
II - operar e monitorar sistemas de sonorização e gravação da
Secretaria Municipal de Educação. (Dispositivo revogado pela Lei Complementar nº 52, de
06 de janeiro de 2025)
(Redação
dada pela Lei Complementar n° 42, de 06 de outubro de 2023)
III - solicitar e acompanhar manutenções corretivas realizadas
interna ou externamente. (Dispositivo revogado pela Lei Complementar nº 52, de
06 de janeiro de 2025)
(Redação
dada pela Lei Complementar n° 42, de 06 de outubro de 2023)
IV - realizar em parceria com a Coordenadoria de Informatização e
Processamento de Dados da Administração, atividades relativas ao planejamento,
avaliação e controle dos projetos de instalações e manutenção de equipamentos
pertinentes a Secretaria Municipal de Educação. (Dispositivo revogado pela Lei Complementar nº 52, de
06 de janeiro de 2025)
(Redação
dada pela Lei Complementar n° 42, de 06 de outubro de 2023)
V - assessorar a organização dos serviços; (Dispositivo revogado pela Lei Complementar nº 52, de
06 de janeiro de 2025)
(Redação
dada pela Lei Complementar n° 42, de 06 de outubro de 2023)
VI - levar ao conhecimento do superior imediato, verbalmente ou por
escrito, depois de convenientemente apurado, todas as ocorrências que não lhe
caiba resolver, bem como todos os documentos que dependam de decisão superior; (Dispositivo revogado pela Lei Complementar nº 52, de
06 de janeiro de 2025)
(Redação
dada pela Lei Complementar n° 42, de 06 de outubro de 2023)
VII - elaborar correspondências em geral; (Dispositivo revogado pela Lei Complementar nº 52, de
06 de janeiro de 2025)
(Redação
dada pela Lei Complementar n° 42, de 06 de outubro de 2023)
VIII - prestar suporte técnico aos usuários de microcomputadores,
no tocante ao uso de software básico, aplicativos, serviços de informática e de
redes em geral. (Dispositivo revogado pela
Lei Complementar nº 52, de 06 de janeiro de 2025)
(Redação
dada pela Lei Complementar n° 42, de 06 de outubro de 2023)
IX - coordenar as contratações de terceiros para trabalhos de
natureza técnica inviáveis a execução pelo setor. (Dispositivo revogado pela Lei Complementar nº 52, de
06 de janeiro de 2025)
(Redação
dada pela Lei Complementar n° 42, de 06 de outubro de 2023)
X - articular-se com órgãos que mantenham parceria com a Secretaria
de Educação, objetivando alinhar as ações a serem implementadas; (Dispositivo revogado pela Lei Complementar nº 52, de
06 de janeiro de 2025)
(Redação
dada pela Lei Complementar n° 42, de 06 de outubro de 2023)
XI - diagnosticar problemas de hardware e software, a partir de
solicitações recebidas dos usuários, buscando solução para os mesmos ou
solicitando apoio a Gerência de Informática da Administração. (Dispositivo revogado pela Lei Complementar nº 52, de
06 de janeiro de 2025)
(Redação
dada pela Lei Complementar n° 42, de 06 de outubro de 2023)
XII - acompanhar os trabalhos de instalação, manutenção ou
ampliação de redes telefônicas e tarefas correlatas para garantir o seu
perfeito funcionamento. (Dispositivo revogado pela Lei Complementar nº 52, de
06 de janeiro de 2025)
(Redação
dada pela Lei Complementar n° 42, de 06 de outubro de 2023)
XIII - dar suporte técnico em apresentações de palestras,
seminários, etc.., que requeiram o uso de equipamentos de informática.
(Dispositivo revogado pela Lei Complementar nº
52, de 06 de janeiro de 2025)
(Redação
dada pela Lei Complementar n° 42, de 06 de outubro de 2023)
XIV - zelar pela guarda, conservação, manutenção e limpeza dos
equipamentos, instrumentos e materiais utilizados, bem como do local de
trabalho. (Dispositivo revogado pela
Lei Complementar nº 52, de 06 de janeiro de 2025)
(Redação
dada pela Lei Complementar n° 42, de 06 de outubro de 2023)
XV - participar do processo de planejamento setorial do PAR – Plano
de Ações Articuladas; (Dispositivo revogado pela
Lei Complementar nº 52, de 06 de janeiro de 2025)
(Redação
dada pela Lei Complementar n° 42, de 06 de outubro de 2023)
XVI - fornecer informações sobre a
execução das atividades planejadas; (Dispositivo revogado pela Lei Complementar nº 52, de
06 de janeiro de 2025)
(Redação
dada pela Lei Complementar n° 42, de 06 de outubro de 2023)
XVII - executar as aquisições de produtos e contratação de
serviços, sob a orientação do superior hierárquico; (Dispositivo revogado pela Lei Complementar nº 52, de
06 de janeiro de 2025)
(Redação
dada pela Lei Complementar n° 42, de 06 de outubro de 2023)
XVIII - programar compras, armazenamento e distribuição de produtos
relacionados ao setor; (Redação
dada pela Lei Complementar n° 42, de 06 de outubro de 2023)
XIX - realizar a abertura e acompanhamento dos processos de compra
dos materiais; (Dispositivo revogado pela
Lei Complementar nº 52, de 06 de janeiro de 2025)
(Redação
dada pela Lei Complementar n° 42, de 06 de outubro de 2023)
XX - elaborar pesquisas de preços para a instauração de processos
de compra com dispensa ou não de licitação; (Dispositivo revogado pela Lei Complementar nº 52, de
06 de janeiro de 2025)
(Redação
dada pela Lei Complementar n° 42, de 06 de outubro de 2023)
XXI - elaborar os termos de referência e providenciar todas as
documentações necessárias para abertura de processo de contratação de
fornecimento de materiais e ou prestação de serviços; (Dispositivo revogado pela Lei Complementar nº 52, de
06 de janeiro de 2025)
(Dispositivo
incluído pela Lei Complementar n° 42, de 06 de outubro de 2023)
XXII - solicitar a emissão das ordens de compra ou serviço dos
fornecedores ao Setor de Compras da prefeitura, bem como certificar-se do
recebimento das ordens pelos fornecedores; (Dispositivo revogado pela Lei Complementar nº 52, de
06 de janeiro de 2025)
(Dispositivo
incluído pela Lei Complementar n° 42, de 06 de outubro de 2023)
XXIII - receber e conferir os materiais entregues pelos fornecedores,
conforme as especificações inseridas na ordem de fornecimento; (Dispositivo revogado pela Lei Complementar nº 52, de
06 de janeiro de 2025)
(Dispositivo
incluído pela Lei Complementar n° 42, de 06 de outubro de 2023)
XXIV - encaminhar aos setores responsáveis, as notas fiscais,
juntamente com comunicação interna informando a fonte de recurso, programa e ou
número da conta bancária e demais documentos necessários à contabilização e
pagamento; (Dispositivo revogado pela
Lei Complementar nº 52, de 06 de janeiro de 2025)
(Dispositivo
incluído pela Lei Complementar n° 42, de 06 de outubro de 2023)
XXV - gerar relatório estatístico sobre a demanda anual dos
materiais para orientar a elaboração do planejamento para o exercício
financeiro seguinte; (Dispositivo
revogado pela Lei Complementar nº 52, de 06 de janeiro de 2025)
(Dispositivo
incluído pela Lei Complementar n° 42, de 06 de outubro de 2023)
XXVI - evitar excesso de estoques, que representam custos
desnecessários; (Dispositivo revogado pela Lei
Complementar nº 52, de 06 de janeiro de 2025)
(Dispositivo
incluído pela Lei Complementar n° 42, de 06 de outubro de 2023)
XXVII - elaborar correspondências em geral correspondentes ao
cargo; (Dispositivo revogado pela Lei
Complementar nº 52, de 06 de janeiro de 2025)
(Dispositivo
incluído pela Lei Complementar n° 42, de 06 de outubro de 2023)
XXVIII - levar ao conhecimento do superior imediato, verbalmente ou
por escrito, depois de convenientemente apurado, todas as ocorrências que não
lhe caiba resolver, bem como todos os documentos que dependam de decisão
superior; (Dispositivo revogado pela Lei
Complementar nº 52, de 06 de janeiro de 2025)
(Dispositivo
incluído pela Lei Complementar n° 42, de 06 de outubro de 2023)
XXIX - desempenhar outras atribuições afins. (Dispositivo revogado pela Lei Complementar nº 52, de
06 de janeiro de 2025)
(Dispositivo
incluído pela Lei Complementar n° 42, de 06 de outubro de 2023)
Art. 124 O ocupante do
cargo de Chefe de Setor de Informática deve preferencialmente, possuir
graduação em nível de ensino superior ou técnico na área de informática,
acrescida de documento hábil comprobatório de seus registros definitivos nos
conselhos ou órgãos de classes, quando houver. (Redação
dada pela Lei Complementar n° 42, de 06 de outubro de 2023)
Art. 125 Compete ao Setor
de Alimentação e Nutrição Escolar: (Redação
dada pela Lei Complementar n° 42, de 06 de outubro de 2023)
I - programar e realizar Chamada Pública da
Agricultura Familiar, programar as compras, o armazenamento, a distribuição, a
qualidade e o valor nutricional de gêneros alimentícios e no que compete os
utensílios de cozinha necessários ao programa da merenda escolar; (Redação
dada pela Lei Complementar n° 42, de 06 de outubro de 2023)
II - pesquisar, elaborar, coordenar e controlar
os programas e serviços de nutrição referentes à merenda escolar; (Redação
dada pela Lei Complementar n° 42, de 06 de outubro de 2023)
III - realizar a abertura e acompanhamento dos
processos de compra dos materiais necessários à elaboração da merenda escolar;
(Redação
dada pela Lei Complementar n° 42, de 06 de outubro de 2023)
IV - gerenciar, juntamente com o seu superior,
as compras da Agricultura Familiar para cumprimento da aplicação do percentual
mínimo obrigatório, conforme legislação vigente; (Redação
dada pela Lei Complementar n° 42, de 06 de outubro de 2023)
V - elaborar pesquisas de preços para a
instauração de processos de compra com dispensa ou não de licitação; (Redação
dada pela Lei Complementar n° 42, de 06 de outubro de 2023)
VI - elaborar os termos de referência e
providenciar todas às documentações necessárias para abertura de processo de
contratação de fornecimento de materiais e ou prestação de serviços relacionada
ao Setor; (Redação
dada pela Lei Complementar n° 42, de 06 de outubro de 2023)
VII - presidir a Chamada Pública da Agricultura
Familiar e acompanhar os processos licitatórios; (Redação
dada pela Lei Complementar n° 42, de 06 de outubro de 2023)
VIII - solicitar a emissão das ordens de compra
ou serviço dos fornecedores ao Setor de Compras da prefeitura, bem como
certificar-se do recebimento das ordens pelos fornecedores; (Redação
dada pela Lei Complementar n° 42, de 06 de outubro de 2023)
IX - acompanhar a vigência dos contratos de
aquisição de materiais destinados a merenda escolar e informar com antecedência
de pelo menos sessenta dias ao superior para tomada de decisão; (Redação
dada pela Lei Complementar n° 42, de 06 de outubro de 2023)
X - receber e conferir os materiais de consumo
entregues pelos fornecedores, conforme as especificações inseridas na ordem de
fornecimento; (Redação
dada pela Lei Complementar n° 42, de 06 de outubro de 2023)
XI - solicitar espaço para o armazenamento
adequado dos materiais, evitando perdas, deterioração e garantindo que o
material permanecerá em bom estado; (Redação
dada pela Lei Complementar n° 42, de 06 de outubro de 2023)
XII - controlar, movimentar e distribuir
materiais, conforme os procedimentos adequados; (Redação
dada pela Lei Complementar n° 42, de 06 de outubro de 2023)
XIII - encaminhar aos setores responsáveis, as
notas fiscais, juntamente com comunicação interna informando a fonte de
recurso, programa e ou número da conta bancária e demais documentos necessários
à contabilização e pagamento; (Redação
dada pela Lei Complementar n° 42, de 06 de outubro de 2023)
XIV - gerar relatório estatístico sobre a
demanda anual dos materiais de consumo para orientar a elaboração do
planejamento para o exercício financeiro seguinte; (Redação
dada pela Lei Complementar n° 42, de 06 de outubro de 2023)
XV - evitar excesso de estoques, que representam
custos desnecessários; (Redação
dada pela Lei Complementar n° 42, de 06 de outubro de 2023)
XVI - supervisionar a distribuição da merenda
escolar; (Redação
dada pela Lei Complementar n° 42, de 06 de outubro de 2023)
XVII - realizar visitas nas unidades de ensino,
no sentido de verificar os procedimentos e boas práticas de controle relacionados
ao preparo e distribuição da alimentação escolar; (Redação
dada pela Lei Complementar n° 42, de 06 de outubro de 2023)
XVIII - elaborar relatórios mensais com
conteúdos relacionados aos recursos aplicados na alimentação e apresentá-los ao
Conselho de Alimentação Escolar e aos outros segmentos que se fizerem
necessários; (Dispositivo
incluído pela Lei Complementar n° 42, de 06 de outubro de 2023)
Art. 124 A Gerência de
Nutrição e Alimentação Escolar tem como objetivo programar as compras, o
armazenamento, a distribuição, a qualidade e o valor nutricional de gêneros
alimentícios e no que compete aos utensílios de cozinha necessários ao programa
da merenda escolar, bem como pesquisar, elaborar, coordenar e controlar os
programas e serviços de nutrição referentes à merenda escolar. (Redação dada pela Lei Complementar nº 52, de 06 de
janeiro de 2025)
Art. 125 À Gerência de Nutrição e Alimentação Escolar compete: (Redação dada pela Lei Complementar nº 52, de 06 de janeiro de 2025)
I - programar compras, armazenamento e distribuição de gêneros alimentícios e utensílios de cozinha necessários ao programa de merenda escolar; (Redação dada pela Lei Complementar nº 52, de 06 de janeiro de 2025)
II - realizar a abertura e acompanhamento dos processos de compra dos materiais necessários à elaboração da merenda escolar; (Redação dada pela Lei Complementar nº 52, de 06 de janeiro de 2025)
III - elaborar pesquisas de preços para a instauração de processos de compra com dispensa ou não de licitação; (Redação dada pela Lei Complementar nº 52, de 06 de janeiro de 2025)
IV - elaborar os termos de referência e providenciar todas às documentações necessárias para abertura de processo de contratação de fornecimento de materiais e ou prestação de serviços; (Redação dada pela Lei Complementar nº 52, de 06 de janeiro de 2025)
V - acompanhar os processos licitatórios e realizar Chamada Pública; (Redação dada pela Lei Complementar nº 52, de 06 de janeiro de 2025)
VI - solicitar a emissão das ordens de compra ou serviço dos fornecedores ao Setor de Compras da Prefeitura, bem como certificar-se do recebimento das ordens pelos fornecedores; (Redação dada pela Lei Complementar nº 52, de 06 de janeiro de 2025)
VII - acompanhar a vigência dos contratos de aquisição de materiais destinados à merenda escolar e informar com antecedência de pelo menos noventa dias ao superior para tomada de decisão; (Redação dada pela Lei Complementar nº 52, de 06 de janeiro de 2025)
VIII - receber e conferir os materiais de consumo entregues pelos fornecedores, conforme as especificações inseridas na ordem de fornecimento; (Redação dada pela Lei Complementar nº 52, de 06 de janeiro de 2025)
IX - solicitar espaço para o armazenamento adequado dos materiais, evitando perdas, deterioração e garantindo que o material permanecerá em bom estado; (Redação dada pela Lei Complementar nº 52, de 06 de janeiro de 2025)
X - controlar, movimentar e distribuir materiais, conforme os procedimentos adequados; (Redação dada pela Lei Complementar nº 52, de 06 de janeiro de 2025)
XI - encaminhar aos setores responsáveis, as notas fiscais, juntamente com comunicação interna informando a fonte de recurso, programa e ou número da conta bancária e demais documentos necessários à contabilização e pagamento; (Redação dada pela Lei Complementar nº 52, de 06 de janeiro de 2025)
XII - gerar relatório estatístico sobre a demanda anual dos materiais de consumo para orientar a elaboração do planejamento para o exercício financeiro seguinte; (Redação dada pela Lei Complementar nº 52, de 06 de janeiro de 2025)
XIII - evitar excesso de estoques, que representam custos desnecessários; (Redação dada pela Lei Complementar nº 52, de 06 de janeiro de 2025)
XIV - supervisionar a distribuição da merenda escolar; (Redação dada pela Lei Complementar nº 52, de 06 de janeiro de 2025)
XV - elaborar relatórios mensais com conteúdos relacionados aos recursos aplicados na alimentação e apresentá-los ao Conselho de Alimentação Escolar e aos outros segmentos que se fizerem necessários; (Redação dada pela Lei Complementar nº 52, de 06 de janeiro de 2025)
XVI - apoiar o Conselho de Alimentação Escolar no desenvolvimento de todas as suas ações; (Redação dada pela Lei Complementar nº 52, de 06 de janeiro de 2025)
XVII - subsidiar e assessorar o Secretário de Educação nas tomadas de decisão referentes ao Setor; (Redação dada pela Lei Complementar nº 52, de 06 de janeiro de 2025)
XVIII - promover
a capacitação das merendeiras e auxiliares que façam a preparação da merenda
escolar. (Redação dada pela Lei Complementar nº
52, de 06 de janeiro de 2025)
XIX - apoiar o Conselho de Alimentação Escolar no
desenvolvimento de todas as suas ações; (Dispositivo
incluído pela Lei Complementar n° 42, de 06 de outubro de 2023)
XX – manter-se atualizado em relação às legislações
vigentes aplicáveis na sua área de atuação e das necessidades do
setor/departamento; (Dispositivo
incluído pela Lei Complementar n° 42, de 06 de outubro de 2023)
XXI - subsidiar e assessorar a Secretaria Municipal
de Educação nas tomadas de decisão referentes ao Setor; (Dispositivo
incluído pela Lei Complementar n° 42, de 06 de outubro de 2023)
XXII - desempenhar outras atribuições afins. (Dispositivo
incluído pela Lei Complementar n° 42, de 06 de outubro de 2023)
Parágrafo único. O Setor de Serviço
de Alimentação Escolar e Nutrição contará com 01 (um) Supervisor de
Distribuição da Alimentação Escolar que será responsável por: (Dispositivo
incluído pela Lei Complementar n° 42, de 06 de outubro de 2023)
I - realizar pesagem, mensuração e outras técnicas
definidas pelo Nutricionista, para concretização da avaliação nutricional e de
consumo alimentar; (Dispositivo
incluído pela Lei Complementar n° 42, de 06 de outubro de 2023)
II - realizar a separação dos produtos para
distribuição da merenda escolar segundo o calendário aprovado pela Secretaria
Municipal de Educação; (Dispositivo
incluído pela Lei Complementar n° 42, de 06 de outubro de 2023)
III - supervisionar as atividades de higienização de
alimentos, ambientes, equipamentos e utensílios, visando à segurança alimentar
e difundindo as técnicas sanitárias vigentes; (Dispositivo
incluído pela Lei Complementar n° 42, de 06 de outubro de 2023)
IV - realizar o controle dos relatórios de entrega
dos produtos; (Dispositivo
incluído pela Lei Complementar n° 42, de 06 de outubro de 2023)
V – realizar, periodicamente, o levantamento do
estoque; (Dispositivo
incluído pela Lei Complementar n° 42, de 06 de outubro de 2023)
VI - verificar a integridade das embalagens dos
produtos; (Dispositivo
incluído pela Lei Complementar n° 42, de 06 de outubro de 2023)
VII - colaborar no treinamento de merendeiras; (Dispositivo
incluído pela Lei Complementar n° 42, de 06 de outubro de 2023)
VIII - auxiliar no controle periódico dos trabalhos
executados; (Dispositivo
incluído pela Lei Complementar n° 42, de 06 de outubro de 2023)
IX - realizar visitas nas unidades de ensino no
sentido de observar os procedimentos e boas práticas relacionados ao estoque e
armazenamento da merenda escolar, caso o superior imediato solicite; (Dispositivo
incluído pela Lei Complementar n° 42, de 06 de outubro de 2023)
X - exercer atividades correlatas. (Dispositivo
incluído pela Lei Complementar n° 42, de 06 de outubro de 2023)
Art. 126 Ao Setor de Administração de
Materiais compete: (Redação
dada pela Lei Complementar n° 42, de 06 de outubro de 2023)
I - determinar quando e quanto adquirir materiais
ao menor custo, executar o recebimento, armazenamento, gestão do estoque e a
distribuição do material de consumo e permanente de uso específico da
Secretaria e seus órgãos; (Redação
dada pela Lei Complementar n° 42, de 06 de outubro de 2023)
II - programar as compras e a distribuição dos
materiais; (Dispositivo
incluído pela Lei Complementar n° 42, de 06 de outubro de 2023)
III - realizar a abertura e acompanhamento dos
processos de compra dos materiais necessários à utilização, conservação e
manutenção da Secretaria e suas unidades escolares, conforme dispositivos
legais; (Dispositivo
incluído pela Lei Complementar n° 42, de 06 de outubro de 2023)
IV - executar, as compras, conforme legislação
vigente; (Dispositivo
incluído pela Lei Complementar n° 42, de 06 de outubro de 2023)
V - elaborar pesquisas de preços para a instauração
de processos de compra com dispensa ou não de licitação; (Dispositivo
incluído pela Lei Complementar n° 42, de 06 de outubro de 2023)
VI - elaborar os termos de referência e
providenciar todas às documentações necessárias para abertura de processo de
contratação de fornecimento de materiais e ou prestação de serviços; (Dispositivo
incluído pela Lei Complementar n° 42, de 06 de outubro de 2023)
VII - acompanhar os processos licitatórios; (Dispositivo
incluído pela Lei Complementar n° 42, de 06 de outubro de 2023)
VIII - integrar a Comissão da Chamada Pública da
Agricultura Familiar; (Dispositivo
incluído pela Lei Complementar n° 42, de 06 de outubro de 2023)
IX - solicitar a emissão das ordens de compra ou
serviço dos fornecedores ao Setor de Compras da Prefeitura, bem como
certificar-se do recebimento das ordens pelos fornecedores; (Dispositivo
incluído pela Lei Complementar n° 42, de 06 de outubro de 2023)
X - acompanhar a vigência dos contratos de
aquisição de materiais da pasta e informar com antecedência de pelo menos 60
(sessenta) dias ao superior para tomada de decisão; (Dispositivo
incluído pela Lei Complementar n° 42, de 06 de outubro de 2023)
XI - receber e conferir os materiais de consumo e
os bens patrimoniáveis entregues pelos fornecedores,
conforme as especificações inseridas na ordem de fornecimento; (Dispositivo
incluído pela Lei Complementar n° 42, de 06 de outubro de 2023)
XII - solicitar espaço para o armazenamento
adequado dos materiais, evitando perdas, deterioração e garantindo que o
material permanecerá em bom estado; (Dispositivo
incluído pela Lei Complementar n° 42, de 06 de outubro de 2023)
XIII - controlar, movimentar e distribuir
materiais, conforme os procedimentos adequados; (Dispositivo
incluído pela Lei Complementar n° 42, de 06 de outubro de 2023)
XIV - gerir o fornecimento de gás liquefeito de
petróleo da Secretaria Municipal de Educação, bem como a autorização de entrega
às unidades escolares; (Dispositivo
incluído pela Lei Complementar n° 42, de 06 de outubro de 2023)
XV - encaminhar aos setores responsáveis, as notas
fiscais, juntamente com comunicação interna informando a fonte de recurso e ou
número da conta bancária e demais documentos necessários à contabilização e
pagamento; (Dispositivo
incluído pela Lei Complementar n° 42, de 06 de outubro de 2023)
XVI - gerar relatório estatístico sobre a demanda
anual dos materiais de consumo para orientar a elaboração do planejamento para
o exercício financeiro seguinte; (Dispositivo
incluído pela Lei Complementar n° 42, de 06 de outubro de 2023)
XVII - evitar excesso de estoques, que representam
custos desnecessários; (Dispositivo
incluído pela Lei Complementar n° 42, de 06 de outubro de 2023)
XVIII - controlar a movimentação dos bens
patrimoniados, bem como dos termos de responsabilidade das unidades escolares;
(Dispositivo
incluído pela Lei Complementar n° 42, de 06 de outubro de 2023)
XIX - solicitar e orientar as unidades escolares quanto ao procedimento para tombamento dos bens patrimoniáveis adquiridos ou recebidos em doação; (Dispositivo incluído pela Lei Complementar n° 42, de 06 de outubro de 2023)
XX - receber e encaminhar móveis e equipamentos
danificados à manutenção; (Dispositivo
incluído pela Lei Complementar n° 42, de 06 de outubro de 2023)
XXI - manter-se atualizado em relação às
legislações vigentes aplicáveis na sua área de atuação e das necessidades do
setor/departamento; (Dispositivo
incluído pela Lei Complementar n° 42, de 06 de outubro de 2023)
XXII - subsidiar e assessorar o superior
hierárquico nas tomadas de decisão referentes ao Setor; (Dispositivo
incluído pela Lei Complementar n° 42, de 06 de outubro de 2023)
XXIII -
desempenhar outras atribuições afins. (Dispositivo
incluído pela Lei Complementar n° 42, de 06 de outubro de 2023)
Art. 127 Compete ao Setor de
Transporte Oficial e Escolar: (Redação
dada pela Lei Complementar n° 42, de 06 de outubro de 2023)
I - autorizar, executar, disciplinar, supervisionar
e fiscalizar a operação dos serviços de transporte escolar realizado no âmbito
do Município. (Redação
dada pela Lei Complementar n° 42, de 06 de outubro de 2023)
II - providenciar a abertura e acompanhamento dos
processos de compra dos materiais necessários à utilização, conservação e
manutenção dos veículos da secretaria; (Redação
dada pela Lei Complementar n° 42, de 06 de outubro de 2023)
III - elaborar os termos de referência e
providenciar todas as documentações necessárias para abertura de processo de
contratação de fornecimento de materiais e ou prestação de serviços; (Redação
dada pela Lei Complementar n° 42, de 06 de outubro de 2023)
IV - acompanhar a vigência dos contratos de
materiais de consumo necessários ao funcionamento dos veículos, assim como os
de prestação de serviços; (Redação
dada pela Lei Complementar n° 42, de 06 de outubro de 2023)
V - controlar o estoque dos materiais referentes
aos veículos da pasta; (Redação
dada pela Lei Complementar n° 42, de 06 de outubro de 2023)
VI - controlar e acompanhar relatórios das
manutenções corretivas realizadas e histórico das manutenções; (Redação
dada pela Lei Complementar n° 42, de 06 de outubro de 2023)
VII - acompanhar manutenções corretivas realizadas
interna ou externamente nos veículos; (Redação
dada pela Lei Complementar n° 42, de 06 de outubro de 2023)
VIII – realizar, periodicamente, serviços de
fiscalização nos veículos, quanto às normas de segurança, de conduta e
condições dos veículos; (Dispositivo
incluído pela Lei Complementar n° 42, de 06 de outubro de 2023)
IX - elaborar relatórios e notificações, quando
necessário, remetendo ao superior; (Dispositivo
incluído pela Lei Complementar n° 42, de 06 de outubro de 2023)
X - controlar e cuidar para que o contrato firmado
entre a Prefeitura e a prestadora do serviço seja cumprido nos seus artigos;
(Dispositivo
incluído pela Lei Complementar n° 42, de 06 de outubro de 2023)
XI – realizar, periodicamente, reuniões com os
condutores dos veículos e alunos que utilizam o transporte; (Dispositivo
incluído pela Lei Complementar n° 42, de 06 de outubro de 2023)
XII - reestruturar as linhas do transporte escolar,
quando necessário; (Dispositivo
incluído pela Lei Complementar n° 42, de 06 de outubro de 2023)
XIII - exigir cumprimento das normas que constam no
Código Nacional de Trânsito; (Dispositivo
incluído pela Lei Complementar n° 42, de 06 de outubro de 2023)
XIV - criar regulamento para alunos usuários do
transporte escolar, caso necessário; (Dispositivo
incluído pela Lei Complementar n° 42, de 06 de outubro de 2023)
XV - atender a pais de alunos e professores das
escolas sobre problemas no transporte; (Dispositivo
incluído pela Lei Complementar n° 42, de 06 de outubro de 2023)
XVI - trabalhar junto à Direção das escolas que
utilizam o transporte para que o serviço seja executado da melhor maneira; (Dispositivo
incluído pela Lei Complementar n° 42, de 06 de outubro de 2023)
XVII - monitorar e controlar quilometragem dos
veículos da pasta; (Dispositivo
incluído pela Lei Complementar n° 42, de 06 de outubro de 2023)
XVIII - controlar os mapas de quilometragem diários
do transporte escolar; (Dispositivo
incluído pela Lei Complementar n° 42, de 06 de outubro de 2023)
XIX - acompanhar as inspeções necessárias nos
veículos que prestam serviço; (Dispositivo
incluído pela Lei Complementar n° 42, de 06 de outubro de 2023)
XX - pedir empenhos e pagamento das notas fiscais
das empresas prestadoras do transporte; (Dispositivo
incluído pela Lei Complementar n° 42, de 06 de outubro de 2023)
XXI - desempenhar atividades afins. (Dispositivo
incluído pela Lei Complementar n° 42, de 06 de outubro de 2023)
Art. 128 O Município de Alfredo
Chaves/ES contará com os Centros de Educação Infantil e as Escolas de Ensino
Fundamental. (Redação
dada pela Lei Complementar n° 42, de 06 de outubro de 2023)
Art. 129 Os Centros de Educação
Infantil, primeira etapa da educação básica, tem como finalidade o
desenvolvimento integral da criança de até 5 (cinco) anos, em seus aspectos
físico, psicológico, intelectual e social, complementando a ação da família e
da comunidade conforme prescrito no artigo 29, na LDB 9394/96, de 20 de
dezembro de 1996 e atualização dada pela Lei nº 12.796, de 2013. (Redação
dada pela Lei Complementar n° 42, de 06 de outubro de 2023)
Art. 130 As Escolas de
Ensino Fundamental, segunda etapa da educação básica, tem como finalidade o
desenvolvimento do educando, realizado por meio de uma formação de base
nacional comum, exercício da cidadania, prosseguimento dos estudos e o
progresso no trabalho. conforme prescrito no artigo 22, na LDB 9394/96, de 20
de dezembro de 1996. (Dispositivo
revogado pela Lei Complementar nº 52, de 06 de janeiro de 2025)
(Redação
dada pela Lei Complementar n° 42, de 06 de outubro de 2023)
Art. 130-A A Gerência Pedagógica tem por competência o planejamento, coordenação e supervisão das ações pedagógicas no sistema de ensino municipal, tendo por atribuições: (Dispositivo incluído pela Lei Complementar nº 52, de 06 de janeiro de 2025)
I - participar da elaboração, execução e avaliação da proposta pedagógica; (Dispositivo incluído pela Lei Complementar nº 52, de 06 de janeiro de 2025)
II - participar de estudo, pesquisa e levantamento para formulação, implementação, manutenção e funcionamento do Plano de Desenvolvimento Escolar - PDE; (Dispositivo incluído pela Lei Complementar nº 52, de 06 de janeiro de 2025)
III - participar do planejamento e organização do horário de aula e do calendário da unidade de ensino; (Dispositivo incluído pela Lei Complementar nº 52, de 06 de janeiro de 2025)
IV - encaminhar ao Diretor da Unidade de Ensino o problema identificado em relação ao educando e sua família, solucionando questões relacionadas às suas atribuições; (Dispositivo incluído pela Lei Complementar nº 52, de 06 de janeiro de 2025)
V - promover condição de cooperação com os demais profissionais da unidade de ensino e a integração escola- comunidade; (Dispositivo incluído pela Lei Complementar nº 52, de 06 de janeiro de 2025)
VI - buscar solução em situação de conflito na relação interpessoal no âmbito escolar e, se necessário, encaminhar à direção da unidade de ensino; (Dispositivo incluído pela Lei Complementar nº 52, de 06 de janeiro de 2025)
VII - escriturar, de forma correta e fidedigna, o livro de ponto, em seu turno de atuação, registrando a ausência do servidor, do docente e a reposição de aula, bem como acompanhar o cumprimento do horário de planejamento e outras atividades; (Dispositivo incluído pela Lei Complementar nº 52, de 06 de janeiro de 2025)
VIII - registrar, em livro próprio, a ocorrência considerada relevante no turno de sua atuação, informando a direção da unidade de ensino ou a quem de direito; (Dispositivo incluído pela Lei Complementar nº 52, de 06 de janeiro de 2025)
IX - coordenar a entrada, o recreio e a saída do educando, no turno de funcionamento, mantendo a organização escolar; (Dispositivo incluído pela Lei Complementar nº 52, de 06 de janeiro de 2025)
X - supervisionar as condições de manutenção, higiene, segurança e limpeza da unidade de ensino; (Dispositivo incluído pela Lei Complementar nº 52, de 06 de janeiro de 2025)
XI - zelar pelo patrimônio público e recursos didáticos- pedagógicos; (Dispositivo incluído pela Lei Complementar nº 52, de 06 de janeiro de 2025)
XII - outras atribuições que lhe forem conferidas. (Dispositivo incluído pela Lei Complementar nº 52, de 06 de janeiro de 2025)
Art. 130-B A Subgerência de Educação Especial Inclusiva tem por competência o planejamento, coordenação e implementar políticas e ações voltadas à inclusão de estudantes com necessidades educacionais específicas no sistema educacional municipal, tendo por atribuições: (Dispositivo incluído pela Lei Complementar nº 52, de 06 de janeiro de 2025)
I - desenvolver e executar políticas públicas de educação especial em consonância com as diretrizes nacionais, como a Política Nacional de Educação Especial na Perspectiva da Educação Inclusiva; (Dispositivo incluído pela Lei Complementar nº 52, de 06 de janeiro de 2025)
II - garantir o cumprimento de normas legais insertas na Lei 13.146, de 6 de julho de 2015 (Lei de Inclusão) e no Decreto Presidencial 7.611/2011; (Dispositivo incluído pela Lei Complementar nº 52, de 06 de janeiro de 2025)
III - organizar o cronograma de atendimento de acordo com a Resolução CNE/CEB 04/2009; (Dispositivo incluído pela Lei Complementar nº 52, de 06 de janeiro de 2025)
IV - garantir os serviços de apoio para o público da educação especial que apresentar necessidade específica baseada nas orientações das Notas Técnicas 19 de 2010 MEC/SEESP/GAB e 24/2013 MEC / SECADI / DPEE e Parecer 50 do CNE; (Dispositivo incluído pela Lei Complementar nº 52, de 06 de janeiro de 2025)
V - orientar e apoiar as escolas na implementação de práticas pedagógicas inclusivas; (Dispositivo incluído pela Lei Complementar nº 52, de 06 de janeiro de 2025)
VI - assessorar os professores na adaptação de conteúdos e no uso de tecnologias assistivas; (Dispositivo incluído pela Lei Complementar nº 52, de 06 de janeiro de 2025)
VII - promover cursos, oficinas e formações voltadas para professores, gestores escolares e demais profissionais, capacitando-os para atender às demandas da educação especial; (Dispositivo incluído pela Lei Complementar nº 52, de 06 de janeiro de 2025)
VIII - coordenar a oferta de AEE, dentro ou fora do turno escolar, para complementar ou suplementar o aprendizado dos estudantes com necessidades específicas; (Dispositivo incluído pela Lei Complementar nº 52, de 06 de janeiro de 2025)
IX - garantir a organização e funcionamento das Salas de Recursos Multifuncionais (SRMs), quando existentes; (Dispositivo incluído pela Lei Complementar nº 52, de 06 de janeiro de 2025)
X - articular com outros setores da Secretaria de Educação, Saúde e Assistência Social para garantir o atendimento integral dos estudantes; (Dispositivo incluído pela Lei Complementar nº 52, de 06 de janeiro de 2025)
XI - estabelecer parcerias com instituições especializadas para ampliar as oportunidades educacionais; (Dispositivo incluído pela Lei Complementar nº 52, de 06 de janeiro de 2025)
XII - monitorar e avaliar a inclusão dos estudantes com deficiência, transtornos globais do desenvolvimento e altas habilidades/superdotação no sistema educacional; (Dispositivo incluído pela Lei Complementar nº 52, de 06 de janeiro de 2025)
XIII - promover diagnósticos situacionais e propor melhorias nas práticas inclusivas; (Dispositivo incluído pela Lei Complementar nº 52, de 06 de janeiro de 2025)
XIV - planejar e distribuir recursos pedagógicos, tecnológicos e humanos para atender às necessidades específicas dos estudantes; (Dispositivo incluído pela Lei Complementar nº 52, de 06 de janeiro de 2025)
XV - implementar medidas para assegurar a acessibilidade física, comunicacional e curricular nas unidades escolares; (Dispositivo incluído pela Lei Complementar nº 52, de 06 de janeiro de 2025)
XVI - promover ações de sensibilização para a comunidade escolar e a sociedade, visando à valorização da diversidade e à construção de um ambiente escolar acolhedor e inclusivo. (Dispositivo incluído pela Lei Complementar nº 52, de 06 de janeiro de 2025)
Art. 130-C Os Setores de Psicologia e de Serviço Social têm por competência atuar na promoção de ações no âmbito das demandas psicossociais presentes no cotidiano escolar, visando a contribuir para o desenvolvimento intelectual, emocional e social dos estudantes, bem como fomentar, junto à escola, a construção de narrativas e soluções que colaborem positivamente com o bem-estar, o rendimento escolar e sua integração com a sociedade, tendo por atribuições: (Dispositivo incluído pela Lei Complementar nº 52, de 06 de janeiro de 2025)
I - realizar reuniões no âmbito da unidade escolar para construção de intervenções mediante evidências de demandas psicossociais; (Dispositivo incluído pela Lei Complementar nº 52, de 06 de janeiro de 2025)
II - identificar as questões psicossociais que impactam a comunidade escolar; (Dispositivo incluído pela Lei Complementar nº 52, de 06 de janeiro de 2025)
III - mapear a rede de atendimento público de saúde, assistência social e demais instâncias, estabelecendo parcerias; (Dispositivo incluído pela Lei Complementar nº 52, de 06 de janeiro de 2025)
IV - construir formulários e protocolos que orientem às escolas no acolhimento e encaminhamento de demandas psicossociais, quando for o caso; (Dispositivo incluído pela Lei Complementar nº 52, de 06 de janeiro de 2025)
V - promover ações de prevenção e intervenção visando à melhoria da saúde emocional no ambiente escolar; (Dispositivo incluído pela Lei Complementar nº 52, de 06 de janeiro de 2025)
VI - promover momentos formativos com os docentes visando à melhoria da saúde emocional no ambiente escolar; (Dispositivo incluído pela Lei Complementar nº 52, de 06 de janeiro de 2025)
VII - estabelecer parcerias com as secretarias, municipais e estaduais, de assistência social, saúde, educação, direitos humanos, bem como com instituições privadas, instâncias jurídicas, organizações não governamentais, organizações da sociedade civil, organizações sociais, organizações da sociedade civil de interesse público, entre outras; (Dispositivo incluído pela Lei Complementar nº 52, de 06 de janeiro de 2025)
VIII - ação de apoio às escolas: prevenção e intervenção; (Dispositivo incluído pela Lei Complementar nº 52, de 06 de janeiro de 2025)
IX - acolhimento, encaminhamento e acompanhamento, em casos indicados pelas escolas; (Dispositivo incluído pela Lei Complementar nº 52, de 06 de janeiro de 2025)
X - mapeamento da rede de proteção à criança e ao adolescente e estabelecimento de parcerias internas e externas no âmbito municipal, estabelecendo parcerias e estimulando a aproximação entre a unidade escolar e a rede de proteção à criança e ao adolescente de Alfredo Chaves/ES; (Dispositivo incluído pela Lei Complementar nº 52, de 06 de janeiro de 2025)
XI - a atuação dos profissionais da Psicologia e do Serviço Social da Secretaria Municipal de Educação de Alfredo Chaves está desvinculada de expectativas sobre a realização de um trabalho clínico na Educação Básica; (Dispositivo incluído pela Lei Complementar nº 52, de 06 de janeiro de 2025)
XII - as unidades escolares deverão entrar em contato com a SEME, no Setor de Psicologia e/ou Serviço Social para notificação de casos em que seja considerada necessária a realização de ações no âmbito das demandas psicossociais; (Dispositivo incluído pela Lei Complementar nº 52, de 06 de janeiro de 2025)
XIII - os temas abordados nas atividades de prevenção e intervenção serão definidos pela frequência com que eles emergirem no processo de identificação de demandas, devendo as ações respeitarem o calendário escolar e demais previsões do ano letivo. (Dispositivo incluído pela Lei Complementar nº 52, de 06 de janeiro de 2025)
Art. 130-D Os Centros de Educação Infantil
têm como objetivo desenvolver e executar práticas educacionais em consonância
com as políticas de educação infantil e com as diretrizes da Secretaria,
atendendo a crianças de 00(zero) a 05(cinco) anos. (Dispositivo incluído pela Lei Complementar nº 52, de
06 de janeiro de 2025)
Art. 131 Os Centros de Educação
Infantil e as Escola de Ensino Fundamental que contarão com um Diretor Escolar,
este deverá apresentar formação acadêmica em nível superior na área da
educação. (Redação
dada pela Lei Complementar n° 42, de 06 de outubro de 2023)
Art. 132 Compete ao Diretor Escolar: (Redação
dada pela Lei Complementar n° 42, de 06 de outubro de 2023)
I - coordenar a elaboração coletiva da proposta
pedagógica da unidade de ensino, acompanhando a execução e promovendo sua
avaliação contínua; (Dispositivo
incluído pela Lei Complementar n° 42, de 06 de outubro de 2023)
II - coordenar a elaboração coletiva, a execução e
a avaliação do plano de desenvolvimento da unidade de ensino; (Dispositivo
incluído pela Lei Complementar n° 42, de 06 de outubro de 2023)
III - assegurar o cumprimento do calendário
escolar, da legislação educacional vigente, e das diretrizes e normas emanadas
do Sistema Estadual de Ensino; (Dispositivo
incluído pela Lei Complementar n° 42, de 06 de outubro de 2023)
IV - responsabilizar-se, juntamente com o pedagogo,
o coordenador escolar e o corpo docente, pelos resultados do processo ensino
aprendizagem; (Dispositivo
incluído pela Lei Complementar n° 42, de 06 de outubro de 2023)
V - viabilizar condições adequadas ao funcionamento
pleno da unidade de ensino quanto às instalações físicas, ao relacionamento
escolar, à afetividade do processo ensino aprendizagem e à participação da
comunidade; (Dispositivo
incluído pela Lei Complementar n° 42, de 06 de outubro de 2023)
VI - coordenar o processo de estudo do Regimento e
da elaboração e divulgação das normas de convivência junto à comunidade
escolar; (Dispositivo
incluído pela Lei Complementar n° 42, de 06 de outubro de 2023)
VII - responsabilizar-se pela gestão dos
profissionais localizados e designados na unidade de ensino; (Dispositivo
incluído pela Lei Complementar n° 42, de 06 de outubro de 2023)
VIII - manter atualizado o cadastramento dos bens
móveis e imóveis, zelando, em conjunto com a comunidade escolar, pela sua
conservação; (Dispositivo
incluído pela Lei Complementar n° 42, de 06 de outubro de 2023)
IX - criar condições para a viabilização da
formação continuada da equipe escolar; (Dispositivo
incluído pela Lei Complementar n° 42, de 06 de outubro de 2023)
X - responsabilizar-se pela organização dos
processos e registros escolares relativos ao educando, ao professor e aos
demais funcionários; (Dispositivo
incluído pela Lei Complementar n° 42, de 06 de outubro de 2023)
XI - interagir com a família do educando,
comunidade, lideranças, instituições públicas e privadas para a promoção de
parcerias que possibilitem a consecução das ações da unidade de ensino; (Dispositivo
incluído pela Lei Complementar n° 42, de 06 de outubro de 2023)
XII - outras atribuições que lhe forem conferidas.
(Dispositivo
incluído pela Lei Complementar n° 42, de 06 de outubro de 2023)
Art. 133 Das Competências e atribuições
do Diretor Escolar dentro da gestão escolar: (Redação
dada pela Lei Complementar n° 42, de 06 de outubro de 2023)
I - No âmbito da Gestão Pedagógica e Resultados
Educacionais: (Redação
dada pela Lei Complementar n° 42, de 06 de outubro de 2023)
a) execução, monitoramento e avaliação da Proposta
curricular; (Dispositivo
incluído pela Lei Complementar n° 42, de 06 de outubro de 2023)
b) acompanhamento da aprendizagem dos estudantes;
(Dispositivo
incluído pela Lei Complementar n° 42, de 06 de outubro de 2023)
c) monitoramento e acompanhamento da participação
dos estudantes nas avaliações externas, nacionais e/ou estaduais de
aprendizagem; (Dispositivo
incluído pela Lei Complementar n° 42, de 06 de outubro de 2023)
d) apropriação dos indicadores educacionais da
unidade escolar, análise das metas de melhoria de sua unidade escolar e
utilização para embasar intervenções pedagógicas; (Dispositivo
incluído pela Lei Complementar n° 42, de 06 de outubro de 2023)
e) apresentação à comunidade escolar dos resultados
das avaliações internas e externas, buscando, coletivamente, estratégias de
melhoria da aprendizagem com equidade; (Dispositivo
incluído pela Lei Complementar n° 42, de 06 de outubro de 2023)
f) apresentação de relatórios e indicadores de
resultados da unidade escolar à Secretaria Municipal de Educação, ao final de
cada trimestre e ao final de cada ano letivo; (Dispositivo
incluído pela Lei Complementar n° 42, de 06 de outubro de 2023)
g) promoção de ações para recuperação de alunos com
baixo rendimento ao longo de todo o ano letivo; (Dispositivo
incluído pela Lei Complementar n° 42, de 06 de outubro de 2023)
h) inovação pedagógica; (Dispositivo
incluído pela Lei Complementar n° 42, de 06 de outubro de 2023)
i) ações de inclusão com equidade; (Dispositivo
incluído pela Lei Complementar n° 42, de 06 de outubro de 2023)
j) planejamento da prática pedagógica; (Dispositivo
incluído pela Lei Complementar n° 42, de 06 de outubro de 2023)
k) implantação de projetos didáticos consonantes
com o Plano de Desenvolvimento Institucional (PDI), ou Proposta Político
Pedagógica da instituição; (Dispositivo
incluído pela Lei Complementar n° 42, de 06 de outubro de 2023)
l) promoção da garantia do desenvolvimento do
currículo, a partir dos documentos oficiais, assegurando a aplicação dos
fundamentos, dos princípios e dos conceitos do Projeto Político Pedagógico
contidos no Plano de Desenvolvimento Institucional – PDI; (Dispositivo
incluído pela Lei Complementar n° 42, de 06 de outubro de 2023)
m) organização do espaço e tempo escolares com suas
rotinas; (Dispositivo
incluído pela Lei Complementar n° 42, de 06 de outubro de 2023)
n) construção da identidade e da autonomia da
escola; (Dispositivo
incluído pela Lei Complementar n° 42, de 06 de outubro de 2023)
II - No âmbito da Gestão de Pessoas e Liderança e
Gestão Participativa: (Redação
dada pela Lei Complementar n° 42, de 06 de outubro de 2023)
a) participação de professores, funcionários, pais,
alunos e comunidade na realização das diversas atividades da escola; (Dispositivo
incluído pela Lei Complementar n° 42, de 06 de outubro de 2023)
b) promoção do clima organizacional; (Dispositivo
incluído pela Lei Complementar n° 42, de 06 de outubro de 2023)
c) assegurar a participação do desenvolvimento
profissional contínuo; (Dispositivo
incluído pela Lei Complementar n° 42, de 06 de outubro de 2023)
d) valorização e reconhecimento do trabalho
escolar; (Dispositivo
incluído pela Lei Complementar n° 42, de 06 de outubro de 2023)
e) realização da avaliação institucional contínua;
(Dispositivo
incluído pela Lei Complementar n° 42, de 06 de outubro de 2023)
f) mobilização dos conselhos de escola, líderes de
turma, conselhos de classe e outros; (Dispositivo
incluído pela Lei Complementar n° 42, de 06 de outubro de 2023)
g) promoção do bom relacionamento da escola com a
Associação de Moradores ou Movimento Comunitário do Bairro, Ministério Público,
CRAS, CREAS, Conselho Tutelar, Unidade de Saúde e outros; (Dispositivo
incluído pela Lei Complementar n° 42, de 06 de outubro de 2023)
III - no âmbito da Gestão Administrativa /
Infraestrutura: recursos e serviços: (Redação
dada pela Lei Complementar n° 42, de 06 de outubro de 2023)
a) organização dos registros escolares e
administrativos; (Dispositivo
incluído pela Lei Complementar n° 42, de 06 de outubro de 2023)
b) zelar pela utilização adequada das instalações e
equipamentos; (Dispositivo
incluído pela Lei Complementar n° 42, de 06 de outubro de 2023)
c) executar o planejamento, monitoramento e
acompanhamento das ações dos Sistemas de Gestão no âmbito federal, estadual e
municipal que estiverem vigentes, como o PDDE Interativo desenvolvido pelo
Ministério da Educação; (Dispositivo
incluído pela Lei Complementar n° 42, de 06 de outubro de 2023)
d) administrar os procedimentos de rotina para
manutenção das atividades da escola e gestão documental (procedimentos
cotidianos de alimentação escolar, recursos didáticos, material expediente,
etc.); (Dispositivo
incluído pela Lei Complementar n° 42, de 06 de outubro de 2023)
e) acompanhamento e cumprimento das normas
concernentes aos serviços terceirizados, participação do conselho de escola na
definição de prioridades e nas deliberações para utilização dos recursos
financeiros de acordo com o Plano de Aplicação; (Dispositivo
incluído pela Lei Complementar n° 42, de 06 de outubro de 2023)
f) gerir os recursos dos Programas de
transferências de recursos financeiros à UEX – Unidades Executoras pelos
governos federal e municipal; (Dispositivo
incluído pela Lei Complementar n° 42, de 06 de outubro de 2023)
g) programar as compras dos materiais e contratação
de serviços conforme os recursos repassados através dos programas PDDE e PMDDE
em observância aos Planos de Trabalho e Atas do Conselho Escolar, compete
apenas às unidades escolares cadastradas como UEX; (Dispositivo
incluído pela Lei Complementar n° 42, de 06 de outubro de 2023)
h) elaborar pesquisas de preços; (Dispositivo
incluído pela Lei Complementar n° 42, de 06 de outubro de 2023)
i) receber e conferir os materiais de consumo e os
bens patrimoniáveis entregues pelos fornecedores, (Dispositivo
incluído pela Lei Complementar n° 42, de 06 de outubro de 2023)
j) realizar a conferência das notas fiscais e
demais documentos necessários para pagamento aos fornecedores e prestadores de
serviços; (Dispositivo
incluído pela Lei Complementar n° 42, de 06 de outubro de 2023)
k) gerir a distribuição dos materiais adquiridos e
recebidos; (Dispositivo
incluído pela Lei Complementar n° 42, de 06 de outubro de 2023)
l) evitar excesso de estoques, que representam
custos desnecessários; (Dispositivo
incluído pela Lei Complementar n° 42, de 06 de outubro de 2023)
m) elaborar a prestação de contas dos Programas de
Transferências de Recursos Financeiros do Governo Federal e Municipal às UEx – Unidades Executoras sempre cumprindo com os prazos;
(Dispositivo
incluído pela Lei Complementar n° 42, de 06 de outubro de 2023)
n) tomar decisões relativas à aquisição de produtos
e contratação de serviços; (Dispositivo
incluído pela Lei Complementar n° 42, de 06 de outubro de 2023)
o) gerar relatório estatístico sobre a demanda
anual dos materiais de consumo para orientar a elaboração do planejamento para
o exercício financeiro seguinte; (Dispositivo
incluído pela Lei Complementar n° 42, de 06 de outubro de 2023)
p) controlar a movimentação dos bens patrimoniados,
bem como os termos de responsabilidade da unidade escolar; (Dispositivo
incluído pela Lei Complementar n° 42, de 06 de outubro de 2023)
q) administrar o procedimento para tombamento dos
bens patrimoniáveis adquiridos ou recebidos em doação
e encaminhar documentação à Secretaria Municipal de Educação; (Dispositivo
incluído pela Lei Complementar n° 42, de 06 de outubro de 2023)
r) zelar pela preservação do patrimônio escolar; (Dispositivo
incluído pela Lei Complementar n° 42, de 06 de outubro de 2023)
s) relatar à Secretaria Municipal de Educação -
SEME os móveis e equipamentos danificados bem como quaisquer reparos
necessários à unidade escolar; (Dispositivo
incluído pela Lei Complementar n° 42, de 06 de outubro de 2023)
t) supervisionar o recebimento, armazenamento e
manejo dos produtos necessários a oferta da merenda escolar, entregues pela
SEME, bem como o cumprimento do cardápio fornecido pela nutricionais
responsável; (Dispositivo
incluído pela Lei Complementar n° 42, de 06 de outubro de 2023)
u) colaborar com o Conselho de Alimentação Escolar
no desenvolvimento das suas ações; (Dispositivo
incluído pela Lei Complementar n° 42, de 06 de outubro de 2023)
v) manter-se atualizado em relação às legislações
vigentes aplicáveis a sua área de atuação; (Dispositivo
incluído pela Lei Complementar n° 42, de 06 de outubro de 2023)
w) articular-se com órgãos que mantenham parceria
com a Secretaria, objetivando alinhar as ações a serem implementadas; (Dispositivo
incluído pela Lei Complementar n° 42, de 06 de outubro de 2023)
x) levar ao conhecimento do superior imediato,
verbalmente ou por escrito, depois de convenientemente apurado, todas as
ocorrências que não lhe caiba resolver, bem como todos os documentos que
dependam de decisão superior; (Dispositivo
incluído pela Lei Complementar n° 42, de 06 de outubro de 2023)
Art. 134 A Coordenação Escolar da
Educação Básica desenvolve as atividades relacionadas com a organização e o
funcionamento da unidade de ensino, participando, com os demais profissionais,
educandos e a comunidade escolar, das ações desenvolvidas, em consonância com a
proposta pedagógica. (Redação
dada pela Lei Complementar n° 42, de 06 de outubro de 2023)
Art. 135 São atribuições da
Coordenação Escolar da Educação Básica: (Dispositivo revogado pela Lei Complementar nº 52, de
06 de janeiro de 2025)
(Redação
dada pela Lei Complementar n° 42, de 06 de outubro de 2023)
I - participar da elaboração, execução e avaliação da proposta
pedagógica; (Dispositivo revogado pela
Lei Complementar nº 52, de 06 de janeiro de 2025)
(Redação
dada pela Lei Complementar n° 42, de 06 de outubro de 2023)
II - participar de estudo, pesquisa e levantamento para formulação,
implementação, manutenção e funcionamento do Plano de Desenvolvimento Escolar –
PDE; (Dispositivo revogado pela
Lei Complementar nº 52, de 06 de janeiro de 2025)
(Redação
dada pela Lei Complementar n° 42, de 06 de outubro de 2023)
III - participar do planejamento e organização do horário de aula e
do calendário da unidade de ensino; (Dispositivo revogado pela Lei Complementar nº 52, de
06 de janeiro de 2025)
(Redação
dada pela Lei Complementar n° 42, de 06 de outubro de 2023)
IV - encaminhar ao Diretor Escolar da unidade de ensino o problema
identificado em relação ao educando e sua família, solucionando questões
relacionadas às suas atribuições; (Dispositivo revogado pela Lei Complementar nº 52, de
06 de janeiro de 2025)
(Redação
dada pela Lei Complementar n° 42, de 06 de outubro de 2023)
V - promover condição de cooperação com os demais profissionais da
unidade de ensino e a integração escola-comunidade; (Dispositivo revogado pela Lei Complementar nº 52, de
06 de janeiro de 2025)
(Redação
dada pela Lei Complementar n° 42, de 06 de outubro de 2023)
VI - buscar solução em situação de conflito na relação interpessoal
no âmbito escolar e, se necessário, encaminhar à direção da unidade de ensino; (Dispositivo revogado pela Lei Complementar nº 52, de
06 de janeiro de 2025)
(Redação
dada pela Lei Complementar n° 42, de 06 de outubro de 2023)
VII - escriturar, de forma correta e fidedigna, o livro de ponto,
em seu turno de atuação, registrando a ausência do servidor, do docente e a
reposição de aula, bem como acompanhar o cumprimento do horário de planejamento
e outras atividades; (Dispositivo revogado pela
Lei Complementar nº 52, de 06 de janeiro de 2025)
(Redação
dada pela Lei Complementar n° 42, de 06 de outubro de 2023)
VIII - registrar, em livro próprio, a ocorrência considerada
relevante no turno de sua atuação, informando a direção da unidade de ensino ou
a quem de direito; (Dispositivo revogado pela
Lei Complementar nº 52, de 06 de janeiro de 2025)
(Redação
dada pela Lei Complementar n° 42, de 06 de outubro de 2023)
IX - coordenar a entrada, o recreio e a saída do educando, no turno
de funcionamento, mantendo a organização escolar; (Dispositivo revogado pela Lei Complementar nº 52, de
06 de janeiro de 2025)
(Redação
dada pela Lei Complementar n° 42, de 06 de outubro de 2023)
X - supervisionar as condições de manutenção, higiene, segurança e
limpeza da unidade de ensino; (Dispositivo revogado pela Lei Complementar nº 52, de
06 de janeiro de 2025)
(Redação
dada pela Lei Complementar n° 42, de 06 de outubro de 2023)
XI - zelar pelo patrimônio público e recursos
didáticos-pedagógicos; (Dispositivo revogado pela Lei Complementar nº 52, de
06 de janeiro de 2025)
(Redação
dada pela Lei Complementar n° 42, de 06 de outubro de 2023)
XII - outras atribuições que lhe forem conferidas. (Dispositivo revogado pela Lei Complementar nº 52, de
06 de janeiro de 2025)
(Redação
dada pela Lei Complementar n° 42, de 06 de outubro de 2023)
Art. 136 A Secretaria Municipal de Assistência Social e Cidadania tem como objetivo: definir e desenvolver políticas sociais destinadas ao resgate da cidadania, para os que vivem à margem dos meios de produção e dos benefícios da sociedade, e destinadas à melhoria da qualidade de vida do cidadão, bem como articular as políticas sociais básicas; propiciar aos munícipes, especialmente os mais carentes, conhecimento de seus direitos fundamentais, meios eficazes para exercer tais direitos, remover os obstáculos para acesso à justiça e promover assim o pleno exercício da cidadania.
Art. 137 Compete à Secretaria Municipal de Assistência Social e Cidadania:
I - contribuir e coordenar a formulação do plano de ação do Governo Municipal e de programas gerais setoriais inerentes à Secretaria;
II - garantir a prestação de serviços municipais de acordo com as diretrizes de governo;
III - estabelecer diretrizes para a atuação da Secretaria;
IV - estabelecer objetivos para o conjunto de atividades da Secretaria, vinculadas a prazos e políticas para sua consecução;
V - promover a integração com órgãos e entidades da Administração Municipal, objetivando o cumprimento de atividades setoriais;
VI - promover contatos e relações com autoridades e organizações dos diferentes níveis governamentais;
VII - assegurar a formulação de políticas voltadas à área social, visando à garantia dos mínimos sociais, ao enfrentamento da pobreza, ao provimento de condições para atender contingências sociais e a universalização dos direitos;
VIII - promover a articulação de ações setoriais da área social da Administração Municipal visando à racionalização na implementação de programas e projetos sociais;
IX - articular-se com entidades públicas e privadas e com a comunidade visando à obtenção de cooperação para o desenvolvimento, direta ou indiretamente, de ações de prevenção e informação da população contra fenômenos que ponham em risco sua segurança e na sua defesa em casos de emergência e de calamidade pública;
X - promover e articular ações para o desenvolvimento social e comunitário das famílias integrantes dos diversos programas, projetos e atividades da Secretaria, subsidiando a definição de prioridades de prestação de serviços de assistência social e de concessão de benefícios;
XI - promover o atendimento, em caráter supletivo, á população carente na área de assistência social, na forma prevista na Lei Orgânica da Assistência Social, visando minimizar problemas relativos as suas necessidades básicas;
XII - assegurar o atendimento à criança e ao adolescente em situação de risco pessoal e social, especialmente aqueles que fazem da rua o lugar principal ou secundário de vivência, visando permitir o acesso aos seus direitos fundamentais, na forma prevista em legislação federal;
XIII - promover a articulação do trabalhador desempregado e/ou de baixa renda e de baixa qualificação profissional com o mercado de trabalho, através de cursos de capacitação e qualificação profissional, voltados à formulação de associações e ou empresas associativas de produção de bens e ou serviços;
XIV - definir políticas, em integração com as áreas afins, de habitação, de assentamento urbano e de regularização fundiária para áreas do Município;
XV - promover a educação para a cidadania;
XVI - prestar serviços de orientação e assistência jurídica e defesa dos necessitados em parceria com outros órgãos públicos;
XVII - prestar serviços de orientação e defesa do consumidor;
XVIII - articular-se com os Órgãos Públicos Federais, Estaduais e Municipais, empresas privadas e sociedade civil organizada para promoção da cidadania;
XIX - planejar, orientar e coordenar a
execução da Política Municipal de Segurança Pública; (Dispositivo
revogado pela Lei Complementar n° 47, de 04 de abril de 2024)
XX - criar e executar políticas públicas voltadas para a proteção e valorização da mulher;
XXI - criar e executar políticas públicas voltadas para a promoção da igualdade racial e sexual;
XXII - criar e executar políticas públicas voltadas para a valorização da juventude;
XXIII - criar e executar políticas públicas voltadas para os excepcionais;
XXIV - criar e executar políticas públicas voltadas para apoio e valorização dos idosos;
XXV - assessorar e prestar apoio técnico aos Conselhos dos Direitos da Criança e do Adolescente e Tutelar;
XXVI - apoio e execução do Programa de Erradicação do Trabalho Infantil;
XXVII - assessorar e prestar apoio técnico ao Conselho e ao Fundo Municipal de Assistência Social;
XXVIII - elaborar, executar, acompanhar, em articulação com áreas afins, projetos destinados a programas de apoio à construção, ampliação e melhorias habitacionais em áreas do Município;
XXIX - desenvolver programas e projetos para que os munícipes conquistem a cidadania através da emissão de seus documentos pessoais;
XXX - promoção da defesa social em todos os grupos sociais;
XXXI - desempenhar outras atribuições afins.
Art. 138 A Secretaria Municipal de Assistência Social e Cidadania do Município de Alfredo Chaves terá uma subsecretaria e demais órgãos.
Art. 139 Compete ao Subsecretário Municipal de Assistência Social e Cidadania:
I - substituir o Secretário de Assistência Social e Cidadania do Município em suas faltas ou impedimentos, ausências temporárias, férias, licenças ou afastamento ocasionais;
II - assistir o Secretário de Assistência Social e Cidadania do Município no exercício de suas atribuições e desempenhar atividades afins.
Art. 139-A Ficam criadas as seguintes Coordenadorias Municipais vinculadas diretamente à Secretaria Municipal de Assistência Social e Cidadania: (Dispositivo incluído pela Lei Complementar nº 62, de 25 de junho de 2025)
I -
Coordenadoria Municipal Administrativo-Contábil de Assistência Social e
Cidadania; (Dispositivo
incluído pela Lei Complementar nº 62, de 25 de junho de 2025)
II -
Coordenadoria Municipal de Projetos Sociais; (Dispositivo
incluído pela Lei Complementar nº 62, de 25 de junho de 2025)
III -
Coordenadoria Municipal da Proteção Social Básica; (Dispositivo
incluído pela Lei Complementar nº 62, de 25 de junho de 2025)
IV -
Coordenadoria Municipal da Proteção Social Especial; (Dispositivo
incluído pela Lei Complementar nº 62, de 25 de junho de 2025)
V -
Coordenadoria Municipal do Serviço de Convivência e Fortalecimento de Vínculos
(SCFV). (Dispositivo
incluído pela Lei Complementar nº 62, de 25 de junho de 2025)
§ 1º
As Coordenadorias instituídas neste artigo são órgãos superiores de direção,
chefia e assessoramento, com função de articulação e supervisão técnica das
Gerências e Setores existentes na estrutura da Secretaria Municipal de
Assistência Social e Cidadania. (Dispositivo incluído pela Lei Complementar
nº 62, de 25 de junho de 2025)
§ 2º
As Gerências e Setores atualmente existentes permanecem em pleno funcionamento,
sendo subordinadas tecnicamente às respectivas Coordenadorias. (Dispositivo
incluído pela Lei Complementar nº 62, de 25 de junho de 2025)
Art.
139-B Compete à Coordenadoria Municipal Administrativa de
Assistência Social e Cidadania: (Dispositivo incluído pela Lei Complementar
nº 62, de 25 de junho de 2025)
I -
Coordenar os processos administrativos da Secretaria, incluindo logística,
pessoal, contratos e patrimônio; (Dispositivo incluído pela Lei Complementar
nº 62, de 25 de junho de 2025)
II -
Supervisionar a execução orçamentária e financeira, em articulação com o setor
contábil; (Dispositivo
incluído pela Lei Complementar nº 62, de 25 de junho de 2025)
III -
Apoiar a elaboração de relatórios técnicos e de prestação de contas de
programas da assistência social; (Dispositivo incluído pela Lei Complementar
nº 62, de 25 de junho de 2025)
IV -
Monitorar o desempenho administrativo das unidades vinculadas à Secretaria.
(Dispositivo
incluído pela Lei Complementar nº 62, de 25 de junho de 2025)
Art.
139-C Compete à Coordenadoria Municipal de Projetos Sociais:
(Dispositivo
incluído pela Lei Complementar nº 62, de 25 de junho de 2025)
I -
Planejar, articular e acompanhar os projetos sociais financiados por recursos
próprios ou transferências voluntárias da União e do Estado; (Dispositivo
incluído pela Lei Complementar nº 62, de 25 de junho de 2025)
II -
Apoiar tecnicamente a elaboração, execução e monitoramento de ações
intersetoriais e inovadoras no campo da assistência social; (Dispositivo
incluído pela Lei Complementar nº 62, de 25 de junho de 2025)
III -
Consolidar relatórios de impacto e resultados dos projetos implantados;
(Dispositivo
incluído pela Lei Complementar nº 62, de 25 de junho de 2025)
IV -
Promover a captação de recursos externos e a articulação com organismos
parceiros. (Dispositivo incluído pela Lei Complementar nº 62, de 25 de
junho de 2025)
Art. 139-C Compete à Coordenadoria
Municipal de Projetos Sociais – CMPS: (Redação dada pela Lei Complementar nº 64,
de 30 de julho de 2025)
I –
planejar, articular e acompanhar projetos sociais financiados por recursos
próprios, transferências voluntárias da União, do Estado ou de organismos
internacionais; (Redação dada pela Lei Complementar nº 64, de 30 de julho de
2025)
II –
apoiar tecnicamente a elaboração, execução, monitoramento e avaliação de ações
intersetoriais e inovadoras no âmbito da assistência social e da equidade de
gênero; (Redação
dada pela Lei Complementar nº 64, de 30 de julho de 2025)
III –
consolidar relatórios de impacto, resultados e prestação de contas dos projetos
implantados, assegurando transparência e eficiência; (Redação dada
pela Lei Complementar nº 64, de 30 de julho de 2025)
IV –
promover a captação de recursos externos e a articulação com entes públicos,
privados e da sociedade civil; (Redação dada pela Lei Complementar nº 64,
de 30 de julho de 2025)
V –
formular, coordenar e avaliar projetos transversais de prevenção e
enfrentamento de todas as formas de violência contra meninas e mulheres, em
articulação com o Organismo de Políticas para Mulheres (OPM) e a Rede de
Proteção local; (Redação dada pela Lei Complementar nº 64, de 30 de julho de
2025)
VI –
elaborar, em conjunto com o OPM, o Plano Municipal de Enfrentamento à Violência
contra as Mulheres e de Prevenção ao Feminicídio, bem como acompanhar sua
execução e indicadores; (Redação dada pela Lei Complementar nº 64,
de 30 de julho de 2025)
VII –
integrar as políticas e programas municipais às diretrizes do Pacto Estadual
pelo Enfrentamento à Violência contra as Mulheres, garantindo a
transversalidade de gênero nos instrumentos de planejamento e orçamento; (Redação dada
pela Lei Complementar nº 64, de 30 de julho de 2025)
VIII –
fomentar iniciativas de empoderamento econômico, político e social de mulheres
e meninas, incluindo capacitações, empreendedorismo e inclusão digital, com
prioridade para grupos em situação de vulnerabilidade; (Redação dada
pela Lei Complementar nº 64, de 30 de julho de 2025)
IX –
apoiar a criação, instalação e funcionamento do Conselho Municipal dos Direitos
das Mulheres, oferecendo suporte técnico-administrativo às suas reuniões e
deliberações; (Redação dada pela Lei Complementar nº 64, de 30 de julho de
2025)
X –
implementar sistemas de coleta e análise de dados sobre violência de gênero e
impacto dos projetos sociais, subsidiando decisões baseadas em evidências; (Redação dada
pela Lei Complementar nº 64, de 30 de julho de 2025)
XI –
elaborar e divulgar relatórios periódicos de execução física e financeira aos
órgãos concedentes, de controle interno e externo e à sociedade; (Redação dada
pela Lei Complementar nº 64, de 30 de julho de 2025)
XII –
exercer outras atividades correlatas atribuídas pela Secretaria Municipal de
Assistência Social e Cidadania, necessárias ao cumprimento de sua finalidade.
(Redação
dada pela Lei Complementar nº 64, de 30 de julho de 2025)
Art.
139-D Compete à Coordenadoria Municipal da Proteção Social Básica:
(Dispositivo
incluído pela Lei Complementar nº 62, de 25 de junho de 2025)
I -
Supervisionar o funcionamento dos CRAS e dos programas do PAIF, CadÚnico, Criança Feliz e demais serviços da proteção
básica; (Dispositivo
incluído pela Lei Complementar nº 62, de 25 de junho de 2025)
II -
Monitorar a execução técnica das ações da Proteção Social Básica e orientar as
equipes técnicas das Gerências subordinadas; (Dispositivo
incluído pela Lei Complementar nº 62, de 25 de junho de 2025)
III -
Apoiar a articulação com a rede de serviços básicos, como saúde e educação,
para a garantia dos direitos socioassistenciais; (Dispositivo
incluído pela Lei Complementar nº 62, de 25 de junho de 2025)
Art.
139-E Compete à Coordenadoria Municipal da Proteção Social Especial:
(Dispositivo
incluído pela Lei Complementar nº 62, de 25 de junho de 2025)
I -
Supervisionar as ações da média e alta complexidade, incluindo CREAS, abrigos,
Casa Lar, ações com famílias e pessoas em situação de risco; (Dispositivo
incluído pela Lei Complementar nº 62, de 25 de junho de 2025)
II -
Coordenar o planejamento e acompanhamento técnico das Gerências de Serviço Sócio-Assistencial e de Proteção Especial; (Dispositivo
incluído pela Lei Complementar nº 62, de 25 de junho de 2025)
III -
Promover capacitações, articulações institucionais e fluxos de encaminhamento
com órgãos de garantia de direitos; (Dispositivo incluído pela Lei Complementar
nº 62, de 25 de junho de 2025)
IV -
Acompanhar e avaliar os resultados das intervenções especializadas. (Dispositivo
incluído pela Lei Complementar nº 62, de 25 de junho de 2025)
Art.
139-F Compete à Coordenadoria Municipal do Serviço de Convivência e
Fortalecimento de Vínculos (SCFV): (Dispositivo incluído pela Lei Complementar
nº 62, de 25 de junho de 2025)
I -
Supervisionar as atividades socioculturais, esportivas, pedagógicas e de
inclusão social dos grupos do SCFV; (Dispositivo incluído pela Lei Complementar
nº 62, de 25 de junho de 2025)
II -
Articular ações com as áreas de cultura, esporte, educação e saúde para
fortalecimento dos vínculos familiares e comunitários; (Dispositivo
incluído pela Lei Complementar nº 62, de 25 de junho de 2025)
III -
Avaliar a frequência, desempenho e resultados dos usuários atendidos; (Dispositivo
incluído pela Lei Complementar nº 62, de 25 de junho de 2025)
IV - Integrar o
planejamento das ações do SCFV com os objetivos do SUAS. (Dispositivo
incluído pela Lei Complementar nº 62, de 25 de junho de 2025)
Art. 140 Os Órgãos vinculados à Secretaria Municipal de Assistência Social e Cidadania, são:
I - Setor de Apoio a Defesa Civil Municipal;
II - Setor de Apoio aos Conselhos Municipais atuantes na Secretaria;
III - Gerência de Proteção Social Básica;
IV - Gerência de Proteção Social Especial;
V -Gerência de Serviço Sócio-Assistencial;
VI - Gerência de Gestão da Assistência Social;
VII - Gerência do Serviço de Convivência e Fortalecimento de Vínculos.
Art. 141 O Setor de Defesa Civil tem como objetivo: articular-se com entidades públicas, privadas e com a comunidade, visando à obtenção de cooperação para o desenvolvimento, direta ou indiretamente, de ações de prevenção e conscientização da população contra fenômenos que ponham em risco sua segurança e na sua defesa em casos de emergência e de calamidade pública.
Art. 142 O Setor de Apoio aos Conselhos Municipais atuantes na Secretaria tem como objetivo e competência: assessorar todos os procedimentos que envolvem os conselhos municipais.
Art. 143 A Gerência de Proteção Básica tem como objetivo e competência: gerenciar, organizar, planejar, executar e prestar contas dos programas e projetos conforme segue Centro de Referência da Assistência Social/Programa de Apoio Integral a Família, Programa Bolsa Família, Centro de Convivência do Idoso, Pro-jovem Adolescente, BPC e Programa de Apoio a criança de 0 a 6 anos/famílias.
Art. 144 A Gerência de Proteção Social Especial tem como objetivo e competência: gerenciar, organizar, planejar, executar e prestar contas dos programas e projetos, conforme segue:
I - Centro de Referência Especializado da Assistência Social;
II - PETI;
III - Casa Lar do Idoso;
IV - Pessoa com Deficiência e abrigos.
Art. 145 A Gerência de Serviço Sócio-Assistêncial tem como objetivo e competência: gerenciar, organizar, planejar, executar e prestar contas dos programas e projetos, conforme segue:
I - Plantão social;
II - Benefícios eventuais e assistenciais;
III - Habitação;
IV - Inclusão produtiva
V - Programa de estímulo ao primeiro emprego e inclusão digital.
Art. 146 A Gerência de Gestão da Assistência Social tem como objetivo e competência: gerenciar, organizar, planejar, executar e prestar contas dos programas e projetos conforme segue:
I - Planejamento e gestão;
II - Elaboração de projetos, SUASWEB e SISPETI;
III - Compras, controle e avaliação.
Art. 147 A Gerência do Serviço de Convivência e Fortalecimento de Vínculos tem como objetivo: desenvolver ações, projetos e programas para proporcionar aos cidadãos do Município de Alfredo Chaves, com idade a partir dos 60 anos, uma melhor qualidade de vida, referente ao aspecto físico, mental, econômico e social.
Art. 148 A Gerência do Serviço de Convivência e Fortalecimento de Vínculos compete:
I - proporcionar atividades físicas com acompanhamento de profissionais;
II - realizar a integração à sociedade;
III - favorecer a interação com a família;
IV - possibilitar atividades intelectuais para ocupação do tempo vago;
V - criar oportunidades para melhorar a renda;
VI - fazer acompanhamento médico, com controle de medicamentos e manter uma ficha de avaliação periódica, para proporcionar uma orientação correta sobre os hábitos alimentares e de atividades físicas;
VII - envolver a sociedade na busca pelo bem estar das pessoas na melhor idade(idoso);
VIII - envolvê-los nos acontecimentos, eventos esportivos e culturais do Município;
IX - promover a integração com outros grupos regionais;
X - desenvolver outras atividades afins.
Art. 149 A Secretaria Municipal de Saúde tem como objetivos o planejamento e a garantia da prestação dos serviços municipais de saúde, de acordo com o Plano Municipal de Saúde aprovado pelo Conselho Municipal de Saúde em consonância com as diretrizes do Sistema Único de Saúde - SUS.; planejar, orientar, controlar e avaliar a manipulação de medicamentos, laboratórios, vigilância em saúde para reduzir a morbimortalidade e as suas medidas preventivas e corretivas de caráter individual e coletivas referentes à saúde do trabalhador e dar suporte às Unidades de Saúde; planejar, supervisionar e controlar as atividades de vigilância sanitária, epidemiológica e ambiental.
Art. 150 À Secretaria Municipal de Saúde compete:
I - elaborar o planejamento setorial de talhado;
II - garantir a prestação de serviços municipais de acordo com as diretrizes do Sistema Único de Saúde -SUS;
III - gerenciar o Sistema Único de Saúde - SUS, em nível municipal, conforme Lei Orgânica da Saúde;
IV - efetuar o controle orçamentário, financeiro do Fundo Municipal de Saúde;
V - promover a coordenação e a prestação de assistência a saúde no município, dando suporte às Unidades de Saúde;
VI - promover o planejamento, orientação, controle e avaliação da manipulação de medicamentos, laboratórios, Vigilância Sanitária e Epidemiológica para reduzir a morbimortalidade, controlar os recursos materiais da Secretaria, e as medidas preventivas e corretivas referentes à saúde do trabalhador;
VII - promover o planejamento, orientação, controle e avaliação da coleta e análise de informações, elaboração e realização de programas e serviços de saúde, análise de conta e treinamento de recursos humanos;
VIII - organizar os serviços de referência e contra referência com vistas à garantia de acesso às ações de média e alta complexidade dentro do Sistema Único de Saúde -SUS;
IX - apoiar ao Conselho Municipal de Saúde;
X - executar as deliberações do Conselho Municipal de Saúde;
XI - garantir o exercício do controle social pela população;
XII - elaborar as demonstrações mensais de receita e despesa do Fundo Municipal de Saúde;
XIII - analisar e avaliar a situação econômica-financeira da Secretaria;
XIV - controlar os convênios ou contratos de prestação de serviços prestados pelo setor privado e dos empréstimos feitos para a saúde;
XV - acompanhar e avaliar as produções de serviços prestados pelo setor privado e das Unidades integrantes da rede municipal de saúde;
XVI - coordenar a prestação de assistência à saúde no Município;
XVII - controlar a evolução de problemas de vigilância em saúde;
XVIII - manter em funcionamento as Unidades de Saúde do Município;
XIX - supervisionar o controle de qualidade dos alimentos consumidos no Município de Alfredo Chaves;
XX - supervisionar as ações de proteção ao Meio Ambiente, em conjunto com a área afim;
XXI - supervisionar a normatização, fiscalização e controle das condições de trabalho com risco à saúde dos trabalhadores;
XXII - supervisionar a análise e aprovação de plantas sanitárias de edificações, efetuando as vistorias necessárias;
XXIII - supervisionar o controle sanitário dos locais que comercializam alimentos;
XXIV - supervisionar a fiscalização e controle de locais que ofereçam serviços de saúde, estética e lazer;
XXV - supervisionar o controle de incidência de doenças infecciosas, contagiosas, provenientes de causas externas, crônico-degenerativas e ocupacionais;
XXVI - supervisionar as ações de imunização e campanhas de vacinação para a comunidade;
XXVII - prestar orientações farmacológicas ao corpo médico e de enfermagem;
XXVIII - supervisionar o serviço de fármaco-vigilância;
XXIX - cumprir outras atividades, compatíveis com a natureza de suas funções, que lhes forem atribuídas.
Art. 151 A Secretaria Municipal de Saúde terá uma subsecretaria e demais órgãos:
Art. 152 Compete ao Subsecretário Municipal de Saúde:
I - substituir o Secretário de Saúde do Município em suas faltas ou impedimentos, ausências temporárias, férias, licenças ou afastamento ocasionais;
II - assistir o Secretário de Saúde do Município no exercício de suas atribuições e desempenhar atividades afins.
Art. 152-A Ficam criadas as
seguintes Coordenadorias Municipais vinculadas diretamente à Secretaria
Municipal de Saúde: (Dispositivo incluído pela Lei Complementar
nº 62, de 25 de junho de 2025)
I -
Coordenadoria Municipal de Saúde Bucal; (Dispositivo incluído pela Lei Complementar
nº 62, de 25 de junho de 2025)
II -
Coordenadoria Municipal da Saúde da Mulher e RAMI; (Dispositivo
incluído pela Lei Complementar nº 62, de 25 de junho de 2025)
III -
Coordenadoria Municipal de Regulação em Saúde; (Dispositivo
incluído pela Lei Complementar nº 62, de 25 de junho de 2025)
IV -
Coordenadoria Municipal de Atenção Psicossocial; (Dispositivo
incluído pela Lei Complementar nº 62, de 25 de junho de 2025)
V -
Coordenadoria Municipal Administrativo-Contábil; (Dispositivo
incluído pela Lei Complementar nº 62, de 25 de junho de 2025)
§ 1º
As Coordenadorias instituídas neste artigo são órgãos superiores de direção,
chefia e assessoramento, com função de articulação e supervisão técnica das
Gerências e Setores existentes na estrutura da Secretaria Municipal de Saúde.
(Dispositivo
incluído pela Lei Complementar nº 62, de 25 de junho de 2025)
§ 2º
As Gerências e Setores atualmente existentes permanecem em pleno funcionamento,
sendo subordinadas tecnicamente às respectivas Coordenadorias. (Dispositivo
incluído pela Lei Complementar nº 62, de 25 de junho de 2025)
Art.
152-B Compete à Coordenadoria Municipal de Saúde Bucal: (Dispositivo
incluído pela Lei Complementar nº 62, de 25 de junho de 2025)
I -
Planejar, supervisionar e avaliar as ações da Política Municipal de Saúde
Bucal; (Dispositivo
incluído pela Lei Complementar nº 62, de 25 de junho de 2025)
II -
Coordenar equipes de saúde bucal da Atenção Primária; (Dispositivo
incluído pela Lei Complementar nº 62, de 25 de junho de 2025)
III -
Promover ações intersetoriais de promoção e prevenção em saúde bucal; (Dispositivo
incluído pela Lei Complementar nº 62, de 25 de junho de 2025)
IV -
Acompanhar os indicadores de cobertura e desempenho dos serviços; (Dispositivo
incluído pela Lei Complementar nº 62, de 25 de junho de 2025)
V - Apoiar
tecnicamente os fluxos de regulação e referências da especialidade; (Dispositivo
incluído pela Lei Complementar nº 62, de 25 de junho de 2025)
VI -
Articular aquisição e controle de materiais e insumos odontológicos. (Dispositivo
incluído pela Lei Complementar nº 62, de 25 de junho de 2025)
Art.
152-C Compete à Coordenadoria Municipal da Saúde da Mulher e
RAMI: (Dispositivo
incluído pela Lei Complementar nº 62, de 25 de junho de 2025)
I -
Supervisionar os programas de atenção integral à saúde da mulher; (Dispositivo
incluído pela Lei Complementar nº 62, de 25 de junho de 2025)
II -
Coordenar ações da Rede de Atenção Materno-Infantil (RAMI); (Dispositivo
incluído pela Lei Complementar nº 62, de 25 de junho de 2025)
III -
Monitorar indicadores de pré-natal, parto, puerpério e câncer ginecológico;
(Dispositivo
incluído pela Lei Complementar nº 62, de 25 de junho de 2025)
IV -
Promover capacitações voltadas à atenção à mulher e gestante; (Dispositivo
incluído pela Lei Complementar nº 62, de 25 de junho de 2025)
V -
Elaborar relatórios e propor melhorias nas políticas setoriais. (Dispositivo
incluído pela Lei Complementar nº 62, de 25 de junho de 2025)
Art. 152‑C
Compete à Coordenadoria Municipal da Saúde da Mulher e RAMI – CSM/RAMI: (Redação dada
pela Lei Complementar nº 64, de 30 de julho de 2025)
I –
supervisionar os programas de atenção integral à saúde da mulher, assegurando
abordagem biopsicossocial e ciclo‑vital; (Redação dada
pela Lei Complementar nº 64, de 30 de julho de 2025)
II –
planejar, coordenar e avaliar a Rede de Atenção Materno‑Infantil
– RAMI, integrando a atenção primária, maternidades de referência, vigilância
epidemiológica e transporte sanitário; (Redação dada pela Lei Complementar nº 64,
de 30 de julho de 2025)
III –
monitorar indicadores de pré‑natal, parto, puerpério,
morbimortalidade materna, câncer de mama e colo uterino, elaborando relatórios
trimestrais de desempenho; (Redação dada pela Lei Complementar nº 64,
de 30 de julho de 2025)
IV –
promover capacitações e educação permanente voltadas à saúde sexual e
reprodutiva, ao pré‑natal de risco habitual e alto
risco, ao aleitamento materno e às boas práticas de parto humanizado; (Redação dada
pela Lei Complementar nº 64, de 30 de julho de 2025)
V –
elaborar relatórios técnicos, propor protocolos clínicos e fluxos
assistenciais, bem como recomendar melhorias nas políticas setoriais de saúde
da mulher; (Redação
dada pela Lei Complementar nº 64, de 30 de julho de 2025)
VI – articular‑se com o Organismo de Políticas para Mulheres – OPM, a Coordenadoria Municipal de Projetos Sociais e demais órgãos da Rede de Proteção para implementar protocolos de acolhimento, notificação compulsória e encaminhamento de mulheres em situação de violência sexual, doméstica ou familiar, em consonância com a Lei nº 11.340/2006 (Lei Maria da Penha) e o Pacto Estadual pelo Enfrentamento à Violência contra as Mulheres; (Redação dada pela Lei Complementar nº 64, de 30 de julho de 2025)
VII –
coordenar a linha de cuidado às vítimas de violência sexual no âmbito do SUS
municipal, garantindo acesso rápido à profilaxia pós‑exposição
(PEP), contracepção de emergência, coleta de vestígios, apoio psicossocial e
encaminhamento jurídico, conforme Portaria MS nº 485/2014 e normas correlatas;
(Redação
dada pela Lei Complementar nº 64, de 30 de julho de 2025)
VIII –
integrar, alimentar e analisar sistemas de informação em saúde relacionados à
violência de gênero (SINAN‑Violência), mortalidade
materna (SIM) e saúde da mulher (SIS‑Pré‑Natal,
SIS‑Câncer), gerando dados que
subsidiem a formulação de políticas públicas e a prestação de contas a órgãos
de controle; (Redação dada pela Lei Complementar nº 64, de 30 de julho de
2025)
IX –
fomentar parcerias com instituições de ensino, organizações da sociedade civil
e organismos internacionais para o desenvolvimento de projetos de pesquisa,
inovação e extensão voltados ao empoderamento feminino e à redução de
desigualdades em saúde; (Redação dada pela Lei Complementar nº 64,
de 30 de julho de 2025)
X –
promover campanhas educativas sobre direitos sexuais e reprodutivos, prevenção
de IST/HIV, planejamento familiar e gravidez na adolescência, em articulação
intersetorial com educação, assistência social e cultura; (Redação dada
pela Lei Complementar nº 64, de 30 de julho de 2025)
XI –
buscar recursos financeiros externos, inclusive por meio de transferências
voluntárias, emendas parlamentares e editais, para custear ações de saúde
integral da mulher, da RAMI e de enfrentamento à violência de gênero; (Redação dada
pela Lei Complementar nº 64, de 30 de julho de 2025)
XII –
prestar apoio técnico‑administrativo ao Conselho
Municipal de Saúde, garantindo a participação social e o controle democrático
das políticas de saúde da mulher; (Redação dada pela Lei Complementar nº 64,
de 30 de julho de 2025)
XIII –
exercer outras atribuições correlatas delegadas pela Secretaria Municipal de
Saúde, necessárias ao cumprimento de sua finalidade. (Redação dada
pela Lei Complementar nº 64, de 30 de julho de 2025)
Art.
152-D Compete à Coordenadoria Municipal de Regulação em Saúde: (Dispositivo
incluído pela Lei Complementar nº 62, de 25 de junho de 2025)
I -
Organizar os fluxos de regulação, marcação e encaminhamento de exames,
consultas e procedimentos especializados; (Dispositivo incluído pela Lei Complementar
nº 62, de 25 de junho de 2025)
II -
Gerenciar o SISREG ou sistema equivalente; (Dispositivo incluído pela Lei Complementar
nº 62, de 25 de junho de 2025)
III -
Articular com a Central Estadual de Regulação e a Regional de Saúde; (Dispositivo
incluído pela Lei Complementar nº 62, de 25 de junho de 2025)
IV -
Supervisionar a eficiência, transparência e equidade nos processos de
regulação; (Dispositivo
incluído pela Lei Complementar nº 62, de 25 de junho de 2025)
V -
Elaborar relatórios e propor estratégias de melhoria do acesso. (Dispositivo
incluído pela Lei Complementar nº 62, de 25 de junho de 2025)
Art.
152-E Compete à Coordenadoria Municipal de Saúde Mental: (Dispositivo
incluído pela Lei Complementar nº 62, de 25 de junho de 2025)
I -
Coordenar os serviços da Rede de Atenção Psicossocial (RAPS), como CAPS e
Núcleos de Apoio à Saúde da Família; (Dispositivo incluído pela Lei Complementar
nº 62, de 25 de junho de 2025)
II -
Apoiar os processos de desinstitucionalização e atenção comunitária em saúde
mental; (Dispositivo
incluído pela Lei Complementar nº 62, de 25 de junho de 2025)
III -
Articular ações com assistência social, educação e justiça; (Dispositivo
incluído pela Lei Complementar nº 62, de 25 de junho de 2025)
IV -
Promover capacitações e supervisionar fluxos intersetoriais de cuidado; (Dispositivo
incluído pela Lei Complementar nº 62, de 25 de junho de 2025)
V -
Elaborar relatórios e apoiar as prestações de contas dos serviços da RAPS. (Dispositivo
incluído pela Lei Complementar nº 62, de 25 de junho de 2025)
Art.
152-F Compete à Coordenadoria Municipal Administrativo-Contábil:
(Dispositivo
incluído pela Lei Complementar nº 62, de 25 de junho de 2025)
I -
Acompanhar e orientar a execução orçamentária, financeira e contábil da
Secretaria de Saúde; (Dispositivo incluído pela Lei Complementar
nº 62, de 25 de junho de 2025)
II -
Apoiar os processos de prestação de contas, convênios, contratos e
transferências federais e estaduais; (Dispositivo incluído pela Lei Complementar
nº 62, de 25 de junho de 2025)
III -
Articular com a Secretaria de Finanças, Controladoria e planejamento municipal;
(Dispositivo
incluído pela Lei Complementar nº 62, de 25 de junho de 2025)
IV -
Supervisionar relatórios, balanços, auditorias e cumprimento de normas fiscais
do SUS; (Dispositivo
incluído pela Lei Complementar nº 62, de 25 de junho de 2025)
V - Propor
melhorias administrativas e de controle na pasta da saúde. (Dispositivo
incluído pela Lei Complementar nº 62, de 25 de junho de 2025)
Art.
152-G Compete à Gerência de Apoio à Saúde: (Dispositivo
incluído pela Lei Complementar nº 62, de 25 de junho de 2025)
I -
Coordenar os serviços de apoio logístico, infraestrutura e manutenção das
unidades de saúde; (Dispositivo incluído pela Lei Complementar nº 62, de 25 de
junho de 2025)
II -
Controlar a demanda de insumos administrativos, mobiliário e materiais de
expediente; (Dispositivo incluído pela Lei Complementar nº 62, de 25 de
junho de 2025)
III -
Auxiliar a operacionalização de transporte de pacientes, medicamentos e
equipamentos; (Dispositivo incluído pela Lei Complementar nº 62, de 25 de
junho de 2025)
IV -
Articular com demais setores administrativos para garantir suporte eficiente às
ações de saúde; (Dispositivo incluído pela Lei Complementar nº 62, de 25 de
junho de 2025)
V -
Promover o aperfeiçoamento contínuo dos processos de apoio às atividades
assistenciais. (Dispositivo incluído pela Lei Complementar nº 62, de 25 de
junho de 2025)
Art.
152-H Compete à Gerência de Sistemas de Saúde: (Dispositivo
incluído pela Lei Complementar nº 62, de 25 de junho de 2025)
I -
Implementar e manter atualizados os sistemas de informação em saúde, como e-SUS
AB, SISAB, CNES, SIA/SUS e SIHD; (Dispositivo incluído pela Lei Complementar
nº 62, de 25 de junho de 2025)
II -
Monitorar e consolidar dados de produção das unidades de saúde para subsidiar a
gestão estratégica; (Dispositivo incluído pela Lei Complementar
nº 62, de 25 de junho de 2025)
III -
Capacitar servidores para o uso adequado dos sistemas oficiais e garantir a
integridade das informações; (Dispositivo incluído pela Lei Complementar
nº 62, de 25 de junho de 2025)
IV -
Elaborar relatórios periódicos para fins de avaliação de desempenho e repasses
financeiros; (Dispositivo incluído pela Lei Complementar nº 62, de 25 de
junho de 2025)
V -
Integrar os sistemas locais com as plataformas do Ministério da Saúde. (Dispositivo
incluído pela Lei Complementar nº 62, de 25 de junho de 2025)
Art.
152-I Compete à Gerência de Tecnologia da Informação de Saúde: (Dispositivo
incluído pela Lei Complementar nº 62, de 25 de junho de 2025)
I -
Gerenciar os equipamentos, redes e infraestrutura tecnológica das unidades da
Secretaria de Saúde; (Dispositivo incluído pela Lei Complementar
nº 62, de 25 de junho de 2025)
II -
Garantir suporte técnico, manutenção preventiva e corretiva de sistemas e
hardwares; (Dispositivo
incluído pela Lei Complementar nº 62, de 25 de junho de 2025)
III -
Zelar pela segurança da informação, integridade dos dados e conformidade com a
LGPD; (Dispositivo
incluído pela Lei Complementar nº 62, de 25 de junho de 2025)
IV -
Apoiar a implementação de inovações tecnológicas voltadas à melhoria do
atendimento em saúde; (Dispositivo incluído pela Lei Complementar
nº 62, de 25 de junho de 2025)
V -
Estabelecer diretrizes e políticas de TI específicas para o setor de saúde.
(Dispositivo
incluído pela Lei Complementar nº 62, de 25 de junho de 2025)
Art.
152-J Compete à Gerência de Apoio à Estratégia da Saúde da Família
(ESF): (Dispositivo
incluído pela Lei Complementar nº 62, de 25 de junho de 2025)
I - Apoiar
tecnicamente as equipes da ESF no planejamento e execução das ações de atenção
primária; (Dispositivo
incluído pela Lei Complementar nº 62, de 25 de junho de 2025)
II -
Supervisionar os processos de territorialização, cadastramento e acompanhamento
familiar; (Dispositivo
incluído pela Lei Complementar nº 62, de 25 de junho de 2025)
III -
Monitorar o cumprimento das metas pactuadas no Programa Previne Brasil; (Dispositivo
incluído pela Lei Complementar nº 62, de 25 de junho de 2025)
IV -
Articular com as coordenações de atenção básica, vigilância e educação em
saúde; (Dispositivo
incluído pela Lei Complementar nº 62, de 25 de junho de 2025)
V - Propor
estratégias de qualificação e educação permanente para os profissionais da ESF.
(Dispositivo
incluído pela Lei Complementar nº 62, de 25 de junho de 2025)
Art.
152-K Compete à Gerência de Licitação, Compras e Contratos de Saúde:
(Dispositivo
incluído pela Lei Complementar nº 62, de 25 de junho de 2025)
I -
Planejar, coordenar e acompanhar os processos de compras e contratações no
âmbito da Secretaria de Saúde; (Dispositivo incluído pela Lei Complementar
nº 62, de 25 de junho de 2025)
II -
Elaborar termos de referência e auxiliar na formulação de editais e contratos,
observando a Lei nº 14.133/2021; (Dispositivo incluído pela Lei Complementar
nº 62, de 25 de junho de 2025)
III -
Monitorar a execução contratual e zelar pela correta aplicação dos recursos
públicos; (Dispositivo
incluído pela Lei Complementar nº 62, de 25 de junho de 2025)
IV -
Apoiar a elaboração de processos de aquisição emergenciais, quando cabíveis;
(Dispositivo
incluído pela Lei Complementar nº 62, de 25 de junho de 2025)
V - Garantir a
conformidade das licitações com os princípios da legalidade, isonomia e
eficiência. (Dispositivo incluído pela Lei Complementar nº 62, de 25 de
junho de 2025)
Art. 153 Os Órgãos vinculados à Secretaria Municipal de Saúde, são:
I - Setor de Serviço de Processamento de Dados;
II - Setor de Apoio ao Conselho Municipal de Saúde;
III - Gerência de Controle de Zoonose;
IV - Gerência de Saúde Mental;
V - Gerência de Referência DST/AIDS;
VI - Gerência de Referência em Fisioterapia;
VII - Gerência de Ações Básicas de Saúde para a Mulher, Criança e o Idoso;
VIII - Gerência de Unidades de Saúde - US3 e Mini Postos;
IX - Gerência do Pronto Atendimento -PA;
X - Gerência de Apoio aos Programas de Saúde da Família - PSF e de Agentes Comunitários de Saúde -PAC'S;
XI - Gerência de Apoio ao Programa de Saúde Bucal;
XII - Gerência de Medicamentos - Farmácia Básica;
XIII - Gerência Vigilância Sanitária;
XIV - Gerência de Vigilância Epidemiológica e Ambiental;
XV - Gerência da Unidade Mista de Saúde;
XVI - Gerência de Planejamento, Regulação, Controle e Avaliação do Fundo Municipal de Saúde;
XV - Gerência de Tesouraria e Contabilidade do Fundo Municipal de Saúde;
XVI - Diretoria Clínica da Unidade Mista de Saúde;
XVII - Diretoria Administrativa da Assistência a Saúde;
XX - Coordenador de Posto de Saúde.
XXI - Gerência de Almoxarifado da Secretaria Municipal de Saúde; (Dispositivo incluído pela Lei Complementar nº 52, de 06 de janeiro de 2025)
XXII - Gerência de Recursos Humanos da Secretaria Municipal de Saúde; (Dispositivo incluído pela Lei Complementar nº 52, de 06 de janeiro de 2025)
Art. 154 O Setor de Serviço de Processamento de Dados tem como objetivo: planejar, coordenar, controlar e prestar serviço de informática para as demais unidades da Secretaria, observando as diretrizes do Plano Diretor da Gerência de Informatização e Processamento de Dados do Município.
Art. 155 Ao Setor de Serviço de Processamento de Dados compete:
I - controlar o desenvolvimento e atualização de sistemas;
II - pesquisar e selecionar recursos de "hardware" e "software" de acordo com as reais necessidades da Secretaria e sempre de acordo com o Plano Diretor da Gerência de Informatização e Processamento de Dados do Município;
III - propor plano de treinamento aos usuários de recursos de informática da Secretaria;
IV - prestar suporte técnico aos usuários;
V - estabelecer contatos com empresas de informática para atualização dos recursos utilizados;
VI - coordenar e executar os serviços de processamento de dados da Secretaria;
VI - cumprir outras atividades, compatíveis com a natureza de suas funções, que lhe forem atribuídas.
Art. 156 Setor de Apoio ao Conselho Municipal de Saúde tem como objetivo e competência: assessorar todos os procedimentos que envolvem o referido conselho.
Art. 157 A Gerência de Controle de Zoonose tem como objetivo: coordenar as atividades de prevenção e de controle de doenças transmitidas por animais e focos de vetores.
Art. 158 À Gerência de Controle de Zoonose compete:
I - efetuar o controle de sinantrópicos;
II - efetuar a assistência médica aos animais;
III - efetuar apreensão de animais que tragam risco à saúde dos munícipes;
IV - manter em funcionamento as instalações físicas para guarda dos animais;
V - garantir a execução de exames laboratoriais simplificados;
VI - cumprir outras atividades, compatíveis com a natureza de suas funções, que lhe foram atribuídas.
Art. 159 A Gerência de Saúde Mental tem como objetivos: prestar atendimento aos munícipes que apresentarem transtornos mentais característicos das psicoses e neurose, possibilitando a desospitalização e atendimento adequado; promover o atendimento aos munícipes relacionado ao uso e abuso de drogas.
Art. 160 À Gerência de Saúde Mental compete:
I - prestar atendimento, numa estrutura institucional ambulatorial, que privilegie oficinas terapêuticas e a participação da comunidade;
II - prestar assistência através de equipe interdisciplinar que pondere a escuta e a expressão dos pacientes;
III - propiciar melhor integração do paciente no seu meio familiar e social;
IV - criar condições para que a comunidade participe de atividades que desmistifiquem o lugar da loucura, percebendo as psicoses e neuroses como um modo diferente de ser na vida;
V - participar, em integração com as outras Unidades Administrativas do Departamento de Administração em Saúde, das ações de promoção de saúde destinadas à referida clientela;
VI - promover a sensibilização e treinamento dos profissionais da rede de saúde municipal envolvidos com o atendimento da referida clientela, assegurando o mecanismo de referência e contra-referência;
VII - prestar atendimento a pessoas com problemas relacionados à dependência química;
VIII - desenvolver programas de combate ao uso de drogas com as Unidades de Saúde;
IX - cumprir outras atividades, compatíveis com a natureza de suas funções, que lhe forem atribuídas.
Art. 161 A Gerência de Referência DST/AIDS tem como objetivo: promover a prevenção e o atendimento aos munícipes relacionados com doenças sexualmente transmissíveis e AIDS.
Art. 162 À Gerência de Referência DST/AIDS compete:
I - prestar atendimento a pessoas com problemas de DST/AIDS;
II - desenvolver programas de prevenção e de controle DST/AIDS nas Unidades de Saúde;
III - prestar orientação sobre prevenção as DST/AIDS;
IV - cumprir outras atividades, compatíveis com a natureza de suas funções, que lhe forem atribuídas.
Art. 163 A Gerência de Referência em Fisioterapia tem como objetivo: coordenar o desenvolvimento das atividades que assegurem ao cidadão o direito à prática de exercícios físicos e cuidar da reabilitação de pessoal com problemas físicos e doenças crônicas-degenerativas.
Art. 164.À Gerência de Referência em Fisioterapia compete:
I - planejar, elaborar e orientar as atividades físicas das diversas regiões do município;
II - providenciar combate e prevenção de doenças crônico- degenerativas;
III - viabilizar cobertura de eventos esportivos com equipe de saúde;
IV - controlar as atividades de reabilitação de doentes físicos e pessoas com doenças crônico-degenerativas;
V - cumprir outras atividades, compatíveis com a natureza de suas funções, que lhe foram atribuídas.
Art. 165 A Gerência de Ações Básicas de Saúde para a Mulher, Criança e Idoso tem como objetivo: desenvolver programas de ações básicas voltadas à saúde da mulher, criança e idoso.
Art. 166 À Gerência de Ações Básicas de Saúde para a Mulher, Criança e idoso compete:
I - elaborar, implantar e acompanhar a execução de programas e projetos voltados para a saúde da mulher;
II - elaborar, implantar e acompanhar a execução de programas e projetos voltados para a saúde da criança;
III - elaborar, implantar e acompanhar a execução de programas e projetos voltados para a saúde do idoso;
IV - proporcionar à população idosa assistência com envolvimento de equipe interprofissional composta por médicos geriatra, fisioterapeuta, terapeuta ocupacional, assistente social, enfermeiro, psicólogo e nutricionista;
V - desempenhar outras atribuições afins.
Art. 167 A Gerência de Unidades de Saúde - US3 e Mini Postos tem como objetivo prestar assistência integral à saúde dos munícipes, segundo diretrizes e normas da área de planejamento, implantar programas e manter informações de saúde, de acordo com seu porte e classificação.
Art. 168 À Gerência de Unidades de Saúde -US3 e Mini Postos compete:
I - assegurar consultas médicas em função do perfil epidemiológico da população;
II - coordenar as atividades de enfermagem;
III - prestar assistência à população do município;
IV - assegurar assistência integral à saúde da população do município;
V - programar e executar ações para sua área de abrangência, de acordo com o Plano Municipal de saúde;
VI - cumprir outras atividades, compatíveis com a natureza de suas funções, que lhe foram atribuídas.
Art. 169 A Gerência do Pronto Atendimento - PA tem como objetivo prestar assistência correspondente ao primeiro nível de assistência da média complexidade, garantindo, assim, assistência às urgências e emergências com observação de até 24 horas para sua própria população ou para um grupo de municípios para os quais seja referência.
Art. 170 À Gerência do Pronto Atendimento - PA compete:
I - atender aos usuários do SUS portadores de quadro clínico agudo de qualquer natureza, dentro dos limites estruturais da unidade e, em especial, os casos de baixa complexidade, à noite e nos finais de semana, quando a rede básica e o Programa de Saúde da Família não estão ativos;
II - descentralizar o atendimento de pacientes com quadros agudos de média complexidade;
III - dar retaguarda às unidades básicas de saúde e de saúde da família;
IV - diminuir a sobrecarga dos hospitais que hoje atendem esta demanda;
V - ser entreposto de estabilização do paciente crítico para o serviço de atendimento pré-hospitalar móvel;
VI - desenvolver ações de saúde através do trabalho de equipe interdisciplinar, com o objetivo de acolher, intervir em sua condição clínica e referenciar para a rede básica de saúde, para a rede especializada ou para internação hospitalar, proporcionando uma continuidade do tratamento com impacto positivo no quadro de saúde individual e coletiva da população usuária (beneficiando os pacientes agudos e não-agudos e favorecendo, pela continuidade do acompanhamento, principalmente os pacientes com quadros crônico-degenerativos, com a prevenção de suas agunizações freqüentes);
VII - articular-se com unidades hospitalares, unidades de apoio diagnóstico e terapêutico, e com outras instituições e serviços de saúde do sistema loco regional, construindo fluxos coerentes e efetivos de referência e contra- referência;
VIII - ser observatório do sistema e da saúde da população, subsidiando a elaboração de estudos epidemiológicos e a construção de indicadores de saúde e de serviço que contribuam para a avaliação e planejamento da atenção integral às urgências, bem como de todo o sistema de saúde.
Art. 171 À Gerência de Apoio aos Programas de Saúde da Família- PSF e Agentes Comunitários de Saúde - PAC'S como objetivos reorganizar a prática da atenção à saúde em novas bases e substituir o modelo tradicional, levando a saúde para mais perto das famílias e, com isso, melhorar a qualidade de vida e assistência da população; promoção de saúde e prevenção de doenças por meio de informações e de orientações sobre cuidados de saúde.
Art. 172 À Gerência de Apoio aos Programas de Saúde da Família- PSF e de Agentes Comunitários de Saúde - PAC'S compete:
I - identificar a realidade epidemiológica e sociodemográfica das famílias adscritas;
II - reconhecer os problemas de saúde prevalentes e identificar os riscos aos quais a população está exposta;
III - planejar o enfrentamento dos fatores desencadeantes do processo saúde/doença;
IV - executar, de acordo com a qualificação de cada profissional, os procedimentos de vigilância epidemiológica;
V - valorizar a relação com o usuário e com a família, para a criação de vínculo de confiança, de afeto, de respeito;
VI - realizar visitas de acordo com o planejamento;
VII - resolver os problemas de saúde do nível de atenção básica;
VIII - utilizar corretamente o sistema de referência e contra-referência;
IX - prestar assistência integral, contínua, com resolubilidade e boa qualidade às necessidades de saúde da população adscrita;
X - coordenar, participar de e/ou organizar grupos de educação em saúde;
XI - reconhecer a área de atuação: mapeamento da micro área;
XII - cadastrar todas as famílias de sua área de abrangência, mantendo a ficha atualizada, mensalmente;
XIII - definir área de risco e encaminhar aos setores responsáveis;
XIV - realizar visita domiciliar pelo menos 1(uma) vez por mês a cada família;
XV - realizar ações educativas;
XVI - acompanhamento do crescimento e desenvolvimento da criança de 0 (zero) - 5 (cinco)anos;
XVII - incentivar o aleitamento materno exclusivo até 06 (seis) meses devida;
XVIII - acompanhar a vacinação periódica das crianças por meio do cartão de vacinação e de gestante;
XIX - identificar as gestantes e encaminhá-las ao pré-natal;
XX - orientar sobre métodos de planejamento familiar;
XXI - orientar sobre prevenção de DST/AIDS;
XXII - orientar a família sobre prevenção e cuidados em situação de endemias;
XXIII - fazer busca ativa de tuberculose e hanseníase;
XXIV - realizar atividades de prevenção e promoção da saúde do idoso;
XXV - registrar nascimentos e óbitos ocorridos, doenças de notificação compulsória, e desenvolver ações de vigilância epidemiológica;
XXVI - encaminhar à enfermeira (instrutora/supervisora) os casos que não puderem ser resolvidos na comunidade;
XXVII - orientar a comunidade para a utilização adequada dos serviços de saúde;
XXVIII - busca ativa de gestante antes do 4º mês de gestação e encaminhá-la ao programa SISPRENATAL;
XXIX - participar efetivamente de treinamentos e reuniões;
XXX - registrar as atividades desenvolvidas no seu trabalho, encaminhando o relatório à Gerência municipal do PAC'S;
XXXI - e outras a serem desenvolvidas.
Art. 173 A Gerência de Apoio ao Programa de Saúde Bucal - PSB tem como objetivo reorganização da atenção em saúde bucal em todos os níveis de atenção, tendo o conceito do cuidado como eixo de reorientação do modelo, respondendo a uma concepção de saúde não centrada somente na assistência aos doentes, mas, sobretudo, na promoção da boa qualidade de vida e intervenção nos fatores que colocam em risco pela incorporação das ações programáticas de uma forma mais abrangente e do desenvolvimento de ações intersetoriais.
Art. 174 À Gerência de Apoio ao Programa de Saúde Bucal - PSB compete:
I - realizar exame clínico com a finalidade de conhecer a situação epidemiológica de saúde bucal da comunidade;
II - realizar os procedimentos clínicos definidos na Norma Operacional Básica do Sistema Único de Saúde (NOB/SUS 96) e na Norma Operacional da Assistência à Saúde (NOAS);
III - assegurar a integralidade do tratamento no âmbito da atenção básica para a população adscrita;
IV - encaminhar e orientar os usuários que apresentarem problemas mais complexos a outros níveis de especialização, assegurando seu retorno e acompanhamento, inclusive para fins de complementação do tratamento;
V - realizar atendimentos de primeiros cuidados nas urgências e emergência;
VI - coordenar ações coletivas voltadas para a promoção e a prevenção em saúde bucal;
VII - capacitar a equipe no que se refere às ações educativas e preventivas em saúde bucal;
VIII - registrar no Sistema de Informação Ambulatorial (SAI/SUS) todos os procedimentos realizados;
IX - desenvolver ações de prevenção ao câncer de boca e referenciar para tratamento dos mesmos.
Art. 175 A Gerência de Medicamentos - Farmácia Básica tem como objetivo executar as atividades de manipulação, dispensação, distribuição, guarda e controle de imunobiológicos, medicamentos e correlatos.
Art. 176 À Gerência de Medicamentos - Farmácia Básica compete:
I - dispensar imunobiológicos, medicamentos e correlatos;
II - controlar estoque das unidades de assistência farmacêutica nas Unidades de Saúde e Pronto Atendimento;
III - abastecer o almoxarifado de imunobiológicos, medicamentos, correlatos e controlar estoque;
IV - receber, conferir, controlar e distribuir imunobiológicos;
V - elaborar mapas de consumo de imunobiológicos e psicotrópicos;
VI - preparar relatórios de consumo de imunobiológicos e psicotrópicos e enviar aos órgãos competentes;
VII - solicitar a compra, controlar e zelar pelo estoque de imunobiológicos, medicamentos e correlatos no almoxarifado;
VIII - dispensar imunobiológicos, medicamentos e correlatos aos usuários e às Unidades de Saúde e Pronto Atendimento;
IX - distribuir material para curativos nas Unidades de Saúde e Pronto Atendimento;
X - distribuir imunobiológicos, medicamentos e correlatos para as Unidades de Saúde e Pronto Atendimento;
XI - acompanhar desenvolvimento das atribuições das Unidades e Pronto Atendimento;
XII - controlar prazos de validade de imunobiológicos, medicamentos e correlatos;
XIII - fornecer informações institucionais para o funcionamento do Sistema Único de Saúde;
XIV - cumprir outras atividades, compatíveis com a natureza de suas funções, que lhe forem atribuídas.
Art. 176-A Compete à Gerência de Almoxarifado da Secretaria Municipal de Saúde: (Dispositivo incluído pela Lei Complementar nº 52, de 06 de janeiro de 2025)
I - programar as compras e a distribuição dos materiais; (Dispositivo incluído pela Lei Complementar nº 52, de 06 de janeiro de 2025)
II - realizar a abertura e acompanhamento dos processos de compra dos materiais necessários à utilização, conservação e manutenção da Secretaria de Saúde e suas unidades de Saúde, Pronto Atendimento e Policlínica, conforme dispositivos em Lei; (Dispositivo incluído pela Lei Complementar nº 52, de 06 de janeiro de 2025)
III - elaborar pesquisas de preços para a instauração de processos de compra com dispensa ou não de licitação; (Dispositivo incluído pela Lei Complementar nº 52, de 06 de janeiro de 2025)
III - elaborar os termos de referência e providenciar todas às documentações necessárias para abertura de processo de contratação de fornecimento de materiais e ou prestação de serviços; (Dispositivo incluído pela Lei Complementar nº 52, de 06 de janeiro de 2025)
IV - acompanhar os processos licitatórios; (Dispositivo incluído pela Lei Complementar nº 52, de 06 de janeiro de 2025)
V - solicitar a emissão das ordens de compra ou serviço dos fornecedores ao Setor de Compras da prefeitura, bem como certificar-se do recebimento das ordens pelos fornecedores; (Dispositivo incluído pela Lei Complementar nº 52, de 06 de janeiro de 2025)
VI - acompanhar a vigência dos contratos de aquisição de materiais da pasta e informar com antecedência de pelo menos noventa dias ao superior para tomada de decisão; (Dispositivo incluído pela Lei Complementar nº 52, de 06 de janeiro de 2025)
VII - receber e conferir os materiais de consumo e os bens patrimoniáveis entregues pelos fornecedores, conforme as especificações inseridas na ordem de fornecimento; (Dispositivo incluído pela Lei Complementar nº 52, de 06 de janeiro de 2025)
VIII - solicitar espaço para o armazenamento adequado dos materiais, evitando perdas, deterioração e garantindo que o material permanecerá em bom estado; (Dispositivo incluído pela Lei Complementar nº 52, de 06 de janeiro de 2025)
IX - controlar, movimentar e distribuir materiais, conforme os procedimentos adequados; (Dispositivo incluído pela Lei Complementar nº 52, de 06 de janeiro de 2025)
X - encaminhar aos setores responsáveis, as notas fiscais, juntamente com comunicação interna informando a fonte de recurso e ou número da conta bancária e demais documentos necessários à contabilização e pagamento; (Dispositivo incluído pela Lei Complementar nº 52, de 06 de janeiro de 2025)
XI - gerar relatório estatístico sobre a demanda anual dos materiais de consumo para orientar a elaboração do planejamento para o exercício financeiro seguinte; (Dispositivo incluído pela Lei Complementar nº 52, de 06 de janeiro de 2025)
XII - evitar excesso de estoques, que representam custos desnecessários; (Dispositivo incluído pela Lei Complementar nº 52, de 06 de janeiro de 2025)
XIII - controlar a movimentação dos bens patrimoniados, bem como dos termos de responsabilidade; (Dispositivo incluído pela Lei Complementar nº 52, de 06 de janeiro de 2025)
XV - solicitar e orientar a Secretaria de Saúde e suas unidades de Saúde, Pronto Atendimento e Policlínica quanto ao procedimento para tombamento dos bens patrimoniáveis adquiridos ou recebidos em doação; (Dispositivo incluído pela Lei Complementar nº 52, de 06 de janeiro de 2025)
XVI - receber e encaminhar móveis e equipamentos danificados à manutenção ou setor responsável; (Dispositivo incluído pela Lei Complementar nº 52, de 06 de janeiro de 2025)
XVII - desempenhar
atividades afins. (Dispositivo incluído pela Lei
Complementar nº 52, de 06 de janeiro de 2025)
Art. 177 A Gerência de Vigilância Sanitária tem como objetivo: executar ações capazes de eliminar, diminuir ou prevenir riscos à saúde e intervir nos problemas sanitários decorrentes do meio ambiente, da produção e circulação de bens e da prestação de serviços de interesses da saúde.
Art. 178 À Gerência de Vigilância Sanitária compete:
I - atender às denúncias dos cidadãos em relação à qualidade dos alimentos consumidos;
II - coletar alimentos, água e bebidas para análises;
III - vistoriar locais para liberação de alvarás sanitários;
IV - fiscalizar rotineiramente aspectos ligados à questão sanitária;
V - avaliar e dar parecer aos processos de solicitação de alvarás;
VI - avaliar e dar parecer aos processos de solicitação de habite-se sanitário;
VII - participar da execução, controle e avaliação das ações referentes às condições e ao ambiente de trabalho;
VIII - colaborar nas atividades de fiscalização ambiental, com potencial repercussão sobre a saúde humana e atuar junto aos Órgãos Municipais, Estaduais e Federais competentes;
IX - fiscalizar as empresas para avaliar as condições de trabalho e o ambiente físico, e o seu impacto nas ocorrências de doenças ocupacionais;
X - supervisionar a análise e aprovação de plantas sanitárias de edificações, efetuando as vistorias necessárias;
XI - supervisionar o controle sanitário dos locais que comercializam alimentos;
XII - supervisionar o serviço de fármaco-vigilância;
XIII - cumprir outras atividades, compatíveis com a natureza de suas funções, que lhe forem atribuídas;
XIV - fiscalizar rotineiramente as condições sanitárias na comercialização de alimentos;
XV - orientar tecnicamente a construção de estabelecimentos;
XVI - encaminhar as amostras ao laboratório;
XVII - fiscalizar locais que ofereçam serviços de saúde como hospitais, clínicas, ambulatórios, farmácias, consultórios e outros;
XVIII - fiscalizar locais que ofereçam serviços de estética pessoal como cabeleireiros, manicures, pedicures, massagistas e outros;
XIX - fiscalizar locais que ofereçam serviços de lazer como piscina, hotéis, motéis, cinemas, circos, parques de diversão e outros.
Art. 179 A Gerência de Vigilância Epidemiológica e Ambiental tem como objetivo desenvolver ações para o desenvolvimento, detecção e prevenção de fatores determinantes à saúde individual e coletiva, recomendar e adotar medidas de controle de doenças e agravos.
Art. 180 À Gerência de Vigilância Epidemiológica e Ambiental compete:
I - investigar o surgimento de doenças no Município de Alfredo Chaves e orientar as Unidades de Saúde para acompanhamento de solução;
II - desenvolver medidas de controle das doenças e infecções hospitalares a partir das informações recebidas;
III - acompanhar a solução de problemas referente as doenças;
IV - efetuar plantão de atendimento, para auxiliar nos casos de aparição de doenças que mereçam imunização imediata ou controle de regiões;
V - instituir comissão multiprofissional para execução do serviço;
VI - acompanhar o efeito dos medicamentos junto à população;
VII - elaborar relatórios de reações adversas observadas e encaminhar à autoridade competente;
VIII - aplicar recomendações da autoridade competente;
IX - notificar incidentes envolvendo medicamentos;
X - cumprir outras atividades, compatíveis com a natureza de suas funções, que lhe forem atribuídas;
XI - avaliar o impacto que a tecnologia provoca na saúde dos trabalhadores;
XII - informar ao trabalhador a sua entidade sindical sobre os riscos de acidentes do trabalho;
XIII - requerer ao órgão competente a interdição de empresas que apresentam riscos iminentes a saúde do trabalhador;
XIV - notificar irregularidades ao órgão competente, para providências necessárias;
XV - acompanhar tecnicamente as providências;
XVI - supervisionar o controle de incidência de doenças infecciosas, contagiosas, provenientes de causas externas, crônico-degenerativas e ocupacionais;
XVII - supervisionar as ações de imunização e campanhas de vacinação para a comunidade;
XVIII - notificação de agravos e doenças de notificação compulsória;
XIX - analisar e acompanhar o comportamento epidemiológico das doenças e agravos de interesse no âmbito do município de Alfredo Chaves;
XX - analisar e acompanhar o comportamento epidemiológico de doenças e agravos de interesse dos âmbitos estadual e federal, em articulação com os órgãos correspondentes, respeitadas a hierarquia entre eles;
XXI - participar na formulação de políticas, planos e programas de saúde e na organização da prestação de serviços, no âmbito municipal;
XXII - implantar, gerenciar e operacionalizar os sistemas de informação de base epidemiológica visando a coleta dos dados necessários às análises da situação de saúde municipal;
XXIII - realizar as investigações epidemiológicas de casos e surtos;
XXIV - executar medidas de controle de doenças e agravos sob vigilância de interesse municipal e colaborar na execução de ações relativas a situações epidemiológicas de interesse estadual e federal;
XXV - estabelecer diretrizes operacionais, normas técnicas e padrões de procedimento no campo da vigilância epidemiológica;
XXVI - programar, coordenar, acompanhar e supervisionar as atividades no âmbito municipal e solicitar apoio ao nível estadual do sistema, nos casos de impedimento técnico ou administrativo;
XXVII - participar, junto às instâncias responsáveis pela gestão municipal da rede assistencial, na definição de padrões de qualidade de assistência;
XXVIII - promover educação continuada dos recursos humanos e o intercâmbio técnico-científico com instituições de ensino, pesquisa e assessoria;
XXIX - elaborar e/ou difundir boletins epidemiológicos e participar em estratégias de comunicação social no âmbito municipal;
XXX - coordenar e executar as ações de monitoramento dos fatores não biológicos que ocasionem riscos à saúde humana;
XXXI - propor normas relativas às ações de prevenção e controle de fatores do meio ambiente ou dele decorrentes, que tenham repercussão na saúde humana;
XXXII - propor normas e mecanismos de controle a outras instituições, com atuação no meio ambiente, saneamento e saúde, em aspectos de interesse da saúde pública;
XXXIII - coordenar e supervisionar as ações de vigilância em saúde ambiental;
XXXIV - executar ações de vigilância em saúde ambiental, em caráter excepcional e complementar à atuação dos municípios, nas seguintes situações:
a) em circunstâncias especiais de risco à saúde decorrente de fatores ambientais, que superam a capacidade de resposta do nível municipal; ou
b) que representem risco de disseminação estadual.
XXXV - gerenciar/coordenar os sistemas de informação e as atividades relativos à vigilância em saúde ambiental de contaminantes ambientais na água, ar e solo, de importância e repercussão na saúde pública, bem como à vigilância e prevenção dos riscos decorrentes dos fatores físicos, ambiente de trabalho, desastres naturais e acidentes com produtos perigosos;
XXXVI - consolidação dos dados provenientes de unidades notificantes e dos municípios, por meio de processamento eletrônico, na forma definida pela SVS;
XXXVII - monitorar, de forma complementar ou suplementar aos municípios, os fatores não biológicos, que ocasionem riscos à saúde da população, observados os padrões máximos de exposição aceitáveis ou permitidos;
XXXVIII - coordenar e executar as atividades relativas à informação e comunicação de risco à saúde decorrente de contaminação ambiental de abrangência estadual e intermunicipal;
XXXIX - analisar e divulgar informações epidemiológicas sobre fatores ambientais de risco à saúde.
Art. 181 A Gerência da Unidade Mista de Saúde tem como objetivo e competência: organizar a prestação de atendimento em atenção básica e integrada de saúde, de forma programada ou não nas especialidades básicas, podendo ser oferecida na referida unidade a assistência com profissionais das mais diversas especialidades, com unidade de internação sob administração única. A assistência médica deve ser permanente e prestada por médico especialista ou generalista. Pode dispor de urgência/emergência e SADT básico ou de rotina.
Art. 182 A Gerência de Planejamento, Regulação, Controle e Avaliação do Fundo Municipal de Saúde tem como objetivo: gerenciar todos os procedimentos adotados para o desempenho das funções do fundo; gerenciar as atividades do fundo; apresentar relatórios das atividades; cumprir prazos previstos em lei; desenvolver ações práticas para cumprimento de metas pré estabelecidas; planejar todas as ações do Fundo; Regular todos os procedimentos a serem adotados; controlar os procedimentos a serem adotados pelo Fundo, cumprindo a legislação aplicável; avaliar os procedimentos adotados e o cumprimento das metas estabelecidas.
Art. 183 Á Gerência de Planejamento, Regulação, Controle e Avaliação do Fundo Municipal de Saúde compete:
I - definir e organizar o modelo de atenção à saúde;
II - monitorar e fiscalizar a aplicação dos recursos financeiros transferidos aos fundos municipais;
III - elaborar de 4 (quatro) em 4 (quatro)anos o Plano Municipal de Saúde;
IV - elaborar anualmente o Relatório de Gestão;
V - monitorar o cumprimento: dos planos de saúde, dos relatórios de gestão, da operação dos fundos de saúde, indicadores e metas do pacto de gestão, da constituição dos serviços de regulação, controle avaliação e da participação na programação pactuada e integrada da atenção à saúde;
VI - organizar o sistema de informação- apoiar a identificação dos usuários do SUS no âmbito municipal, com vistas à vinculação de clientela e à sistematização da oferta dos serviços;
VII - apoiar a identificação dos usuários do SUS no âmbito municipal, com vistas à vinculação de clientela e à sistematização da oferta dos serviços;
VIII - manter atualizado o cadastramento no Sistema Nacional de Cadastro de Estabelecimentos e Profissionais de Saúde;
IX - pactuar e implantar protocolos clínicos e de regulação de acesso, no âmbito municipal, em consonância com os protocolos e diretrizes estaduais e nacionais;
X - controlar a referência a ser realizada em outros municípios, de acordo com a programação pactuada e integrada da atenção à saúde, procedendo à solicitação e/ou autorização prévia, quando couber;
XI - participar da co-gestão dos complexos reguladores municipais, no que se refere às referências intermunicipais;
XII - participar do monitoramento, implementação e operacionalização das centrais de regulação;
XIII - garantir o cadastramento, contratação, controle, avaliação, auditoria e pagamento aos prestadores dos serviços localizados no território municipal e vinculados ao SUS;
XIV - monitorar e fiscalizar contratos e convênios com prestadores contratados e conveniados, bem como das unidades públicas;
XV - elaborar contratos com os prestadores de acordo com a política nacional de contratação de serviços de saúde, em conformidade com o planejamento e a programação da atenção;
XVI - monitorar o cumprimento da programação físico-financeira definidas na programação pactuada e integrada da atenção à saúde;
XVII - monitorar e avaliar o funcionamento dos Consórcios Intermunicipais de Saúde;
XVIII - programar avaliação das ações de saúde nos estabelecimentos, por meio de análise de dados e indicadores e verificação de padrões de conformidade;
XIX - monitorar e avaliar as ações de vigilância em saúde;
XX - preparar os relatórios de acompanhamento da realização das ações de saúde para serem submetidas ao Secretário Municipal de Saúde;
XXI - encaminhar mensalmente, ao Secretário Municipal de Saúde, relatórios de acompanhamento e avaliação da produção de serviços prestados pelo setor privado na forma mencionada no inciso anterior;
XXII - encaminhar mensalmente, ao Secretário Municipal de Saúde, relatórios de acompanhamento e avaliação da produção de serviços prestados pela Rede Municipal de Saúde;
XXIII - manter o controle e a avaliação da produção das Unidades integrantes da Rede Municipal de Saúde;
Art. 184 A Gerência de Tesouraria e Contabilidade do Fundo Municipal de Saúde tem como objetivo e competência:
I - preparar as demonstrações mensais da receita e despesa a serem encaminhadas ao Secretário Municipal de Saúde;
II - manter os controles necessários à execução orçamentária do Fundo referente a empenhos, liquidação e pagamento das despesas e aos recebimentos das receitas do Fundo;
III - manter, em coordenação com o setor de patrimônio da Prefeitura Municipal, os controles necessários sobre os bens patrimoniais com carga ao Fundo;
IV - encaminhar à Contabilidade Geral do Município:
a) mensalmente, as demonstrações de receitas e despesas;
b) trimestralmente, os inventários de estoques de medicamentos e de instrumentos médicos;
c) anualmente, o inventário dos bens móveis e imóveis e o balanço geral do Fundo.
V - firmar, com o responsável pelos controles da execução orçamentária, as demonstrações mencionadas anteriormente;
VI - preparar os relatórios de acompanhamento da realização das ações de saúde para serem submetidas ao Secretário Municipal de Saúde;
VII - providenciar, junto à contabilidade, as demonstrações que indiquem a situação econômica-financeira geral do Fundo Municipal de Saúde;
VIII - apresentar, ao secretário Municipal de Saúde, a análise e a avaliação da situação econômico-financeira do Fundo Municipal de Saúde detectada nas demonstrações mencionadas;
IX - manter os controles necessários sobre convênios ou contratos de prestação de serviços pelo setor privado e dos empréstimos feitos para a saúde;
X - encaminhar mensalmente, ao Secretário Municipal de Saúde, pelo setor privado na forma mencionada no inciso anterior;
XI - manter o controle e a avaliação da produção das unidades integrantes da rede municipal de saúde;
XII - encaminhar mensalmente, ao Secretário Municipal de Saúde, relatórios de acompanhamento e avaliação da produção de serviços prestados pela rede municipal de saúde;
XIII - apresentar, dentro dos prazos estabelecidos as prestações de contas às entidades e órgãos competentes;
XIV - enviar os balanços mensais, bimestrais, quadrimestrais, semestral e anual às entidades e órgãos competentes;
XV - manter atualizado todas as informações encaminhando as entidades e órgãos os relatórios, por todos os meios exigidos;
XVI - desempenhar demais atividades afins.
Art. 185 A Diretoria Clínica da Unidade Mista de Saúde tem como objetivo: realizar assessoria em assuntos técnicos; ser o principal responsável pelo exercício ético da Medicina no estabelecimento médico/instituição, não somente perante o Conselho, como também perante a Lei; tem como incumbência, além de assegurar condições adequadas de trabalho e os meios imprescindíveis a uma boa prática médica, supervisionar e coordenar todos os serviços técnicos desenvolvidos no estabelecimento de saúde, além de observar o cumprimento das normas em vigor, devendo, ainda, assegurar o funcionamento pleno e autônomo das Comissões de Ética Médica da instituição; garantir o melhor desempenho do Corpo Clínico e demais profissionais de saúde em benefício da população usuária da instituição.
Art. 186 A Diretoria Clínica da Unidade Mista de Saúde compete:
I - zelar pelo cumprimento das disposições legais e regulamentares em vigor;
II - assegurar condições dignas de trabalho e os meios indispensáveis à prática médica, visando o melhor desempenho do Corpo Clínico e demais profissional de saúde em benefício da população usuária da instituição;
III - assegurar o pleno e autônomo funcionamento das Comissões de Ética Médica;
IV - cientificar à Mesa Administrativa da instituição das irregularidades que se relacionem com a boa ordem, asseio e disciplina hospitalares;
V - executar e fazer executar a orientação dada pela instituição em matéria administrativa;
VI - representar a instituição em suas relações com as autoridades sanitárias e outras, quando exigirem a legislação em vigor;
VII - manter perfeito relacionamento com os membros do Corpo Clínico da instituição;
VIII - supervisionar a execução das atividades de assistência médica da instituição;
IX - zelar pelo fiel cumprimento do Regimento Interno do Corpo Clínico da instituição;
X - cumprir e fazer cumprir as demais atividades correlatas.
Art. 187 A Diretoria Administrativa da Assistência a Saúde tem como objetivo: programar, coordenar, supervisionar e controlar todas as atividades administrativas (Recursos Humanos, Contabilidade e Finanças, Materiais, Planejamento e Custos, Infra-estrutura, Serviços Gerais, Comissão Permanente de Licitação, e etc.), das ações em saúde desenvolvidas no Município de Alfredo Chaves (ES).
Art. 187-A Compete à Gerência de Recursos Humanos da Secretaria Municipal de Saúde: (Dispositivo incluído pela Lei Complementar nº 52, de 06 de janeiro de 2025)
I - executar as atividades de atendimento e recepção ao público para a Secretaria de Saúde; (Dispositivo incluído pela Lei Complementar nº 52, de 06 de janeiro de 2025)
II - atender as ligações telefônicas dirigidas à Secretária; (Dispositivo incluído pela Lei Complementar nº 52, de 06 de janeiro de 2025)
III - providenciar a Agenda diária do Secretário divulgando-a as partes; (Dispositivo incluído pela Lei Complementar nº 52, de 06 de janeiro de 2025)
IV - providenciar os processos de requisição de adiantamento, taxa de inscrição, diárias e passagens para o Secretário; (Dispositivo incluído pela Lei Complementar nº 52, de 06 de janeiro de 2025)
V - preparar a redação e digitação da correspondência do Secretário; (Dispositivo incluído pela Lei Complementar nº 52, de 06 de janeiro de 2025)
VI - supervisionar os serviços de copa da Secretaria; (Dispositivo incluído pela Lei Complementar nº 52, de 06 de janeiro de 2025)
VII - solicitar e supervisionar a execução dos serviços de limpeza e conservação da sede da Secretaria; (Dispositivo incluído pela Lei Complementar nº 52, de 06 de janeiro de 2025)
VIII - coordenar as atividades de controle de pessoal, relacionadas com registros; (Dispositivo incluído pela Lei Complementar nº 52, de 06 de janeiro de 2025)
IX - promover a constante atualização dos registros funcionais dos servidores municipais, das OS's (Organizações Sociais) e terceirizadas; (Dispositivo incluído pela Lei Complementar nº 52, de 06 de janeiro de 2025)
X - controlar a situação do pessoal à disposição, em suspensão contratual e outros afastamentos; (Dispositivo incluído pela Lei Complementar nº 52, de 06 de janeiro de 2025)
XI - orientar e fiscalizar o cumprimento da legislação de pessoal do setor; (Dispositivo incluído pela Lei Complementar nº 52, de 06 de janeiro de 2025)
XII - providenciar a escala de férias do pessoal sob sua supervisão; (Dispositivo incluído pela Lei Complementar nº 52, de 06 de janeiro de 2025)
XIII - tomar todas as providências administrativas necessárias à realização de seleção simplificada para contrato por tempo determinado;
XIV - atender e analisar as solicitações de reposição/remanejamento de pessoal, em conjunto ao superior hierárquico; (Dispositivo incluído pela Lei Complementar nº 52, de 06 de janeiro de 2025)
XV - relacionar-se com o setor de recursos humanos da administração; (Dispositivo incluído pela Lei Complementar nº 52, de 06 de janeiro de 2025)
XVI - desempenhar outras atribuições afins. (Dispositivo incluído pela Lei Complementar nº 52, de 06 de janeiro de 2025)
Art. 187-B Fica criado, no âmbito da Secretaria de Saúde, o cargo de Coordenador de Transporte e Saúde, responsável pela articulação entre as políticas de transporte e saúde, com a finalidade de garantir a mobilidade e o acesso à saúde para a população. (Dispositivo incluído pela Lei Complementar nº 52, de 06 de janeiro de 2025)
Art. 187-C Compete ao Coordenador de Transporte e Saúde: (Dispositivo incluído pela Lei Complementar nº 52, de 06 de janeiro de 2025)
I - coordenar e planejar as ações de transporte para a população em busca de serviços de saúde, considerando as necessidades locais e regionais; (Dispositivo incluído pela Lei Complementar nº 52, de 06 de janeiro de 2025)
II - integrar os sistemas de transporte público com as unidades de saúde, promovendo a acessibilidade e a eficiência no deslocamento dos usuários; (Dispositivo incluído pela Lei Complementar nº 52, de 06 de janeiro de 2025)
III - articular com as secretarias de saúde, transportes e demais órgãos públicos para garantir a implementação de políticas públicas que melhorem o acesso à saúde, principalmente nas áreas mais afastadas ou de difícil acesso; (Dispositivo incluído pela Lei Complementar nº 52, de 06 de janeiro de 2025)
IV - acompanhar e avaliar a qualidade dos serviços de transporte destinados ao público usuário de serviços de saúde, propondo melhorias contínuas; (Dispositivo incluído pela Lei Complementar nº 52, de 06 de janeiro de 2025)
V - promover a criação e manutenção de um banco de dados que permita o monitoramento de demandas de transporte para tratamentos médicos, emergências e atendimentos regulares; (Dispositivo incluído pela Lei Complementar nº 52, de 06 de janeiro de 2025)
VI - propor a implementação de medidas emergenciais de transporte para casos de saúde que demandem deslocamentos urgentes, como em situações de epidemias ou crises sanitárias; (Dispositivo incluído pela Lei Complementar nº 52, de 06 de janeiro de 2025)
VII - garantir a adequação dos veículos de transporte, conforme as necessidades das pessoas com deficiência e mobilidade reduzida; (Dispositivo incluído pela Lei Complementar nº 52, de 06 de janeiro de 2025)
VIII - atuar na capacitação dos motoristas e equipes responsáveis pelo transporte de pacientes para garantir o atendimento adequado e seguro; (Dispositivo incluído pela Lei Complementar nº 52, de 06 de janeiro de 2025)
IX - elaborar os termos de referência e providenciar todas as documentações necessárias para abertura de processo de contratação de fornecimento de materiais e ou prestação de serviços para a frota veicular da Secretaria da Saúde; (Dispositivo incluído pela Lei Complementar nº 52, de 06 de janeiro de 2025)
X - acompanhar a vigência dos contratos de materiais de consumo necessários ao funcionamento dos veículos, assim como os de prestação de serviços; (Dispositivo incluído pela Lei Complementar nº 52, de 06 de janeiro de 2025)
XI - controlar o estoque dos materiais referentes aos veículos da pasta; (Dispositivo incluído pela Lei Complementar nº 52, de 06 de janeiro de 2025)
XII - controlar e acompanhar relatórios das manutenções corretivas realizadas e histórico das manutenções veiculares; (Dispositivo incluído pela Lei Complementar nº 52, de 06 de janeiro de 2025)
XIII - acompanhar manutenções corretivas realizadas interna ou externamente nos veículos; (Dispositivo incluído pela Lei Complementar nº 52, de 06 de janeiro de 2025)
XIV - realizar periodicamente serviços de fiscalização nos veículos, quanto às normas de segurança, de conduta e condições dos veículos; (Dispositivo incluído pela Lei Complementar nº 52, de 06 de janeiro de 2025)
XV - elaborar relatórios e notificações, quando necessário, remetendo-os ao superior hierárquico; (Dispositivo incluído pela Lei Complementar nº 52, de 06 de janeiro de 2025)
XVI - realizar periodicamente reuniões com os condutores dos veículos; (Dispositivo incluído pela Lei Complementar nº 52, de 06 de janeiro de 2025)
XVII - reestruturar as linhas do transporte sanitário, quando necessário; (Dispositivo incluído pela Lei Complementar nº 52, de 06 de janeiro de 2025)
XVIII - exigir cumprimento das normas que constam no Código Nacional de Trânsito; (Dispositivo incluído pela Lei Complementar nº 52, de 06 de janeiro de 2025)
XIX - atender aos usuários do SUS sobre problemas no transporte; (Dispositivo incluído pela Lei Complementar nº 52, de 06 de janeiro de 2025)
XX - monitorar e controlar quilometragem dos veículos da pasta; (Dispositivo incluído pela Lei Complementar nº 52, de 06 de janeiro de 2025)
XXI - controlar os mapas de quilometragem diários do transporte sanitário; (Dispositivo incluído pela Lei Complementar nº 52, de 06 de janeiro de 2025)
XXII - desempenhar atividades afins. (Dispositivo incluído pela Lei Complementar nº 52, de 06 de janeiro de 2025)
Art. 187-D O Coordenador de Transporte e Saúde
será nomeado pelo Secretário Municipal de Saúde e deverá estar validamente
habilitado para condução de veículo automotor junto ao DETRAN/ES na categoria
B, devendo exercer suas funções em regime de dedicação integral, com direito à
estrutura de apoio para a execução de suas atividades, incluindo equipe técnica
e recursos materiais necessários. (Dispositivo
incluído pela Lei Complementar nº 52, de 06 de janeiro de 2025)
Art. 188 À Diretoria Administrativa da Assistência a Saúde compete:
I - desenvolver atividades relacionadas com o planejamento, organização, orientação, coordenação, decisão, execução e implementação das políticas e diretrizes das ações e da assistência a Saúde desenvolvidas no Município;
II - administrar a concessão, implementação e consolidação das previsões e execuções orçamentárias;
III - administrar as atividades relacionadas ao controle, conservação, movimentação e manutenção preventiva de instalações físicas, equipamentos, máquinas e mobiliário dos setores envolvidos nas ações de saúde;
IV - estabelecer programas de reposição de estoques, definindo prioridades relativas às compras;
V - organizar e manter o sistema integrado de informação de natureza contábil e financeira para fins gerenciais;
VI - examinar projetos e propostas feitos pelos diversos setores da saúde, no que se refere à disponibilidade de recursos e ao seu impacto sobre os custos com saúde;
VII - desenvolver plano de trabalho integrado com os demais órgãos;
VIII - acompanhar e controlar a execução de convênios e contratos;
IX - elaborar relatórios trimestrais de evolução das atividades da Diretoria Administrativa;
X - propor à Secretária Municipal de Saúde a substituição de funcionários quando a análise das atividades de determinado setor apontar falhas técnicas e/ou éticas incompatíveis com o exercício da função;
XI - fazer cumprir escala de serviços e horário de trabalho dos recursos humanos da Saúde, de acordo com o que determina a legislação especial sobre o assunto;
XII - aprovar a escala de férias dos recursos humanos da saúde;
XIII - emitir parecer sobre a redistribuição de servidores lotados nos diversos setores da saúde;
XIV - acompanhar, coordenar, controlar e adotar providências quanto ao cumprimento das metas estabelecidas no projeto em execução referente às ações de saúde desenvolvidas por entidades;
XV - adotar todas as providências legais e cabíveis para que as ações da saúde sejam prestadas aos munícipes, com qualidade;
XVI - desempenhar demais atividades afins.
Art. 189 A Coordenadoria de Posto de Saúde tem como objetivo e competência auxiliar na organização da prestação de atendimento em atenção básica e integrada de saúde, auxiliar na organização e conservação em geral, bem como exercer serviços de entrega, recebimento, confecção e atendimento, utilizando os materiais e instrumentos adequados, e rotinas previamente definidas.
Art. 190 A Secretaria Municipal do Meio Ambiente
e Serviços Urbanos têm como objetivos: formular e aplicar a Política Municipal
de Meio Ambiente, objetivando a proteção, a recuperação e a melhoria da
qualidade ambiental do Município; planejar e garantir a prestação dos serviços
urbanos, no âmbito do Município, de modo a solucionar os problemas existentes.
Art. 191 Compete à Secretaria Municipal de Meio
Ambiente e Serviços Urbanos:
I - estabelecer
diretrizes destinadas à melhoria das condições ambientais do Município;
II - articular-se
com instituições federais, estaduais e municipais para a execução coordenada de
programas relativos à preservação dos recursos naturais renováveis;
III - articular-se
com órgãos federais e estaduais com vistas à obtenção de financiamento para
programas relacionados com o reflorestamento ou manejo de florestas do
Município;
IV - colaborar
com a Secretaria de Estado para Assuntos do Meio Ambiente e como SAAE na
elaboração e execução de planos e medidas que visam o controle da poluição
causada por esgotos sanitários;
V - garantir a
prestação de serviços municipais de acordo com as diretrizes do Conselho
Municipal de Defesa do Meio Ambiente;
VI - planejar,
orientar, controlar e avaliar o meio ambiente do Município;
VII - preservar
e restaurar os processos ecológicos essenciais e a integridade do patrimônio
genético;
VIII - proteger
a fauna e aflora;
IX - promover,
periodicamente, auditorias nos sistemas de controle de poluição e de prevenção
de riscos de acidentes das instalações e atividades de significativo potencial
poluidor, incluindo a avaliação de seus efeitos sobre o meio ambiente, bem como
sobre a saúde dos trabalhadores e da poluição;
X - coordenar a
fiscalização da produção, da estocagem, do transporte, da comercialização e da
utilização de técnicas, métodos e instalações que comportem risco efetivo ou
potencial para a sadia qualidade de vida e meio ambiente;
XI - exigir na
forma da Lei, para a implantação ou ampliação de atividades de significativo
potencial poluidor, estudo prévio de impacto ambiental, a que se dará
publicidade, assegurada a participação da sociedade civil em todas as fases da
sua elaboração;
XII - estabelecer
e coordenar o atendimento a normas, critérios e padrões de qualidade ambiental;
XIII - promover
medidas judiciais e administrativas de responsabilização dos causadores de
poluição ou de gradação ambiental;
XIV - exigir,
na forma da Lei, através do órgão encarregado da execução da política Municipal
de proteção ambiental, prévia autorização para instalação, ampliação e operação
de instalações ou atividades efetivas ou potencialmente poluidoras ou
causadoras de degradação ambiental;
XV - estimular
a utilização de alternativas energéticas, capazes de reduzir os níveis de
poluição, em particular o uso do gás natural e do biogás para fins automotivos;
XVI - implantar
unidades de conservação representativa dos ecossistemas originais do espaço
territorial do Município;
XVII - incentivar
a integração das universidades, instituições de pesquisa e associações civis
nos esforços para garantir e aprimorar o controle da poluição, inclusive no
ambiente de trabalho;
XVIII - orientar
campanhas de educação comunitária destinada a sensibilizar o público e as
instituições de atuação no Município para os problemas de preservação do meio
ambiente;
XIX - garantir
o amplo acesso dos interessados às informações sobre as fontes e causa da
poluição e da de gradação ambiental;
XX - promover a
conscientização da população e adequação do ensino de forma a segurar a difusão
dos princípios e objetivos da proteção ambiental;
XXI - assessorar
a administração Municipal em todos os aspectos relativos à ecologia e à
preservação do meio ambiente;
XXII - contribuir,
coordenar e cumprir a formulação do Plano de Ação do Governo Municipal e os
programas gerais e setoriais inerentes à Secretaria;
XXIII - garantir
a prestação de serviços municipais de acordo com as diretrizes de governo;
XXIV - organizar,
coordenar e exercer o controle de atividades da Secretaria de Meio Ambiente e
Serviços Urbanos;
XXV - planejar
e coordenar a execução de atividades de limpeza pública;
XXVI - implantar
em parceria com os Órgãos Ambientais do Estado e da União, quando for o caso,
para o licenciamento de atividades desenvolvidas no território municipal;
XXVII - implantar
em parceria com os Órgãos Ambientais do Estado e da União, quando for o caso,
para a fiscalização das atividades desenvolvidas no território municipal;
XXVIII - desempenhar
outras atividades afins.
Art. 192 A Secretaria Municipal de Meio
Ambiente e Serviços Urbanos do Município de Alfredo Chaves tem uma
subsecretaria e demais órgãos.
Art. 193 Compete ao Subsecretário Municipal de
Meio Ambiente e Serviços Urbanos do Município de Alfredo Chaves:
I - substituir
o Secretário de Meio Ambiente e Serviços Urbanos do Município em suas faltas ou
impedimentos, ausências temporárias, férias, licenças ou afastamento
ocasionais;
II - assistir o
Secretário de Meio Ambiente e Serviços Urbanos do Município no exercício de
suas atribuições e desempenhar atividades afins.
Art. 194 Os Órgãos vinculados à Secretaria
Municipal de Meio Ambiente e Serviços Urbanos, são:
I - Gerência de
Meio Ambiente:
a) Setor de Educação Ambiental;
b) Setor de Apoio ao Conselho
Municipal de Meio Ambiente.
II - Gerência
de Serviços Urbanos:
a) Setor de Limpeza Pública;
b) Setor de Serviço de Paisagismo e Administração de Praça,
Parques, Jardins e Cemitério.
III - Gerência de
Fiscalização e Controle Ambiental;
IV - Gerência
de Licenciamento Ambiental;
V - Gerência do
Plano
de Saneamento Básico.
Art. 195 A Gerência de Meio Ambiente tem como
objetivo e compete:
I - articular e
integrar as ações e atividades ambientais desenvolvidas no Município pelos
órgãos e entidades diversos, municipais, estaduais, federais e/ou não
governamentais, quando necessários;
II - articular
e integrar ações e atividades ambientais intermunicipais, favorecendo quaisquer
instrumentos de cooperação;
III - identificar
e caracterizar os ecossistemas do Município, definindo as funções específicas
de seus componentes, as fragilidades, as ameaças, os riscos e os usos
compatíveis;
IV - compatibilizar
o desenvolvimento econômico e social com a preservação da qualidade do meio
ambiente e do equilíbrio ecológico, visando assegurar as condições da sadia
qualidade de vida e do bem-estar da coletividade;
V - controlar a
produção, extração, comercialização, transporte e o emprego de materiais, bens
e serviços, métodos e técnicas que comportem risco para a vida ou comprometam a
qualidade de vida e o meio ambiente;
VI - estabelecer
normas, critérios e padrões de emissão de efluentes e de qualidade ambiental,
bem como normas relativas a uso e manejo de recursos ambientais, naturais ou
não, adequando-os, permanentemente, em face da lei, de inovações tecnológicas e
de alterações decorrentes da ação antrópica ou natural;
VII - criar
instrumentos e condições que propiciem o desenvolvimento da pesquisa e a
aplicação da melhor tecnologia disponível para a constante redução dos níveis
de poluição e o uso racional dos recursos ambientais;
VIII - preservar
e conservar as áreas protegidas no Município;
IX - prover
sobre os meios e condições necessários ao estímulo para a preservação,
conservação, melhoria e recuperação ambiental, incluindo incentivos fiscais,
subvenções especiais, bem como o estabelecimento, na forma da lei, de mecanismo
de compensação para prevenir e atenuar os prejuízos coletivos decorrentes de
ações sobre o meio ambiente;
X - estabelecer
meios indispensáveis à efetiva imposição ao poluidor, da obrigação de recuperar
e/ou indenizar os danos causados ao meio ambiente, sem prejuízo da aplicação
das sanções administrativas e penais cabíveis;
XI - fixar, na
forma da lei, a contribuição dos usuários pela utilização de recursos
ambientais com fins econômicos;
XII - exercer,
sob todas as formas, o poder de polícia administrativa, para condicionar,
passiva ou ativamente e restringir o uso e gozo de bens, atividades e direitos
individuais, em benefício da manutenção do equilíbrio ecológico, essencial à
sadia qualidade devida;
XII - criar
espaços territoriais especialmente protegidos, sobre os quais o Poder Público
fixará as limitações administrativas pertinentes, e unidades de conservação,
objetivando a preservação, conservação, melhoria e recuperação de ecossistemas
caracterizados pela importância de seus componentes representativos;
XIV - promover
a educação ambiental na sociedade e na rede de ensino municipal;
XV - promover o
zoneamento ambiental;
XVI - desempenhar
outras atividades afins.
Art. 196 O Setor de Educação Ambiental tem como
objetivo e compete planejar, executar, coordenar e avaliar as atividades
educativas e informativas junto aos órgãos governamentais, não governamentais e
à população em geral, despertando o interesse e envolvimento para com as
questões ambientais, dentro de uma visão política, social, econômica e
cultural, que leve à melhoria da qualidade de vida; promover atividades
educativas e informativas de sensibilização para a preservação, conservação e
recuperação ambiental, propiciando à população em geral acesso a informação sobre meio ambiente e ecologia.
Art. 197 O Setor de Apoio ao Conselho
de Meio Ambiente Setor tem como objetivo e compete assessorar todos os
procedimentos que envolvem os conselhos municipais.
Art. 198 A Gerência de Serviços Urbanos tem
como objetivo e compete executar as atividades, planejar e garantir a prestação
dos serviços urbanos, no âmbito do município, de modo a solucionar os problemas
existentes.
Art. 199 O Setor de Serviço de Limpeza Pública
tem como objetivo e compete elaborar planos e programas para o desenvolvimento
dos sistemas globais de limpeza pública; planejar e coordenar a execução de
atividades de limpeza pública no Município.
Art. 200 O Setor de Serviço de Paisagismo e de
Administração de Praças, Parques, Jardins e Cemitério tem como objetivo e
competência: executar as atividades de arborização, poda e plantio; exercer as
atividades de replantio e manutenção nas vias e logradouros públicos e efetuar
o corte e remoção da arborização de ruas, praças, avenidas e outros logradouros
em conjunto com a área afim; administrar e executar a conservação de parques,
praças e jardins e desenvolver estudos e projetos para estas áreas; executar a
limpeza e controle da administração dos cemitérios municipais.
Art. 201 A Gerência de Fiscalização e Controle
Ambiental tem como objetivo a fiscalização, o controle e o monitoramento das
atividades, processos e obras que causem ou possam causar impactos ambientais
serão realizados pela SEMASU, observado o disposto nesta Lei, no Código
Municipal de Proteção Ambiental e demais legislações.
Art. 202 À Gerência de Fiscalização e Controle
Ambiental compete:
I - o controle
ambiental será realizado por todos os meios e formas legalmente permitidos,
compreendendo o acompanhamento regular das atividades, processos e obras,
públicos e privados, sempre tendo como objetivo a manutenção do meio ambiente
ecologicamente equilibrado;
II - o controle
ambiental deverá envolver as ações de planejamento, administrativas,
financeiras e institucionais indispensáveis à defesa e melhoria da qualidade de
vida, considerando não só as atividades e empreendimentos
pontuais, mas também as variadas formas de seus respectivos entornos, bem como
a dinâmica sócio-econômica;
III - as
atividades de monitoramento serão, sempre que possível, de responsabilidade
técnica e financeira dos que forem diretamente interessados na implantação ou
operação de atividades ou empreendimentos licenciados
ou não, de conformidade com a programação estabelecida pelo órgão ambiental
competente;
IV - a
fiscalização das atividades ou empreendimentos que causam ou podem causar
degradação ambiental será efetuada pelos diferentes órgãos ou entidades
federais, estaduais e municipais, no exercício regular de seu poder de polícia,
sem prejuízo da utilização de sistemas de apoio comunitário, concretizados
mediante a utilização de instrumentos apropriados;
V - a
constatação operativa das infrações ambientais implicará na aplicação de um
sistema de sanções caracterizadas em razão da natureza e gravidade das condutas
não só medidas pelos efeitos ou conseqüências, mas
também pelo perigo ou ameaça que representem à integridade do meio ambiente
natural, artificial e do trabalho.
Art. 203 A Gerência de Licenciamento Ambiental
tem como objetivo o licenciamento da localização, instalação, ampliação e a
operação de empreendimentos e atividades utilizadoras de recursos considerados
efetivos ou potencialmente poluidores; conceder a licença ambiental
estabelecendo as condições, restrições e medidas de controle ambiental que
deverão ser obedecidas pelo empreendedor, pessoa física ou jurídica, para
localizar, instalar, ampliar e operar empreendimentos.
Art. 204 À Gerência de Licenciamento Ambiental
compete:
I - o
licenciamento para execução de planos, programas, projetos, obras, a
localização, a construção, a instalação, a operação e a ampliação de atividades
de serviços;
II - o uso e
exploração de recursos ambientais de qualquer espécie, de iniciativa privada ou
do Poder Público Federal, Estadual ou Municipal, consideradas efetiva ou
potencialmente poluidoras, ou capazes, de qualquer forma, de causar degradação
ambiental, dependendo de anuência Municipal da SEMASU, sem prejuízo de outras
licenças legalmente exigíveis.
Art. 205 À Gerência do Plano
de Saneamento Básico, no âmbito da Secretaria Municipal de Meio Ambiente e
Serviços Urbanos que terá por competência primordial promover, no âmbito
municipal, a gestão e o gerenciamento dos serviços públicos de saneamento
básico.
§ 1º A Gerência do Plano
de Saneamento Básico contará com Setor de Água e Esgoto, de Resíduos
Sólidos, de Drenagem e Manejo de Águas Pluviais com as funções instituídas por
lei municipal específica, acompanhada da adoção de medidas de responsabilidade
fiscal, para tanto na forma da Lei Complementar n.º 101, de 04 de março de
2000.
§ 2º Sem prejuízo do que vier a ser disposto na
lei específica, a Gerência do Plano
de Saneamento Básico terá as seguintes atribuições, dentre outras:
I - atuar para
assegurar a intersetorialidade das ações dos serviços públicos de saneamento
básico com as demais políticas públicas municipais transversais a esses
serviços;
II - implementar,
executar e controlar os programas, projetos e ações previstos no Plano
Municipal de Saneamento Básico;
III - planejar,
propor a execução e fiscalizar os serviços técnicos e administrativos
necessários para o controle de problemas e deficiências relacionadas com a
gestão dos serviços públicos de saneamento básico;
IV - promover a
capacitação de recursos humanos, em estreita colaboração com universidades e
outras instituições, visando ao desenvolvimento e intercâmbio tecnológico e à
busca de subsídios para a formulação e implementação de programas e atividades
destinadas à identificação de metodologias, tecnologias e soluções voltadas à
execução dos serviços públicos de saneamento básico;
V - manter o
Sistema Municipal de Informações sobre Saneamento Básico e atualizar os
indicadores e dados referentes à gestão e ao gerenciamento desses serviços
públicos;
VI - difundir
informações sobre saneamento básico dando publicidade ao Sistema Municipal de
Informações sobre Saneamento Básico, capacitando a sociedade e mobilizando a
participação pública para a gestão dos serviços, preservação e conservação da
qualidade ambiental;
VII - articular-se,
pela via da consensualidade, preferencialmente pela gestão associada, com o
Estado e os demais Municípios vizinhos com vista à integração da gestão dos
serviços públicos de saneamento básico aos demais sistemas e políticas
regionais, locais e setoriais e à integração da gestão;
VIII - desempenhar
competência fiscalizatória dos serviços de abastecimento de água potável, de
esgotamento sanitário, de limpeza urbana e manejo de resíduos sólidos e de
drenagem e manejo das águas pluviais urbanas, limpeza e fiscalização preventiva
das respectivas redes urbanas;
IX - aplicar as
sanções por infrações a regras jurídicas que disciplinam a adequada prestação
de serviços públicos de saneamento básico na forma da legislação nacional e
municipal, assim como em seus regulamentos, nas normas técnicas e nos atos
jurídicos deles decorrentes;
X - acompanhar
e disciplinar, em caráter normativo e em sua esfera de competências, a
implementação e a operacionalização dos instrumentos fiscalizatórios, na forma
da legislação nacional;
XI - promover a
interface com a entidade de regulação designada, acompanhando e tomando as
providências necessárias para fazer valer a regulação e fiscalização sobre os
serviços de saneamento básico, a pedido e em articulação com a entidade de
regulação;
XII - impedir a
ocupação do uso do solo nas principais linhas de micro e macrodrenagem para
garantia das áreas de permeabilidade.
Art. 206 Fica atribuído ao Conselho
Municipal de Saneamento Básico a competência primordial para desempenhar o
controle social sobre os serviços públicos de saneamento básico.
Art. 190 A Secretaria Municipal do Meio Ambiente têm como objetivos: formular e aplicar a Política Municipal de Meio Ambiente, objetivando a proteção, a recuperação e a melhoria da qualidade ambiental do Município. (Redação dada pela Lei Complementar nº 15, de 06 de junho de 2019)
Art. 191 Compete à Secretaria Municipal de Meio Ambiente. (Redação dada pela Lei Complementar nº 15, de 06 de junho de 2019)
I - estabelecer diretrizes destinadas à melhoria das condições ambientais do Município; (Redação dada pela Lei Complementar nº 15, de 06 de junho de 2019)
II - articular-se com instituições federais, estaduais e municipais para a execução coordenada de programas relativos à preservação dos recursos naturais renováveis; (Redação dada pela Lei Complementar nº 15, de 06 de junho de 2019)
III - articular-se com órgãos federais e estaduais com vistas à obtenção de financiamento para programas relacionados com o reflorestamento ou manejo de florestas do Município; (Redação dada pela Lei Complementar nº 15, de 06 de junho de 2019)
IV - colaborar com a Secretaria de Estado para Assuntos do Meio Ambiente e como SAAE na elaboração e execução de planos e medidas que visam o controle da poluição causada por esgotos sanitários; (Redação dada pela Lei Complementar nº 15, de 06 de junho de 2019)
V - garantir a prestação de serviços municipais de acordo com as diretrizes do Conselho Municipal de Defesa do Meio Ambiente; (Redação dada pela Lei Complementar nº 15, de 06 de junho de 2019)
VI - planejar, orientar, controlar e avaliar o meio ambiente do Município; (Redação dada pela Lei Complementar nº 15, de 06 de junho de 2019)
VII - preservar e restaurar os processos ecológicos essenciais e a integridade do patrimônio genético; (Redação dada pela Lei Complementar nº 15, de 06 de junho de 2019)
VIII - proteger a fauna e aflora; (Redação dada pela Lei Complementar nº 15, de 06 de junho de 2019)
IX - promover, periodicamente, auditorias nos sistemas de controle de poluição e de prevenção de riscos de acidentes das instalações e atividades de significativo potencial poluidor, incluindo a avaliação de seus efeitos sobre o meio ambiente, bem como sobre a saúde dos trabalhadores e da poluição; (Redação dada pela Lei Complementar nº 15, de 06 de junho de 2019)
X - coordenar a fiscalização da produção, da estocagem, do transporte, da comercialização e da utilização de técnicas, métodos e instalações que comportem risco efetivo ou potencial para a sadia qualidade de vida e meio ambiente; (Redação dada pela Lei Complementar nº 15, de 06 de junho de 2019)
XI - exigir na forma da Lei, para a implantação ou ampliação de atividades de significativo potencial poluidor, estudo prévio de impacto ambiental, a que se dará publicidade, assegurada a participação da sociedade civil em todas as fases da sua elaboração; (Redação dada pela Lei Complementar nº 15, de 06 de junho de 2019)
XII - estabelecer e coordenar o atendimento a normas, critérios e padrões de qualidade ambiental; (Redação dada pela Lei Complementar nº 15, de 06 de junho de 2019)
XIII - promover medidas judiciais e administrativas de responsabilização dos causadores de poluição ou degradação ambiental; (Redação dada pela Lei Complementar nº 15, de 06 de junho de 2019)
XIV - exigir, na forma da Lei, através do órgão encarregado da execução da política municipal de proteção ambiental, prévia autorização para instalação, ampliação e operação de instalações ou atividades efetivas ou potencialmente poluidoras ou causadoras de degradação ambiental; (Redação dada pela Lei Complementar nº 15, de 06 de junho de 2019)
XV - estimular a utilização de alternativas energéticas, capazes de reduzir os níveis de poluição, em particular o uso do gás natural e do biogás para fins automotivos; (Redação dada pela Lei Complementar nº 15, de 06 de junho de 2019)
XVI - implantar unidades de conservação representativa dos ecossistemas originais do espaço territorial do Município; (Redação dada pela Lei Complementar nº 15, de 06 de junho de 2019)
XVII - incentivar a integração das universidades, instituições de pesquisa e associações civis nos esforços para garantir e aprimorar o controle da poluição, inclusive no ambiente de trabalho; (Redação dada pela Lei Complementar nº 15, de 06 de junho de 2019)
XVIII - orientar campanhas de educação comunitária destinadas a sensibilizar o público e as instituições de atuação no Município para os problemas de preservação do meio ambiente; (Redação dada pela Lei Complementar nº 15, de 06 de junho de 2019)
XIX - garantir o amplo acesso dos interessados às informações sobre as fontes e causa da poluição e da degradação ambiental; (Redação dada pela Lei Complementar nº 15, de 06 de junho de 2019)
XX - promover a conscientização da população e adequação do ensino de forma a segurar a difusão dos princípios e objetivos da proteção ambiental; (Redação dada pela Lei Complementar nº 15, de 06 de junho de 2019)
XXI - assessorar a administração Municipal em todos os aspectos relativos à ecologia e à preservação do meio ambiente; (Redação dada pela Lei Complementar nº 15, de 06 de junho de 2019)
XXII - contribuir, coordenar e cumprir a formulação do Plano de Ação do Governo Municipal e os programas gerais e setoriais inerentes à Secretaria; (Redação dada pela Lei Complementar nº 15, de 06 de junho de 2019)
XXIII - garantir a prestação de serviços municipais de acordo com as diretrizes de governo; (Redação dada pela Lei Complementar nº 15, de 06 de junho de 2019)
XXIV - organizar, coordenar e exercer o controle de atividades da Secretaria de Meio Ambiente; (Redação dada pela Lei Complementar nº 15, de 06 de junho de 2019)
XXV - implantar em parceria com os Órgãos Ambientais do Estado e da União, quando for o caso, para o licenciamento de atividades desenvolvidas no território municipal; (Redação dada pela Lei Complementar nº 15, de 06 de junho de 2019)
XXVI - implantar em parceria com os Órgãos Ambientais do Estado e da União, quando for o caso, para a fiscalização das atividades desenvolvidas no território municipal;
(Redação dada pela Lei Complementar nº 15, de 06 de junho de 2019)
XXVII - desempenhar outras atividades afins. (Redação dada pela Lei Complementar nº 15, de 06 de junho de 2019)
Art. 192 A Secretaria Municipal de Meio Ambiente do Município de Alfredo Chaves tem uma subsecretaria e demais órgãos. (Redação dada pela Lei Complementar nº 15, de 06 de junho de 2019)
Art. 193 Compete ao Subsecretário Municipal de Meio Ambiente do Município de Alfredo Chaves: (Redação dada pela Lei Complementar nº 15, de 06 de junho de 2019)
I - substituir o Secretário Municipal de Meio Ambiente em suas faltas ou impedimentos, ausências temporárias, férias, licenças ou afastamento ocasionais; (Redação dada pela Lei Complementar nº 15, de 06 de junho de 2019)
II - assistir o Secretário Municipal de Meio Ambiente no exercício de suas atribuições e desempenhar atividades afins. (Redação dada pela Lei Complementar nº 15, de 06 de junho de 2019)
Art. 194 Os Órgãos vinculados à Secretaria Municipal de Meio Ambiente, são: (Redação dada pela Lei Complementar nº 15, de 06 de junho de 2019)
I - Gerência Municipal de Meio Ambiente: (Redação dada pela Lei Complementar nº 15, de 06 de junho de 2019)
a) Setor de Educação Ambiental; (Redação dada pela Lei Complementar nº 15, de 06 de junho de 2019)
b) Setor de Apoio ao Conselho Municipal de Meio Ambiente. (Redação dada pela Lei Complementar nº 15, de 06 de junho de 2019)
II - Gerência Municipal de Fiscalização e Controle Ambiental; (Redação dada pela Lei Complementar nº 15, de 06 de junho de 2019)
III - Gerência Municipal de Licenciamento Ambiental; (Redação dada pela Lei Complementar nº 15, de 06 de junho de 2019)
IV - Gerência Municipal do Plano de Saneamento Básico. (Redação dada pela Lei Complementar nº 15, de 06 de junho de 2019)
Art. 195 A Gerência Municipal de Meio Ambiente tem como objetivo e competência: (Redação dada pela Lei Complementar nº 15, de 06 de junho de 2019)
I - articular e integrar as ações e atividades ambientais desenvolvidas no Município pelos órgãos e entidades diversos, municipais, estaduais, federais e/ou não governamentais, quando necessários; (Redação dada pela Lei Complementar nº 15, de 06 de junho de 2019)
II - articular e integrar ações e atividades ambientais intermunicipais, favorecendo quaisquer instrumentos de cooperação; (Redação dada pela Lei Complementar nº 15, de 06 de junho de 2019)
III - identificar e caracterizar os ecossistemas do Município, definindo as funções específicas de seus componentes, as fragilidades, as ameaças, os riscos e os usos compatíveis; (Redação dada pela Lei Complementar nº 15, de 06 de junho de 2019)
IV - Compatibilizar o desenvolvimento econômico e social com a preservação da qualidade do meio ambiente e do equilíbrio ecológico, visando assegurar as condições da sadia qualidade de vida e do bem-estar da coletividade; (Redação dada pela Lei Complementar nº 15, de 06 de junho de 2019)
V - controlar a produção, extração, comercialização, transporte e o emprego de materiais, bens e serviços, métodos e técnicas que comportem risco para a vida ou comprometam a qualidade de vida e o meio ambiente; (Redação dada pela Lei Complementar nº 15, de 06 de junho de 2019)
VI - estabelecer normas, critérios e padrões de emissão de efluentes e de qualidade ambiental, bem como normas relativas a uso e manejo de recursos ambientais, naturais ou não, adequando-os, permanentemente, em face da lei, de inovações tecnológicas e de alterações decorrentes da ação antrópica ou natural; (Redação dada pela Lei Complementar nº 15, de 06 de junho de 2019)
VII - criar instrumentos e condições que propiciem o desenvolvimento da pesquisa e a aplicação da melhor tecnologia disponível para a constante redução dos níveis de poluição e o uso racional dos recursos ambientais; (Redação dada pela Lei Complementar nº 15, de 06 de junho de 2019)
VIII - preservar e conservar as áreas protegidas no Município; (Redação dada pela Lei Complementar nº 15, de 06 de junho de 2019)
IX - prover sobre os meios e condições necessários ao estímulo para a preservação, conservação, melhoria e recuperação ambientais, incluindo incentivos fiscais, subvenções especiais, bem como o estabelecimento, na forma da lei, de mecanismo de compensação para prevenir e atenuar os prejuízos coletivos decorrentes de ações sobre o meio ambiente; (Redação dada pela Lei Complementar nº 15, de 06 de junho de 2019)
X - estabelecer meios indispensáveis à efetiva imposição ao poluidor, da obrigação de recuperar e/ou indenizar os danos causados ao meio ambiente, sem prejuízo da aplicação das sanções administrativas e penais cabíveis; (Redação dada pela Lei Complementar nº 15, de 06 de junho de 2019)
XI - fixar, na forma da lei, a contribuição dos usuários pela utilização de recursos ambientais com fins econômicos; (Redação dada pela Lei Complementar nº 15, de 06 de junho de 2019)
XII - exercer, sob todas as formas, o poder de polícia administrativa, para condicionar, passiva ou ativamente e restringir o uso e gozo de bens, atividades e direitos individuais, em benefício da manutenção do equilíbrio ecológico, essencial à sadia qualidade de vida; (Redação dada pela Lei Complementar nº 15, de 06 de junho de 2019)
XIII - criar espaços territoriais especialmente protegidos, sobre os quais o Poder Público fixará as limitações administrativas pertinentes, e unidades de conservação, objetivando a preservação, conservação, melhoria e recuperação de ecossistemas caracterizados pela importância de seus componentes representativos; (Redação dada pela Lei Complementar nº 15, de 06 de junho de 2019)
XIV - promover a educação ambiental na sociedade e na rede de ensino municipal; (Redação dada pela Lei Complementar nº 15, de 06 de junho de 2019)
XV - promover o zoneamento ambiental; (Redação dada pela Lei Complementar nº 15, de 06 de junho de 2019)
XVI - desempenhar outras atividades afins. (Redação dada pela Lei Complementar nº 15, de 06 de junho de 2019)
Art. 196 O Setor de Educação Ambiental tem como objetivo e competência planejar, executar, coordenar e avaliar as atividades educativas e informativas junto aos órgãos governamentais, não governamentais e à população em geral, despertando o interesse e envolvimento para com as questões ambientais, dentro de uma visão política, social, econômica e cultural, que leve à melhoria da qualidade de vida; promover atividades educativas e informativas de sensibilização para a preservação, conservação e recuperação ambiental, propiciando à população em geral acesso a informação sobre meio ambiente e ecologia. (Redação dada pela Lei Complementar nº 15, de 06 de junho de 2019)
Art. 197 O Setor de Apoio ao Conselho Municipal de Meio Ambiente tem como objetivo e competência assessorar todos os procedimentos que envolvem o respectivo conselho municipal. (Redação dada pela Lei Complementar nº 15, de 06 de junho de 2019)
Art. 198 A Gerência Municipal de Fiscalização e Controle Ambiental tem como objetivo a fiscalização, o controle e o monitoramento das atividades, processos e obras que causem ou possam causar impactos ambientais serão realizados pela SEMAB, observado o disposto nesta Lei, no Código Municipal de Proteção Ambiental e demais legislações. (Redação dada pela Lei Complementar nº 15, de 06 de junho de 2019)
Art. 199 À Gerência Municipal de Fiscalização e Controle Ambiental compete: (Redação dada pela Lei Complementar nº 15, de 06 de junho de 2019)
I - o controle ambiental será realizado por todos os meios e formas legalmente permitidos, compreendendo o acompanhamento regular das atividades, processos e obras, públicos e privados, sempre tendo como objetivo a manutenção do meio ambiente ecologicamente equilibrado; (Redação dada pela Lei Complementar nº 15, de 06 de junho de 2019)
II - o controle ambiental deverá envolver as ações de planejamento, administrativas, financeiras e institucionais indispensáveis à defesa e melhoria da qualidade de vida, considerando não só as atividades e empreendimentos pontuais, mas também as variadas formas de seus respectivos entornos, bem como a dinâmica sócio-econômico; (Redação dada pela Lei Complementar nº 15, de 06 de junho de 2019)
III - As atividades de monitoramento serão, sempre que possível, de responsabilidade técnica e financeira dos que forem diretamente interessados na implantação ou operação de atividades ou empreendimentos licenciados ou não, de conformidade com a programação estabelecida pelo órgão ambiental competente; (Redação dada pela Lei Complementar nº 15, de 06 de junho de 2019)
IV - A fiscalização das atividades ou empreendimentos que causam ou podem causar degradação ambiental será efetuada pelos diferentes órgãos ou entidades federais, estaduais e municipais, no exercício regular de seu poder de polícia, sem prejuízo da utilização de sistemas de apoio comunitário, concretizados mediante a utilização de instrumentos apropriados; (Redação dada pela Lei Complementar nº 15, de 06 de junho de 2019)
V - a constatação operativa das infrações ambientais implicará na aplicação de um sistema de sanções caracterizadas em razão da natureza e gravidade das condutas não só medidas pelos efeitos ou consequências, mas também pelo perigo ou ameaça que representem à integridade do meio ambiente natural, artificial e do trabalho. (Redação dada pela Lei Complementar nº 15, de 06 de junho de 2019)
Art. 200 A Gerência Municipal de Licenciamento Ambiental tem como objetivo o licenciamento da localização, instalação, ampliação e a operação de empreendimentos e atividades utilizadoras de recursos considerados efetivos ou potencialmente poluidores; conceder a licença ambiental estabelecendo as condições, restrições e medidas de controle ambiental que deverão ser obedecidas pelo empreendedor, pessoa física ou jurídica, para localizar, instalar, ampliar e operar empreendimentos. (Redação dada pela Lei Complementar nº 15, de 06 de junho de 2019)
Art. 201 À Gerência Municipal de Licenciamento Ambiental compete: (Redação dada pela Lei Complementar nº 15, de 06 de junho de 2019)
I - o licenciamento para execução de planos, programas, projetos, obras, a localização, a construção, a instalação, a operação e a ampliação de atividades de serviços; (Redação dada pela Lei Complementar nº 15, de 06 de junho de 2019)
II - o uso e exploração de recursos ambientais de qualquer espécie, de iniciativa privada ou do Poder Público Federal, Estadual ou Municipal, consideradas efetiva ou potencialmente poluidoras, ou capazes, de qualquer forma, de causar degradação ambiental, dependendo de anuência Municipal da SEMAB, sem prejuízo de outras licenças legalmente exigíveis. (Redação dada pela Lei Complementar nº 15, de 06 de junho de 2019)
Art. 202 À Gerência Municipal do Plano de Saneamento Básico, no âmbito da Secretaria Municipal de Meio Ambiente, terá por competência primordial promover, no âmbito municipal, a gestão e o gerenciamento dos serviços públicos de saneamento básico. (Redação dada pela Lei Complementar nº 15, de 06 de junho de 2019)
Art. 203 A Gerência Municipal do Plano de Saneamento Básico contará com Setor de Água e Esgoto, de Resíduos Sólidos, de Drenagem e Manejo de Águas Pluviais com as funções instituídas por lei municipal específica, acompanhada da adoção de medidas de responsabilidade fiscal, para tanto na forma da Lei Complementar n.º 101, de 04 de março de 2000. (Redação dada pela Lei Complementar nº 15, de 06 de junho de 2019)
Art. 204 Sem prejuízo do que vier a ser disposta na lei específica, a Gerência Municipal do Plano de Saneamento Básico terá as seguintes atribuições: (Redação dada pela Lei Complementar nº 15, de 06 de junho de 2019)
I - atuar para assegurar a intersetorialidade das ações dos serviços públicos de saneamento básico com as demais políticas públicas municipais transversais a esses serviços; (Redação dada pela Lei Complementar nº 15, de 06 de junho de 2019)
II - implementar, executar e controlar os programas, projetos e ações previstos no Plano Municipal de Saneamento Básico; (Redação dada pela Lei Complementar nº 15, de 06 de junho de 2019)
III - planejar, propor a execução e fiscalizar os serviços técnicos e administrativos necessários para o controle de problemas e deficiências relacionadas com a gestão dos serviços públicos de saneamento básico; (Redação dada pela Lei Complementar nº 15, de 06 de junho de 2019)
IV - promover a capacitação de recursos humanos, em estreita colaboração com universidades e outras instituições, visando ao desenvolvimento e intercâmbio tecnológico e à busca de subsídios para a formulação e implementação de programas e atividades destinadas à identificação de metodologias, tecnologias e soluções voltadas à execução dos serviços públicos de saneamento básico; (Redação dada pela Lei Complementar nº 15, de 06 de junho de 2019)
V - manter o Sistema Municipal de Informações sobre Saneamento Básico e atualizar os indicadores e dados referentes à gestão e ao gerenciamento desses serviços públicos; (Redação dada pela Lei Complementar nº 15, de 06 de junho de 2019)
VI - difundir informações sobre saneamento básico dando publicidade ao Sistema Municipal de Informações sobre Saneamento Básico, capacitando a sociedade e mobilizando a participação pública para a gestão dos serviços, preservação e conservação da qualidade ambiental; (Redação dada pela Lei Complementar nº 15, de 06 de junho de 2019)
VII - articular-se, pela via da consensualidade, preferencialmente pela gestão associada, com o Estado e os demais Municípios vizinhos com vista à integração da gestão dos serviços públicos de saneamento básico aos demais sistemas e políticas regionais, locais e setoriais e à integração da gestão; (Redação dada pela Lei Complementar nº 15, de 06 de junho de 2019)
VIII - desempenhar competência fiscalizatória dos serviços de abastecimento de água potável, de esgotamento sanitário, de limpeza urbana e manejo de resíduos sólidos e de drenagem e manejo das águas pluviais urbanas, limpeza e fiscalização preventiva das respectivas redes urbanas; (Redação dada pela Lei Complementar nº 15, de 06 de junho de 2019)
IX - aplicar as sanções por infrações a regras jurídicas que disciplinam a adequada prestação de serviços públicos de saneamento básico na forma da legislação nacional e municipal, assim como em seus regulamentos, nas normas técnicas e nos atos jurídicos deles decorrentes; (Redação dada pela Lei Complementar nº 15, de 06 de junho de 2019)
X - acompanhar e disciplinar, em caráter normativo e em sua esfera de competências, a implementação e a operacionalização dos instrumentos fiscalizatórios, na forma da legislação nacional; (Redação dada pela Lei Complementar nº 15, de 06 de junho de 2019)
XI - promover a interface com a entidade de regulação designada, acompanhando e tomando as providências necessárias para fazer valer a regulação e fiscalização sobre os serviços de saneamento básico, a pedido e em articulação com a entidade de regulação; (Redação dada pela Lei Complementar nº 15, de 06 de junho de 2019)
XII - impedir a ocupação do uso do solo nas principais linhas de micro e macrodrenagem para garantia das áreas de permeabilidade. (Redação dada pela Lei Complementar nº 15, de 06 de junho de 2019)
Art. 205 Fica atribuído ao Conselho Municipal de Saneamento Básico a competência primordial para desempenhar o controle social sobre os serviços públicos de saneamento básico, na forma desta Lei. (Redação dada pela Lei Complementar nº 15, de 06 de junho de 2019)
Art. 206 O Conselho Municipal de Saneamento Básico foi criado e regulamentado pela Lei Ordinária nº 602 de 23 de março de 2017. (Redação dada pela Lei Complementar nº 15, de 06 de junho de 2019)
Art. 207 A Secretaria Municipal de Turismo e Cultura tem como objetivo a execução das políticas da Administração Municipal no papel de articular, fomentar, divulgar e criar a ambiência favorável e atrativa para a consolidação e desenvolvimento do turismo no Município de Alfredo Chaves; planejar e coordenar o apoio e a execução de atividades que garantem a difusão da cultura, a formação cultural, a valorização das raízes culturais da população e o desenvolvimento da cidadania, atividades que permitem a humanização da vida urbana e a integração de todas as comunidades urbanas e rurais.
Art. 208 À Secretaria Municipal de Turismo e Cultura compete:
I - coordenar as atividades das áreas subordinadas de acordo com as Políticas da Administração Municipal;
II - promover o gerenciamento técnico da área de Turismo;
III - articular-se com órgãos que mantenham parceria com a Secretaria, objetivando agilizar as ações a serem implementadas;
IV - coordenar e promover o acompanhamento técnico-gerencial dos projetos e programas em desenvolvimento, notadamente o Plano de Desenvolvimento Sustentável do Turismo do Município de Alfredo Chaves;
V - estabelecer e fazer cumprir metas, políticas de execução de atividades, cronogramas e prioridades para a Secretaria;
VI - fornecer informações sobre execução das atividades planejadas;
VII - firmar convênios e parcerias com outras esferas governamentais e entidades privadas para o desenvolvimento do turismo do Município;
VIII - avaliar sistematicamente os resultados das atividades desenvolvidas pelas unidades administrativas da Secretaria;
IX - executar as atividades de informação, divulgação e desenvolvimento do turismo do Município;
X - executar as atividades de turismo receptivo do Município;
XI - organizar e manter atualizado o cadastro de fontes de divulgação do turismo do Município e o arquivo de publicações e recortes relativos ao assunto;
XII - manter o sistema de informações básicas sobre o Município para visitantes e para a população local;
XIII - promover a divulgação de todo o material relativo às possibilidades, recursos e eventos turísticos do Município;
XIV - articular-se com os demais órgãos da estrutura organizacional da Prefeitura Municipal de Alfredo Chaves para a produção de informações sobre o Município;
XV - elaborar levantamento de custos e retornos de atividades previstas;
XVI - avaliar atrativos locais e providenciar a elaboração de manual de informações turísticas;
XVII - definir padrões para aferição de qualidade dos serviços turísticos no Município;
XVIII - elaborar e fazer cumprir o calendário anual de eventos turísticos do Município;
XIX - executar os programas de atendimento e recepção a grupo de turistas e visitantes no Município;
XX - organizar reuniões com representantes de entidades locais e agentes de viagem visando discutir e colher sugestões para o incremento do turismo no Município, apoiar e viabilizar projetos e eventos;
XXI - propor a realização de seminários, congressos e encontros no Município;
XXII - propor instalação de postos volantes de informações turísticas do Município nos pólos de eventos regionais;
XXIII - interagir com iniciativa privada para implantação e ampliação de serviços turísticos;
XXIV - fornecer subsídios para a promoção e divulgação do Município;
XXV - executar a política de cultura do Município;
XXVI - coordenar as atividades de planejamento e organização de programas de formação cultural e artística;
XXVII - administrar a Biblioteca Municipal;
XXVIII - promover a formação diversificada da música e dança, contribuindo e fortalecendo o interesse e o potencial da comunidade;
XXIX - planejar e coordenar a implantação, a expansão e a administração de unidade de prestação de serviços culturais, tais como bibliotecas, centros culturais, teatro, escolas de artes e assemelhados;
XXX - promoção e coordenação de feiras de arte ou de artesanatos popular;
XXXI - promoção, coordenação e execução de programas, projetos e atividades relativas às promoções culturais do Município;
XXXII - participar dos eventos culturais regionais;
XXXIII - obter a participação e colaboração dos órgãos e entidades privadas nas promoções;
XXXIV - programar, coordenar e controlar a execução de atividades artísticas, literais e culturais no Município, incentivando promoções que possam criar condições para difusão da cultura;
XXXV - fomentar a criação e o desenvolvimento de grupos teatrais, corais, conjuntos musicais e de dança, principalmente ao nível de associações e de estabelecimento de ensino;
XXXVI - fomentar a organização de festivais, concursos, seminários, conferências e demais promoções educativas-culturais;
XXXVII - planejar, promover e coordenar concursos de artes e literatura no Município, de acordo com a legislação vigente;
XXXVIII - elaborar estimativa de custo das promoções;
XXXIX - elaborar programas e projetos de desenvolvimento de artes e de prestação das tradições populares, folclóricas e artesanais do Município;
XL - regulamentar, implantar, administrar e fiscalizar exposições e feiras de artes, artesanatos, curiosidades e objetos de valor estético como flores, plantas ornamentais e antiguidades;
XLI - promover o desenvolvimento e a organização de exposições, feiras, certames e outras realizações concernentes a artesanato, arte popular e manifestações folclóricas e culturais;
XLII - promover a criação e o desenvolvimento de teatro, dança, leitura, arte plástica e música, principalmente em nível de associações comunitárias e de estabelecimento de ensino;
XLIII - promover a organização de festivais, concursos, seminários, conferências e demais promoções educativas-culturais;
XLIV - promover concursos de artes e literatura no Município, de acordo com a legislação vigente;
XLV - estabelecer parcerias com entidades sem fins lucrativos objetivando desenvolver projetos da área de turismo e cultura, inclusive celebrando convênio para repasse de recursos financeiros;
XLVI - desempenhar outras atribuições afins.
Art. 209 A Secretaria Municipal de Turismo e Cultura de Alfredo Chaves terá uma subsecretaria e demais órgãos.
Art. 210 Compete ao Subsecretário Municipal de Turismo e Cultura de Alfredo Chaves:
I - substituir o Secretário de Turismo e Cultura do Município em suas faltas ou impedimentos, ausências temporárias, férias, licenças ou afastamento ocasionais;
II - assistir o Secretário de Turismo e Cultura do Município no exercício de suas atribuições e desempenhar atividades afins.
Art. 211 Os Órgãos vinculados à Secretaria Municipal de Turismo e Cultura, são:
II - Coordenadoria Técnica de Turismo e Cultura;
II - Biblioteca;
III - Gerência de Apoio, Realização, Promoção e Divulgação dos Eventos Turísticos;
IV - Banda de Música "Lira Alfredense".
Art. 212 A Coordenadoria Técnica de Turismo e Cultura tem como objetivo e competência: Auxiliar na coordenação e promoção do desenvolvimento de atividades, instituições, empreendimentos e iniciativas de natureza artística; permitir à população acesso aos equipamentos e bens culturais; auxiliar na organização e na administração da infraestrutura artística e cultural do Município de Alfredo Chaves; promover em conjunto com o Secretário (a), a estruturação e organização da cadeia produtivas do turismo, a fim de focalizar e articular os esforços públicos e privados no desenvolvimento e diversificação do turismo no Município, em consonância com a estratégia de desenvolvimento econômico de longo prazo; desenvolver estudos de cenários futuros e contextualização do turismo da Cidade e desempenhar outras atividades afins.
Art. 213 A Biblioteca Municipal tem como objetivo: promover aquisição, registro, catalogação e empréstimo de livros, folhetos, periódicos e outros elementos do acervo da Biblioteca Municipal.
Art. 214 À Biblioteca Municipal compete:
I - elaborar e manter atualizadas as bibliografias de maior interesse para o Ensino Municipal;
II - realizar pesquisas bibliográficas, preparar resumos e índices, bem como orientar e supervisionar o atendimento de consultas e a realização de pesquisas relativas ao acervo sob sua guarda;
III - prestar imediata informação de referências bibliográficas por autor, assunto, títulos e demais métodos de identificação de acervo, e laborando estatísticas;
IV - manter registros de coleções localizadas em outros órgãos da Prefeitura;
V - coordenar e orientar a realização de estudos, resumos, monografias, relatórios e bibliografias que contribuam para o processo de formação do educando;
VI - organizar os serviços de fichário de consulta e de leitores;
VII - orientar os usuários da Biblioteca a zelar pela manutenção da ordem e silêncio;
VIII - desenvolver programas de difusão de livros;
IX - manter atualizado o cadastro de editoras, livrarias e instituições afins para obtenção de publicações;
X - implantar bibliotecas virtuais (rede de mundial de internet);
XI - desenvolver outras atividades afins.
Art. 215 A Gerência de Apoio, Realização, Promoção e Divulgação dos Eventos Turísticos têm como objetivo e competência: planejar, apoiar, promover, realizar e divulgar as potencialidades turísticas do Município, bem como buscar parcerias com os setores públicos e privados para execução do plano de turismo.
Art. 216 A Banda de Música "Lira Alfredense", criada pela Lei Ordinária Municipal Nº 246/2009 tem como objetivo e compete:
I - ensinar, difundir e preservar a música no Município;
II - apresentar-se publicamente em ocasiões de festividades cívicas do Município.
Art. 217 A Secretaria Municipal de Comunicação Social é um órgão subordinado ao Prefeito, tendo como âmbito de ação toda a administração pública municipal, atuando na orientação, sugestão, planejamento e execução de toda matéria de comunicação e divulgação dos atos da administração, com o intuito de manter a população informada de todas as decisões tomadas e investimentos a serem realizados.
Art. 218 A Secretaria Municipal de Comunicação Social tem como objetivo e competência: traçar planos para a divulgação das potencialidades turísticas do município, objetivando atrair turistas de várias partes do Estado, do Brasil e de outros países; planejar, coordenar, executar e controlar as atividades de publicidade da Administração Municipal; planejar, coordenar, executar, divulgar e controlar os trabalhos de cobertura jornalística das atividades da Administração Municipal; executar e controlar as atividades de relações públicas da Administração Municipal através da Assessoria de Imprensa e Relações Públicas; promover o registro, através dos recursos disponíveis de imagem e som, dos eventos desenvolvidos pela Administração Municipal.
Art. 219 Os Órgãos vinculados à Secretaria Municipal a Secretaria Municipal de Comunicação Social são:
I - Subsecretaria Municipal de Comunicação Social;
II - Assessoria de Imprensa e Relações Públicas;
IV - Assessoria Municipal de Comunicação.
Art. 220 Compete ao Subsecretário Municipal de Comunicação Social do Município de Alfredo Chaves:
I - substituir o Secretário de Comunicação Social do Município em suas faltas ou impedimentos, ausências temporárias, férias, licenças ou afastamento ocasionais;
II - assistir o Secretário de Comunicação Social do Município no exercício de suas atribuições e desempenhar atividades afins.
Art. 221 Assessoria de Imprensa e Relações Públicas tem como objetivo e competência:
I - planejamento e a execução da política de comunicação da Administração Municipal, em articulação com os demais órgãos municipais;
II - A divulgação dos atos dos agentes da Administração Municipal, visando facilitar o acesso da sociedade à informação das práticas governamentais e aos cidadãos para que possam formar uma visão completa dos atos e ações institucionais;
III - assessoramento ao Prefeito Municipal, a Secretários Municipais e dirigentes de entidades da Administração, no relacionamento com os meios de comunicação;
IV - A divulgação das realizações da Administração Municipal, a nível nacional, quando necessário.
V - planejamento estratégico de comunicação dos programas, projetos e ações governamentais, bem como a manutenção e alimentação de dados e informações do site oficial da Prefeitura Municipal;
VI - A manutenção de contato diário com os meios de comunicação para garantir o fluxo de informações institucionais e tornar público todos os atos da Administração Municipal;
VII - A valorização de interfaces entre órgãos e entidades municipais e as agências de publicidade, os planejamentos de mídia e a definição de padrões de identidade das campanhas publicitárias promovidas pela Administração Municipal;
VIII - estímulo ao desenvolvimento de mídia comunitária através da consolidação de políticas públicas voltadas para a democratização do acesso às informações institucionais;
IX - A promoção do marketing institucional e do governo em âmbito interno e externo, com vistas ao comprometimento social com o Programa de Governo;
X - A interação com as redes sociais visando a divulgação das informações oficiais da Administração Municipal;
XI - monitoramento e inserção das informações do governo nas redes sociais.
XII - manter constante contato com órgãos de imprensa, a fim de divulgar as ações institucionais do Município de Alfredo Chaves;
XIII - providenciar e supervisionar a elaboração de material informativo de interesse do Município, a ser divulgado pela imprensa nacional, em observância aos princípios da publicidade e da transparência
XIV - pesquisar matérias veiculadas pela mídia, de interesse do Chefe do Poder Executivo e da Prefeitura Municipal de Alfredo Chaves;
XV - manter arquivo de documentos, matérias, reportagens, fotografias e informes publicados na imprensa nacional e em outros meios de comunicação social, abarcando o que for noticiado sobre a Prefeitura Municipal de Alfredo Chaves.
XVI - executar outras atividades correlatas que lhe forem atribuídas.
Art. 222 Assessoria Municipal de Comunicação tem como objetivo e competência:
I - coordenar, acompanhar e supervisionar as atividades relacionadas à Assessoria de Comunicação;
II - formular, integrar e coordenar a política de comunicação da Prefeitura Municipal de Alfredo Chaves;
III - coordenar as relações com os demais setores e veículos de comunicação e assessorá-lo quanto ao processo de funcionamento;
IV - manter atualizado o site institucional no que tange às ações da Prefeitura Municipal, com informações gerais de interesse da sociedade;
V - promover a divulgação dos assuntos de interesse administrativo da Prefeitura Municipal de Alfredo Chaves;
VI - programar e promover a organização de solenidades públicas relacionadas diretamente ao Município;
VII - providenciar a cobertura jornalística de atividades e atos do Município;
VIII - manter arquivo de documentos, matérias, reportagens, fotografias e informes publicados na imprensa local e em outros meios de comunicação social, abarcando o que for noticiado sobre o Município de Alfredo Chaves;
IX - manter o Prefeito Municipal informado sobre publicações de seus interesses;
X - elaborar pareceres, informes técnicos e relatórios, realizando pesquisas, entrevistas, fazendo observações e sugerindo medidas para implantação, desenvolvimento e aperfeiçoamento de atividades em sua área de atuação;
XI - coletar informações, realizando entrevistas, pesquisas e diagnósticos, no âmbito do Município de Alfredo Chaves, a fim de propiciar a adequação de suas ações às expectativas da comunidade;
XII - planejamento e a coordenação dos eventos, campanhas e promoções de caráter público, de interesse social e da Administração Municipal;
XIII - executar outras atividades correlatas que lhe forem atribuídas.
Art. 223 O quadro dos Órgãos da Administração
Direta fica composto por cargos comissionados constantes no Anexo XIV.
Art. 224 Ao Provimento dos cargos comissionados
não incidem restrições, podendo ser ocupados por profissionais efetivos ou
alheios ao quadro da Prefeitura Municipal de Alfredo Chaves.
Art. 225 O servidor designado para ocupar cargo
de provimento em comissão poderá optar pelo recebimento do padrão salarial do
cargo comissionado, ou pelo recebimento do salário do cargo de carreira
acrescida de uma gratificação adicional de 40% (quarenta por cento) do valor do
cargo em comissão.
Art. 226 O Poder Executivo, visando promover a
adequação das dotações orçamentárias, bem como dos respectivos programas e
ações, à nova estrutura administrativa, poderá suplementar dotações
orçamentárias, obedecendo ao limite imposto na Lei Orçamentária Anual e em caso
de crédito especial deverá submeter projeto de lei específico ao Poder
Legislativo Municipal.
Art. 227 A Estrutura Organizacional
Administrativa da Prefeitura Municipal de Alfredo Chaves, estabelecida na
presente Lei, entrará em funcionamento gradativamente, na medida em que os
órgãos que a compõem forem sendo implantados, conforme a conveniência da administração
e a disponibilidade financeira.
Parágrafo Único. A implantação dos órgãos será
feita através da efetivação das seguintes medidas:
I - Provimento
das respectivas chefias;
II - Elaboração
e aprovação do Regimento Interno correspondente;
III - Dotação
de elementos humanos, materiais e financeiros indispensáveis ao funcionamento.
Art. 228 Os cargos de Controlador Geral
Municipal, Coordenador Municipal de Governo, Coordenador Municipal de Defesa
Civil, Diretor Geral do Serviço de Água e Esgoto e Procurador Geral Municipal,
terão status de Secretário Municipal para todos os efeitos legais, sendo
regidos pelo padrão CC0.
Art. 229 Considerando momentos de dificuldades financeiras
e/ou por necessidade de interesse público, poderá ser feita a junção de
secretarias, por meio de Decreto, objetivando a redução de despesas
financeiras, observando os princípios constitucionais e da administração
pública, em especial o princípio da segregação de função.
Art. 230 Fica revogada a Lei
Ordinária Nº 572, de 10 de julho de 2016.
Art. 231 Esta Lei entra em vigor na data de sua
publicação.
(Redação dada pela Lei Complementar nº 15, de 06 de junho de 2019)
Art. 223 A Secretaria Municipal de Serviços Urbanos é órgão integrante de Administração Específica, diretamente ligada ao Chefe do Poder Executivo, tendo por finalidade a coordenação, a execução e o controle das atividades de manutenção e conservação dos prédios públicos municipais; atividades de carpintaria, limpeza pública, conservação de parques, jardins, cemitérios, praças, quadra de esportes, resíduos sólidos, bem como o planejamento e a garantia da prestação dos serviços urbanos, no âmbito do Município de Alfredo Chaves, de modo a solucionar os problemas futuros e existentes. (Redação dada pela Lei Complementar nº 15, de 06 de junho de 2019)
Art. 224 Compete à Secretaria Municipal de Serviços Urbanos. (Redação dada pela Lei Complementar nº 15, de 06 de junho de 2019)
I - Auxiliar na normatização e fiscalização o comércio ambulante, as bancas de revistas, quiosques, os trailers e demais serviços similares; (Redação dada pela Lei Complementar nº 15, de 06 de junho de 2019)
II - administrar, fiscalizar, implantar, regular e racionalizar os serviços urbanos em cemitérios públicos, áreas públicas, solo urbano, iluminação pública convencional e especial de vias e logradouros públicos e outros serviços públicos municipais; (Redação dada pela Lei Complementar nº 15, de 06 de junho de 2019)
III - atender e orientar, com cordialidade, a todos quantos busquem informações, apoio e serviços a serem prestados no interesse do desenvolvimento urbano; (Redação dada pela Lei Complementar nº 15, de 06 de junho de 2019)
IV - Adotar medidas preventivas, em conjunto com órgãos congêneres, relativas à saúde pública; (Redação dada pela Lei Complementar nº 15, de 06 de junho de 2019)
V - vincular suas ações à paisagem da cidade de modo a mantê-la sempre atrativa e saudável, objetivando o cumprimento da sua vocação turística, priorizando essas ações em prol do bem-estar da população e do desenvolvimento das atividades turísticas; (Redação dada pela Lei Complementar nº 15, de 06 de junho de 2019)
VI - proceder, dentro das normas técnicas, à análise, ao licenciamento, à fiscalização e aos serviços de poda e abate de árvores; (Redação dada pela Lei Complementar nº 15, de 06 de junho de 2019)
VII - proceder, no âmbito do seu Órgão, à gestão e ao controle financeiro dos recursos orçamentários previstos na sua Unidade, bem como à gestão de pessoas e recursos materiais existentes, em consonância com as diretrizes e regulamentos emanados do Chefe do Poder Executivo; (Redação dada pela Lei Complementar nº 15, de 06 de junho de 2019)
VIII - promover um sistema de gerência in loco, que operacionalize a coleta de resíduos orgânicos e inorgânicos; (Redação dada pela Lei Complementar nº 15, de 06 de junho de 2019)
IX - preparar relatório com informações referentes a atuação desta Secretaria e aos resultados alcançados, tendo em vista as metas estabelecidas, os planos e projetos em execução, para consolidação em reunião com todos os órgãos da estrutura básica e posterior divulgação pelo órgão competente nos meios de comunicação com o intuito de dar ciência a comunidade; (Redação dada pela Lei Complementar nº 15, de 06 de junho de 2019)
X - exercer outras atividades correlatas. (Redação dada pela Lei Complementar nº 15, de 06 de junho de 2019)
Art. 225 A Secretaria Municipal de Serviços Urbanos de Alfredo Chaves tem uma subsecretaria e demais órgãos. (Redação dada pela Lei Complementar nº 15, de 06 de junho de 2019)
Art. 226 Compete ao Subsecretário Municipal de Serviços Urbanos de Alfredo Chaves: (Redação dada pela Lei Complementar nº 15, de 06 de junho de 2019)
I - substituir o Secretário Municipal de Serviços Urbanos em suas faltas ou impedimentos, ausências temporárias, férias, licenças ou afastamento ocasionais; (Redação dada pela Lei Complementar nº 15, de 06 de junho de 2019)
II - assistir o Secretário Municipal de Serviços Urbanos no exercício de suas atribuições e desempenhar atividades afins. (Redação dada pela Lei Complementar nº 15, de 06 de junho de 2019)
Art. 227 Os Órgãos vinculados à Secretaria Municipal de Serviços Urbanos são: (Redação dada pela Lei Complementar nº 15, de 06 de junho de 2019)
I - Gerência Municipal de Serviços Urbanos: (Redação dada pela Lei Complementar nº 15, de 06 de junho de 2019)
a) Setor de Limpeza Pública; (Redação dada pela Lei Complementar nº 15, de 06 de junho de 2019)
b) Setor de Serviço de Paisagismo e Administração de Praça, Parques, Jardins e Cemitério. (Redação dada pela Lei Complementar nº 15, de 06 de junho de 2019)
Art. 228 A Gerência Municipal de Serviços Urbanos tem como objetivo e competência executar as atividades, planejar e garantir a prestação dos serviços urbanos, no âmbito do município, de modo a solucionar os problemas existentes. (Redação dada pela Lei Complementar nº 15, de 06 de junho de 2019)
Art. 229 O Setor de Serviço de Limpeza Pública tem como objetivo e competência elaborar planos e programas para o desenvolvimento dos sistemas globais de limpeza pública; planejar e coordenar a execução de atividades de limpeza pública no Município. (Redação dada pela Lei Complementar nº 15, de 06 de junho de 2019)
Art. 230 O Setor de Serviço de Paisagismo e de Administração de Praças, Parques, Jardins e Cemitério tem como objetivo e competência executar as atividades de arborização, poda e plantio; exercer as atividades de replantio e manutenção nas vias e logradouros públicos e efetuar o corte e remoção da arborização de ruas, praças, avenidas e outros logradouros em conjunto com a área afim; administrar e executara conservação de parques, praças e jardins e desenvolver estudos e projetos para estas áreas; executar a limpeza e controle da administração dos cemitérios municipais." (Redação dada pela Lei Complementar nº 15, de 06 de junho de 2019)
(Dispositivo incluído pela Lei Complementar 15, de 06 de junho de 2019)
Art. 231 O quadro dos Órgãos da Administração Direta fica composto por cargos comissionados constantes no Anexo XIV. (Redação dada pela Lei Complementar 15, de 06 de junho de 2019)
Art. 232 Ao Provimento dos cargos comissionados não incidem restrições, podendo ser ocupados por profissionais efetivos ou alheios ao quadro da Prefeitura Municipal de Alfredo Chaves. (Dispositivo incluído pela Lei Complementar 15, de 06 de junho de 2019)
Art. 233 O servidor designado para ocupar cargo de provimento em comissão poderá optar pelo recebimento do padrão salarial do cargo comissionado, ou pelo recebimento do salário do cargo de carreira acrescida de uma gratificação adicional de 40% (quarenta por cento) do valor do cargo em comissão. (Dispositivo incluído pela Lei Complementar 15, de 06 de junho de 2019)
(Incluído pela Lei Complementar 15, de 06 de junho de 2019)
Art. 234 O Poder Executivo, visando promover a adequação das dotações orçamentárias, bem como dos respectivos programas e ações, ànova estrutura administrativa, poderá suplementar dotações orçamentárias, obedecendo ao limite imposto na Lei Orçamentária Anual e em caso de crédito especial deverá submeter projeto de lei específico ao Poder Legislativo Municipal. (Dispositivo incluído pela Lei Complementar 15, de 06 de junho de 2019)
(Incluído pela Lei Complementar 15, de 06 de junho de 2019)
Art. 235 A Estrutura Organizacional Administrativa da Prefeitura Municipal de Alfredo Chaves, estabelecida na presente Lei, entrará em funcionamento gradativamente, na medida em que os órgãos que a compõem forem sendo implantados, conforme a conveniência da administração e a disponibilidade financeira. (Dispositivo incluído pela Lei Complementar 15, de 06 de junho de 2019)
Parágrafo Único. A implantação dos órgãos será feita através da efetivação das seguintes medidas: (Dispositivo incluído pela Lei Complementar 15, de 06 de junho de 2019)
I - Provimento das respectivas chefias; (Dispositivo incluído pela Lei Complementar 15, de 06 de junho de 2019)
II - Elaboração e aprovação do Regimento Interno correspondente; (Dispositivo incluído pela Lei Complementar 15, de 06 de junho de 2019)
III - Dotação de elementos humanos, materiais e financeiros indispensáveis ao funcionamento. (Dispositivo incluído pela Lei Complementar 15, de 06 de junho de 2019)
Art. 236 Os cargos de Controlador Geral Municipal, Coordenador Municipal de Governo, Coordenador Municipal de Defesa Civil, Diretor Geral do Serviço de Água e Esgoto e Procurador Geral Municipal, terão status de Secretário Municipal para todos os efeitos legais, sendo regidos pelo padrão CC0. (Dispositivo incluído pela Lei Complementar 15, de 06 de junho de 2019)
Art. 237 Considerando momentos de dificuldades financeiras e/ou por necessidade de interesse público, poderá ser feita a junção de secretarias, por meio de Decreto, objetivando a redução de despesas financeiras, observando os princípios constitucionais e da administração pública, em especial o princípio da segregação de função. (Dispositivo incluído pela Lei Complementar 15, de 06 de junho de 2019)
Art. 238 Fica revogada a Lei Ordinária Nº 572, de 10 de julho de 2016. (Dispositivo incluído pela Lei Complementar 15, de 06 de junho de 2019)
Art. 239 Esta Lei entra em vigor na data de sua publicação. (Dispositivo incluído pela Lei Complementar 15, de 06 de junho de 2019)
(Redação
dada pela Lei Complementar n° 47, de 04 de abril de 2024)
Art. 223 Fica criada a Secretaria Municipal de Segurança Pública, integrante da Administração Direta e subordinada ao Gabinete do Prefeito, com a finalidade de planejar, executar, acompanhar e avaliar as políticas municipais de prevenção e combate à violência, junto ao Conselho Municipal de Segurança Pública – COMSEP, potencializando, por meio de ações integradas com as forças públicas de segurança e em articulação com a sociedade civil, com vistas à preservação da ordem pública. (Redação dada pela Lei Complementar n° 47, de 04 de abril de 2024)
Art. 224 Compete à Secretaria Municipal de Segurança Pública as seguintes atribuições: (Redação dada pela Lei Complementar n° 47, de 04 de abril de 2024)
I - Garantir a ordem pública e a preservação das garantias do cidadão, bem como a proteção da vida e do patrimônio por meio da atuação conjunta dos órgãos de segurança; (Redação dada pela Lei Complementar n° 47, de 04 de abril de 2024)
II - Coordenação, cooperação e colaboração com órgãos e instituições de segurança pública nas fases de planejamento, execução, monitoramento e avaliação das ações, respeitando as respectivas atribuições legais e promovendo a manutenção da ordem atendimento imediato, qualificado e humanizado ao cidadão; (Redação dada pela Lei Complementar n° 47, de 04 de abril de 2024)
III - Estimular e colaborar como parte de ação conjunta por meio de suas divisões e de todos os setores ligados aos assuntos de segurança pública, tais como: Poder Judiciário, Ministério público Estadual e Federal, Policia Civil, Militar, Polícia Federal, Rodoviária Federal, Policia Penal, Departamento Estadual de Transito – DETRAN, Forças Armadas, Corpo de Bombeiros Militar e as entidades governamentais ou não que tenham atividades relacionadas, direta e indiretamente, com a segurança pública; (Redação dada pela Lei Complementar n° 47, de 04 de abril de 2024)
IV - Desenvolver e implantar políticas que promovam a proteção ao cidadão, articulando e integrando os organismos governamentais e a sociedade, visando organizar e ampliar a capacidade de defesa da população; (Redação dada pela Lei Complementar n° 47, de 04 de abril de 2024)
V - Planejar, operacionalizar e executar ações voltadas para a segurança da comunidade, dentro de seus limites de competência; (Redação dada pela Lei Complementar n° 47, de 04 de abril de 2024)
VI - Representar o Poder Público Municipal nos Assuntos pertinentes à segurança pública; (Redação dada pela Lei Complementar n° 47, de 04 de abril de 2024)
VII - Assessorar o Prefeito Municipal e demais Secretários Municipais nos assuntos pertinentes à segurança pública; (Redação dada pela Lei Complementar n° 47, de 04 de abril de 2024)
VIII - Desenvolver projetos em conjunto com as instituições direta ou indiretamente relacionadas com as questões de segurança pública, com vistas a proporcionar melhores condições de controle, prevenção e/ou enfrentamento da criminalidade; (Redação dada pela Lei Complementar n° 47, de 04 de abril de 2024)
IX - Realizar o controle orçamentário no âmbito da Secretaria; (Redação dada pela Lei Complementar n° 47, de 04 de abril de 2024)
X - Promover seminários, eventos, cursos, oficinas, palestras e fóruns com a participação de segmentos representativos e especializados da sociedade organizada, objetivando despertar a conscientização da população sobre a necessidade de adoção de medidas de autoproteção, bem como sobre a compreensão acerca da responsabilidade de todos na busca de soluções para as questões de segurança, para serem agentes promotores e divulgadores de assuntos referentes a drogas, trânsito, direitos humanos e meio ambiente. (Redação dada pela Lei Complementar n° 47, de 04 de abril de 2024)
XI - Produzir e gerenciar dados, estudos e estatísticas sobre violência, criminalidade e vitimização; (Redação dada pela Lei Complementar n° 47, de 04 de abril de 2024)
XII - Atuar preventivamente de forma a impedir a ocupação irregular das propriedades públicas municipais; (Redação dada pela Lei Complementar n° 47, de 04 de abril de 2024)
XIII - Promover, em conjunto com os demais órgãos de segurança, a fiscalização da utilização adequada dos parques, praças, jardins e outros bens do domínio público, evitando depredações; (Redação dada pela Lei Complementar n° 47, de 04 de abril de 2024)
XIV - Planejar, orientar e coordenar a execução da Política Municipal de Segurança Pública; (Redação dada pela Lei Complementar n° 47, de 04 de abril de 2024)
XV - Articular-se com organizações privadas e governamentais, nacionais e estrangeiras, e propor intercâmbio, visando celebração de convênio ou outro meio, com vista à superação de problemas de segurança pública do Município, em conjunto com o Conselho Municipal de Segurança Pública, quando necessário; (Redação dada pela Lei Complementar n° 47, de 04 de abril de 2024)
XVI - Dar suporte técnico e administrativo aos Conselhos ligados à sua área, inclusive ao Conselho Municipal de Segurança Pública, já instituído neste Município, e (Redação dada pela Lei Complementar n° 47, de 04 de abril de 2024)
XVII - Desenvolver outras atividades relacionadas à Secretaria. (Redação dada pela Lei Complementar n° 47, de 04 de abril de 2024)
Art. 225 A Secretaria Municipal de Segurança Pública do Município de Alfredo Chaves contará com uma Subsecretaria. (Redação dada pela Lei Complementar n° 47, de 04 de abril de 2024)
Art. 226 Compete ao Subsecretario Municipal de Segurança Pública: (Redação dada pela Lei Complementar n° 47, de 04 de abril de 2024)
I - Substituir o Secretário Municipal de Segurança Pública do Município em suas faltas ou impedimentos, ausências temporárias, férias, licenças ou afastamentos ocasionais; (Redação dada pela Lei Complementar n° 47, de 04 de abril de 2024)
II - Assistir o Secretaria Municipal de Segurança Pública no exercício de suas atribuições e desempenhar atividades afins. (Redação dada pela Lei Complementar n° 47, de 04 de abril de 2024)
Art. 227 O órgão vinculado à Secretaria Municipal de Segurança Pública, é:(Redação dada pela Lei Complementar n° 47, de 04 de abril de 2024)
I – Assessor Técnico em Segurança Pública e Apoio Administrativo. (Redação dada pela Lei Complementar n° 47, de 04 de abril de 2024)
Art. 228 Compete ao Assessor Técnico em Segurança Pública e Apoio Administrativo organizar as atividades internas relacionadas à Secretaria Municipal de Segurança Pública, assim como realizar: (Redação dada pela Lei Complementar n° 47, de 04 de abril de 2024)
I - A execução das atividades administrativas, orçamentárias e financeiras da Secretaria, provendo suporte à realização dos programas, projetos e atividades; (Redação dada pela Lei Complementar n° 47, de 04 de abril de 2024)
II - Apoio à execução das atividades de planejamento, organização e operacionalização dos sistemas de informações gerenciais internos ou externos; (Redação dada pela Lei Complementar n° 47, de 04 de abril de 2024)
III - Coordenação das atividades internas, em especial o protocolo de documentos oficiais, atendimento ao público e trâmite de processos administrativos; (Redação dada pela Lei Complementar n° 47, de 04 de abril de 2024)
IV - Apoio ao planejamento e ao processo decisório relativo às políticas, diretrizes, programas, projetos e atividades da Secretaria; (Redação dada pela Lei Complementar n° 47, de 04 de abril de 2024)
V - Articulação permanente com as Secretarias Municipais de Administração e Finanças, bem como com o Controle Interno, para a execução das atividades relacionada a essa pasta; (Redação dada pela Lei Complementar n° 47, de 04 de abril de 2024)
VI - Promoção da integração e interação entre os diversos órgãos da Secretaria Municipal, das políticas e ações definidas em todas as áreas; (Redação dada pela Lei Complementar n° 47, de 04 de abril de 2024)
VII - Coordenação e orientação da realização de estudos, levantamento de dados e elaboração de propostas que levem à melhoria do desenvolvimento das atividades da Secretaria Municipal de Segurança Pública e dos seus serviços; (Redação dada pela Lei Complementar n° 47, de 04 de abril de 2024)
VIII - Execução de atividades correlatas. (Redação dada pela Lei Complementar n° 47, de 04 de abril de 2024)
Art. 229 A Secretaria Municipal de
Segurança Pública será dirigida pelo Secretário Municipal, de livre nomeação do
Prefeito. (Redação
dada pela Lei Complementar n° 47, de 04 de abril de 2024)
(Redação
dada pela Lei Complementar n° 47, de 04 de abril de 2024)
Art. 230 O quadro dos Órgãos da Administração Direta fica composto por cargos comissionados constantes no Anexo XIV. (Redação dada pela Lei Complementar n° 47, de 04 de abril de 2024)
Art. 231 Ao Provimento dos cargos comissionados não incidem restrições, podendo ser ocupados por profissionais efetivos ou alheios ao quadro da Prefeitura Municipal de Alfredo Chaves. (Redação dada pela Lei Complementar n° 47, de 04 de abril de 2024)
Art. 232 O servidor designado para ocupar cargo de provimento em comissão poderá optar pelo recebimento do padrão salarial do cargo comissionado, ou pelo recebimento do salário do cargo de carreira acrescida de uma gratificação adicional de 40% (quarenta por cento) do valor do cargo em comissão. (Redação dada pela Lei Complementar n° 47, de 04 de abril de 2024)
(Redação
dada pela Lei Complementar n° 47, de 04 de abril de 2024)
Art. 233 O Poder Executivo, visando promover a adequação das dotações orçamentárias, bem como dos respectivos programas e ações, à nova estrutura administrativa, poderá suplementar dotações orçamentárias, obedecendo ao limite imposto na Lei Orçamentária Anual e em caso de crédito especial deverá submeter projeto de lei específico ao Poder Legislativo Municipal. (Redação dada pela Lei Complementar n° 47, de 04 de abril de 2024)
(Redação
dada pela Lei Complementar n° 47, de 04 de abril de 2024)
Art. 234 A Estrutura Organizacional Administrativa da Prefeitura Municipal de Alfredo Chaves, estabelecida na presente Lei, entrará em funcionamento gradativamente, na medida em que os órgãos que a compõem forem sendo implantados, conforme a conveniência da administração e a disponibilidade financeira. (Redação dada pela Lei Complementar n° 47, de 04 de abril de 2024)
Parágrafo único. A implantação dos órgãos será feita através da efetivação das seguintes medidas: (Redação dada pela Lei Complementar n° 47, de 04 de abril de 2024)
I - Provimento das respectivas chefias; (Redação dada pela Lei Complementar n° 47, de 04 de abril de 2024)
II - Elaboração e aprovação do Regimento Interno correspondente; (Redação dada pela Lei Complementar n° 47, de 04 de abril de 2024)
III - Dotação de elementos humanos, materiais e financeiros indispensáveis ao funcionamento. (Redação dada pela Lei Complementar n° 47, de 04 de abril de 2024)
Art. 235 Os cargos de Controlador Geral Municipal, Coordenador Municipal de Governo, Coordenador Municipal de Defesa Civil, Diretor Geral do Serviço de Água e Esgoto e Procurador Geral Municipal, terão status de Secretário Municipal para todos os efeitos legais, sendo regidos pelo padrão CC0. (Redação dada pela Lei Complementar n° 47, de 04 de abril de 2024)
Art. 236 Considerando momentos de dificuldades financeiras e/ou por necessidade de interesse público, poderá ser feita a junção de secretarias, por meio de Decreto, objetivando a redução de despesas financeiras, observando os princípios constitucionais e da administração pública, em especial o princípio da segregação de função. (Redação dada pela Lei Complementar n° 47, de 04 de abril de 2024)
Art. 237 Fica revogada Lei Ordinária Nº 572, de 10 de julho de 2016. (Redação dada pela Lei Complementar n° 47, de 04 de abril de 2024)
Art. 238 Esta Lei entra em vigor na data de sua publicação. (Redação dada pela Lei Complementar n° 47, de 04 de abril de 2024)
Alfredo Chaves (ES), 05 abril de 2019.
Este texto não substitui o original publicado e arquivado na Prefeitura Municipal de Alfredo Chaves.

(Redação dada pela Lei Complementar n° 47, de 04 de abril de 2024)



Representação
Gráfica da Estrutura Organizacional da Prefeitura Municipal de Alfredo Chaves –
ES



(Redação dada pela Lei Complementar nº 52, de 06 de janeiro de 2025)
Representação
Gráfica da Estrutura Organizacional da Prefeitura Municipal de Alfredo Chaves –
ES
Secretaria
Municipal de Planejamento e Desenvolvimento Econômico e Social – SEMPLADES


(Redação dada pela Lei Complementar n° 47, de 04 de abril de 2024)




(Redação dada pela Lei Complementar nº 52, de 06 de janeiro de 2025)
Representação
Gráfica da Estrutura Organizacional da Prefeitura Municipal de Alfredo Chaves –
ES
Secretaria
Municipal de Esporte e Lazer – SEMEL



(Redação dada pela Lei Complementar nº 52, de 06 de janeiro de 2025)
Representação
Gráfica da Estrutura Organizacional da Prefeitura Municipal de Alfredo Chaves –
ES
Secretaria
Municipal de Educação – SEME








(Incluído pela Lei Complementar n° 47, de 04 de abril de 2024)

|
|
|
|
|
|
|
|
|
|
|
|
|
|
|
|
|
|
|
|
|
|
|
|
|
|
|
|
|
|
|
|
|
|
|
|
|
|
|
|
|
|
|
|
|
|
|
|
|
|
|
|
|
|
|
|
|
|
|
|
|
|
|
|
|
|
|
|
|
|
|
|
|
|
|
|
|
|
|
|
|
|
|
|
|
|
|
|
|
|
|
|
|
|
|
|
|
|
|
|
|
|
|
|
|
|
|
|
|
|
|
|
|
|
|
|
|
|
|
|
|
|
|
|
|
|
|
|
|
|
|
|
|
|
|
|
|
|
|
|
|
|
|
|
|
|
|
|
|
|
|
|
|
|
|
|
|
|
|
|
|
|
|
|
|
|
|
|
|
|
|
|
|
|
|
|
|
|
|
|
|
|
|
|
|
|
|
|
|
|
|
|
|
|
|
|
|
|
|
|
|
|
|
|
|
|
|
|
|
|
|
|
|
|
|
|
|
|
|
|
|
|
|
|
|
|
|
|
|
|
|
|
|
|
|
|
|
|
|
|
|
|
|
|
|
|
|
|
|
|
1Escolas acima de 401 alunos matriculados
2Escolas com 201 a de 400 alunos matriculados
3Escolas com 101 a de 200 alunos matriculados
4Escolas com 50 a de 100 alunos matriculados
5Escolas acima de 401 alunos matriculados
6Escolas com 201 a de 400 alunos matriculados
7Escolas com 101 a de 200 alunos matriculados
8Escolas com 50 a de 100 alunos matriculados
|
|
|
|
|
|
|
|
|
|
|
|
|
|
|
|
|
|
|
|
|
|
|
|
|
|
|
|
|
|
|
|
|
|
|
|
|
|
|
|
|
|
|
|
|
|
|
|
|
|
|
|
|
|
|
|
|
|
|
|
|
|
|
|
|
|
|
|
|
|
|
|
|
|
|
|
|
|
|
|
|
|
|
|
|
|
|
|
|
|
|
|
|
|
|
|
|
|
|
|
|
|
|
|
|
|
|
|
|
|
|
|
|
|
|
|
|
|
|
|
|
|
|
|
|
|
|
|
|
|
|
|
|
|
|
|
|
|
|
|
|
|
|
|
|
|
|
|
|
|
|
|
|
|
|
|
|
|
|
|
|
|
|
|
|
|
|
|
|
|
|
|
|
|
|
|
|
|
|
|
|
|
|
|
|
|
|
|
|
|
|
|
|
|
|
|
|
|
|
|
|
|
|
|
|
|
|
|
|
|
|
|
|
|
|
|
|
|
|
|
|
|
|
|
|
|
|
|
|
|
|
|
|
|
|
|
|
|
|
|
|
|
|
|
|
|
|
|
|
|
|
|
|
|
|
|
|
|
|
|
1Escolas acima de 401 alunos matriculados
2Escolas com 201 a de 400 alunos matriculados
3Escolas com 101 a de 200 alunos matriculados
4Escolas com 50 a de 100 alunos matriculados
5Escolas acima de 401 alunos matriculados
6Escolas com 201 a de 400 alunos matriculados
7Escolas com 101 a de 200 alunos matriculados
8Escolas com 50 a de 100 alunos matriculados
(Redação dada pela Lei Complementar n° 47, de 04 de abril de 2024)
DENOMINAÇÃO
DOS CARGOS
|
PADRÃO
|
QUANT.
|
VENCIMENTOS
|
|
Secretário Municipal |
CC0 |
13 |
R$ 4.978,14 |
|
Coordenador Municipal de Defesa Civil (Lei
n°421/2012 e suas
alterações) |
CC0 |
01 |
R$ 4.978,14 |
|
Coordenador Municipal de Governo - CMG |
CC0 |
01 |
R$ 4.978,14 |
|
Controlador Geral Municipal - CGM |
CC0 |
01 |
R$ 4.978,14 |
|
Diretor Geral do Serviço Autônomo de Água
e Esgoto (Lei
n° 718/1994) |
CC0 |
01 |
R$ 4.978,14 |
|
Diretor Clínico da Unidade Mista de Saúde |
CC0 |
01 |
R$ 4.978,14 |
|
Coordenadoria de Assuntos Tributários de Interesse Municipal - CATRIM |
CC1 |
01 |
R$ 4.620,78 |
|
Coordenadoria do Núcleo de Atendimento ao Contribuinte – CONAC |
CC1 |
01 |
R$ 4.620,78 |
|
Coordenador Municipal de Contabilidade - CMC |
CC1 |
01 |
R$ 4.620,78 |
|
Coordenador Municipal de Tesouraria - CMT |
CC1 |
01 |
R$ 4.620,78 |
|
Coordenadoria Municipal de Gestão de Recursos Humanos – CMGR |
CC1 |
01 |
R$ 4.620,78 |
|
Coordenadoria Municipal de Transporte - CMTR |
CC1 |
01 |
R$ 4.620,78 |
|
Coordenadoria Setorial de Planejamento da Educação |
CC1 |
01 |
R$ 4.620,78 |
|
Coordenadoria de Informatização e Processamento de Dados |
CC1 |
01 |
R$ 4.620,78 |
|
Coordenador Municipal de Agricultura |
CC1 |
01 |
R$ 4.620,78 |
|
Diretor Administrativo da Assistência à Saúde |
CC1 |
01 |
R$ 4.620,78 |
|
Procurador Geral Municipal |
CCP1 |
01 |
R$ 4.978,14 |
|
Sub Procurador Geral Municipal |
CCP2 |
01 |
R$ 4.126,78 |
|
Assessor Jurídico Municipal |
CC2 |
06 |
R$ 3.466,49 |
|
Assessor Municipal de Controle Interno |
CC2 |
01 |
R$ 3.466,49 |
|
Assessor de Imprensa e Relações Públicas |
CC2 |
01 |
R$ 3.466,49 |
|
Assessor Municipal de Comunicação |
CC2 |
01 |
R$ 3.466,49 |
|
Subsecretário Municipal |
CC3 |
13 |
R$ 2.971,31 |
|
Chefe de Gabinete |
CC3 |
01 |
R$ 2.971,31 |
|
Gerência |
CC3 |
52 |
R$ 2.971,31 |
|
Gerente Executivo do PROCON Municipal (Lei 654/2018) |
CC3 |
01 |
R$ 2.971,31 |
|
Ouvidor Geral Municipal |
CC4 |
01 |
R$ 2.475,02 |
|
Chefe de Setor |
CC4 |
20 |
R$ 2.475,02 |
|
Diretor Escolar – II – 8 horas/diai |
CCE2 Nível I |
03 |
R$ 3.072,24 |
|
Diretor Escolar – II – 8 horas/diaii |
CCE3 – Nível II |
05 |
R$ 2.765,02 |
|
Diretor Escolar – II – 8 horas/diaiii |
CCE4 – Nível III |
04 |
R$ 2.611,42 |
|
Diretor Escolar – II – 8 horas/diaiv |
CCE5 – Nível
IV |
02 |
R$ 2.457,80 |
|
Diretor Escolar – I – 6 horas/diav |
CCE6 – Nível
I |
02 |
R$ 2.304,18 |
|
Diretor Escolar – I – 6 horas/diavi |
CCE7 – Nível II |
02 |
R$ 2.073,74 |
|
Diretor Escolar – I – 6 horas/diavii |
CCE9 – Nível III |
02 |
R$ 1.958,55 |
|
Diretor Escolar – I – 6 horas/dia1 |
CCE8 Nível IV |
06 |
R$ 1.843,33 |
|
Diretor de Creche |
CCE8 |
04 |
R$ 1.980,85 |
|
Assessor de Projetos e Programas Educacionais |
CCE8 |
02 |
R$ 1.980,85 |
|
Assessor Técnico
Administrativo |
CC5 |
35 |
R$ 1.980,85 |
|
Assessor Técnico
em Segurança Pública e Apoio
Administrativo |
CC5 |
01 |
R$ 1.980,85 |
|
Agente de Desenvolvimento |
CC5 |
05 |
R$ 1.980,85 |
|
Coordenador de Projetos e Execução
de Atividades Esportivas |
CC5 |
01 |
R$ 1.980,85 |
|
Motorista de Gabinete |
CC5 |
02 |
R$ 1.980,85 |
|
Assessor Técnico
de Inspeção e Fiscalização de Transporte |
CC5 |
05 |
R$ 1.980,85 |
|
Coordenador Técnico de Serviço de Inspeção Municipal |
CC5 |
01 |
R$ 1.980,85 |
|
Chefe de Atendimento do Procon (Lei
654/2018) |
CC5 |
01 |
R$ 1.980,85 |
|
Coordenador Escolar da Educação Básica |
CCE8 |
20 |
R$ 1.412,00 |
|
Coordenador Técnico Administrativo |
CC8 |
12 |
R$ 1.412,00 |
|
Coordenadoria Técnica
Organizacional de Equipe |
CC8 |
02 |
R$ 1.412,00 |
|
Coordenador de Posto
de Saúde |
CC8 |
10 |
R$ 1.412,00 |
|
Coordenador Técnico de Turismo
e Cultura |
CC8 |
03 |
R$ 1.412,00 |
|
Coordenador de Distribuição de Alimentação Escolar |
CC8 |
01 |
R$ 1.412,00 |
|
Assessor de Atendimento do PROCON (Lei 654/2018) |
CC8 |
01 |
R$ 1.412,00 |
|
Coordenador Municipal Administrativo-Contábil
de Assistência Social e Cidadania (Cargo criado
pela Lei Complementar nº 62, de 25 de junho de 2025) |
CC1 |
01 |
R$ 4.620,78 |
|
Coordenador
Municipal de Projetos Sociais (Cargo criado
pela Lei Complementar nº 62, de 25 de junho de 2025) |
CC1 |
01 |
R$ 4.620,78 |
|
Coordenador
Municipal de Proteção Social Básica (Cargo
criado pela Lei Complementar nº 62, de 25 de junho de 2025) |
CC1 |
01 |
R$ 4.620,78 |
|
Coordenador
Municipal de Proteção Social Especial (Cargo
criado pela Lei Complementar nº 62, de 25 de junho de 2025) |
CC1 |
01 |
R$ 4.620,78 |
|
Coordenador
Municipal do SCFV (Cargo criado pela Lei
Complementar nº 62, de 25 de junho de 2025) |
CC1 |
01 |
R$ 4.620,78 |
|
Coordenador
Municipal de Saúde Bucal (Cargo criado pela Lei
Complementar nº 62, de 25 de junho de 2025) |
CC1 |
01 |
R$ 4.620,78 |
|
Coordenador
Municipal de Saúde da Mulher e RAMI (Cargo
criado pela Lei Complementar nº 62, de 25 de junho de 2025) |
CC1 |
01 |
R$ 4.620,78 |
|
Coordenador Municipal
de Regulação em Saúde (Cargo criado pela Lei
Complementar nº 62, de 25 de junho de 2025) |
CC1 |
01 |
R$ 4.620,78 |
|
Coordenador
Municipal de Saúde Mental (Cargo criado pela
Lei Complementar nº 62, de 25 de junho de 2025) |
CC1 |
01 |
R$ 4.620,78 |
|
Coordenador
Municipal de Vigilância Sanitária (Cargo criado
pela Lei Complementar nº 62, de 25 de junho de 2025) |
CC1 |
01 |
R$ 4.620,78 |
|
Coordenador
Municipal de Apoio à Saúde (Cargo criado pela
Lei Complementar nº 62, de 25 de junho de 2025) |
CC1 |
01 |
R$4.620,78 |
|
Coordenador
Municipal de Almoxarifado de Saúde (Cargo
criado pela Lei Complementar nº 62, de 25 de junho de 2025) |
CC1 |
01 |
R$ 4.620,78 |
|
Coordenador
Municipal Administrativo-Contábil de Saúde (Cargo
criado pela Lei Complementar nº 62, de 25 de junho de 2025) |
CC1 |
01 |
R$ 4.620,78 |
|
Gerente de
Apoio à Saúde (Cargo criado pela Lei
Complementar nº 62, de 25 de junho de 2025) |
CC3 |
02 |
R$2.971,31 |
|
Gerente de
Sistemas de Saúde (Cargo criado pela Lei
Complementar nº 62, de 25 de junho de 2025) |
CC3 |
01 |
R$2.971,31 |
|
Gerente de
Tecnologia da Informação de Saúde (Cargo criado
pela Lei Complementar nº 62, de 25 de junho de 2025) |
CC3 |
01 |
R$2.971,31 |
|
Gerente de
Apoio à Estratégia de Saúde da Família (Cargo
criado pela Lei Complementar nº 62, de 25 de junho de 2025) |
CC3 |
01 |
R$2.971,31 |
|
Gerente de Licitação,
Compras e Contratos de Saúde (Cargo criado pela
Lei Complementar nº 62, de 25 de junho de 2025) |
CC3 |
01 |
R$2.971,31 |
1 Escolas acima de 401 alunos matriculados
2 Escolas com 201 a de 400 alunos matriculados
3 Escolas com 101 a de 200 alunos matriculados
4 Escolas com 50 a de 100 alunos matriculados
5 Escolas acima de 401 alunos matriculados
6 Escolas com 201 a de 400 alunos matriculados
7 Escolas com 101 a de 200 alunos matriculados
1 Escolas com 50 a de 100 alunos matriculados
(Incluído pela Lei
Complementar nº 52, de 06 de janeiro de 2025)
|
DENOMINAÇÃO
DO CARGO |
PADRÃO |
QUANT. |
VENCIMENTO
(R$) |
|
Coordenador Municipal de
Licitações, Compras e Contratos - COMULC |
CC1 |
01 |
4.620,78 |
|
Coordenador de Tecnologia da
Informação |
CC1 |
01 |
4.620,78 |
|
Assessor Técnico em Tecnologia da
Informação |
CC2 |
02 |
3.466,49 |
|
Gerente de Tecnologia da Informação |
CC3 |
02 |
2.971,31 |
|
Coordenador de Planejamento e
Desenvolvimento Econômico e Social |
CC1 |
01 |
4.620,78 |
|
Coordenador Setorial de
Planejamento |
CC1 |
01 |
4.620,78 |
|
Gerente de Recursos Humanos e
Almoxarifado |
CC3 |
01 |
2.971,31 |
|
Gerente de Planejamento e Projetos |
CC3 |
01 |
2.971,31 |
|
Gerente de Prestação de Contas |
CC3 |
01 |
2.971,31 |
|
Gerente de Transporte Oficial e
Escolar |
CC3 |
01 |
2.971,31 |
|
Gerente Pedagógica |
CC3 |
01 |
2.971,31 |
|
Subgerente de Educação Especial
Inclusiva |
CC4 |
01 |
2.475,02 |
|
Subgerente de Ensino Fundamental |
CC4 |
01 |
2.475,02 |
|
Subgerente de Educação Infantil |
CC4 |
01 |
2.475,02 |
|
Gerente de Nutrição e Alimentação
Escolar |
CC3 |
01 |
2.971,31 |
|
Gerente de Esportes e Lazer |
CC3 |
01 |
2.971,31 |
|
Gerência de Almoxarifado da
Secretaria Municipal de Saúde |
CC3 |
01 |
2.971,31 |
|
Gerência de Recursos Humanos da
Secretaria Municipal de Saúde |
CC3 |
01 |
2.971,31 |
|
Coordenador de Transporte e Saúde |
CC1 |
01 |
4.620,78 |
|
Gerência da Defesa Civil Municipal |
CC3 |
01 |
2.971,31 |
|
Coordenador Municipal de Meio
Ambiente |
CC1 |
01 |
4.620,78 |
|
Coordenador Municipal de Serviços
Urbanos |
CC1 |
01 |
4.620,78 |